在已知宇宙中,脑可能是最复杂的物体之一。根据前人的估计,我们的脑大约有1010-1012个神经元和1011-1013个胶质细胞,同时每个神经元拥有103-104个突触与其他神经元形成联系。神经递质作为突触间传递信息的重要“信使”,在神经元与细胞之间的通讯交流中起到关键的媒介作用,神经递质的紊乱常常伴随各种疾病的发生。因此,对神经递质的探测追踪是研究大脑功能和相关疾病的重要环节。然而,如何在拥有数十亿个神经细胞、数万亿个突触连接的大脑中精确检测神经递质的释放,是长久以来困扰科学家的一个难题。
北京大学李毓龙团队利用可与神经递质相结合的G蛋白偶联受体作为探针的骨架,将荧光蛋白(cpEGFP)与特异性的人源神经递质受体巧妙地进行分子水平的融合和改造,成功开发出新型可遗传编码的一系列神经递质荧光探针。
这一系列神经递质探针原理类似,都是基于人源神经递质受体,其原理在于把cpEGFP嵌入特定的神经递质受体,受体与神经递质结合后会引发受体构象改变转换为荧光信号(图1)。
目前通过病毒注射、转染等技术手段,可以将这种可遗传编码的探针表达在细胞或小鼠脑部,借助成像技术,观察神经递质浓度的实时变化。这类神经调质探针具有极高的灵敏度、分子特异性、精确的空间分辨率和亚秒级响应速度,已在果蝇、斑马鱼。小鼠脑部十几种神经元上得到验证,这将为研究大脑的功能以及神经系统疾病机制的解析提供重要的工具。
图1 GACh原理(Yulong Li’s lab., Nat Biotechnol, 2018)
1、DA
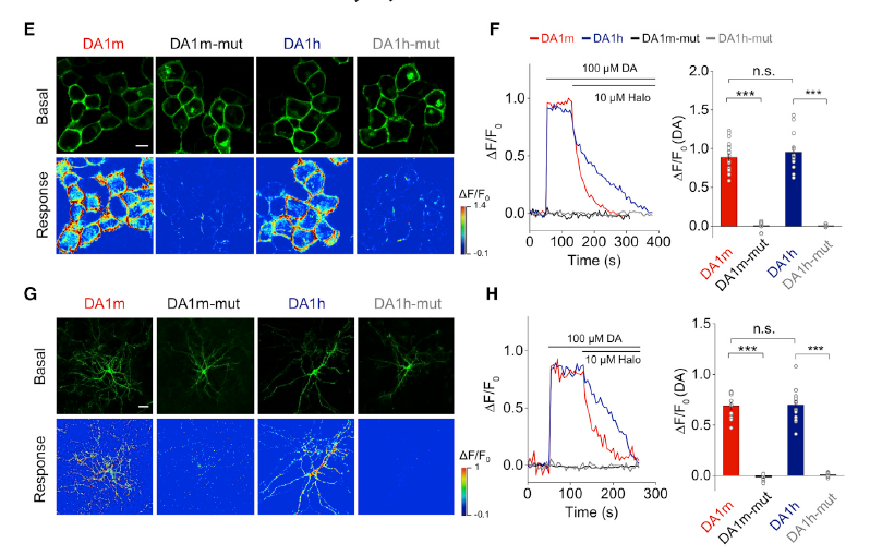
多巴胺是大脑中一种重要的神经递质,调控包括学习、记忆、运动等一系列关键功能,多巴胺失调会导致精神疾病或神经退行性疾病,多巴胺探针包含:DA1h和DA1m两种版本,分别对应高/低亲和力,适用于多巴胺释放量不同的脑区(图2)。
图2 GRABDA sensors表达在细胞和神经元中(Yulong Li’s lab., cell, 2018)
2、Ach
乙酰胆碱是人类发现的第一种神经递质,负责调节睡眠、成瘾、学习记忆等过程。乙酰胆碱信号传递失常,会导致先天性肌肉萎缩、糖尿病、阿兹海默症等疾病。GACh2.0对生理浓度乙酰胆碱具有高信噪比、高灵敏性的光学信号变化响应,并且具有亚秒级动力学及高度分子特异性,可实现对时空特异性乙酰胆碱信号的精确指征(图3)。

图3 GACh2.0 sensors特性(Yulong Li’s lab., Nat Biotechnol, 2018)
3、NE
去甲肾上腺素作为一种重要的单胺类神经递质,参与感觉信号的调节、注意力调控、睡眠于觉醒、学习记忆等生理过程,去甲肾上腺素释放或信号传递的受损与一系列的精神疾病和神经退行性病变息息相关。去甲肾上腺素探针包含:NE1m和NE1h两种版本,分别对应高/低亲和力,适用于检测局部突触传递和非局部非突触传递的去甲肾上腺素释放(图4)。

图4 GRABNE sensors表达神经元(Yulong Li’s lab., Neuron, 2019)
1、GCaMP6f
客户发表文章:Science. (IF=41.058). Ren S,et.al. (2018). The paraventricular thalamus is a critical thalamic area for wakefulness. [腺相关病毒,觉醒]

注射部位:小鼠PVT
载体:AAV-CaMKIIα-GCaMP6f
注射体积:100nl
观察时间:4周
2、GCaMP6s
① 客户发表文章:Science. (IF=41.058). Mu D,et.al. (2017). A central neural circuit for itch sensation. [腺相关病毒,痒,光遗传,化学遗传,钙成像]
注射部位:小鼠PBN
载体:AAV-hSyn-GCaMP6s
血清型:rAAV2/9
病毒滴度:5.3x1012 VG/mL
注射体积:300nl
观察时间:3周
② 客户发表文章:Nature Neuroscience. (IF=19.912). Yao J,et.al. (2018). A corticopontine circuit for initiation of urination. [腺相关病毒,神经环路]
注射部位:小鼠皮层M1、PMC
载体:rAAV2/1-hSyn-Cre&rAAV2/9-DIO-hChR2(H134R)-mCherry、rAAV2/9-DIO-GCaMP6s
病毒滴度:rAAV2/1: 5 × 1012 VG/mL;rAAV2/9-DIO-hChR2:1.2 × 1013 VG/mL;rAAV2/9-DIO-GCaMP6s:0.5 × 1012 VG/mL
注射体积:多点注射,每位点30-40nl
观察时间:4周
3、GCaMP5G
客户发表文章:Neuron. (IF=14.319). Han Q,et.al. (2018). A Visual-Cue-Dependent Memory Circuit for Place Navigation. [AAV,学习与记忆,钙成像
注射部位:小鼠MECII
载体:pAAV-Syn-GCaMP5G
血清型:rAAV2/9
注射体积:约100nl
观察时间:4周
信息订阅
我们将及时向您推送最新产品资讯

市场:027-65023363 行政/人事:027-62439686 邮箱:marketing@brainvta.com 客服:18140661572(活动咨询、售后反馈等)
销售总监:张经理 18995532642 华东区:陈经理 18013970337 华南区:王经理 13100653525 华中/西区:杨经理 18186518905 华北区:张经理 18893721749
地址:中国武汉东湖高新区光谷七路128号中科开物产业园1号楼
Copyright © 武汉枢密脑科学技术有限公司. All RIGHTS RESERVED.
鄂ICP备2021009124号 DIGITAL BY VTHINK