腺病毒(Adenovirus,AdV)是直径约为70-100 nm、空间结构为立体对称的20面体、衣壳由252个壳粒组成的无包膜线性双链DNA病毒。目前已知的人腺病毒血清型有51种,根据组织嗜性不同被分成ABCDEF六个不同亚群,其中C亚群的第2和第5血清型为最常见的腺病毒载体。基于人腺病毒5型(Ad5)改造的载体使用较为广泛,其特点是人为地删除了E1和E3基因,导致腺病毒失去复制能力和一定程度上降低免疫原性,使得Ad5成为一种广泛、安全、有效的基因运输载体。腺病毒除了用作基因治疗药物载体和疫苗载体以外,在基础生物医学研究上也受到科研工作者的青睐,可以搭载最高达8 kb大小的目的基因。
腺病毒特性:
● 腺病毒基因组不会整合到宿主细胞中,可以直接进行翻译和转录,相比RNA病毒起效更快。
● 腺病毒感染能力强,转导效率高,是体外难感染细胞最佳选择;对于细胞实验在感染后36-48小时会出现表达高峰;对于动物实验则在5天左右即达到表达高峰,表达效果可维持1-3周左右。
● 腺病毒具有嗜肝性,尾静脉注射主要感染肝脏。
重组腺病毒包装系统是将外源基因克隆到穿梭载体上,再重组到腺病毒的大骨架载体(携带腺病毒主要功能基因)上。目前常用AdEasy系统和Admax系统包装重组腺病毒。
AdEasy系统:利用同源重组在大肠杆菌中完成外源基因插入腺病毒基因组的过程。其优势在于可避免双载体在细胞中转染,大幅度降低非重组穿梭质粒造成的背景,提高腺病毒的出毒效率,缩短出毒时间。
Admax系统:将含有外源基因的腺病毒穿梭质粒和腺病毒包装质粒共转HEK293细胞,在Cre/Loxp或者Flp/Frt系统的作用下实现重组,产生重组腺病毒。该系统操作简便,获得较高的病毒滴度。
常用重组腺病毒包装系统比较:
| 载体系统 | 克隆方式 | 材料要求 | 转染方式 | 包装周期 | 病毒产出效率 | 成本投入 |
|
Ad-Easy 系统 |
细菌内 同源重组 |
需要特定菌株 | 载体要线性化 | 1.5个月 | 高 | 较大 |
|
AdMax
系统
|
细胞中 Cre重组 |
不需要 |
无须
线性化
|
约1个月 | 较高 | 一般 |
我司使用AdMax系统包装重组腺病毒。
案例1:
为探究血管活性肠肽(VIP)在调节细胞骨架中的作用,既往研究表明,AnxA1-/-小鼠表现出脑微血管内皮细胞中肌动蛋白细胞骨架扭曲,于是作者利用表达shANXA1的重组腺病毒载体感染人脐静脉内皮细胞(HUVECs),通过鬼笔环肽染色F-肌动蛋白,结果显示AnxA1敲低的HUVECs中观察到F-肌动蛋白纤维更细,VIP处理诱导了清晰的跨细胞F-肌动蛋白纤维的出现,表明肌动蛋白组织更正常。(客户文章,Lou X, Mou Q, Zhao B, et al. Oxid Med Cell Longev. 2021.)

案例2:
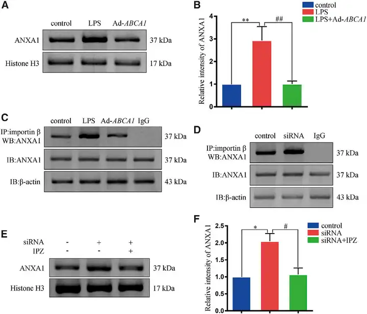
作者利用表达全长人ABCA1基因的重组腺病毒载体(Ad-ABCA1),研究ABCA1过表达对ANXA1亚细胞定位的影响及通过何种机制产生这种影响。Ad-ABCA1处理维持IR(缺血再灌注)后ANXA1的膜定位为探讨ABCA1过表达对ANXA1亚细胞定位的影响,视网膜切片上免疫染色检测ANXA1的表达。研究人员利用DAPI可视化细胞核,如图2所示,IR诱导ANXA1的核定位。而Ad-ABCA1处理,减少了ANXA1核内表达。此外,作者在HEK293细胞的膜提取物中测定ANXA1的表达,发现脂多糖(LPS)处理降低ANXA1表达,而Ad-ABCA1维持ANXA1的表达。

图2. Ad-ABCA1在体内外实验中对ANXA1核定位的影响
ABCA1通过与importin β(核转运受体)竞争减少ANXA1核定位
前人研究发现ANXA1核定位与importin β有关。然而,与ABCA1过表达相关的ANXA1核定位的减少是否是由于ABCA1与importin β竞争结合ANXA1尚不清楚。在HEK239细胞中LPS诱导ANXA1的核定位,但被Ad-ABCA1部分阻断。进一步发现,Ad-ABCA1降低ANXA1与importin β的结合;ABCA1表达的减少(siRNA)增加ANXA1与importin β的结合。此外,利用importin β1特异性抑制剂importazole(IPZ)阻断importin β功能。结果发现ABCA1siRNA增加ANXA1核定位,而IPZ部分阻断这种效果。(客户文章,Luo J, Wang S, Zhou Z, et al. Mol Ther Methods Clin Dev. 2021.)

图3. ABCA1过表达影响ANXA1核定位的作用机制
重组腺病毒体外感染细胞实例

重组腺病毒靶向小鼠肝脏实例
rAd5-U6-shRNA(NULL)-mCMV-ZsGreen

表达部位:小鼠肝脏
注射方式:尾静脉
注射剂量:1.0E+10 PFU/只
取样时间:注射后72 h取样
我司可提供AdV病毒定制包装服务
我司纯化重组腺病毒存储于腺病毒保存液中(如客户有需求,可换为PBS缓冲液),并采用干冰运输。收到重组腺病毒后,立即放置于-80℃,可保存约一年。若放置于-20℃则可保存2-3周。融解后的重组腺病毒可在4℃保存1-2周。请避免反复冻融。
信息订阅
我们将及时向您推送最新产品资讯

市场:027-65023363 行政/人事:027-62439686 邮箱:marketing@brainvta.com 客服:18140661572(活动咨询、售后反馈等)
销售总监:张经理 18995532642 华东区:陈经理 18013970337 华南区:王经理 13100653525 华中/西区:杨经理 18186518905 华北区:张经理 18893721749
地址:中国武汉东湖高新区光谷七路128号中科开物产业园1号楼
Copyright © 武汉枢密脑科学技术有限公司. All RIGHTS RESERVED.
鄂ICP备2021009124号 DIGITAL BY VTHINK