microRNAs是一类由内源基因编码的非编码单链RNA分子,其长度约为19-25nt,在生物发展进程中具有重要的调节作用。miRNAs主要通过参与基因的转录后调控实现对靶基因的表达调节,其在肿瘤发生发展、生物发育、器官形成、病毒防御、表观调控以及代谢等方面起着极其重要的调控作用。miRNAs具有非常复杂的调控网络,往往一个miRNA可以调控多种靶基因,而同一个靶基因也可以有很多个miRNAs来进行调节。
图1. microRNAs作用机制
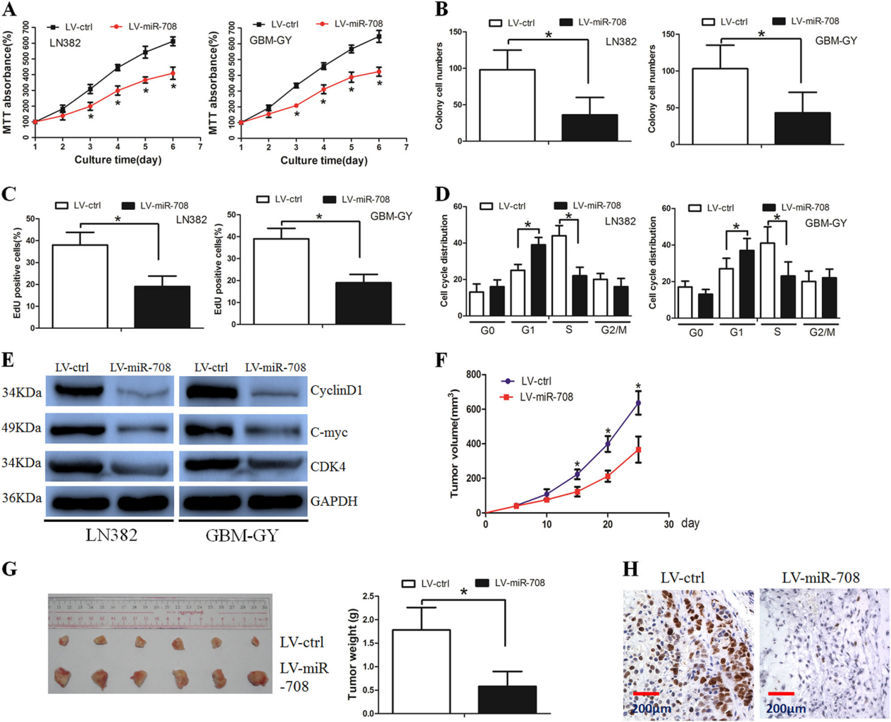
用LV(慢病毒)构建miR-708过表达的稳转细胞系,RT-PCR验证miR-708转导效率。结果显示LN382、GBM-GY中miR-708的mRNA水平显著上调,过表达效果良好。MTT实验结果显示实验组(感染LV-miR-708)细胞存活率明显比对照组低;克隆形成实验也表明实验组的单克隆数量减少;EDU实验也显示实验组的细胞增殖显著缓慢。研究者同时将细胞系种植到体内,一段时间后从小鼠体内取出异种移植瘤,瘤重量和ki-67数据表明miR-708可以抑制胶质瘤的发生。


服务说明
miRNA的功能研究可通过病毒载体AAV、LV介导的过表达和干扰技术来实现。miRNA-AAV/LV过表达,MicroRNA过表达载体的构建可以采用miRNA的前体序列作为目的基因插入载体,也有研究采用的是包含microRNA前体序列两端的侧翼序列在内的核苷酸并经基因组DNA扩增后作为目的基因插入到AAV或者LV病毒载体中,生产的病毒颗粒可以直接用于感染细胞或者动物实验。miRNA-AAV/LV干扰,采用反义寡核苷酸抑制其活性或下调其表达水平。设计构建到AAV或者LV病毒载体中,生产的病毒颗粒可以直接用于感染细胞或者动物实验。
服务流程
1、客户提交miRNA资料(ID号或者序列)、构建要求
2、miRNA过表达载体、干扰载体构建
3、病毒包装
4、稳定细胞株构建(根据客户需要选择,需要客户提供目标细胞)
需客户提供内容/材料
1:过表达的目的基因模板(质粒/菌液)或基因序列(基因ID);干扰的目的基因序列(基因ID)或干扰序列/载体;
2:病毒类型选择以及要求;
3:血清型选择。
最终交付
1:载体构建报告;
2:合同约定的rAAV/慢病毒的滴度和病毒量;
3:质检报告;
4:测序文件;
5:过表达、干扰质粒/病毒/稳定细胞系。
注:过表达筛选保证3条里面有1条干扰效率达到70%以上。
信息订阅
我们将及时向您推送最新产品资讯

市场:027-65023363 行政/人事:027-62439686 邮箱:marketing@brainvta.com 客服:18140661572(活动咨询、售后反馈等)
销售总监:张经理 18995532642 华东区:陈经理 18013970337 华南区:王经理 13100653525 华中/西区:杨经理 18186518905 华北区:张经理 18893721749
地址:中国武汉东湖高新区光谷七路128号中科开物产业园1号楼
Copyright © 武汉枢密脑科学技术有限公司. All RIGHTS RESERVED.
鄂ICP备2021009124号 DIGITAL BY VTHINK