miRNA首先在细胞核内转录出较长的初级miRNA(primary miRNA,pri-miRNA),然后在核心内由Drosha加工成发夹状RNA,即前体miRNA(miRNA precusor,pre- miRNA),在Exprotin-5复合物的帮助下被转运出胞核,在胞浆中由Dicer剪切成为成熟的miRNA,随即被整合进RNA沉默复合物(RISC)中,基于与mRNA完全或不完全配对来调节基因表达。

图1. MicroRNA的发生和作用机制(Clinical and functional aspects of microRNA regulation in human cancers,modified)
1、miRNA的功能研究可通过病毒载体AAV、LV介导的过表达和干扰技术来实现。
2、miRNA-AAV/LV过表达,MicroRNA过表达载体的构建可以采用miRNA的前体序列作为目的基因插入载体,也有研究采用的是包含microRNA前体序列两端的侧翼序列在内的核苷酸并经基因组DNA扩增后作为目的基因插入到AAV或者LV病毒载体中,生产的病毒颗粒可以直接用于感染细胞或者动物实验。
3、miRNA-AAV/LV干扰,采用反义寡核苷酸抑制其活性或下调其表达水平。设计构建到AAV或者LV病毒载体中,生产的病毒颗粒可以直接用于感染细胞或者动物实验。
1、客户提交miRNA资料(ID号或者序列)、构建要求
2、miRNA过表达载体和干扰载体构建
3、病毒包装
4、稳定细胞株构建(根据客户需要选择,需要客户提供目标细胞)
1、质检报告
2、测序文件
3、过表达、干扰质粒/病毒/稳定细胞系
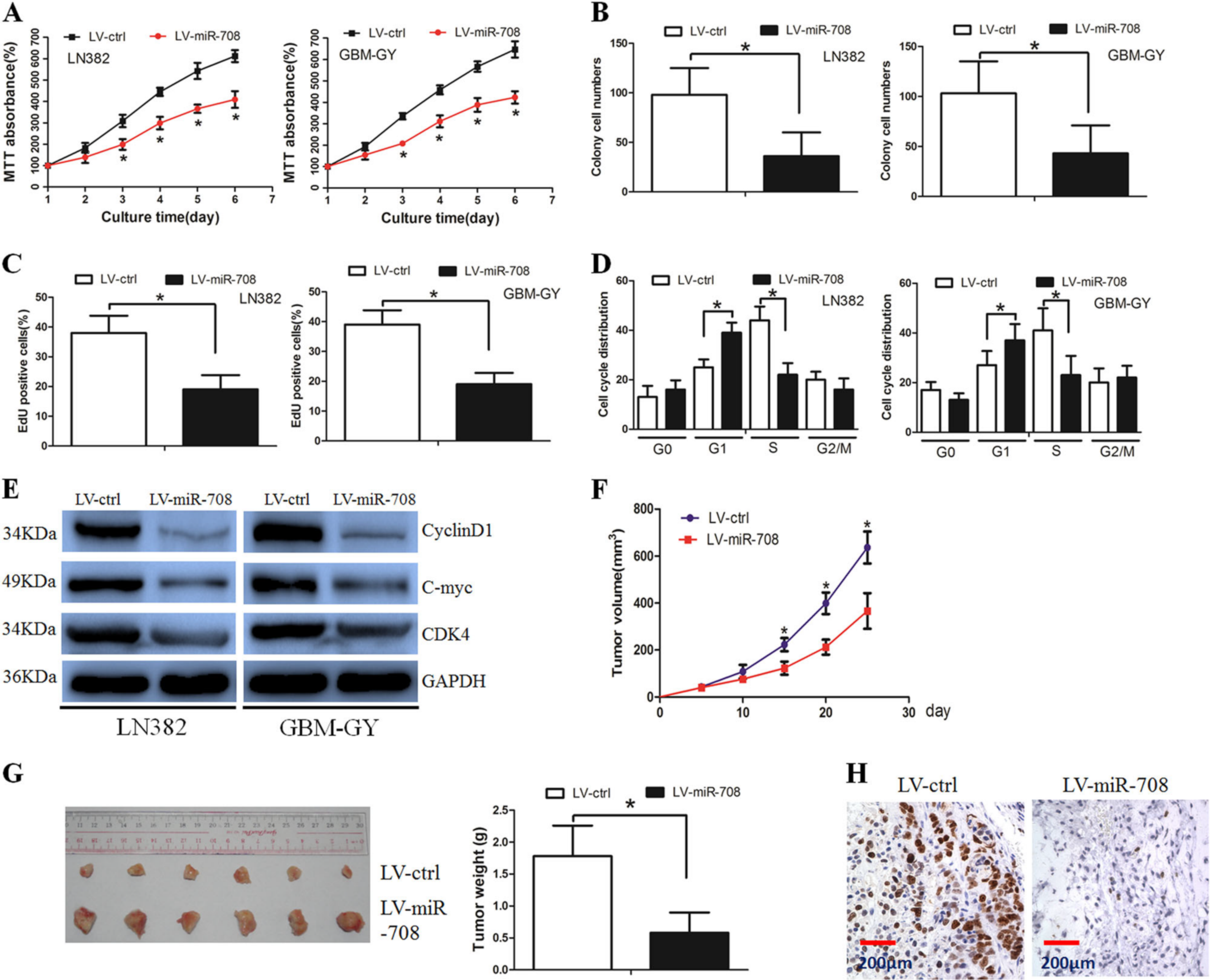
实验目的:研究miR-708在神经胶质瘤发生或抑制过程中的作用。
方法及结论:用LV载体介导miR-708的过表达,结合体内体外实验来验证miR-708的功能。用LV-miR-708(实验组)和LV-miRNA(对照组)分别感染胶质瘤细胞,MTT实验结果显示感染感染LV-miR-708(实验组)的细胞存活率明显比对照组低;克隆形成实验也表明实验组的单克隆数量减少;EDU实验也显示实验组的细胞增殖显著缓慢。研究者同时将细胞系种植到体内,一段时间后从小鼠体内取出异种移植瘤,瘤重量和ki-67数据表明miR-708可以抑制胶质瘤的发生。
图2. miR-708功能研究(Chen et al. Silencing of microRNA-708 promotes cell growth and epithelial-to-mesenchymal transition by activating the SPHK2/AKT/β-catenin pathway in gliomaCell Death and Disease (2019) 10:448)
1. Stefano Caramuta .Stockholm Clinical and functional aspects of microRNA regulation in human cancers.
2. Chen et al.Silencing of microRNA-708 promotes cell growth and epithelial-to-mesenchymal transition by activating the SPHK2/AKT/β-catenin pathway in gliomaCell Death and Disease 2019.
3. Martier et al,MicroRNA targeting c9orf72 Targeting RNA mediated toxicity using RNAi based gene therapy.2019
4. Tongbin Li et al.MicroRNAs: Mechanisms, Functions and Progress .sciencedirect.2012.
信息订阅
我们将及时向您推送最新产品资讯

市场:027-65023363 行政/人事:027-62439686 邮箱:marketing@brainvta.com 客服:18140661572(活动咨询、售后反馈等)
销售总监:张经理 18995532642 华东区:陈经理 18013970337 华南区:王经理 13100653525 华中/西区:杨经理 18186518905 华北区:张经理 18893721749
地址:中国武汉东湖高新区光谷七路128号中科开物产业园1号楼
Copyright © 武汉枢密脑科学技术有限公司. All RIGHTS RESERVED.
鄂ICP备2021009124号 DIGITAL BY VTHINK