当细胞内无四环素或其衍生物多西环素时,抑制型Tet-off基因调控表达系统可开启目的基因的表达,而当有多西环素或者四环素时,目的基因表达关闭。激活型Tet-on基因调控系统在没有多西环素或者四环素时,基因表达关闭,而在有多西环素或者四环素可激活下游基因的表达。利用上述系统制备的rAAV病毒产品可在有无四环素的调节下,开启或关闭目的基因的表达,可应用于辅助病毒、光遗传、化学遗传及重组酶等中,控制功能基因的表达。
Tet(四环素)是一种用于诱导基因表达的调控系统,是在大肠杆菌Tn10转座子中特异的Tet抗性操纵子基础上建立起来的。其包括抑制型系统Tet-off和激活型系统Tet-on,其中后者由前者演化而来。Tet-off基因调控表达系统由调节表达载体和反应表达载体两部分组成,调节表达载体含有启动Tet转录活化因子(tetracycline transcriptional activator,tTA)表达的启动子,反应表达载体由TRE-tight启动子(TRE3g)及目的基因组成。当细胞内无四环素或其衍生物多西环素(doxcycline,Dox)存在时,tTA与TRE结合,从而使目的基因得以表达;而当有多西环素或者四环素存在时,tTA中的Tet R的构象会发生变化,随后tTA从TRE上脱落,目的基因表达关闭;当调节蛋白质由tTA变为逆向Tet转录活化因子(reverse tetracycline transcriptional activator,rtTA)后,抑制型Tet-off基因表达调控系统便变成了激活型Tet-on调控系统。即在没有多西环素或者四环素时,其不能结合到TRE上,因而基因表达关闭;而在有多西环素或者四环素存在时则其会结合在TRE上,从而激活下游基因的表达。
仅供科研使用
滴度:≥2.00E+12 vg/mL;
血清型:9型;
tTA:tetracycline transcriptional activator,Tet转录活化因子。
TRE3G:四环素诱导表达,时间特异性启动/关闭。
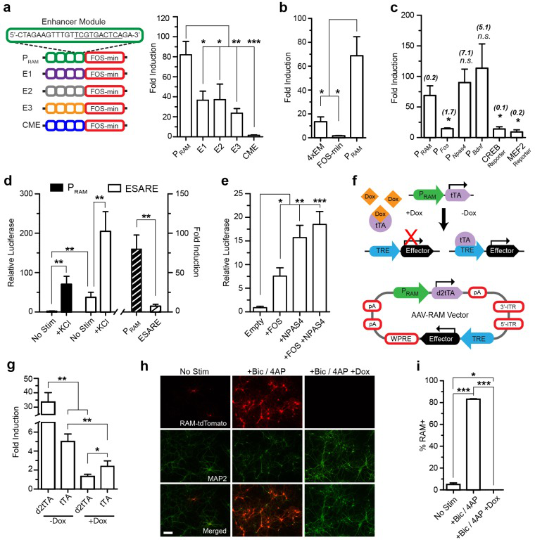
RAM:optimized synthetic activity-regulated promoter,优化合成的活动依赖启动子。
d2TTA:与传统tTA相比,使用d2tTA可显著降低基础表达、更严格的Dox调控及提高诱导倍数7-8倍。

| 功能描述 | 产品编号 | 产品名称 | 启动子 | Cre/Flp依赖 | 参考文献 |
| 活动依赖(Activity-dependent) | |||||
|
RAM结合 Tet-off系统 |
PT-0627 | rAAV-RAM-d2TTA::TRE-EGFP | RAM/TRE | - |
eLife
PMID:27661450
|
| PT-0626 | rAAV-RAM-d2TTA::TRE-hChR2(H134R) | RAM/TRE | - | ||
| PT-0747 | PFD-rAAV-RAM-d2TTA::TRE-ArchT-EGFP | RAM/TRE | - | ||
| PT-0746 | PFD-rAAV-RAM-d2TTA::TRE-FLEX-tdTomato | RAM/TRE | Cre依赖 | ||
| 更多产品欢迎电话咨询! | |||||
其他相关rAAV产品:c-Fos四环素诱导系统、E-SARE四环素诱导系统。
信息订阅
我们将及时向您推送最新产品资讯

市场:027-65023363 行政/人事:027-62439686 邮箱:marketing@brainvta.com 客服:18140661572(活动咨询、售后反馈等)
销售总监:张经理 18995532642 华东区:陈经理 18013970337 华南区:王经理 13100653525 华中/西区:杨经理 18186518905 华北区:张经理 18893721749
地址:中国武汉东湖高新区光谷七路128号中科开物产业园1号楼
Copyright © 武汉枢密脑科学技术有限公司. All RIGHTS RESERVED.
鄂ICP备2021009124号 DIGITAL BY VTHINK