2026-01-04 阅读量:763
吗啡等阿片类药物作为临床镇痛的重要手段,在缓解患者疼痛中发挥关键作用。然而,阿片类药物诱导的便秘(OIC)却成为其最常见且顽固的副作用之一,严重影响患者生活质量。尽管目前已有外周μ-阿片受体拮抗剂(PAMORAs)等治疗药物,但仍有约50%患者疗效不佳,这一现象提示中枢神经系统可能参与调控OIC的发生。
2025年12月23日,中国科学技术大学生命科学与医学部张智/曹鹏教授团队,联合中国科学技术大学第一附属医院麻醉科柴小青/王胜主任医师团队,在吗啡致便秘的神经机制研究中取得重要进展,成果以“A brain-to-small intestine circuit mediates morphine-induced constipation in male mice”为题发表于Nature Communications(IF=15.7),发现一条从中枢到小肠的关键神经环路介导OIC,为治疗吗啡引起的便秘提供了理论依据和干预靶点。

1. 吗啡通过影响肠道运动诱导小鼠便秘
研究团队首先聚焦吗啡对肠道运动的影响。通过给小鼠腹腔注射不同剂量吗啡,发现吗啡可剂量依赖性降低小鼠排便量,并伴随粪便含水量降低。小肠转运速率是反映肠道运动功能的核心指标。利用活性炭灌胃实验,进一步发现吗啡能剂量依赖性降低小肠转运速率;在体实时电生理记录显示,吗啡处理后小鼠小肠和结肠蠕动频率均显著降低。这些结果表明吗啡可通过抑制小肠和结肠运动功能诱导便秘。
图1.吗啡导致小鼠便秘
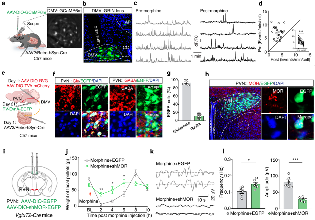
2. 激活DMVAch神经元可逆转吗啡诱导的小肠运动抑制
迷走神经是脑-肠通信的关键通路,而迷走神经背核(DMV)是迷走神经节前神经元的主要起源核团。为明确DMV与小肠的神经连接,利用病毒示踪手段向小肠注射逆行AAV2/Retro-hSyn-Cre病毒,同时向DMV注射Cre依赖的AAV-DIO-mCherry病毒,结果显示DMV区域mCherry阳性神经元中约78%为胆碱乙酰转移酶(ChAT)阳性,证实DMV胆碱能神经元(DMVAch)可直接投射至小肠。
为探究DMVAch神经元对小肠运动的调控作用,在ChAT-Cre小鼠DMV注射AAV-DIO-ChR2-mCherry病毒,并在小肠壁植入无线光遗传装置。在吗啡处理的小鼠中,光刺激可显著恢复小肠蠕动频率,降低蠕动幅度。这一结果表明,DMVAch神经元直接支配小肠,激活该神经元可缓解吗啡对小肠运动的抑制作用,提示DMVAch神经元是吗啡致便秘的重要调控节点。
图2.DMVAch神经元直接投射至小肠
3. 吗啡通过激活PVNGlu神经元上MOR抑制DMVAch→小肠神经通路
既然DMVAch神经元是小肠运动的关键调控神经元,那么吗啡如何影响DMVAch神经元活性?利用在体钙成像技术,实时监测自由活动小鼠中投射小肠的DMVAch神经元钙信号,发现吗啡处理后该神经元的钙瞬变频率显著降低,提示吗啡抑制DMVAch神经元活性。
为寻找DMV的上游调控核团,利用逆行单突触狂犬病毒示踪技术,逆向追踪支配小肠的DMV神经元的上游输入核团,发现下丘脑室旁核(PVN)是DMV的主要输入核团,且约92%的示踪阳性神经元为谷氨酸能神经元(PVNGlu)。在体钙成像技术同样发现,投射至DMV的PVN神经元钙信号同样降低。进一步发现,PVNGlu神经元表达μ-阿片受体(MOR),吗啡可通过激活MOR抑制PVNGlu神经元活性。特异性敲低PVNGlu神经元的MOR后,可显著缓解吗啡诱导的便秘症状。这些结果表明,吗啡通过激活PVNGlu神经元的MOR,抑制PVNGlu→DMVAch通路活性,最终导致小肠运动功能障碍。
图3.吗啡通过激活PVNGlu神经元上MOR抑制DMVAch→小肠神经通路导致小鼠便秘(modified)
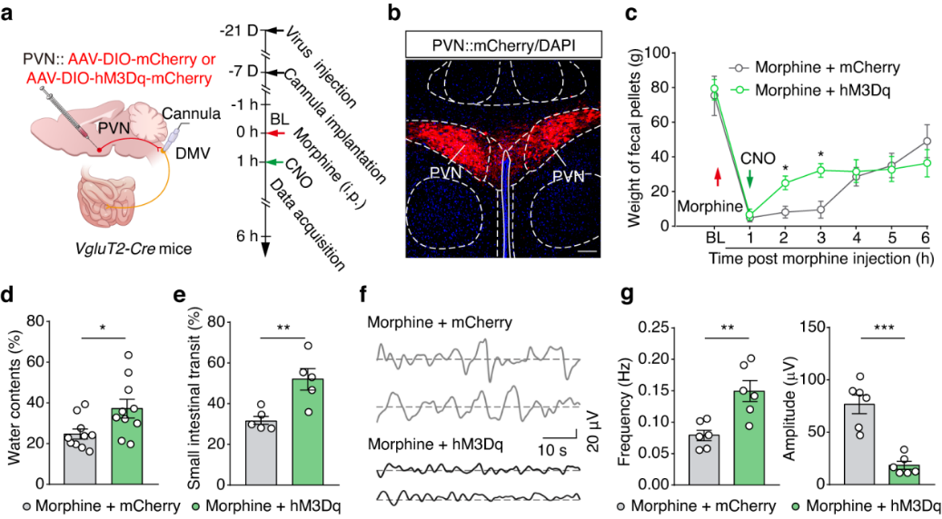
4. 激活PVNGlu→DMVAch→小肠环路可逆转吗啡诱导的便秘
研究人员利用化学遗传学调控技术,在VgluT2-Cre转基因小鼠的PVN注射化学遗传学激活病毒AAV-DIO-hM3Dq-mCherry,以特异性标记谷氨酸能神经元。吗啡处理后,通过导管向DMV注射CNO,激活PVNGlu→DMV神经通路。结果显示,小鼠排便量、粪便含水量及小肠转运速率均得到显著改善。结合此前发现的外周MOR参与机制,药理学实验进一步证实,同时阻断PVNGlu神经元的MOR和外周MOR(如使用纳洛昔醇),可产生协同的便秘缓解效果,为临床治疗OIC提供了“中枢+外周”联合干预的新思路。
图4.激活PVNGlu→DMVAch→小肠神经环路缓解吗啡诱导的小鼠便秘
总结与展望
本研究揭示了一条从下丘脑到小肠的神经环路(PVNGlu→DMVAch→小肠)在吗啡诱导便秘中的核心作用,阐明了吗啡通过激活PVNGlu神经元上的MOR,抑制该环路活性,进而导致小肠运动功能障碍的神经机制。这一发现不仅填补了OIC中枢神经机制的研究空白,也为临床治疗提供了全新靶点——通过调控PVNGlu→DMVAch通路,或可为现有外周拮抗剂疗效不佳的OIC患者提供新的治疗方案。
图5.吗啡诱导便秘的神经机制总结图
中国科学技术大学第一附属医院麻醉科副主任医师马骏、安徽医科大学基础医学院博士后彭晓琪、中国科学技术大学生命科学与医学部博士后张明君为论文共同第一作者。中国科学技术大学/安徽医科大学张智教授、中国科学技术大学第一附属医院麻醉科主任医师柴小青/王胜、中国科学技术大学生命科学与医学部特任教授曹鹏为论文的共同通讯作者。本研究得到科技部、国家自然科学基金、安徽省中医药攻关专项、科大新医学等项目的资助。
通讯作者介绍:
张智,中国科大讲席教授、博导,安徽医科大学学术副校长、基础医学院院长。国家高层次引进人才,国家杰出青年基金获得者,科技创新2030—“脑科学与类脑研究”重大项目(简称“中国脑计划”)、国家重点研发计划首席科学家。张智教授长期从事疼痛的多系统病理学机制和干预研究,系列性研究成果诠释了慢性疼痛的多维度新内涵,发现了靶向多系统镇痛的新理论。原创性研究成果以张智教授为最后通讯作者发表于Science、Nature Neuroscience(3篇)、Nature Metabolism(2篇)、Neuron和PNAS(3篇)等,两次入选中国神经科学重大进展(2021、2022)和Cell出版社中国年度最佳论文。曾获安徽省自然科学一等奖、安徽省创新争先奖章、省级教学成果一等奖、中国科学院优秀导师奖、张香桐神经科学青年科学家奖等荣誉。
曹鹏,博士,中国科学技术大学生命科学与医学部特任教授。国家自然科学基金青年科学基金项目(B类)获得者、安徽省青年拔尖人才、安徽省神经科学学会青年创新工作委员会秘书长、中国研究型医院学会神经再生与修复专业委员会委员。研究方向为感知觉与情绪的神经机制及调控,相关研究工作以第一或通讯作者发表于Neuron、Nature Communications(3篇)、Science Advances、Cell Reports(3篇)等期刊,成果被Science期刊Perspective、Neuron期刊Previews和Spotlight等评述文章引用报道,入选Cell出版社中国年度最佳论文和中国神经科学重大进展,ESI高被引论文3篇。曾获中科院院长特别奖、长三角神经科学青年科学家奖、CNS-FENS Travel Award等荣誉。主持国家自然科学基金青年科学基金(B类、C类)、博新计划、省自然青年、博后面上、中科大青创重点等项目,参与中国脑计划、国自然专项、国自然区域联合创新重点(项目骨干)等项目。
柴小青,主任医师、教授、博士生导师、博士后合作导师。中国科学技术大学附属第一医院麻醉科学术主任、安徽省学术技术带头人、江淮名医安徽省麻醉质控中心主任、安徽省麻醉学会第九届主任委员、安徽省麻醉医师协会首任主任委员、国家麻醉质控中心专家委员会委员、中华医学会麻醉学分会麻醉质量管理学组副组长、中华医学会麻醉学分会第十一、十二、十三届委员、中国医师协会麻醉学医师分会第四、五、六届委员、中国医促会区域麻醉学分会常务委员、中国医药教育协会麻醉专业委员会常务委员、美国麻醉医师协会(ASA)会员。担任《中华麻醉学杂志》、《临床麻醉学杂志》、《国际麻醉学与复苏杂志》、《麻醉安全与质控》、《Anesthesiology》中文版等学术杂志常务编委/编委。
王胜,主任医师、教授、医学博士,博士生导师,博士后合作导师。中华医学会麻醉学分会第十一届青年委员、中华医学会麻醉学分会第十二届、十三届委员、中华医学会第五届医疗鉴定专家库成员、中国心胸血管麻醉学会麻醉与身心分会副主委委员、中国未来医学会医学创新研究分会副会长、中国医师协会麻醉科医师分会委员、安徽省医学会麻醉学分会副主任委员、安徽省麻醉质控中心专家委员会副主任委员、安徽省医师协会分娩镇痛专业委员会主任委员、安徽省神经学会理事、国家自然科学基金委函审专家。担任临床麻醉学杂志、国际麻醉学与复苏杂志、安徽医学、Anesthesia & Analgesia杂志中文版、EJA杂志中文版、APS、JATM等中英文杂志编委。安徽省学术技术带头人后备人选;安徽省卫健委首届“杰出人才”,主持国家自然科学基金4项,国家卫健委医药卫生科技发展中心项目1项,安徽省科技攻关重点项目1项;课题经费超1500万元,获得省级科技进步奖2项;发表论文80余篇,以第一作者及通讯作者发表SCI收录论文40余篇,主编专著4部,获发明及实用新型专利授权20余项,临床转化项目10余项,转化项目合同金额3000余万元。
张智教授实验室合照
本文使用的病毒产品均来自枢密科技,列表如下:


了解产品及服务
请扫码添加客服微信:BrainVTA2020

市场:027-65023363 行政/人事:027-62439686 邮箱:marketing@brainvta.com 客服:18140661572(活动咨询、售后反馈等)
销售总监:张经理 18995532642 华东区:陈经理 18013970337 华南区:王经理 13100653525 华中/西区:杨经理 18186518905 华北区:张经理 18893721749
地址:中国武汉东湖高新区光谷七路128号中科开物产业园1号楼
Copyright © 武汉枢密脑科学技术有限公司. All RIGHTS RESERVED.
鄂ICP备2021009124号 DIGITAL BY VTHINK









