2025-08-18 阅读量:2226
简介
在神经科学研究中,当我们借助病毒载体(如腺相关病毒(AAV)、慢病毒(LV)等)向细胞递送目的基因时,往往会聚焦于载体的血清型、滴度或靶向性,却容易忽略一个隐藏的“核心控制器”——启动子(Promoter)。这个看似微小的DNA片段,直接决定外源基因是否表达、何时表达、在何种细胞中表达以及表达强度的高低。对于刚踏入科研领域的新手来说,选对启动子尤为重要。
图1. AAV载体基因组中的启动子(Travieso, Tatianna et al., NPJ vaccines, 2022.)
基本原理
启动子的本质是一段位于基因转录起始位点上游的DNA序列,它像一块“信号接收板”,能招募RNA聚合酶及其他转录因子,启动下游基因的转录过程。当你将目的基因(如报告基因、光敏通道蛋白、钙指示剂、shRNA、CRISPR元件等)装载进病毒载体时,为其配备一个合适的启动子,就等同于为这个基因安装了量身定制的“表达程序”。这个程序直接决定了外源基因能否按照你的科学设想精确运作。
常用启动子的分类
启动子的分类方式多样,结合实际科研需求和常用类型,我们将病毒载体中的启动子分为以下几类。
01 广谱启动子
广谱启动子是一类在大多数细胞和组织中都能高效启动基因表达的启动子,它们不受细胞类型或组织差异的严格限制,堪称启动子中的“通用型选手”。
从表达持续性来看,CMV(人巨细胞病毒启动子)初始表达强度高,适合短期实验(如1-4周的功能验证),但在神经细胞中可能随时间推移出现表达沉默;EF1α(人延伸因子1α启动子)在干细胞、免疫细胞及长期培养体系中表现出优异的稳定性,可维持数月的稳定表达强度,适用范围广;CAG(组合启动子,由巨细胞病毒早期增强子和鸡β-肌动蛋白启动子组成)兼具高强度和高稳定性,在多数细胞中可稳定表达6个月以上,是长期实验的优选。
02 调控型/活动依赖启动子
如TRE3G启动子常与四环素调控系统结合,在Tet-on系统中诱导剂(如多西环素)存在时被快速激活,停药后表达逐渐消退,适合需要精准控制表达时间窗的实验;c-Fos启动子则与细胞的兴奋活动密切相关,神经元受刺激后1-2小时内启动表达,4-6小时达到高峰,可用于标记特定时间点激活的神经元群体,是研究神经环路激活模式的常用工具。
03 细胞特异性启动子
细胞特异性启动子是指仅在特定类型的细胞中具有活性,能精准启动该类细胞中目的基因表达的启动子。
如GfaABC1D为星形胶质细胞特异性启动子,CX3CR1为小胶质细胞特异性启动子,Nestin为神经干细胞特异性启动子。
04 组织特异性启动子
组织特异性启动子是指在特定的组织中具有活性,能调控目的基因在该组织中表达的启动子。
如肝脏特异性启动子TTR、心肌细胞特异性启动子cTNT等。
05 神经特异性启动子
神经特异性启动子是专门在神经系统细胞(尤其神经元)中发挥作用的一类启动子,能精准驱动目的基因在神经元中的表达。
如hSyn(人突触蛋白启动子),几乎能在所有神经元中启动表达,适用于需要覆盖广泛神经元群体的实验,是神经研究中的“万能款”;CaMKIIα(钙/钙调蛋白依赖性蛋白激酶IIα启动子)和VGLUT2(囊泡谷氨酸转运体2启动子)是典型兴奋性神经元启动子,前者多见于大脑皮层、海马等区域的兴奋性神经元,后者专为释放谷氨酸的兴奋性神经元“定制”;GAD67(谷氨酸脱羧酶67启动子)转录活性主要富集于γ-氨基丁酸(GABA)能神经元中,是哺乳动物中枢神经系统中标记抑制性神经元的经典启动子。
表1. 我司部分启动子及其特性
选择启动子时的考虑因素
在选择启动子时,除了上述功能特性,还需结合病毒载体的类型综合考量。AAV载体的包装容量有限(通常不超过4.7 kb),若启动子序列过长,会挤压目的基因的插入空间,此时可能需要选择截短型启动子(如hSyn的截短版本),在保证特异性的同时节省载体容量;而LV载体的包装容量更大,对启动子长度的容忍度更高,更适合搭载复杂的诱导型启动子系统。
同时,不同血清型的病毒载体本身具有一定的细胞靶向性(如AAV9更易穿透血脑屏障,AAV6.2对肺组织亲和性更高),启动子的特异性可以与载体的靶向性形成“双重保障”,进一步提高实验的精准度。
表2. 靶向不同器官/组织推荐使用的AAV启动子、血清型及注射方式
给科研新手的选择建议
对于科研新手,建议从实验的核心需求出发,按以下步骤筛选启动子,确保选择的实用性和精准性:
1. 明确靶向对象:先确定目的基因需要在哪种细胞/组织中表达。若研究海马兴奋性神经元,CaMKIIα是针对性选择;若需覆盖全神经元群体,hSyn更合适;若关注星形胶质细胞,则GfaABC1D更匹配。参考已发表文献中同类型研究的启动子选择,可减少试错成本。
2. 确定实验周期:根据研究的时间跨度选择匹配的启动子。短期验证实验可选用CMV(高强度)或c-Fos(活动标记特性);中期实验(1-3个月)推荐EF1α;长期实验(6个月以上)则优先选择CAG、hSyn等稳定性强的启动子,避免因启动子沉默导致数据断层。
3. 评估调控需求:若需要控制基因表达的时间窗,调控型/活动依赖启动子是首要选择。
4. 匹配载体容量:AAV载体优先选择短序列启动子,避免因启动子过长导致包装效率下降;LV载体可容纳更长的启动子或复杂调控系统,适合构建多元件表达载体。
5. 结合载体靶向性:将启动子特异性与病毒血清型的靶向性结合,形成“双重保障”。例如,用AAV9(穿透血脑屏障能力强)搭载hSyn启动子,可高效靶向全脑神经元。
通过以上步骤,可逐步缩小选择范围,找到最贴合实验需求的启动子。若仍有疑问,可联系枢密业务员为您提供定制化的启动子与载体组合建议,助力实验顺利开展。
客户案例分享
客户文章(IF=14.3):
Gao Y, Zhang X, Liu XJ, Sun YL, Yin C, Tang DL, Xiao C, Zhou C. The Locus Coeruleus-Periaqueductal Gray GABAergic Projection Regulates Comorbid Pain and Depression. Adv Sci (Weinh). 2025 Jul;12(26):e2503739. doi: 10.1002/advs.202503739. Epub 2025 Apr 7. PMID: 40192524; PMCID: PMC12245010.
使用我司病毒:
AAV-GAD67-hM3D(Gq)-mCherry
AAV-GAD67-mCherry
AAV-EF1a-DIO-GCaMP6s
AAV-EF1a-DIO-eYFP
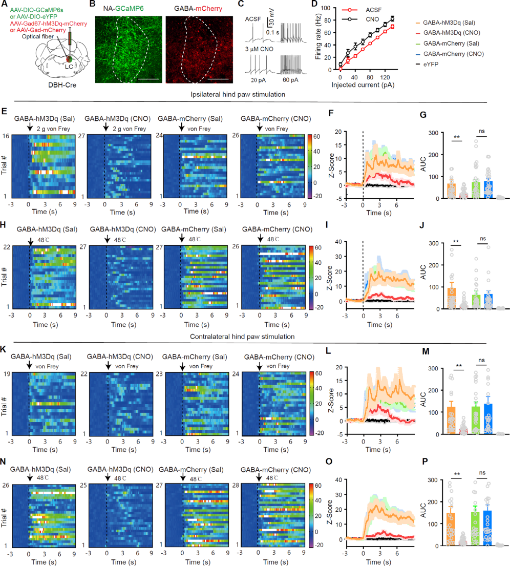
为探究LC-GABA(蓝斑γ-氨基丁酸能)神经元对LC-NA(蓝斑去甲肾上腺素能)神经元疼痛响应的影响,研究人员向DBH-Cre小鼠(NA神经元特异性表达Cre酶)单侧LC注射AAV-EF1α-DIO-GCaMP6s(或对照AAV-EF1α-DIO-eYFP),以记录NA神经元的钙信号;同时注射AAV-GAD67-hM3Dq-mCherry(或对照AAV-GAD67-mCherry),特异性标记并调控LC-GABA神经元。光纤钙信号记录显示:正常小鼠的LC-NA神经元对阈上机械刺激(2g von Frey)和热刺激(48℃)均有显著响应;当给正常小鼠腹腔注射CNO激活LC-GABA神经元后,LC-NA神经元对阈上机械和热刺激的响应显著减弱,对照组中注射CNO则无此作用。以上结果表明,LC-NA神经元可被机械和热刺激激活,而LC-GABA神经元的激活能有效抑制这种响应,即LC-NA神经元的疼痛响应可通过兴奋LC-GABA神经元而减弱。
图2. 化学遗传学激活LC-GABA神经元会减弱LC-NA神经元对疼痛样刺激的响应

详情欢迎扫码咨询
微信号:BrainVTA2020

市场:027-65023363 行政/人事:027-62439686 邮箱:marketing@brainvta.com 客服:18140661572(活动咨询、售后反馈等)
销售总监:张经理 18995532642 华东区:陈经理 18013970337 华南区:王经理 13100653525 华中/西区:杨经理 18186518905 华北区:张经理 18893721749
地址:中国武汉东湖高新区光谷七路128号中科开物产业园1号楼
Copyright © 武汉枢密脑科学技术有限公司. All RIGHTS RESERVED.
鄂ICP备2021009124号 DIGITAL BY VTHINK