2025-07-31 阅读量:805
特发性肺纤维化(IPF)是一种肺部纤维化疾病,其特征为进行性呼吸困难和肺功能受损,自诊断起平均生存期约为3年。该病主要发生于60岁以上人群,被视为一种与年龄相关的疾病,这表明衰老在IPF的发生发展中起着关键作用。IPF是端粒相关疾病最常见的表现之一。端粒被定义为位于染色体末端的特殊DNA-蛋白复合物,可防止染色体降解和基因组不稳定。端粒酶逆转录酶(TERT)能够延长端粒,并与衰老相关。既往研究表明,携带TERT突变的IPF患者通常伴有端粒缩短(作者团队成果)。然而,仅有不到10%的IPF患者携带端粒酶基因突变,绝大多数IPF患者,特别是否认家族史的散发性患者,其端粒酶活性降低且端粒长度缩短,这表明IPF中端粒酶表达和端粒长度的调控机制仍不清楚。
Krüpple样因子(KLFs)是已知的转录因子,调控多种细胞过程。其中,KLF4已被证明是四种将不同类型分化细胞重编程为诱导多能干细胞(iPSCs)所必需的转录因子(OCT3/4、SOX2、KLF4、c-MYC)之一,据报道其主要在胃肠道和上皮细胞中表达。KLF4的功能取决于其相互作用的蛋白和结合位点环境。研究表明,KLF4在肺癌和肺动脉高压中表达降低;KLF4可抑制肾上皮细胞、肝癌细胞和小鼠肺上皮LA-4细胞的上皮-间质转化(EMT);敲低KLF4促进了TGF-β1(转化生长因子-β1)引发的EMT,这表明KLF4通过抑制TGF-β1介导的EMT在博来霉素(BLM)诱导的肺纤维化中发挥重要作用。然而,KLF4在肺纤维化肺泡上皮细胞(AECs)中的作用尚未明确。此外,既往研究显示KLF4对端粒酶基因表达的调控有关键影响。如在人胚胎干细胞(hESCs)中敲除KLF4降低了TERT蛋白表达;KLF4通过直接激活其转录来维持hESCs中hTERT表达。但KLF4在人AECs中、肺纤维化进展过程中的功能有待确认。
因此,南京大学医学院附属鼓楼医院代静泓主任医师、王东进主任医师联合南京医科大学附属无锡人民医院陈静瑜教授在Cell Death & Disease期刊发表了题为“KLF4 regulates TERT expression in alveolar epithelial cells in pulmonary fibrosis”的研究论文,作者假设KLF4可能调控AECs中TERT蛋白表达、端粒长度及端粒酶活性。该研究旨在阐明肺纤维化中AECs内TERT蛋白表达的调控机制。研究人员发现,在IPF患者和BLM诱导的小鼠模型的肺组织中,P16、P21及纤维化标志物(α-SMA和I型胶原)显著增加,而KLF4和TERT在AECs中的表达则降低。在体内实验中,研究者构建了由腺相关病毒AAV6载体介导、SP-C启动子(肺泡II型上皮细胞特异性)驱动的KLF4过表达体系。结果显示,在AECs中过表达KLF4能够保护TERT的表达,并抑制BLM诱导的小鼠模型中肺纤维化的发展。在探索TERT调控机制时,作者发现KLF4和TERT在BLM诱导衰老的MLE-12细胞(小鼠肺泡II型上皮细胞,常用的永生化肺上皮细胞系)中均下调。与对照组相比,靶向KLF4的小干扰RNA(siRNA)显著降低了TERT表达并诱导细胞衰老。此外,MLE-12细胞中染色质免疫沉淀(ChIP)实验表明,KLF4能够结合到TERT启动子区域,这提示KLF4可能通过调控AECs中TERT的转录而参与肺纤维化的发病机制。综上所述,本研究确定KLF4可能是一个具有前景的潜在靶点,有助于进一步理解IPF的机制并开发新的治疗策略。

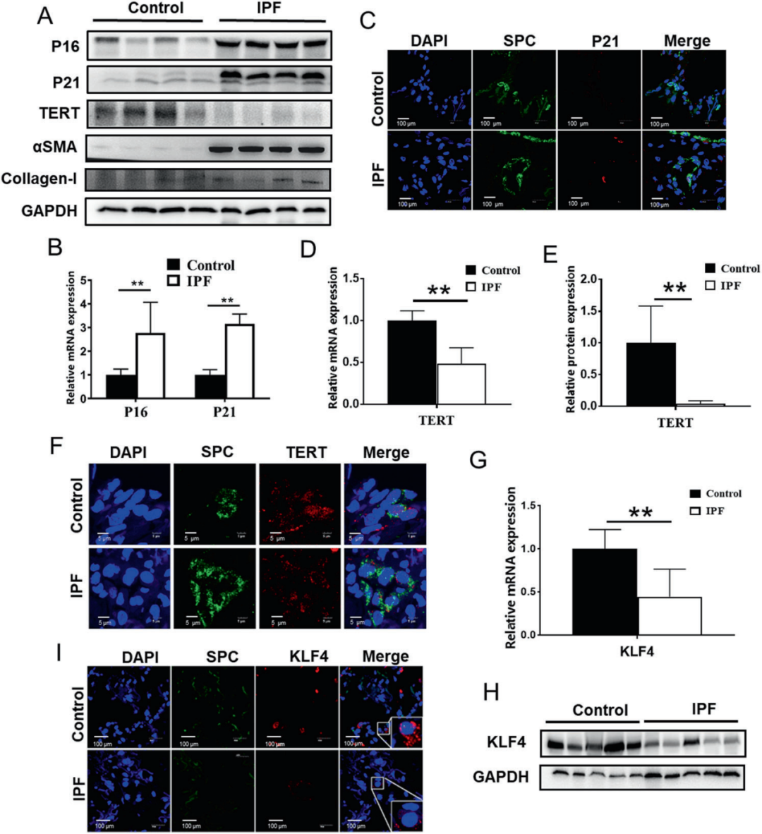
1.IPF肺组织AECs中TERT和KLF4表达降低
既往研究表明,IPF患者的AECs经历了衰老,衰老标志物如P16、P21在这些细胞中高表达。为确定IPF中的衰老标志物和TERT表达,作者获取了12例IPF患者(接受肺移植)和12例肺癌癌旁正常组织的肺组织切片进行Western Blot和qPCR检测。结果显示,IPF肺组织中P16、P21、α-SMA和Collagen-I的表达均显著升高,而TERT表达降低。采用双标免疫荧光染色评估AECs中P21的存在,分析了IPF组和肺癌癌旁正常组肺组织中SP-C(AECs的特异性标志物)和P21的表达水平。如下图所示,在IPF组检测到双染细胞,但在正常组中观察到极少量的双阳性细胞。类似地,免疫荧光也证实IPF组AECs中TERT表达下调。此外,与TERT表达一致,研究人员Western Blot和qPCR检测发现KLF4在IPF肺组织中的表达显著降低。免疫荧光染色也显示,IPF中AECs的KLF4表达降低。这表明,KLF4水平的降低可能在IPF患者AECs的衰老过程中扮演核心角色。
图1.KLF4和TERT在人IPF肺组织AECs中表达下调
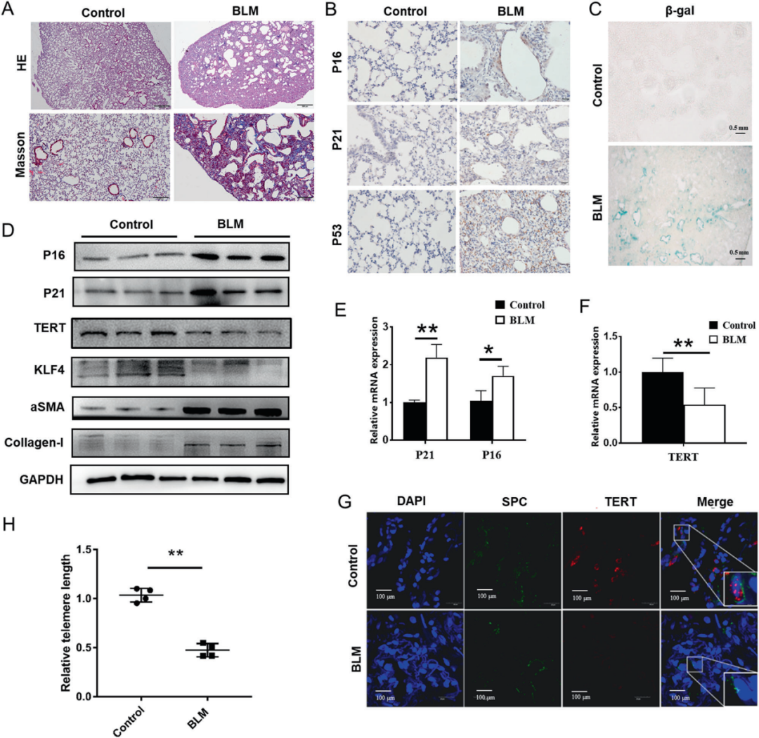
2.BLM诱导的小鼠肺组织中TERT和KLF4表达降低
随后,研究人员通过随机数字表法将老年(6月龄)小鼠随机分为两组(对照组和BLM组),实验组气管滴注BLM。正如预期,BLM处理14天后的小鼠肺切片在苏木精-伊红染色(H&E)和Masson染色中显示出明显的肺泡损伤、结构破坏及肺泡实质中纤维化胶原的积聚。免疫组化显示,与对照组相比,BLM诱导的小鼠肺组织中衰老标志物P16、P21和P53的表达显著增加。研究者还发现,纤维化肺组织的上皮区域出现了衰老相关β-半乳糖苷酶(SA-β-gal)阳性染色(衰老细胞被标记为蓝色)增加,这在正常肺组织中几乎看不到。与人类肺组织的结果一致,qPCR和蛋白免疫印迹证实,在BLM诱导的肺纤维化组织中,P16、P21的表达升高,而TERT的表达降低。同时,蛋白免疫印迹也表明,纤维化肺组织中KLF4表达下调,而纤维化标志物(α-SMA和Collagen-I)表达上调。免疫荧光染色显示,在BLM诱导的肺纤维化组织中AECs的TERT表达降低。此外,端粒长度检测也表明,BLM诱导的纤维化肺组织具有缩短的端粒长度。这些结果表明,BLM诱导的肺纤维化模型小鼠的AECs发生了衰老,且KLF4和TERT的表达显著降低。
图2.BLM诱导的小鼠肺组织中TERT和KLF4表达降低
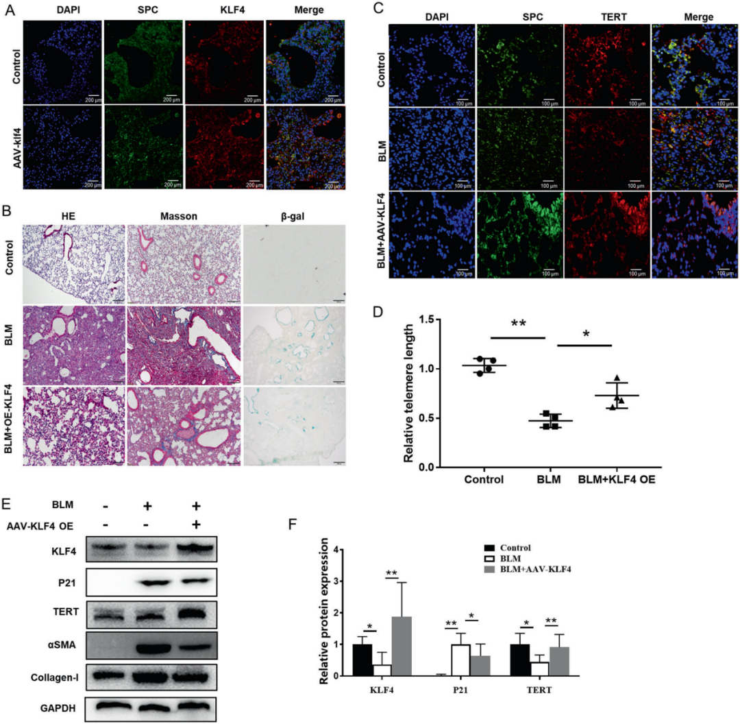
3.过表达KLF4减轻BLM诱导的肺纤维化模型中的衰老
为研究KLF4在体内对肺纤维化的影响,作者构建了由AAV6载体介导的、带有SP-C启动子的KLF4过表达系统,该系统可特异性靶向AECs并提高AECs中KLF4的表达水平。免疫荧光染色结果显示,在KLF4过表达组中,观察到AECs中KLF4的表达显著上调,表明AAV6-SP-C-KLF4载体过表达效率高。研究人员在8周龄小鼠体内递送过表达载体后进行了BLM气管滴注给药,未作处理的同窝小鼠作为对照组,仅BLM处理作为另一实验组。H&E、Masson染色结果显示,BLM组小鼠出现了严重的肺纤维化。而BLM+KLF4-OE组小鼠肺纤维化的严重程度和胶原纤维积聚均有所减轻。β-gal染色结果证明,相较于BLM组,BLM+KLF4-OE组衰老细胞数量减少。免疫荧光显示,BLM+KLF4-OE组小鼠AECs中TERT的表达显著高于BLM组。此外,BLM+OE-KLF4组的端粒长度显著长于BLM组,表明KLF4在肺纤维化中具有保护端粒长度的作用。另外,蛋白免疫印迹证实,与对照组比较,BLM组P21表达上调,而TERT表达下调。另一方面,与BLM组相比,BLM+KLF4-OE组P21的上调受到抑制,TERT的下调得到缓解。同时BLM+KLF4-OE组纤维化标志物(α-SMA和Collagen-I)的表达降低。这些结果表明KLF4对肺纤维化发挥保护作用。
图3.过表达KLF4减轻BLM诱导的肺纤维化模型中的衰老和纤维化
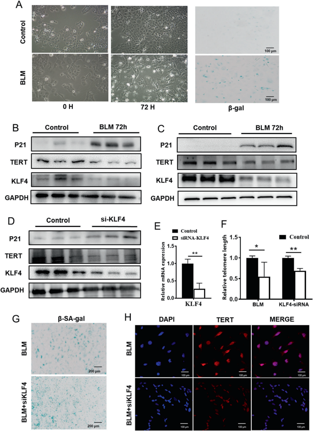
4.敲低KLF4增强AECs的衰老
为进一步确认KLF4在AECs中的作用,研究者在MLE-12细胞(小鼠肺泡II型上皮细胞)中检测了KLF4对TERT和衰老的影响。首先,研究人员在培养基中用10 μg/mL的BLM处理MLE-12细胞12、24、48和72小时。结果显示,处理72小时后,细胞变大、出现空泡,有时表现为多核或巨核形态。β-gal染色显示,BLM增加了衰老细胞的数量。此外,在BLM刺激的细胞中,P21的表达增加而TERT的表达降低(同时KLF4的表达下调)。这些结果表明体外衰老AECs模型已成功构建。
为探究内源性KLF4是否参与AECs中TERT调控,研究人员用KLF4 siRNA或对照siRNA转染了MLE-12细胞。结果显示KLF4 siRNA能有效降低KLF4的mRNA和蛋白水平,表明敲低效果好。研究者还发现,与乱序对照组(scramble group)比较,干扰KLF4显著降低了MLE-12细胞的TERT表达水平和端粒长度(P21表达同步上调)。此外,免疫荧光显示,与BLM+siNC组相比,BLM+siKLF4组细胞核内的TERT表达更低,且在β-gal染色中观察到更多的衰老细胞。这些结果表明,KLF4的表达能够影响TERT的表达,并在TERT的调控中起着至关重要的作用。
图4.敲低KLF4诱导AECs衰老
5.KLF4调控TERT
为进一步探索KLF4在TERT调控中的作用,研究人员在MLE-12细胞中进行了染色质免疫沉淀(ChIP)测序和ChIP-qPCR。ChIP测序结果显示,KLF4能够结合到TERT启动子基序,同时也能结合R端粒酶和TIN2(它们也是端粒相关基因),这表明KLF4可能通过转录水平调控TERT的表达。ChIP-qPCR结果表明,在BLM组、siKLF4组中,KLF4结合的TERT启动子的转录均减少,这表明BLM处理导致的KLF4下调会降低TERT的转录水平,从而减少TERT的蛋白表达。这些结果证明,KLF4在TERT和端粒长度的调控中具有重要作用,其机制很可能是通过作用于TERT启动子。
图5.KLF4调控TERT
总结
本研究发现在IPF患者和BLM诱导的肺纤维化小鼠模型的AECs中,KLF4的表达降低。转录因子KLF4能够通过与TERT启动子结合来保护AECs中TERT的表达和端粒长度,从而减轻BLM诱导的肺纤维化。总的来说,KLF4有望成为一个重要的潜在靶点,有助于深入理解肺纤维化机制并为开发新的治疗策略提供方向。
本研究得到国家自然科学基金(No.82170076、No.81570058)项目、江苏省医学人才项目(No.ZDRCA2016058)资助。
通讯作者介绍:
代静泓,教授,南京大学医学院附属鼓楼医院呼吸与危重症医学科主任医师,博士生导师,行政副主任。中国医师协会呼吸病学分会间质性肺病工作组委员,江苏省医学会呼吸病学分会委员,肺间质病学组副组长,江苏省医师协会呼吸病学分会委员及间质病学组组长,江苏省医学会内科学分会委员,江苏省中西医结合学会委员。江苏省十三五科教强卫工程医学重点人才,六大人才高峰高层次人才。主持国家自然科学基金面上项目及多项省市级课题,以通讯作者、第一作者发表相关SCI论文30余篇。擅长间质性肺病、呼吸系统疑难罕见病、呼吸危重症、肺部肿瘤的诊断与治疗,熟练掌握支气管镜下诊断及治疗技术。
王东进,医学博士,南京大学医学院附属鼓楼医院心脏外科主任医师,医学博士后导师,南大、南医大、协和、南中医、东大、徐医大、江苏大学教授、博硕士生导师,享受国务院政府特殊津贴。现为江苏省大血管疾病诊疗中心主任,南京市心血管病临床医学中心主任,鼓楼医院心血管病中心主任,南京大学心胸血管疾病研究所所长,鼓楼医院心胸外科行政主任。兼任国际微创胸心外科学会委员、中国医药生物技术协会心血管外科技术与工程分会副主委、中国医师协会心血管外科医师分会常委、中国研究型医院学会心脏瓣膜病学专业委员会常委、国家心血管病专家委员会微创心血管外科专业常委、江苏省医学会心血管外科分会主任委员、江苏省医学会心血管外科分会大血管外科学组组长等。已参加各类心血管手术并主刀超万例,其1997年首创的右腋下小切口心脏手术技术在国内外学术界产生广泛影响。荣获中华医学科技奖三等奖、江苏省科学技术奖二等奖、江苏医学科技奖一等奖、华夏医学科技奖三等奖等诸多荣誉,获全国十大最美医生、中国医师协会心血管外科金刀奖、全国卫生系统先进工作者、中国好医生月度人物、感动中国•江苏年度人物、江苏省有突出贡献中青年专家、南京好市民、感动南京年度人物、南京医科大学名医、南京市十大科技之星等诸多荣誉。擅长各类疑难、复杂危重先天性心脏病、心脏瓣膜病、冠心病、心房纤颤、胸主动脉瘤及主动脉夹层等所有心脏大血管疾病的诊治。
陈静瑜,教授、博士生导师,南医大附属无锡市人民医院副院长、胸外科主任,中日友好医院肺移植科主任,江苏省肺移植中心主任,江苏省器官移植重点实验室主任。中华医学会器官移植分会常务委员及心肺移植组副组长,江苏省医学会器官移植分会主任委员,江苏省医学会胸外科分会副主任委员,中国人体器官捐献与移植委员会委员,国家卫计委肺移植数据管理单位负责人,国家卫计委肺移植质控中心主任,中国医院学会器官获取与分配管理工作委员会第一届常务委员。擅长于肺移植手术、胸腔镜手术、肺癌扩大根治、肺癌的综合治疗及ECMO应用。承担国家十一五攻关项目1项,完成卫生部课题1项,江苏省卫生厅课题2项。扶持国家16个省30多家医院开展了肺移植。“肺移植治疗终末期肺病的基础及临床研究”获得中华医学奖二等奖、江苏省科技奖三等奖;2019年“肺移植治疗重症肺动脉高压的基础研究和临床应用”获中华医学科技奖三等奖、江苏医学科技奖二等奖;“肺移植诊疗体系的构建和临床应用推广”获2020年华夏医学科技奖一等奖。
本文使用的病毒产品,列表如下:


了解产品及服务
请扫码添加客服微信:BrainVTA2020

市场:027-65023363 行政/人事:027-62439686 邮箱:marketing@brainvta.com 客服:18140661572(活动咨询、售后反馈等)
销售总监:张经理 18995532642 华东区:陈经理 18013970337 华南区:王经理 13100653525 华中/西区:杨经理 18186518905 华北区:张经理 18893721749
地址:中国武汉东湖高新区光谷七路128号中科开物产业园1号楼
Copyright © 武汉枢密脑科学技术有限公司. All RIGHTS RESERVED.
鄂ICP备2021009124号 DIGITAL BY VTHINK