2025-07-14 阅读量:1129
我们基本都有过这样的经历:得病之后身体往往感觉疲惫、食欲减退、做事缺少干劲,在罹患癌症的患者中这种表现更为明显,临床上被称为恶病质(cachexia)。疾病相关的急性炎症会引发这类症状,这一定程度上有助于个体保存能量对抗病原体,但慢性炎症则会损害患者的身体健康,导致其生活质量和社会能力下降,甚至与抑郁状态的形成密切相关。以上神经精神症状与慢性炎症是否直接相关,后者又是如何引起行为变化的?这其中的神经生物学机制依然不够明确,严重阻碍了相关疗法的研究和开发。
极后区(area postrema,ArP)位于延髓背侧,是一对室周器官,拥有通透性毛细血管,且不受血脑屏障的影响,这使其能够更直接的接触血液中循环的化学信使。白细胞介素-6(IL-6),作为炎症性疾病的经典特征物质之一,其血液中含量在急、慢性炎症以及癌症状态下会显著升高,而由于ArP表达IL-6受体,能够对外周炎症分子进行检测,因此ArP在炎症/癌症状态下的神经活动中可能发挥着重要的作用。
2025年4月11日,美国密苏里州圣路易斯市的华盛顿大学医学院及美国纽约州冷泉港实验室的Adam Kepecs,Marco Pignatelli及Tobias Janowitz教授团队发表在Science杂志上的题为A neuroimmune circuit mediates cancer cachexia-associated apathy的研究,报道了ArP-PBN(臂旁核)-SNpr(黑质网状部)-VTA(腹侧被盖区)-NAc(伏隔核)通路在感知癌症恶病质引发动机行为改变中发挥的作用,并为慢性炎症和抑郁症状之间的联系提供了机制上的新见解。
为研究癌症是否会导致动物的动机降低,团队将C26腺癌细胞皮下注射到实验动物胁腹部以构建结肠癌临床前模型。在累进比率范式(a progressive ratio schedule)和去-留觅食决策任务(stay-or-leave foraging decision task)中判断动物的动机水平是否改变。实验发现结肠癌模型鼠获取食物和饮水的动机伴随着癌症严重程度的增加,发生了显著的下降。与之相对的是,模型和对照动物在糖水偏好、悬尾、强制游泳和旷场等测试中并未表现出差异。结果表明,结肠癌模型会导致动物动机水平的降低,但并未影响快感,绝望情绪和运动能力。(图1)
图1. 结肠癌导致动物的动机降低(图片来源: Zhu et al., Science 388, eadm8857 (2025))
为证实结肠癌引起了神经系统炎症,实验对移植肿瘤细胞时间相同,但症状不同(恶病质与恶病质前期)的小鼠的血浆和脑组织样本中44种细胞因子的水平进行检测。首先,主成分分析发现,由脑组织中细胞因子得到的旋转成分,能够把对照和恶病质动物与恶病质前期动物区分开来,从而说明脑中细胞因子与动物恶病质水平相关。值得注意的是,无论在血浆或是脑组织中,IL-6都对细胞因子变化产生了主要贡献。其次,外周注射的His-tagged IL-6在荷瘤小鼠脑内显著升高,这一发现也与Evans蓝外泄,表明BBB通透性增加的现象相一致,说明IL-6具有影响模型小鼠行为的必要条件。再次,小胶质细胞在恶病质小鼠的多个脑区表达量升高,正是脑内慢性炎症的重要表现。最后,通过给予恶病质前期动物IL-6抗体,有效降低了动物BBB的通透性,延长了动物生存时间。综合而言,IL-6对癌症状态下神经系统炎症的发生和发展发挥了重要的作用。(图2)
图2. 癌症在外周和脑内导致了炎症的发生(图片来源: Zhu et al., Science 388, eadm8857 (2025))
为研究哪些脑区介导了恶病质和恶病质前期的差异,团队借助全脑免疫染色,组织透明化等一系列成像技术,检测了实验动物脑内的c-Fos信号。作者注意到,臂旁核亚区(PBle)及上游孤束核(NTS)、极后区(ArP)活动性均有显著升高,PBle与ArP在恶病质状态下相关性增加。另一方面伴随着多巴胺脑内主要来源的腹侧被盖区(VTA)活动下降,伏隔核亚区(mNAc-sh)的激活明显上升。此外以上脑区中,PBle能够非常好地区分恶病质及其前期,说明该脑区在疾病发展过程中的发挥着重要作用。(图3)
图3. PBle等脑区活动性在恶病质中发生变化(图片来源: Zhu et al., Science 388, eadm8857 (2025))
考虑到恶病质状态下,动物的VTA、NAc等多巴胺能系统活动发生了变化,可以针对这一结果,对动机行为的变化原因进行进一步的研究。在mNAc-sh中感染DA探针后,实验动物进行了the stay-or-leave foraging decision task测试,一方面证实了目标脑区中多巴胺的含量确实和获得的饮水奖励数量正相关,另一方面也发现肿瘤发展终末期奖赏诱发的多巴胺水平显著下降,这一变化是导致动物对奖励数量感知异常,行为策略调整的原因。(图4)
回到本文关注的炎症因子上,作者想进一步研究IL-6是否导致了上述DA分泌水平的变化。结果发现虽然恶病质晚期使用IL-6拮抗剂未能有效改变动物在终点前的体重降低和生存期,但动机缺失和DA水平得到了明显的改善。实验证明IL-6通过影响脑内的VTA-NAc DA系统影响了动物恶病质状态下的动机行为。(图4)
图4. 结肠癌恶病质中的抑郁状态受中脑边缘多巴胺系统调控(图片来源: Zhu et al., Science 388, eadm8857 (2025))
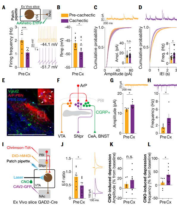
对于VTA脑区(脑内DA的主要来源)在恶病质状态下受到的调控,Kepecs等团队进行了更进一步的研究。首先,实验中通过病毒标记投射到NAc的VTA神经元后,利用离体电生理的方法检测到恶病质动物VTA的DA能神经元受到了更强的抑制。鉴于自发抑制性突触后电流(sIPSCs)频率更高,说明病理状态下,VTA神经元受到了更多上游脑区的抑制。这一结果也通过向脑片环境中添加GABAAR(γ-氨基丁酸A型受体)拮抗剂后,神经元自发动作电位数量增加而得到了进一步印证。其次,通过结合光遗传和药物遗传学方法检测VTA的上游(PBle和黑质网状部(SNpr)脑区),发现恶病质中PBN到VTA的兴奋/抑制比例下降;抑制SNpr到VTA的GABA投射时,恶病质的VTA受抑制水平改善得更为明显。总而言之,恶病质导致了动物VTA受上游PBN和SNpr的抑制加重,从而降低DA在NAc中的分泌水平。(图5)
图5. 恶病质导致PBN和SNpr对VTA的抑制增强(图片来源: Zhu et al., Science 388, eadm8857 (2025))
由于恶病质中IL-6水平的升高导致动物脑内DA分泌降低,而ArP又同时兼具感受血液中IL-6的功能和调控PBN的作用,因此ArP在IL-6影响动机行为的重要性引发了作者的重视。通过敲低ArP中IL-6受体的表达(IL6R-flox+/-),结肠癌模型鼠的动机行为得到了明显的改善。在环路检测中发现,投射到PBN的ArP神经元主要是谷氨酸能,其中47%还表达了IL6R。利用在PBN注射CAV2-Cre,ArP注射AAV-DIO-DTR的方式,结合白喉毒素,实验有效杀灭了ArP-PBN环路中的上游神经元,结果同样改善了癌症动物的动机下降的情况。相反,光遗传激活ArP-PBN投射则降低了动物NAc中的DA探针的荧光水平。因此,ArP中表达IL6R的神经元与PBN形成的投射是影响脑内DA水平和动机行为的关键因素。(图6)
图6. 恶病质状态下,感知IL-6的ArP及其下游PBN影响动机的降低(图片来源: Zhu et al., Science 388, eadm8857 (2025))
总结
在这项研究中,研究团队发现癌症导致的恶病质状态下,ArP-PBN-SNpr-VTA-NAc环路被IL-6信号影响,导致VTA的多巴胺分泌降低,NAc功能改变,最终导致动物动机低下的冷漠状态。拮抗IL-6的作用虽然未能有效改善终末期实验动物体重降低或延长生存时间,但有效提高了结肠癌动物动机水平(下图)。该研究更广泛的意义在于,一方面提出了系统性炎症或自身免疫性疾病可能是导致个体动机下降等抑郁表现的原因,同时也为抑郁疾病指明了新的治疗靶点,避免了常规抑郁干预时采用的多巴胺治疗方法带来的副作用。
总结图(图片来源: Zhu et al., Science 388, eadm8857 (2025))
枢密可提供上文中提到的多种病毒,以及钙成像、光遗传、离体电生理刺激与记录等实验服务。为您的神经科学研究提供强力支持!
光遗传技术
光遗传学(optogenetics)是结合了光学(optics)及遗传学(genetics)的技术,可在活体动物甚至是自由运动的动物脑内、脊髓、外周神经内,精准地控制特定种类神经元的活动。光遗传学在时间上的精确度可达到毫秒级别,在空间上的精确度则能达到单个细胞级别。
光遗传结合脑片电生理解析神经环路
光遗传结合药理学实验验证介导环路的受体
光遗传结合在体行为学实现功能解析
(Piñol RA,Zahler SH, Lic,et al. Nat Neurosci.2018.)
光纤钙记录
钙成像技术(calcium imaging)是指利用钙离子指示剂监测组织细胞内钙离子浓度的方法。神经钙成像技术的原理就是借助钙离子浓度与神经元活动之间的严格对应关系,利用特殊的荧光染料或者蛋白质荧光探针即钙离子指示剂(calciumindicator),将神经元中的钙离子浓度通过荧光强度表现出来,从而达到监测神经元活动的目的。目前常用的钙成像技术包括光纤钙记录和双光子钙成像。
光纤钙记录的实施方法:
1、选择合适的钙离子指示剂;
2、将钙离子指示剂转运至目标部位(化学荧光指示剂通常采用电极刺穿或借助乙酰氧基甲酯和右旋葡萄糖的方式进⼊到目标部位,而GECI指示剂则主要借助于病毒感染的方式导入至目标部位);
3、光纤埋植以收集信号,记录结果。光纤记录无细胞分辨率,记录不同脑区的群体神经元活动(仅限光纤探针尖端附近);而双光子钙成像需要使用颅窗手术。
光纤钙记录模式图
钙成像技术在神经科学研究中的应用
光纤钙成像记录应用案例
光纤钙成像系统记录到内脏疼痛刺激(CRD)可显著引起小鼠表达P2X3R的PVH-LSV投射神经元的强烈反应;躯体疼痛刺激(VFF)可显著引起小鼠表达VIPR2的PVH-ZIC投射神经元的强烈反应。
客户发表文章:Li, Yong-Chang et al. “Distinct circuits and molecular targets of the paraventricular hypothalamus decode visceral and somatic pain.” Neuron(IF=14.7) vol. 112,22 (2024): 3734-3749.e5. doi:10.1016/j.neuron.2024.08.024
使用我司钙成像病毒:AAV2/9-EF1a-D10-axon-GCaMP6s
注射部位:小鼠PVH
服务优势
1.高精度光纤记录——实时监测神经元钙活动,解析神经环路功能。
2.定制化光遗传操控——精准激活/抑制目标神经元,验证因果机制。
3.一体化解决方案——从病毒载体设计、光纤植入到数据采集分析,全程技术支持。
4.快速交付·可靠数据——适用于动物行为学、神经疾病模型等研究。
本文使用的病毒产品,列表如下:


了解产品及服务
请扫码添加客服微信:BrainVTA2020

市场:027-65023363 行政/人事:027-62439686 邮箱:marketing@brainvta.com 客服:18140661572(活动咨询、售后反馈等)
销售总监:张经理 18995532642 华东区:陈经理 18013970337 华南区:王经理 13100653525 华中/西区:杨经理 18186518905 华北区:张经理 18893721749
地址:中国武汉东湖高新区光谷七路128号中科开物产业园1号楼
Copyright © 武汉枢密脑科学技术有限公司. All RIGHTS RESERVED.
鄂ICP备2021009124号 DIGITAL BY VTHINK