2025-06-23 阅读量:987
一、简介
基因编辑细胞系构建是指利用基因编辑技术(如CRISPR/Cas9)对特定细胞的基因组进行靶向修饰,并经过筛选和验证,获得遗传背景稳定、携带特定基因修饰(如敲除、敲入、点突变等)的细胞群体的过程。核心目标是创建遗传信息被精确修改的细胞模型,用于研究基因功能、疾病机制、药物靶点验证、细胞治疗开发等。
二、主要技术流程

三、主要应用
基因功能研究:利用基因编辑技术,在细胞中敲除或敲入特定基因,研究其在细胞增殖、分化、凋亡、代谢、信号转导等过程中的作用。
疾病建模:利用基因编辑或碱基编辑技术,在细胞中引入人类疾病的致病突变(如肿瘤驱动基因突变、遗传病相关突变),构建体外疾病模型,用于研究发病机制。
药物靶点验证与筛选:构建靶基因敲除或突变的细胞系,用于验证药物作用的特异性;构建报告基因细胞系,用于高通量药物筛选。
细胞治疗开发:利用基因编辑技术,编辑免疫细胞(如CAR-T细胞)或干细胞,增强其治疗功能(如在特定基因位点插入CAR分子,减少因慢病毒随机整合而可能引发的继发性肿瘤风险、避免免疫排斥、纠正遗传缺陷)。
四、挑战
1.不同细胞类型、不同靶位点、不同递送方式的编辑效率差异很大。
2.脱靶效应:基因编辑工具可能作用于非目标位点,导致意外的基因组改变。
3.在大多数哺乳动物细胞中,HDR(同源重组修复)效率远低于NHEJ(非同源末端连接),限制了精确编辑(尤其是大片段敲入)的应用。然而,枢密科技凭借前沿的科研实力,成功开发出一套创新的实验方案,显著提升了HDR效率,从而大幅提高了基因敲入(Knock in)的成功率。
五、案例展示
核纤层蛋白(Lamins),如核纤层蛋白B1(LMNB1),是构成内核膜下方核纤层支架结构的中间纤维。LMNB1通过锚定异染色质对维持核结构完整性至关重要,并通过核纤层相关结构域(LADs)与基因组相互作用来调控基因转录。LMNB1在多层级的细胞生理过程中发挥功能,包括细胞衰老、神经发生等。近期,中南大学湘雅医院老年病科唐宇副研究员团队也证实LMNB1在源自DYT1肌张力障碍(由TOR1A基因发生杂合缺失突变所致的常染色体显性遗传性疾病)的运动神经元中特异性上调并发生核质错位。
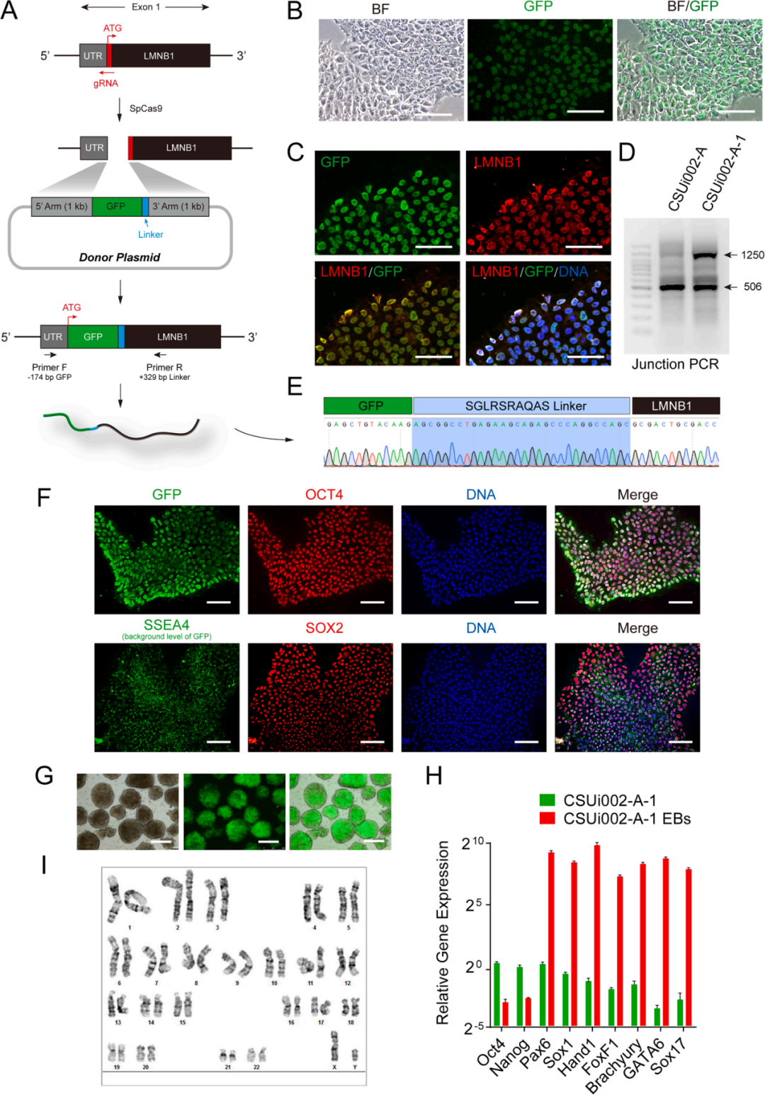
为深入研究DYT1肌张力障碍核质错位的病理机制,唐宇副研究员团队前期工作中通过逆转录病毒将30岁白人男性DYT1肌张力障碍患者皮肤成纤维细胞重编程为诱导多能干细胞(iPSC,CSUi002-A),并在Matrigel(基底膜基质,含多种生长因子和基质蛋白,模拟天然基底膜)包被、无饲养层条件下培养。本文中该团队利用CRISPR/Cas9基因编辑技术,在CSUi002-A中构建了一个表达杂合型GFP::LMNB1融合蛋白的敲入细胞系。研究人员使用SpCas9在LMNB1的N端进行基因组编辑,并辅以供体质粒(AICSDP-10:LMNB1-mEGFP,addgene:87422,由艾伦细胞科学研究所馈赠)。根据GFP表达情况挑选候选iPSC克隆,并进一步扩增用于鉴定。生成的iPSC(CSUi002-A-1)形成紧密堆积、边缘清晰的克隆,并表现出高核质比和明显的核仁。免疫染色显示这些iPSC中GFP与LMNB1共定位,表明GFP::LMNB1融合蛋白表达成功。此外,通过LMNB1连接点PCR和Sanger测序验证了杂合敲入,并通过基因组PCR和Sanger测序证实,在敲入细胞系中,潜在的脱靶位点未显示任何基因组编辑痕迹。这些iPSC保持多能性,经免疫染色检测对多能性标志物(如OCT4、SOX2和SSEA4)呈阳性。它们在悬浮培养时可被诱导形成拟胚体(EBs),并进一步分化为三胚层,qPCR检测显示其相应标志物(PAX6、SOX1、HAND1、FOXF1、BRACHYURY、GATA6、SOX17)被显著诱导表达。在第10代时,敲入细胞系核型保持正常(46,XY)。对21个基因座(D5S818,D13S317,D7S820,D16S539,VWA,TH01,AMEL,TPOX,CSF1PO,D12S391,FGA,D2S1338,D21S11,D18S51,D8S1179,D3S1358,D6S1043,PENTAE,D19S433,PENTAD,D1S1656)进行了短串联重复序列(STR)分析,结果显示生成的iPSC系与供体iPSC系(CSUi002-A)完全一致。重要的是,PCR检测证实所建立的iPSC系无任何支原体污染。
综上所述,杂合型GFP::LMNB1敲入iPSC可用于研究DYT1肌张力障碍核质错位的病理机制以及其他以细胞核为中心的科学问题。该细胞系也可用作报告基因和工具细胞系,用于追踪细胞动态以及分析特定DNA/RNA分子的亚细胞定位。
图1.杂合型GFP::LMNB1敲入iPSC的鉴定(Tang Y, Ren J, Li CC. Stem Cell Res. 2021)
六、服务内容
备注:可提供的细胞系包括以下几种,肿瘤细胞系如HeLa、HCT 116、HuH-7、Hep G2、A549、A431、TE671、K562等;其他细胞系如HEK293T、HEK293、DC2.4、BHK-21等。若客户所需细胞系不在上述范围内,则需由客户自行提供相应的细胞系。
七、服务流程

通讯作者介绍:
唐宇,中南大学湘雅医院老年病科副研究员,特聘副教授,博士及硕士生导师。四川大学理学学士,中国科学院理学博士,美国德州大学西南医学中心博士后,湘雅医院“飞凡人才”。研究领域为:1.神经系统疾病与小胶质细胞;2.人多能干细胞的神经再生分化与疾病模拟。
主要成果发表于高影响力SCI杂志30余篇,近年来以第一和通讯作者的身份发表在Cell Death Differ,J Neurosci(Nature Index),BMC Biol,Cell Mol Life Sci,Theranostics,J Biol Chem(Nature Index),Mol Neurobiol等国际期刊,入选“中国百篇最具影响国际学术论文”及多次获得F1000的推荐和点评。至今,论文总引用数达4000余次,单篇最高引超1900次,为ESI高被引论文,入选ESI神经科学(Neuroscience & Behavior)学术领域SCI论文被引数前0.01%之列。主编专著1部(Springer),授权或申请国家发明专利4项,授权国家软件著作权1项。主持国家自然科学基金青年与面上基金、湖南省自然科学基金等多项基金,科技部科技创新2030—“脑科学与类脑研究”重大项目研究骨干。担任湖南省神经科学学会(HNS)理事,担任J Mol Med、Curr Mol Pharmacol等杂志编委,担任Ageing Neur Dis(2022),Front Cell Neurosci(2018),Front Aging Neurosci(2016,2018,2021)及Front Mol Neurosci(2022)等杂志客座编辑(主持7项专刊),担任Nature Biomedical Engineering,Genetics in Medicine,STTT,Cellular and Molecular Life Sciences,Translational Psychiatry,Gene Therapy及Stem Cell Res Ther等20余知名期刊审稿人,并担任国家自然科学基金ISIS评议专家、波兰国家科学中心基金评审专家,以及湖南省、广东省、四川省科技评审专家等。

详情欢迎扫码咨询
微信号:BrainVTA2020

市场:027-65023363 行政/人事:027-62439686 邮箱:marketing@brainvta.com 客服:18140661572(活动咨询、售后反馈等)
销售总监:张经理 18995532642 华东区:陈经理 18013970337 华南区:王经理 13100653525 华中/西区:杨经理 18186518905 华北区:张经理 18893721749
地址:中国武汉东湖高新区光谷七路128号中科开物产业园1号楼
Copyright © 武汉枢密脑科学技术有限公司. All RIGHTS RESERVED.
鄂ICP备2021009124号 DIGITAL BY VTHINK