2025-06-09 阅读量:1806
近年来,脑卒中成为全球范围内导致患者残疾与死亡的主要疾病之一。其中,由血管狭窄或血栓栓塞造成的缺血性卒中因较高的发病率成为临床最常见的脑卒中类型。脑组织缺血损伤后,细胞内离子平衡紊乱导致大量Na+和水分聚集,引发细胞毒性水肿到血管源性水肿的动态演变。2021年有研究团队发现脑脊液沿着动脉血管周围间隙流入脑内,随后与间质液交换,最终沿静脉血管周围间隙流出。由于整体具有与外周淋巴系统清除代谢废物的相似功能,因此,将其命名为“脑类淋巴系统”。深入研究发现,脑类淋巴系统运作还依靠于星形胶质细胞血管终足极性定位的水通道蛋白4(Aquaporin4,AQP4),能够协助脑实质内脑脊液与间质液液体交换。尽管脑类淋巴系统已在多种中枢神经系统疾病中得到广泛研究,但其在缺血性脑卒中的具体作用机制仍不明确。
2025年5月20日,中国科学技术大学生命科学与医学部、附属第一医院刘新峰教授、孙文教授课题组在Journal of Advanced Research(IF=11.4)期刊在线发表了题为“Aquaporin 4 and its isoforms regulation ameliorate AQP4 Mislocalization-induced glymphatic dysfunction in ischemic stroke”的研究论文。本研究采用小鼠大脑中动脉闭塞模型模拟临床常见的缺血性脑卒中,结合磁共振成像、分子生物学、形态学、动物行为学等多模态研究方法,通过建立缺血再灌注后的时间梯度,系统探讨了小鼠缺血再灌注过程中脑类淋巴系统的动态变化、调控AQP4及其异构体在缺血再灌注脑类淋巴系统的作用机制。
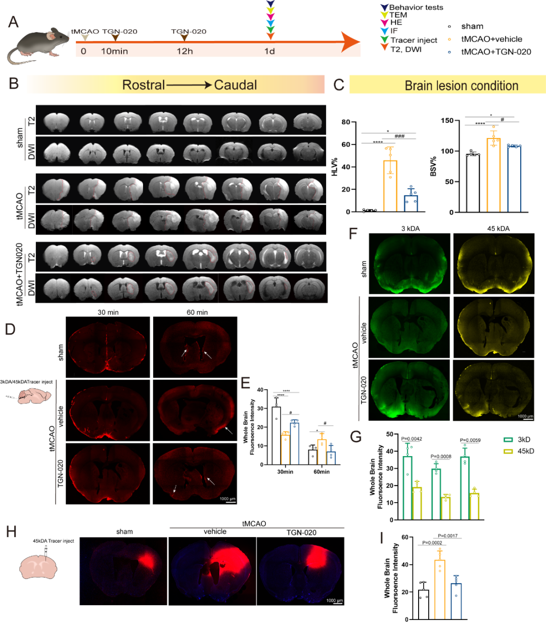
作者首先探讨缺血性脑卒中时间动态下脑损伤情况与脑类淋巴系统的动力学变化。通过磁共振DCE、T2WI与DWI序列结果发现,缺血再灌注早期脑脊液流量立即显著下降,提示脑类淋巴系统功能在急性期受到严重损伤。通过对左、右脑半球、嗅球、垂体隐窝及全脑五个感兴趣区域的动力学检测发现,发生缺血性脑卒中损伤后,梗死侧半球内液体流动功能会受到严重影响,同时,对侧半球的液体流动功能也会受到影响。而随着再灌注时间的延长,全脑范围内脑脊液流量逐渐恢复,这一变化过程与脑水肿的发生、消退高度相关(图1)。
图1.缺血再灌注小鼠脑损伤及脑类淋巴系统功能的动态变化情况
接着,脑缺血再灌注造模血脑屏障破坏后立即注射AQP4抑制剂TGN-020,观察脑损伤情况及脑类淋巴系统功能和结构的变化。结果发现,抑制AQP4表达后,脑组织得到明显的神经保护效果,包括脑梗死面积、脑肿胀程度。同时,缺血再灌注小鼠脑类淋巴系统内流与外排功能也得到恢复(图2)。
图2.TGN-020改善缺血再灌注小鼠的脑损伤及脑类淋巴系统功能障碍
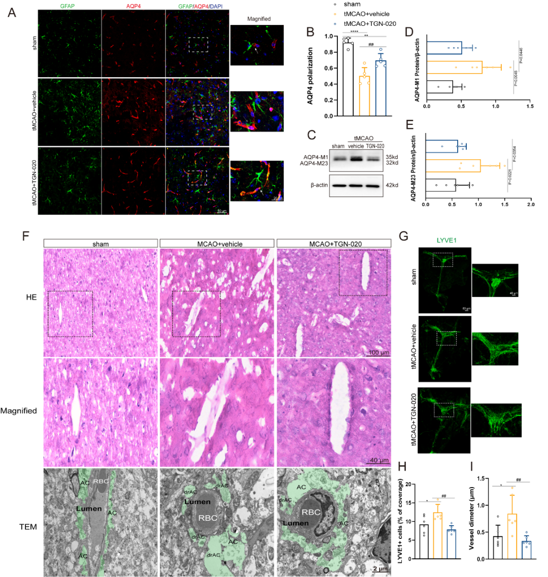
免疫荧光染色结果进一步证实,TGN-020可能通过减少AQP4在星形胶质细胞胞体上的错误定位及调控AQP4-M1、AQP4-M23两种异构体的分布来减轻脑类淋巴系统流动功能的负担。通过形态学的研究发现,TGN-020治疗缺血再灌注损失同时也能够减轻星形胶质细胞结构的紊乱和血管周围间隙的扩增程度。脑膜淋巴管是中枢神经系统和外周神经系统之间的重要纽带。本研究通过免疫荧光染色实验利用淋巴内皮受体1特异性标记脑膜淋巴管来表现脑膜淋巴管的面积。结果发现,经过TGN-020治疗后,脑膜淋巴管增生明显减少(图3)。
图3.TGN-020改善缺血再灌注小鼠脑类淋巴系统及脑膜淋巴系统的主要结构
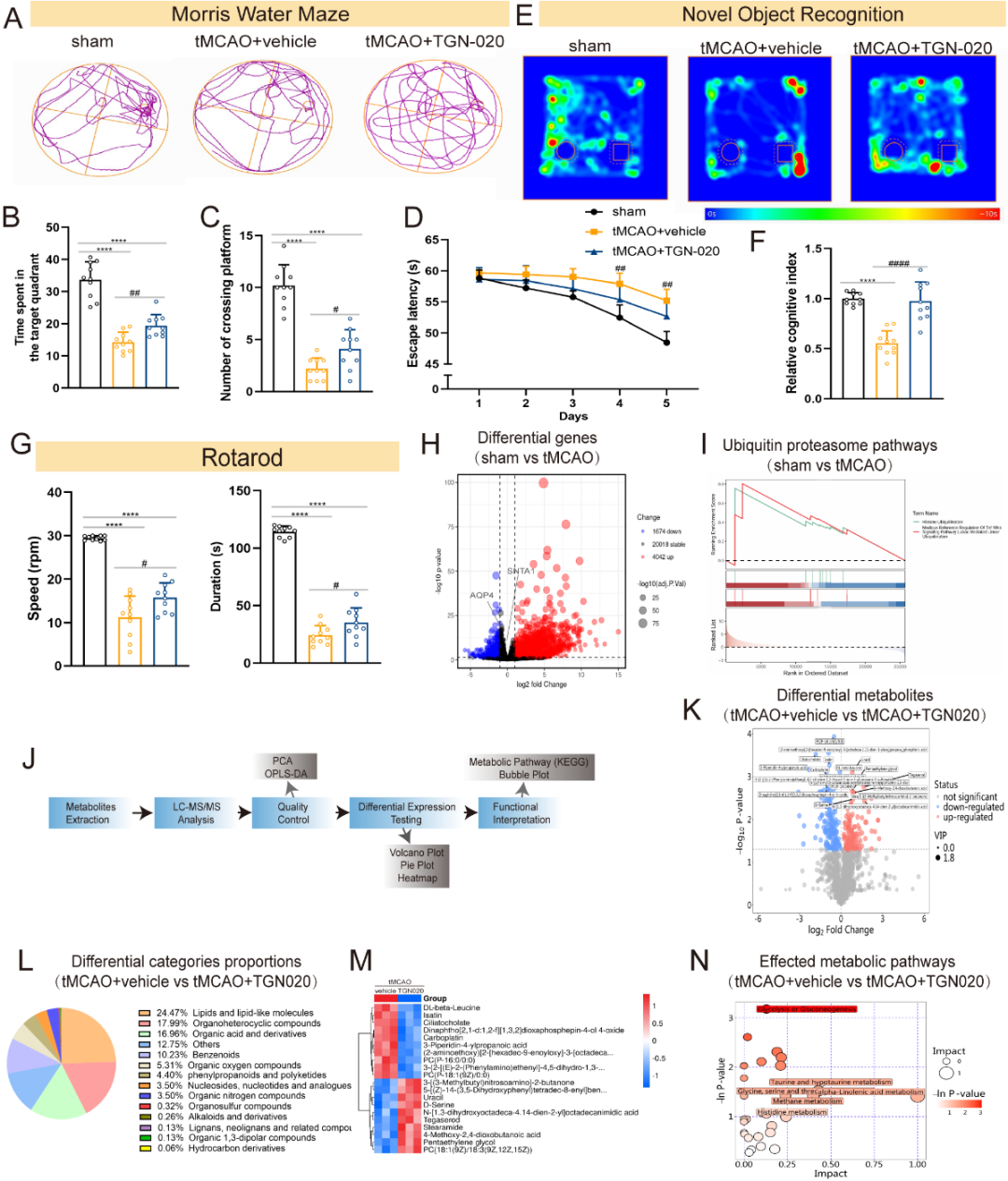
缺血性脑卒中后往往会引起多种认知功能障碍,包括记忆力、学习等。本研究证实,TGN-020能够通过减轻脑类淋巴系统功能的损伤而显著改善神经功能预后,提示脑类淋巴系统功能障碍可能是加剧神经行为障碍的另一种原因。有临床研究报道称,血管周围空间的扩大与脑卒中后抑郁密切相关,再次证明维持健康的脑类淋巴系统对疾病预后至关重要。此外,转录组学结果揭示了缺血再灌注小鼠脑内泛素-蛋白酶体通路显著激活,蛋白降解紊乱。TGN-020治疗缺血再灌注小鼠抑制脑内糖酵解及糖异生关键酶的表达、脂质和类脂分子的表达减少,表明TGN-020通过调控过度能量消耗和脂质过氧化而发挥保护作用(图4)。
图4.TGN-020对缺血再灌注小鼠认知功能及代谢模式的影响
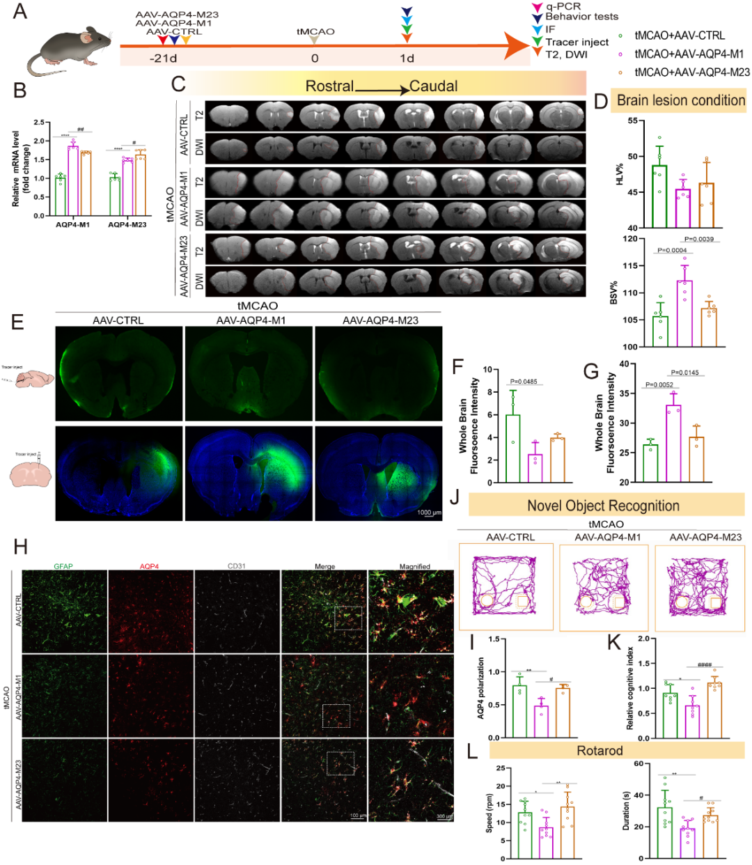
接下来,课题组使用腺相关病毒分别过表达AQP4-M1和AQP4-M23两种异构体观察对脑损伤及脑类淋巴系统的影响。结果发现,AQP4-M1过表达的缺血性脑卒中小鼠脑损伤加重,记忆功能与运动协调能力损伤严重。AQP4-M23过表达较AQP4-M1过表达的缺血性脑卒中小鼠脑类淋巴系统内流、外排流动功能明显增加(图5)。
图5.两种AQP4异构体过表达对缺血再灌注小鼠脑损伤及脑类淋巴系统的影响
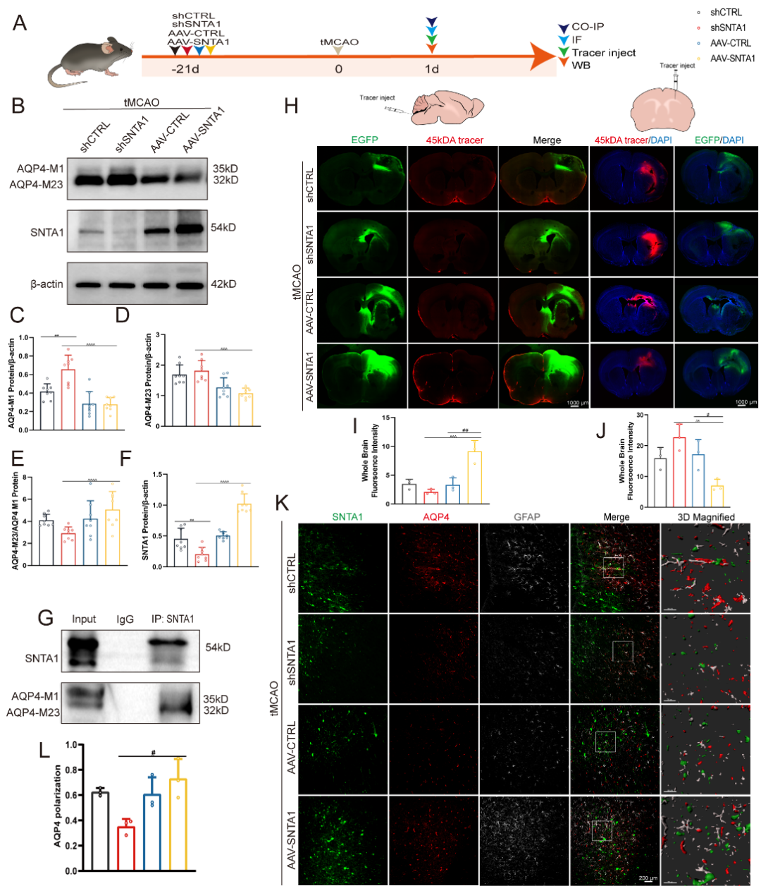
最后,进一步探索疾病机制发现,膜锚定蛋白SNTA1与AQP4-M23异构体存在相互影响作用。使用腺相关病毒敲低或过表达SNTA后发现,过表达SNTA1的缺血再灌注小鼠展现出对脑类淋巴系统液体流动功能与结构组成具有较好的干预效果(图6)。
图6.SNTA1过表达促进脑缺血再灌注模型小鼠脑类淋巴系统的流动能力
总结
本研究系统性探究了缺血性脑卒中病程发展过程中脑类淋巴系统的情况,为缺血性卒中损伤机制探究提供新的研究思路;其次,课题探讨了AQP4及其异构体在脑类淋巴系统中的影响作用,为开发缺血性脑卒中新型治疗方法带来启示作用;最后,文章中针对脑类淋巴系统与外周淋巴系统紧密相连关系也进行研究,为脑类淋巴系统-外周淋巴系统连接研究带来新的观点。这一研究增加了对脑卒中发病机制及病理学新的认识,并为今后的研究和临床应用指明了新的方向。
中国科学技术大学生命科学与医学部、附属第一医院博士研究生张翰弘为本文的第一作者,刘新峰教授与孙文教授为本文共同通讯作者。本研究受以下基金项目资助:国家自然科学基金(U20A20357、U22A20341)、中国科学技术大学附属第一医院先导医学项目(2023IHM01050)、中国科学技术大学附属第一医院创新攻关团队项目。

通讯作者介绍:
刘新峰,教授,主任医师,博士生导师。现任中国科学技术大学临床医学院和附属第一医院副院长。致力于神经病学、脑血管病和介入诊疗临床、教学与研究30余年。入选国家百千万人才工程、全国优秀科技工作者和军队杰出专业技术人才奖。享受国务院政府特殊津贴。荣立二等功2次。以第一完成人获得国家科技进步二等奖1项、省部级科技进步一等奖共5项。以第一或通讯作者在New England Journal of Medicine、Lancet、Lancet Neurology、Journal of Clinical Investigation、Nature Communications、Neurology、Stroke等期刊发表SCI论文300余篇。获国家专利10余项。负责国家自然基金重点和重大国际合作项目、国家重点研发计划专项及省部级以上各类科研基金30余项。牵头制定了中国脑血管病介入诊断与治疗相关指南或专家共识14部。担任中国研究型医院学会介入神经病学专业委员会主任委员、中国医师协会神经内科医师分会常委、神经介入专委会主委和中华医学会神经病学分会神经血管介入协作组组长等学术职务。
主要研究方向及内容:1、脑血管病介入诊断与治疗;2、脑血管病人工智能辅助诊断与临床预后;3、神经系统疾病转化医学研究。
孙文,博士生导师、中国科学技术大学生命科学与医学部特任研究员;中国科学技术大学附属第一医院神经内科副主任医师,行政副主任;中国医师协会神经介入专委会委员/秘书长;中国研究型医院介入神经病学专业委员会委员;安徽省医学会神经病学分会青委会副主委。致力于神经病学尤其是脑血管病相关临床研究多年,主持国家自然科学基金,安徽省自然科学基金等7项基金项目,获省部级科技进步奖三项,安徽省卫生健康骨干人才。在Radiology,JCSM,Neurology等期刊发表研究论文40余篇。
主要研究方向及内容:1、脑血管病血管内介入治疗技术的临床应用;2、卒中后非运动障碍的功能及影像学研究;3、基于大数据的心脑疾病公共卫生研究。
本文使用的病毒产品均来自枢密科技,列表如下:


了解产品及服务
请扫码添加客服微信:BrainVTA2020

市场:027-65023363 行政/人事:027-62439686 邮箱:marketing@brainvta.com 客服:18140661572(活动咨询、售后反馈等)
销售总监:张经理 18995532642 华东区:陈经理 18013970337 华南区:王经理 13100653525 华中/西区:杨经理 18186518905 华北区:张经理 18893721749
地址:中国武汉东湖高新区光谷七路128号中科开物产业园1号楼
Copyright © 武汉枢密脑科学技术有限公司. All RIGHTS RESERVED.
鄂ICP备2021009124号 DIGITAL BY VTHINK