2025-05-06 阅读量:1518
社会行为是人类和动物与生俱来的本能,受大脑在时间和空间维度上的精确神经调控,并依赖于不同脑区之间的协同运作。在不断变化的环境中,社交能力对于物种的生存和繁衍至关重要,在自闭症、精神分裂症等神经发育和精神疾病中,个体的社会行为能力往往受到影响。
社交新颖性偏好(social novelty preference)指的是生物识别陌生个体并倾向于优先与其互动(而非熟悉个体)的行为倾向。这种能力广泛存在于群居动物中,对于评估陌生个体的潜在威胁或社交价值具有关键意义。值得注意的是,该行为不仅受注意力分配、感知处理等即时神经机制影响,还与社交记忆编码及社会等级认知等长期神经表征密切相关。然而,当前对调控社交新颖性偏好的行为序列动态特征,及其背后的神经环路与分子机制,仍缺乏系统性认知。
前额叶皮质(prefrontal cortex,PFC)参与调节社交认知、情绪、决策等高级功能1,其中内侧前额叶皮质(medial prefrontal cortex,mPFC)是调控复杂认知功能和社交行为的关键脑区2,涉及社交互动、社交新颖性偏好、社会等级认知以及社交奖励处理等方面。研究表明,mPFC中的特定神经元亚型在不同的社交行为中具有不同的功能,比如表达多巴胺I型受体并投射至伏隔核的锥体神经元,参与社交记忆调控;表达催产素受体的神经元则特异性调节社交识别3。然而,由于mPFC神经元的高度异质性,是否存在分子水平上明确标记的神经元亚型能够专门调控社交新颖性偏好仍然未知。
2025年4月23日,哈佛医学院/波士顿儿童医院张毅教授实验室在Science Advances杂志发表了题为A molecularly defined mPFC to BLA circuit specifically regulates social novelty preference的研究,报道了mPFC中一类兴奋性神经元特异性编码社交新颖性行为,并通过投射至杏仁核来调控这一功能。该研究进一步完善了分子-细胞-环路-功能的研究框架,为深入揭示前额叶皮质在社交行为中的功能多样性提供了新的视角。
		
此前,张毅教授课题组构建了前额叶皮质的基因表达图谱4,分析了其所含细胞亚型的转录动态,通过分析在青春期(P21至P60)这一神经可塑性高度动态变化的关键阶段,展示了涉及主要神经精神疾病的基因在不同细胞类型中的特异性调控。研究者发现,由Il1rapl2(白细胞介素1受体辅助蛋白样2)和Foxp2标记的兴奋性神经元亚群富集表达了与双向情感障碍和自闭症有关的差异基因,这提示了它们可能在调节社会行为方面发挥作用。同时单分子荧光原位杂交(smFISH)实验显示,Il1rapl2标记的神经元代表了一种先前未被表征的mPFC中L5谷氨酸能神经元亚型。
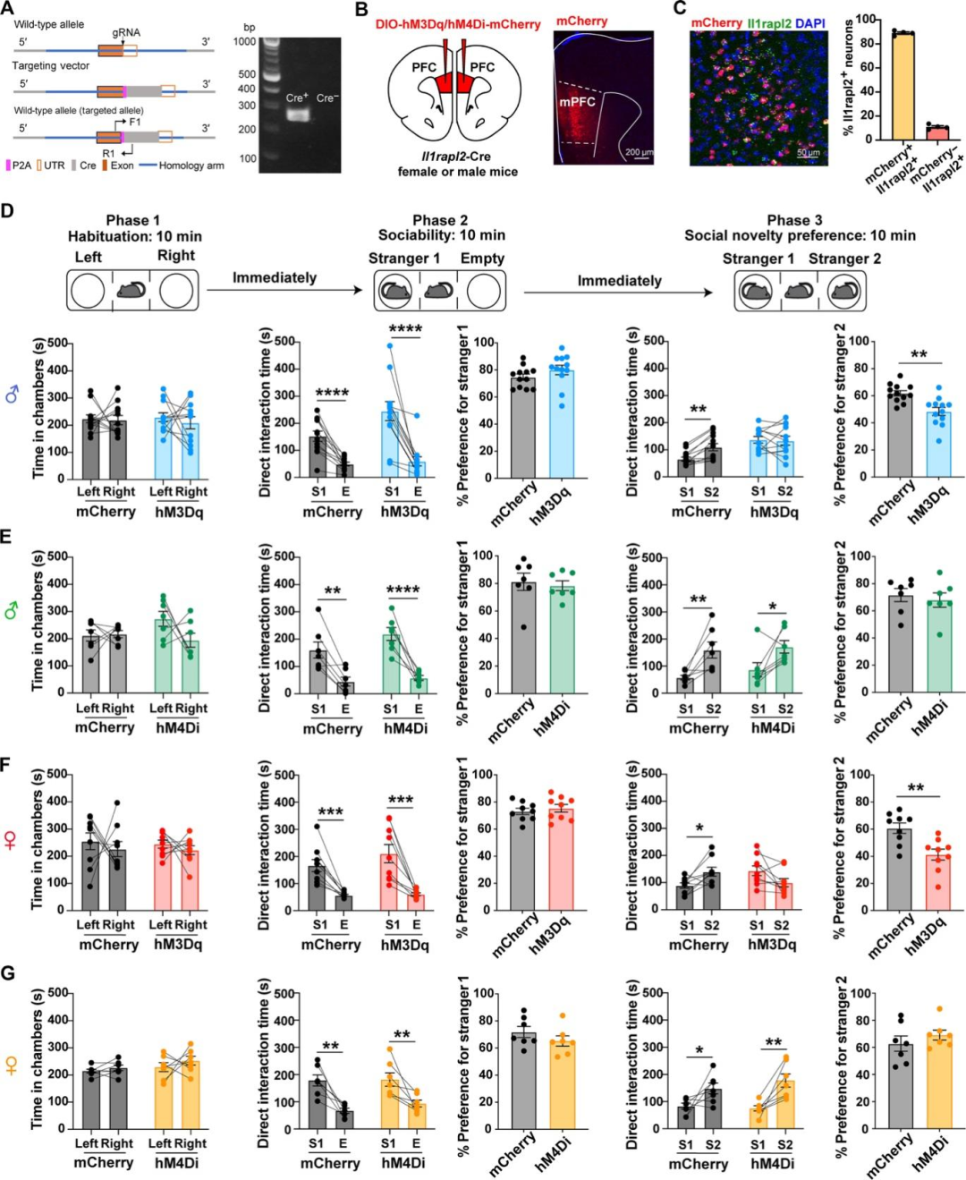
图1. Il1rapl2标记了前额叶皮层第5层神经元
为了确定内侧前额叶皮层中Il1rapl2标记的第5层神经元和Foxp2标记的第6层神经元是否参与社交行为,研究者构建了Il1rapl2-Cre转基因小鼠品系,结合三箱社交行为范式,通过化学遗传学技术特异性操控该品系中这两类神经元亚型的活性,进而观察其对社交行为的影响。最后发现Il1rapl2标记的神经元亚群在调控社交新颖性偏好方面起重要作用,但并不影响一般社交能力;Foxp2标记的神经元并不参与调控社交行为。此外,这一表型在性别间无显著差异。由于社交新奇偏好反映了社交记忆,研究者接下来探究了mPFC Il1rapl2+神经元是否也调控其他类型的记忆,如工作记忆或联想学习记忆。新物体识别测试和线索性恐惧条件反射记忆测试结果显示,化学遗传学激活mPFC Il1rapl2+神经元并不影响物体新奇记忆或线索性恐惧条件反射记忆。总体而言,这些结果表明,mPFC Il1rapl2+神经元特异性地调控社交新奇记忆,而不影响工作记忆或联想学习记忆。
图2. 激活mPFC Il1rapl2+神经元破坏社交新颖性偏好
		
为了研究在社交互动中,尤其是在与熟悉或新奇小鼠互动时,mPFC第五层Il1rapl2+神经元活动的动态改变,研究者通过jCaMP7s钙指示剂,利用光纤光度技术实时记录神经元群体在社交行为中的钙信号动态变化。结果显示,当小鼠开始与新奇小鼠互动时,mPFC中Il1rapl2+神经元的钙信号立即下降,但与熟悉小鼠互动时则没有这种改变。而当与新奇小鼠的互动结束时,Il1rapl2+神经元的活动立即上升。这表明mPFC中Il1rapl2+神经元只特异编码对新奇老鼠的反应。
图3. mPFC Il1rapl2+神经元对社交行为作出反应
				
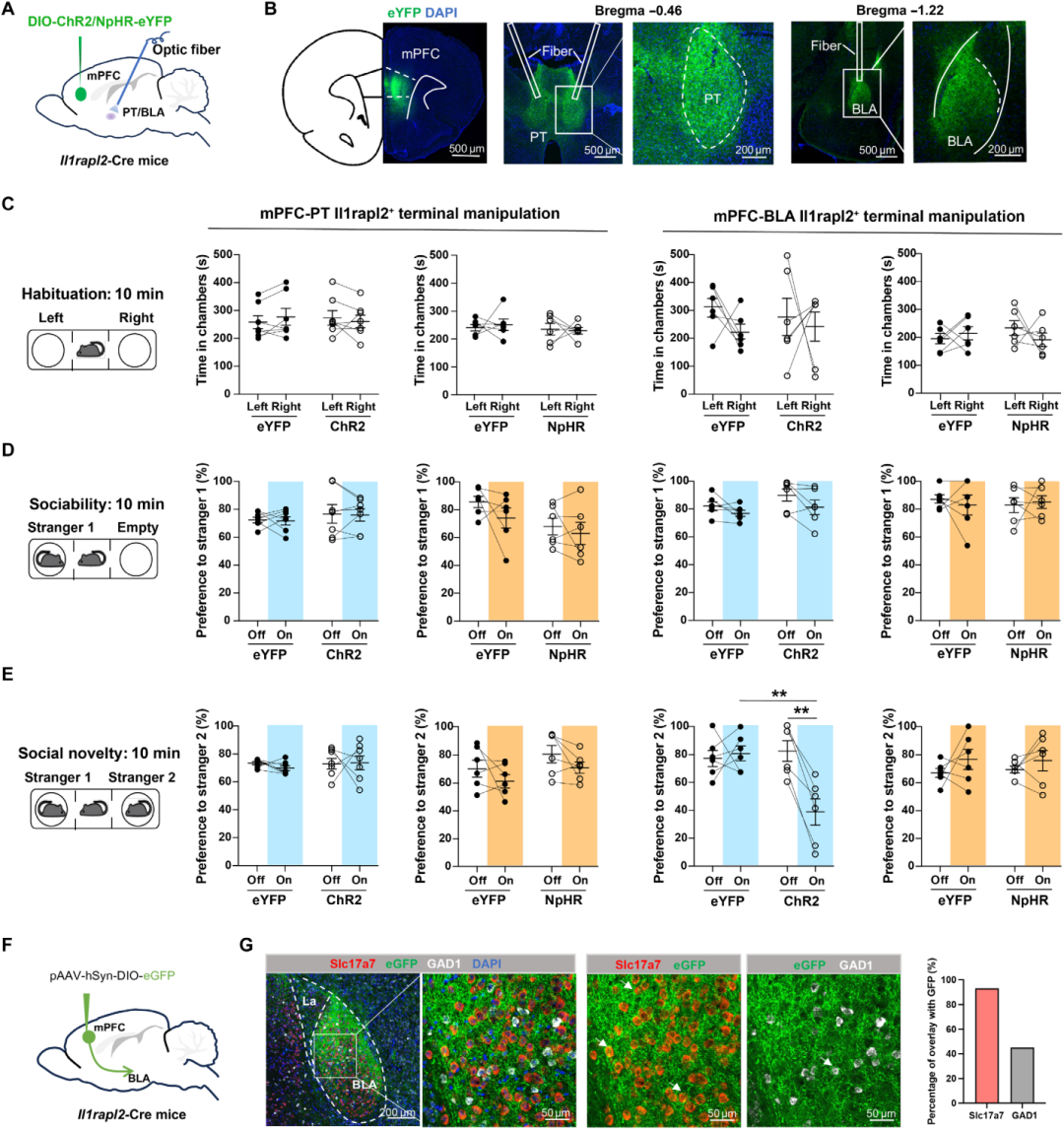
随后,为解析mPFC Il1rapl2+神经元亚型介导社交新奇偏好的神经环路机制,研究者系统性探究了该类神经元的上游输入与下游投射。借助逆行跨单突触示踪病毒(枢密提供)及突触前定位病毒,研究揭示:mPFC Il1rapl2+神经元主要接受来自丘脑(占比超过40%)、初级运动皮层(MO)和海马CA1区的投射,并下行投射至丘脑后核(Parataenial nucleus,PT)和基底外侧杏仁核(Basolateral amygdalar nucleus,BLA)。
图4. mPFC Il1rapl2+神经元接收多重输入信号,并主要向BLA和PT进行神经投射
						
最后,研究者通过光遗传学操控mPFC Il1rapl2+神经元的轴突末端,探究其向PT或BLA的投射在介导社交新颖性偏好中的功能重要性。行为学数据显示:特异性激活mPFCIl1rapl2→BLA环路(而非mPFCIl1rapl2→PT环路)破坏了社交新颖性偏好。表明mPFC Il1rapl2+神经元向BLA的投射介导其在社交新颖性偏好中的功能。
既往研究显示,BLA神经元可大致分为Slc17a7+(又称vglut2,兴奋性)和GAD1+(抑制性)两类神经元。接下来,研究者利用smFISH技术鉴定了BLA中接受mPFC Il1rapl2+神经元支配的下游神经元类型。结果显示,mPFC Il1rapl2+神经元的突触前末梢(绿色荧光)主要分布于Slc17a7+神经元周围。上述结果表明,mPFC Il1rapl2+神经元的过度激活可能通过进一步激活BLA谷氨酸能神经元,进而损害社交新颖性偏好。
图5. Il1rapl2+神经元通过BLA投射调节社会新奇偏好
					
结论
综上,研究者鉴定了前额叶皮质由明确分子标记的自上而下的神经环路,该环路特异性编码社交新颖性偏好,而不影响一般社交能力。这不仅为不同社交行为由特定mPFC神经元亚型及环路调节的观点提供了直接证据,还为自闭症治疗提供了潜在的干预靶点。
				
该项研究由哈佛医学院波士顿/儿童医院张毅教授实验室完成。刘一穹博士和王颖博士为该研究的第一作者,谢国光博士、杨潜颖博士、Aritra Bhattacherjee博士和张超博士对本研究也做出了重要贡献。张毅教授为本文的通讯作者。
				
通讯作者介绍:
张毅,1984年本科毕业于中国农业大学,1995年博士毕业于佛罗里达州立大学,并在罗伯特·伍德·约翰逊医学院完成博士后研究,现为哈佛大学医学院遗传系教授、波士顿儿童医院教授、麻省理工学院与哈佛大学博德研究所研究员。
张毅教授实验室的主要研究方向是表观遗传修饰,他对EZH2、JmjC、Tet等染色质修饰酶的系统鉴定和表征,为表观遗传学领域做出了基础性贡献。他对EZH2抑制剂的原理验证工作推动了Epizyme公司的成立,并最终开发出了他泽司他,这是一款口服、First in Class的EZH2抑制剂,于2020年获得FDA批准上市,用于治疗上皮样肉瘤和滤泡性淋巴瘤。他不仅在表观遗传学、染色质以及发育重编程领域取得了多项具有里程碑意义的发现,还对由染色质修饰酶异常调控所导致的人类疾病(如癌症、代谢、精神疾病等)的转化研究作出了重要贡献。
参考文献:
1. Stanley, D.A. & Adolphs, R. Toward a neural basis for social behavior. Neuron 80, 816-826 (2013).
2. Murugan, M., et al. Combined Social and Spatial Coding in a Descending Projection from the Prefrontal Cortex. Cell 171, 1663-1677 e1616 (2017).
3. Tan, Y., et al. Oxytocin Receptors Are Expressed by Glutamatergic Prefrontal Cortical Neurons That Selectively Modulate Social Recognition. The Journal of neuroscience : the official journal of the Society for Neuroscience 39, 3249-3263 (2019).
4. Bhattacherjee, A., et al. Cell type-specific transcriptional programs in mouse prefrontal cortex during adolescence and addiction. Nat Commun 10, 4169 (2019).
本文使用的来自枢密科技的病毒产品,列表如下:
 
							

了解产品及服务
请扫码添加客服微信:BrainVTA2020
									
								
									
								

市场:027-65023363 行政/人事:027-62439686 邮箱:marketing@brainvta.com 客服:18140661572(活动咨询、售后反馈等)
销售总监:张经理 18995532642 华东区:陈经理 18013970337 华南区:王经理 13100653525 华中/西区:杨经理 18186518905 华北区:张经理 18893721749
地址:中国武汉东湖高新区光谷七路128号中科开物产业园1号楼
Copyright © 武汉枢密脑科学技术有限公司. All RIGHTS RESERVED.
鄂ICP备2021009124号 DIGITAL BY VTHINK