2025-04-22 阅读量:808
男性和女性对疼痛的感受不同。尽管女性在多种疼痛类型中患病率更高,但也有研究指出人类社会中女性更倾向于主动描述疼痛,而男性可能因“坚强”的性别标签而隐忍,为缓解术后疼痛,女性患者通常会使用更多的镇静药物,而男性患者则会使用更多的镇痛药物。那么,性别特异性疼痛的神经机制是什么?并不清楚。
2025年4月17日,中国科学技术大学生命科学与医学部张智教授/曹鹏副研究员、中国科学技术大学第一附属医院李娟主任医师团队在Nature Communications杂志发表题为“A neural circuit for sex-dependent conditioned pain hypersensitivity in mice”的研究文章。本文综合以往研究进展,发现了一种雄性特异的情境痛敏现象,即当再次暴露于疼痛相关情境后,雄性痛觉阈值显著降低,但雌性不变,并揭示了该模型下疼痛机制性别差异的潜在神经机制。
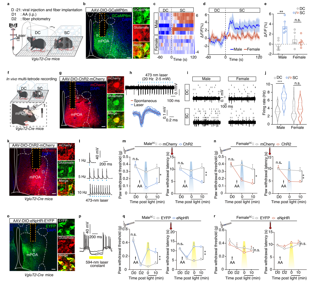
1、疼痛情境导致雄鼠而非雌鼠的伤害性痛觉阈值降低
研究人员第一天在雌雄小鼠腹腔注射低浓度乙酸诱导急性内脏痛,期间匹配特定情境,发现乙酸在小鼠中诱导的疼痛程度无性别差异。待小鼠从疼痛中恢复后将其放回笼盒,第二天将小鼠放置在与疼痛情境相同或不同的环境中,并检测其痛觉阈值,发现雄性小鼠痛阈显著降低,而雌性小鼠无变化。
图1. 疼痛情境导致雄鼠痛敏,却不影响雌鼠痛阈
2、疼痛情境导致雄鼠GlumPOA神经元激活,而对雌鼠无影响
 
				
通过对情境痛敏模型下雌雄小鼠全脑多个相关脑区进行c-Fos检测,研究人员发现下丘脑内侧视前区的谷氨酸能神经元(GlumPOA)在相同情境下被激活的雌雄差异性程度最大。随后在自由移动的小鼠中通过在体光纤和在体多通道电极记录发现,当其从不同情境进入相同情境中后,雄鼠GlumPOA神经元被显著激活,而雌鼠不激活。此外,人为激活这群神经元能够在雌雄小鼠中均诱导出情境痛敏行为,而抑制模型下的该群神经元的活性能缓解雄鼠的情境痛敏行为。
图2. 疼痛情境导致雄鼠而非雌鼠GlumPOA神经元激活
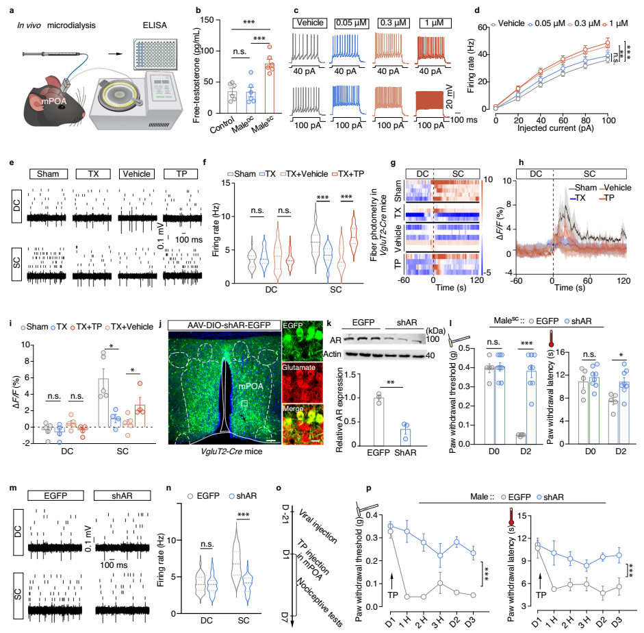
3、疼痛情境下雄鼠游离睾酮水平升高,介导雄性特异的情境痛敏
 
			
mPOA脑区是经典的性别二态核团,分布了大量的性激素受体,能够响应机体性激素水平变化。性激素水平在两性之间大不相同,影响着性别二态的疼痛感知。睾酮作为主要的雄激素,能够调节机体疼痛感知和疼痛恢复的进程,游离睾酮是一种具有生物活性的未结合睾酮成分,能够与雄激素受体结合来调节性别二态行为。研究人员发现,疼痛情境下雄鼠血清中游离睾酮水平显著升高,随后,对雄鼠进行去势或雄激素补偿,发现去势雄鼠不再出现情境痛敏行为,而雄激素补偿能够使其重新出现情境痛敏行为。此外,在雌鼠中慢性补偿雄激素也能使其诱导出情境痛敏行为,且不改变其基础痛阈。
图3. 疼痛情境下雄鼠游离睾酮水平升高导致雄性特异的情境痛敏
4、游离睾酮作用于GlumPOA神经元的雄激素受体增强其兴奋性
 
				
通过在体微透析联合酶联免疫吸附以及膜片钳电生理记录技术,研究人员发现升高的游离睾酮能够激活GlumPOA神经元。在体记录结果显示,去势雄鼠在进入相同情境后GlumPOA神经元不再激活,而对于雄激素补偿的去势雄鼠,该神经元在相同情境下的激活又会重新出现。使用病毒RNA干扰策略,敲低GlumPOA神经元上雄激素受体的表达,同样发现雄鼠不再表现出情境痛敏行为,且疼痛情境下GlumPOA神经元活性也不再升高。
图4. 游离睾酮作用于GlumPOA神经元上的雄激素受体导致其激活
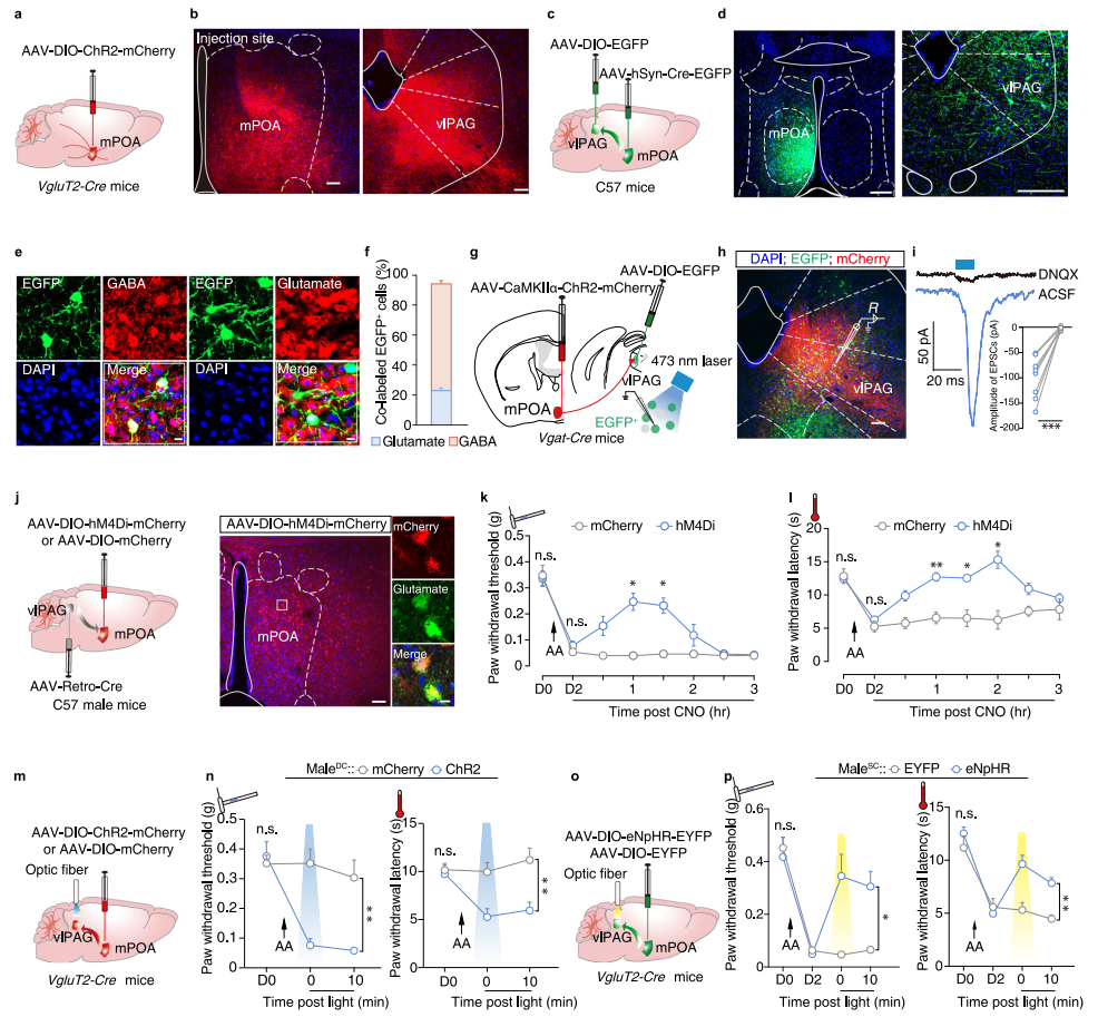
5、GlumPOA→GABAvlPAG神经环路介导雄鼠情境痛敏行为
 
			
mPOA脑区并不属于经典的痛觉相关核团。为了探究GlumPOA神经元在雌雄小鼠中参与疼痛发生的原因,作者接下来寻找了GlumPOA神经元所支配的下游大脑区域,并检测其是否存在和疼痛相关核团的连接。在全脑检测mPOA脑区顺行投射而来的mCherry阳性信号,结果显示,腹外侧中脑导水管周围灰质(vlPAG)中存在大量的mCherry阳性神经纤维,vlPAG脑区在疼痛下行通路中发挥重要作用。而相比之下在其它经典的疼痛信息加工处理脑区,如前扣带回皮层(ACC)和初级体感皮层(S1)中,mCherry阳性信号表达很少。进一步通过光遗传学或化学遗传学调控实验证明,雄鼠GlumPOA神经元通过激活其下游的GABAvlPAG神经元(vlPAG中GABA能神经元)导致情境痛敏行为的产生。
图5. GlumPOA→GABAvlPAG神经环路介导雄鼠情境痛敏行为
结论
本研究以下丘脑性二态核团和性激素为切入点,解析雌性和雄性大脑局部脑区功能的差异,深入挖掘特异的性激素对中枢神经系统的调节作用,探索性别二态核团与疼痛调制关键脑区的结构连接和功能。本研究将提升当前疼痛研究领域对于性别差异的关注和思考,为疼痛的基础理论及雌雄差异的神经机制提供补充和研究新范式,同时也为镇痛新靶点的发现和性别特异的疼痛疗法提供新思路。
			
				
 
			
				
			
中国科学技术大学生命科学与医学部博士研究生张明君和倪子蕴、中国科学技术大学第一附属医院麻醉科副主任医师马骏、安徽医科大学基础医学院博士研究生刘安为论文共同第一作者。中国科学技术大学/安徽医科大学张智教授、中国科学技术大学第一附属医院麻醉科主任医师李娟、中国科学技术大学生命科学与医学部特任副研究员曹鹏为论文的共同通讯作者。本研究得到科技部、国家自然科学基金、安徽省中医药攻关专项、科大新医学等项目的资助。
通讯作者介绍:
张智,中国科大讲席教授、博导,安徽医科大学副校长、基础医学院院长。国家高层次引进人才,国家杰出青年基金获得者,科技创新2030“中国脑计划”、国家重点研发计划首席科学家。张智教授长期从事疼痛的多系统病理学机制和干预研究,系列性研究成果诠释了慢性疼痛的多维度新内涵,发现了靶向多系统镇痛的新理论。原创性研究成果以张智团队作为最后通讯作者发表于Science(2022)、Nature Neuroscience(2024、2021、2019)、Nature Metabolism(2023、2022)、Neuron(2021)和PNAS(2019、2024)等,两次入选中国神经科学重大进展(2021、2022)和Cell出版社中国年度最佳论文。曾获安徽省自然科学一等奖、安徽省创新争先奖章、省级教学成果一等奖、中国科学院优秀导师奖、张香桐神经科学青年科学家奖等荣誉。
李娟,安徽省学科带头人,一级主任医师,博士研究生导师。长期致力于麻醉和疼痛的神经机制研究,研究成果以通讯作者(含共同)在Nature Neuroscience(2021)、Anesthesiology(2023)、Neuropharmacology(2022)等期刊上发表SCI论文20余篇。主持和参与多项国家和省级科研项目,作为项目骨干参与科技创新-2030“中国脑计划”项目。
曹鹏,博士,中国科学技术大学生命科学与医学部特任副研究员。安徽省青年拔尖人才,安徽省神经科学学会青年创新工作委员会秘书长。研究方向为疼痛和负性情绪的神经机制与调控,相关研究工作以第一或通讯作者(含共同)发表于Neuron、Nature Communications、Science Advances、Cell Reports等期刊,成果入选Cell出版社年度中国最佳论文和中国神经科学重大进展,ESI高被引论文2篇。曾获长三角神经科学青年科学家奖、中科院院长特别奖、CNS-FENS Travel Award等荣誉。主持博士后创新人才支持计划、国自然青年、省自然青年、博后面上等项目。
本文使用的病毒产品,列表如下:
 
 
					

了解产品及服务
请扫码添加客服微信:BrainVTA2020
							
						
							
						

市场:027-65023363 行政/人事:027-62439686 邮箱:marketing@brainvta.com 客服:18140661572(活动咨询、售后反馈等)
销售总监:张经理 18995532642 华东区:陈经理 18013970337 华南区:王经理 13100653525 华中/西区:杨经理 18186518905 华北区:张经理 18893721749
地址:中国武汉东湖高新区光谷七路128号中科开物产业园1号楼
Copyright © 武汉枢密脑科学技术有限公司. All RIGHTS RESERVED.
鄂ICP备2021009124号 DIGITAL BY VTHINK 
 
 
	 
 
			 
 
		 
 
			 
 
		 
 
			 
 
		