2025-03-03 阅读量:1247
你是否曾经有过这样的经历:当身体某一部位疼痛时,其他部位的疼痛感似乎减轻了?这种现象并非错觉,而是大脑中一种神奇的神经机制在发挥作用。
2025年2月21日,中国科学技术大学的张智教授/朱霞教授团队和安徽医科大学基础医学院陶文娟教授团队联合在Nature Communications期刊发表了名为“Intra-somatosensory cortical circuits mediating pain-induced analgesia”的研究论文。该研究综合运用了神经元活性依赖标记策略,多脑区深部钙成像等方法发现,施加在完全弗氏佐剂(CFA)小鼠不同部位的伤害性刺激均能缓解足底的炎性痛,其中同侧的伤害性刺激通过次级躯体感觉皮层(S2)-初级躯体感觉皮层后肢区(S1HL)的前馈抑制环路介导镇痛效应,对侧的伤害性刺激会激活对侧半脑的S2(Contra-S2)脑区,再通过与S2的跨半脑连接,介导镇痛效应。
首先作者对左后爪注射CFA的模型小鼠的左前爪、右前爪或脸颊施加鳄鱼夹的机械刺激,随后检测左后爪疼痛阈值,包括von Frey测试、热板测试、动态痛敏测试和自发痛测试。
结果显示,不同部位的伤害性刺激均能显著提高左后爪疼痛阈值,抑制疼痛相关行为,且鳄鱼夹移除后镇痛效果会逐渐消失。为了进一步验证这一现象,作者使用辣椒素诱导伤害性刺激,发现其同样可以提高CFA小鼠后爪痛阈,以上结果证明了小鼠不同部位的伤害性刺激能够有效抑制疼痛,为“以痛止痛”现象提供了实验依据。
图1:小鼠身体不同部位的伤害性刺激均诱导后爪镇痛
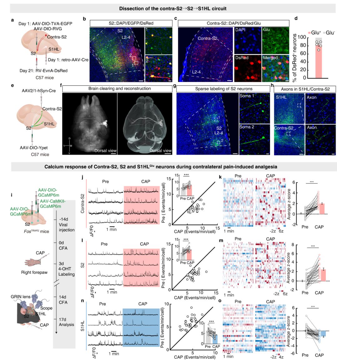
为了能够找到负责“以痛止痛”的脑区,作者利用FosTRAP2:Ai14小鼠结合多种“以痛止痛”行为范式,探究大脑中响应的脑区,发现在各个范式下,S2中的第2-4层神经元c-Fos表达均显著增加,S1HL中的神经元c-Fos表达均显著减少,并且在各个范式下激活的S2神经元大部分是重叠的,以上结果表明S2和S1HL可能共同参与“以痛止痛”效应。
通过同时在S2和S1HL进行深部钙成像,作者发现在“以痛止痛”行为范式下,S2中神经元钙活动显著增加,S1HL神经元钙活动降低;遗传调控抑制S2后,S1HL神经元活性升高,小鼠后肢镇痛效应被阻断,表明S2通过抑制S1HL介导“以痛止痛”效应。
为了明确S2和S1HL之间的神经连接,作者利用病毒示踪发现S2主要投射到S1HL第4层的GABA能神经元,通过电生理记录,作者进一步确定S2→ S1HLGABA→S1HLGlu 的前馈抑制环路。通过环路调控,作者发现抑制这条环路会在不损害小鼠运动功能的情况下阻断“以痛止痛”效应。
图4:S2→S1HLGABA→S1HLGlu前馈抑制环路介导同侧疼痛诱导的镇痛
鉴于大脑的感觉信息处理具有偏侧化特征,即身体一侧的感觉信息主要由对侧大脑半球处理,作者推测对侧的伤害性刺激可能会优先激活对侧S2,再通过半脑间的信息交流,经由S2-S1HL环路发挥镇痛效应。作者通过三级示踪结合透明化成像分析验证contra-S2→S2→S1HL的环路。并通过深部钙成像和遗传调控表明该环路介导对侧身体疼痛诱导的镇痛效应。
结论
综上,该研究揭示了S2→S1前馈抑制环路和Contra-S2→S2→S1的神经环路分别介导同侧或对侧疼痛诱导的镇痛效应。
中科大博士研究生黄继业、金语馨、博士后董婉莹和中科大附属第一医院耳鼻咽喉-头颈外科主任医师赵婉为论文共同第一作者。中国科学技术大学张智教授、安徽医科大学陶文娟教授和中国科学技术大学朱霞教授为论文的共同通讯作者。该研究得到国家自然科学基金、中国脑计划、中科院、安徽省科技重大专项计划、安徽省自然科学基金和中国科学技术大学等项目的资助。
通讯作者介绍:
张智,教授,博士生导师,安徽医科大学副校长,中国科学技术大学讲席教授。海外高层次引进人才,国家杰出青年基金获得者,科技创新2030-脑科学与类脑研究重大项目“中国脑计划”首席科学家,国家重点研发计划首席科学家;兼任中科院脑功能与脑疾病重点实验室主任、安徽省神经科学学会理事长等。张智教授课题组长期从事脑功能与脑疾病的病理学机制研究,系列性研究诠释了慢性疼痛的多维度新内涵,提出了疼痛多系统调控基础和临床转化研究的新模式,研究成果近5年以最后通讯作者发表于 Science(2022)、Nature Neuroscience(2019/2021/2024)、Neuron(2021)和Nature Metabolism(2022/2023)等期刊,入选中国神经科学重大进展(2021;2022)和Cell出版社中国年度最佳论文(2021)。
陶文娟,教授,博士生导师,安徽省领军人才特聘教授。主要从事疼痛产生和维持的神经环路可塑性及表观遗传调控基础研究。研究内容包括运用神经病毒示踪和神经调控等技术描绘神经环路精细结构,采取单细胞测序等分子生物学技术揭示神经功能异常的分子机制,以及靶向神经环路调控的物理干预技术研究。相关研究成果发表于Science、Journal of Clinical Investigation、Progress in Neurobiology、Journal Biological Chemistry等高影响力期刊10余篇。
朱霞,中国科学技术大学教授,师从张智教授。入选国家优青和“博新计划”等人才项目,主持国家自然科学基金面上项目、青年基金项目等。朱霞教授长期从事疼痛的生理病理学机制研究,取得了一系列创新性研究成果:发现了疼痛与情绪系统交互作用的神经机制,揭示了疼痛与多感知觉作用的神经基础,解析了脑与外周器官的神经连接结构,这些发现诠释了疼痛病理学机制的多维度新内涵。近5年相关研究结果以第一/通讯作者(含共同)发表于Nature Neuroscience(2024、2021、2019)、Nature Metabolism(2023、2022)、Nature Communications(2025)、PNAS(2024)和Cell Reports(2019)等。
本文使用的病毒产品列表如下:

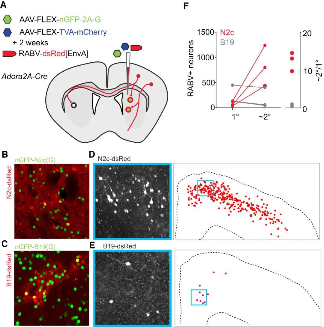
全新减毒版RV-CVS

(Reardon TR, et al. Neuron. 2016.)
枢密科技可提供RV-CVS株及SAD-B19株病毒包装服务。RV-CVS株标记特征:更低的神经毒性,更轻微的神经损伤,更高效的标记效率;感染时间延长至一个月;可结合光遗传、钙成像、Cre、Flp等技术实现脑网络特异性功能研究及基因表达调控。

了解产品及服务
请扫码添加客服微信:BrainVTA2020

市场:027-65023363 行政/人事:027-62439686 邮箱:marketing@brainvta.com 客服:18140661572(活动咨询、售后反馈等)
销售总监:张经理 18995532642 华东区:陈经理 18013970337 华南区:王经理 13100653525 华中/西区:杨经理 18186518905 华北区:张经理 18893721749
地址:中国武汉东湖高新区光谷七路128号中科开物产业园1号楼
Copyright © 武汉枢密脑科学技术有限公司. All RIGHTS RESERVED.
鄂ICP备2021009124号 DIGITAL BY VTHINK