2024-12-23 阅读量:2156
瘙痒是一种引起强烈厌恶和抓挠冲动的不愉快感觉,慢性和严重的瘙痒会导致焦虑和抑郁等负面情绪。抗组胺药在治疗中度至重度瘙痒中效果有限,尤其在情绪管理方面。因此,研究瘙痒及其情绪影响的神经机制对开发新疗法至关重要。虽然瘙痒的外周机制已被了解,但大脑中处理瘙痒和瘙痒引起的厌恶及焦虑的神经环路尚不清晰。瘙痒与情绪和动机紧密相关,急性瘙痒可引起厌恶行为,而慢性瘙痒会导致焦虑样行为。研究表明,内侧前额叶皮质(mPFC)参与处理瘙痒相关的情绪和动机。约21.36%的前边缘皮层神经元(mPFC的一个亚区)被氯喹(CQ,诱导急性瘙痒)激活,19.66%被抑制。mPFC中的谷氨酸能神经元通过与其他脑区的交互作用来调节瘙痒及其引起的焦虑。大约20%的mPFC神经元为γ-氨基丁.酸能(GABA能)神经元,它们主要与局部神经元连接,整合其他脑区的输入,并维持mPFC的兴奋-抑制平衡。在慢性瘙痒患者中,这种平衡可能因其他脑区到GABA能神经元的输入增加而受到破坏。目前,mPFC中谷氨酸能和GABA能神经元如何控制瘙痒引起的感觉和情感行为的具体机制仍不明确。
在外周神经系统中,激活大.麻素1型受体(CB1Rs)通过调节免疫炎症反应减轻瘙痒的皮肤病症状。临床研究表明,口服CB1R拮抗剂,如利莫那班,可引起严重瘙痒。CB1R拮抗剂的脊髓内注射部分逆转了大.麻素的止痒效果。这些研究表明CB1Rs在调节瘙痒中的重要作用。在中枢神经系统(CNS)中,CB1Rs调节包括谷氨酸和GABA在内的神经递质的释放。CB1Rs在mPFC的谷氨酸能和GABA能神经元上表达,维持局部回路的平衡。然而,CB1Rs在mPFC中谷氨酸能和GABA能神经元上如何具体参与控制瘙痒引起的负面情绪和抓挠行为,尚不明确。
2024年12月11日,华中科技大学同济医学院李熳教授和田青教授团队在Acta Pharmacologica Sinica期刊上发表了题为“Differential regulation of pruritic sensation and emotion by cannabinoid type 1 receptors on mPFC glutamatergic and GABAergic neurons”的研究论文,该研究探讨了大脑mPFC中谷氨酸能和GABA能神经元通过CB1Rs调节瘙痒感受和情绪的机制。研究发现,激活mPFC中的谷氨酸能神经元和抑制GABA能神经元可以有效减轻抓挠行为和因慢性瘙痒引起的焦虑。谷氨酸能和GABA能神经元上的CB1Rs在调节慢性瘙痒引起的抓挠和焦虑方面发挥了不同作用。尽管CB1Rs对急性瘙痒引起的抓挠无显著影响,但GABA能神经元上的CB1Rs参与调节急性瘙痒引起的厌恶反应。这些发现为开发针对CB1Rs的治疗策略提供了新的方向,旨在缓解由瘙痒引发的负面感觉和情绪反应。
1、mPFC对瘙痒感觉和情绪行为的调节
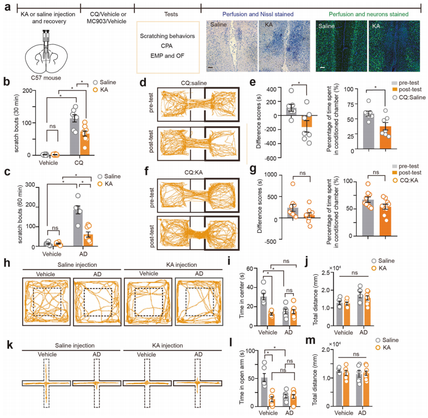
为了确定mPFC是否参与瘙痒反应,研究者对小鼠mPFC双侧注射红藻氨酸(KA)以诱导细胞死亡,并观察其对CQ诱导的瘙痒反应的影响。结果显示,mPFC损伤本身并不引起抓挠行为,但mPFC损伤再经过CQ处理后小鼠抓挠行为显著减少。此外,利用特应性皮炎(AD)小鼠模型,发现mPFC损伤同样减少了AD模型小鼠的抓挠行为,证实mPFC在介导慢性和急性瘙痒引起的抓挠行为中起作用。研究者进一步通过条件性位置厌恶(CPA)测试来评估小鼠瘙痒引起的厌恶反应,结果显示,CQ诱导的厌恶在KA注射小鼠中被阻断,证实了mPFC在瘙痒引起的厌恶反应中起到关键作用。同时,mPFC损伤小鼠展现出更明显的焦虑样行为,提示mPFC调节慢性瘙痒引起的焦虑样行为。
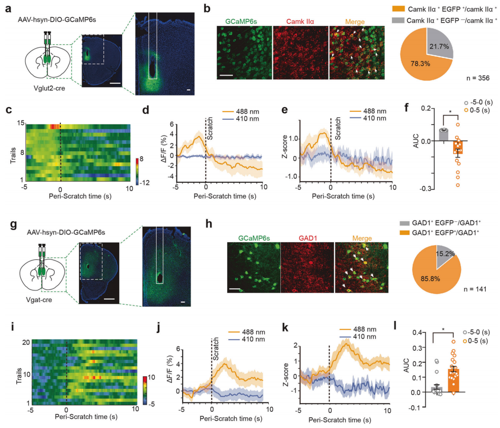
为了探究mPFC中谷氨酸能和GABA能神经元在瘙痒中的作用,研究者利用光纤钙成像技术对这些神经元的活动进行了监测。通过将腺相关病毒(AAV-hSyn-DIO-GCaMP6s)注射到Vglut2-Cre(Vglut2基因编码囊泡型谷氨酸转运蛋白2,在谷氨酸能神经元中表达)小鼠的mPFC,并在CQ诱发的抓挠行为中观察到了Ca2+信号的显著降低。同样,对Vgat-Cre(Vgat基因编码GABA转运蛋白,在GABA能神经元中表达)小鼠的mPFC进行GABA能神经元的转染后,发现在CQ诱发的抓挠行为中,GABA能神经元的Ca2+信号显著增加。这些发现揭示了mPFC中谷氨酸能和GABA能神经元在瘙痒反应中的相反作用。
图1. 双侧mPFC损伤减轻了瘙痒诱导的抓挠和情绪行为
图2. 瘙痒反应中mPFC中谷氨酸能和GABA能神经元的Ca2+动态
2、mPFC中谷氨酸能神经元对抓挠行为及瘙痒引起的焦虑和厌恶的调节作用
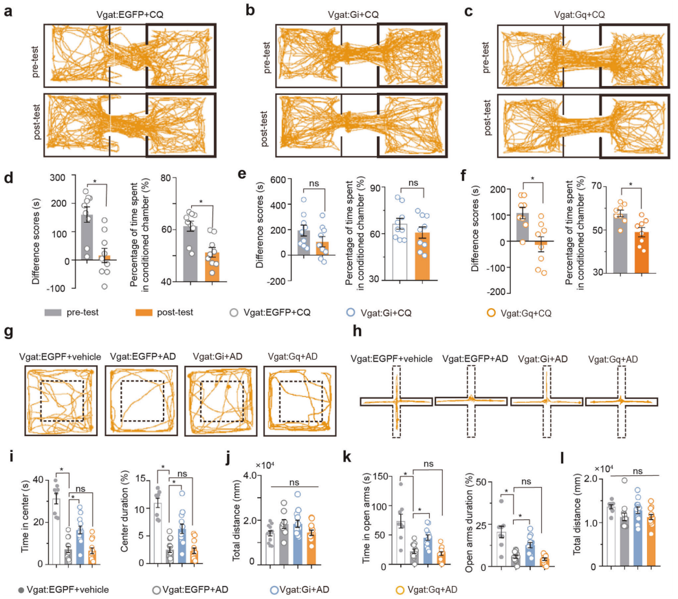
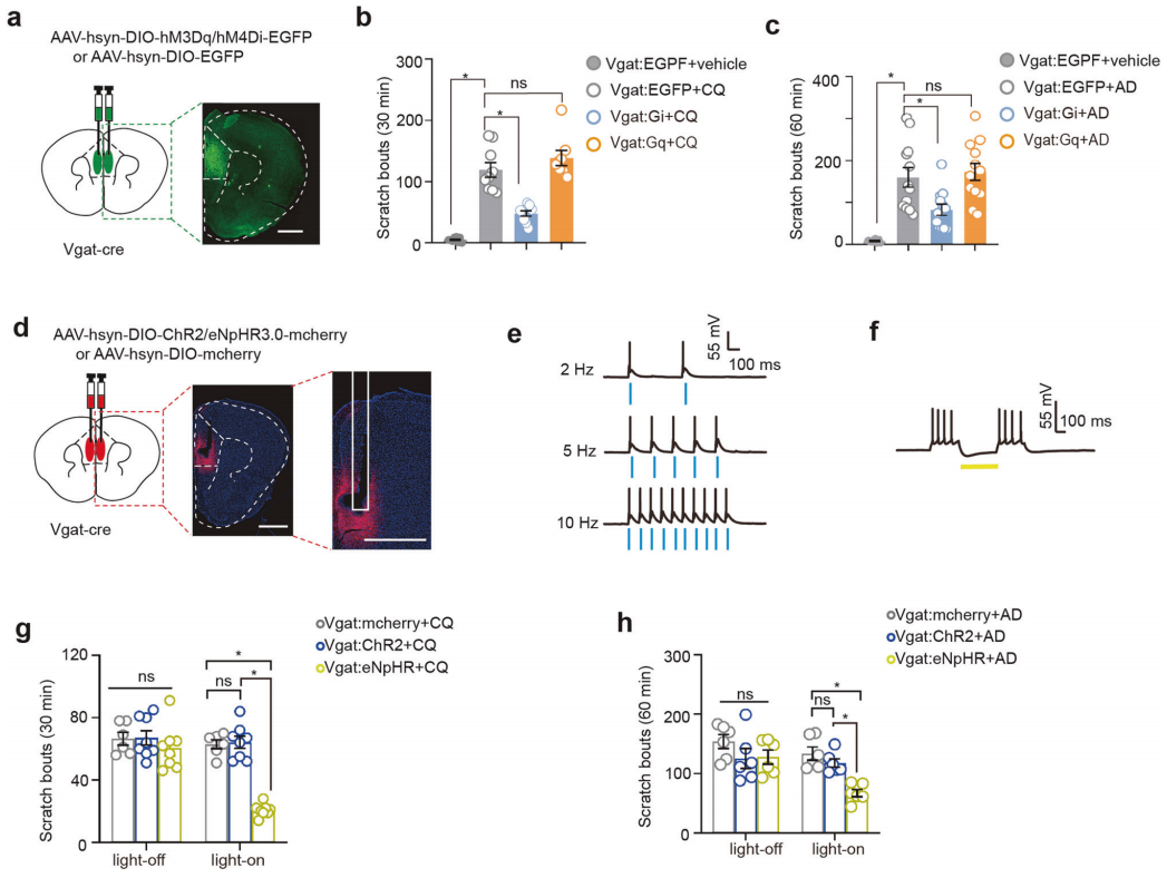
为了确定mPFC中的谷氨酸能神经元活动如何调节瘙痒,研究者在Vglut2-Cre小鼠的mPFC注射Cre依赖性的化学遗传学病毒,通过腹腔注射CNO实现快速且选择性地激活或抑制其中谷氨酸能神经元。研究发现,激活mPFC中谷氨酸能神经元的小鼠在急性和慢性瘙痒条件下的抓挠行为显著减少,而抑制这些神经元并不影响抓挠行为。光遗传学实验进一步证实,激活mPFC中的谷氨酸能神经元可以抑制CQ和AD诱导的瘙痒,而抑制这些神经元则无影响。此外,研究人员通过CPA测试发现,mPFC中谷氨酸能神经元的激活或抑制并不影响瘙痒引起的厌恶反应。在评估焦虑样行为的实验(旷场(OF)和高架十字迷宫(EPM)实验)中,发现激活mPFC中谷氨酸能神经元能够抑制瘙痒引起的焦虑行为。这些发现揭示了mPFC中谷氨酸能神经元在调节瘙痒感知和相关情绪行为中的关键作用。
图3. mPFC中的谷氨酸能神经元调节瘙痒引起的抓挠行为
图4. mPFC中的谷氨酸能神经元调节瘙痒引起的厌恶和焦虑
3、mPFC中GABA能神经元对抓挠行为及瘙痒引起的焦虑和厌恶的调节作用
为了确定mPFC中GABA能神经元的活动是否影响瘙痒,研究者通过向Vgat-Cre小鼠的mPFC注射化学遗传学病毒,并通过腹腔注射CNO实现快速且选择性地激活或抑制这些GABA能神经元。实验结果显示,抑制mPFC中GABA能神经元的小鼠在急性和慢性瘙痒条件下的抓挠事件数量显著减少,而激活GABA能神经元对抓挠行为无影响。光遗传学实验进一步证实,抑制mPFC中的GABA能神经元可以抑制CQ和AD诱导的瘙痒,而激活这些神经元则无影响。此外,研究人员通过CPA测试发现,mPFC中GABA能神经元的抑制减少了瘙痒引起的厌恶反应。在评估焦虑样行为的实验中,发现抑制GABA能神经元能够减轻瘙痒引起的焦虑行为。这些结果揭示了mPFC中GABA能神经元在调节瘙痒感知和相关情绪行为中的关键作用。
图5. 化学遗传学调控mPFC中GABA能神经元活动改变瘙痒诱导的抓挠行为
图6. 化学遗传学调控mPFC中GABA能神经元活动改变瘙痒诱导的厌恶和焦虑
4、mPFC中CB1Rs对抓挠行为和瘙痒引起的焦虑和厌恶的调节作用
已有研究表明内源性大.麻素系统控制中枢神经系统中谷氨酸能和GABA能神经元的活动,研究人员通过免疫印迹技术,发现慢性瘙痒模型小鼠的CB1R蛋白水平显著升高,而急性瘙痒模型小鼠的CB1R蛋白水平未变。临床研究表明,内源性大.麻素影响神经振荡的θ波段,因此研究人员记录了CQ或AD小鼠的脑电图(EEG)信号。结果显示,在急性和慢性瘙痒诱导的抓挠期间,δ和θ波段显著增加。为了探究mPFC中的CB1R在瘙痒处理中的作用,研究者通过双侧mPFC植入套管并微注射CB1R拮抗剂AM251进行了实验。结果显示,AM251使慢性瘙痒诱导的抓挠行为显著减少,但对急性瘙痒诱导的抓挠行为无影响,表明CB1R在慢性瘙痒过程中扮演重要角色。此外,CPA实验及OF和EPM实验结果表明,AM251的微注射可以阻断小鼠的强烈厌恶,但对焦虑样行为无影响。这些结果表明,抑制mPFC中的CB1Rs可以减少厌恶和慢性瘙痒引起的抓挠,但不会减少焦虑或急性瘙痒引起的抓挠。
图7. 瘙痒引起的EEG变化
5、谷氨酸能神经元上的CB1Rs参与调节慢性瘙痒诱导的抓挠和焦虑行为,但不参与急性瘙痒诱导的抓挠和厌恶行为
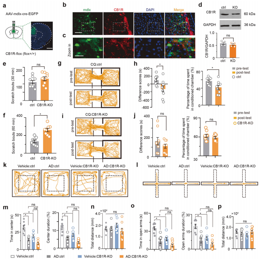
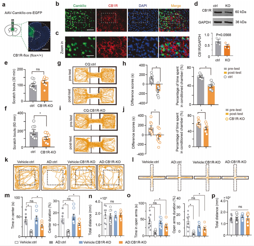
已有研究表明CB1Rs广泛分布于皮质的谷氨酸能和GABA能神经元上。为了确定谷氨酸能神经元上的CB1Rs是否调节瘙痒相关行为,研究者通过注射表达Cre酶的病毒(AAV2/9-CaMKIIa-Cre-EGFP)到CB1R-flox(flox+/+)小鼠的mPFC中,生成了在mPFC谷氨酸能神经元中条件性CB1R KO(敲除)的小鼠。通过免疫荧光标记和免疫印迹分析验证了mPFC中CB1R敲除的效率。研究人员进一步评估了mPFC谷氨酸能神经元CB1R KO对瘙痒相关行为的影响。结果显示,虽然CB1R KO对急性瘙痒诱导的抓挠行为没有影响,但在慢性瘙痒模型中,敲除CB1R的小鼠显示出显著减少的抓挠行为。此外,CPA测试表明,CB1R的敲除并不影响瘙痒诱导的厌恶反应。在焦虑样行为的评估中,发现慢性瘙痒条件下,CB1R敲除小鼠在OF和EPM测试中表现出更多时间的中心区域停留和开放臂探索,提示CB1R的敲除可缓解慢性瘙痒诱导的焦虑样行为。
6、GABA能神经元上的CB1Rs参与调节慢性和急性瘙痒诱导的抓挠以及焦虑和厌恶行为
下一步研究人员通过注射表达Cre酶的病毒(AAV2/9-mDlx-Cre-EGFP)到CB1R-flox(flox+/+)小鼠的mPFC,成功建立了mPFC中GABA能神经元特异性敲除CB1R的小鼠模型。免疫荧光标记表明,该敲除策略成功敲低了GABA能神经元上的CB1Rs。然而,免疫印迹显示,在对照组和CB1R KO小鼠之间,mPFC中CB1Rs的蛋白水平没有显著差异,这一结果可能是由于mPFC中GABA能神经元数量较少。行为测试显示,敲除CB1R的小鼠在慢性瘙痒模型中抓挠行为增加,而在急性瘙痒模型中抓挠行为无显著变化。此外,CPA测试结果表明,敲除GABA能神经元上的CB1R可阻断瘙痒引起的厌恶反应。在焦虑样行为的评估中,敲除CB1R的小鼠表现出焦虑样行为,但在慢性瘙痒条件下,这种焦虑行为并未加剧。
图10. GABA能神经元上的CB1Rs调节瘙痒和瘙痒引起的厌恶和焦虑
结论
总结来说,该研究为mPFC中谷氨酸能和GABA能神经元对感觉和情绪瘙痒行为的不同调节作用提供了有力证据。此外,谷氨酸能和GABA能神经元的调节与CB1Rs有关,CB1Rs在控制瘙痒引起的感觉、焦虑和厌恶行为中扮演着不同角色。这些发现或许能为针对CB1Rs的治疗策略提供指导,进而改善由瘙痒引发的感觉和情绪反应。
华中科技大学同济医学院李熳教授和田青教授为论文的共同通讯作者。该研究得到了国家青年自然科学基金和中国博士后基金的资助。
通讯作者介绍:
李熳,华中科技大学同济医学院基础医学院神经生物学系教授、硕导,博导,神经生物学系书记兼副主任,湖北省神经科学学会秘书长,武汉市针灸学会常务理事,中国针灸学会青年委员会常委,中国针灸学会循证医学专业委员会委员,中华医学会疼痛学分会基础组委员。长期致力于疼痛的细胞与分子神经生物学,针刺对疼痛调整的机制研究。主持或参与国家自然科学基金等省部级以上科研项目14项。在国内外重要学术刊物上发表论文60余篇,其中SCI收录30余篇。获得测痛仪和电针仪发明专利1项,实用新型专利2项。
田青,教授,博士导师。2001/09-2004/05华中科技大学基础医学博士后,2004/06进入华中科技大学同济医学院基础医学院病理生理学系,2009/11至今任病理生理学系教授、博导。主持国家自然科学基金资助项目7项,教育部新世纪优秀人才计划1项,发表通讯作者SCI论文三十余篇。担任SCI期刊J ALZHEIMER DIS责任编辑,以及J NEUROINFLAMM、JNEUROCHEM、MOL NEUROBIOL、PHARMACOL RES等期刊的审稿专家。
本文使用的病毒,列表如下:


了解产品及服务
请扫码添加客服微信:BrainVTA2020

市场:027-65023363 行政/人事:027-62439686 邮箱:marketing@brainvta.com 客服:18140661572(活动咨询、售后反馈等)
销售总监:张经理 18995532642 华东区:陈经理 18013970337 华南区:王经理 13100653525 华中/西区:杨经理 18186518905 华北区:张经理 18893721749
地址:中国武汉东湖高新区光谷七路128号中科开物产业园1号楼
Copyright © 武汉枢密脑科学技术有限公司. All RIGHTS RESERVED.
鄂ICP备2021009124号 DIGITAL BY VTHINK