2024-12-09 阅读量:1774
临床研究发现患者术后的负性情绪是影响健康恢复的重要因素,当前的基础研究中,大多数研究认为神经炎症是介导术后神经系统功能损伤的主要机制,然而其介导术后焦虑发生的具体神经机制尚不清楚。
星形胶质细胞是维持神经突触功能稳态,同时也是介导神经炎症进展致神经毒性的关键结构,广泛表达于中枢神经系统,如海马、纹状体、丘脑等区域,参与调控记忆,情绪,动机,运动等多种重要的生理功能。既往的研究已经表明,丘脑未定带(Zona incerta,ZI)作为大脑重要的神经节点,是丘脑调控焦虑,睡眠,运动,防御,摄食等多种重要生命活动的关键亚区,然而,未定带星型胶质细胞与神经元在介导术后焦虑情绪中的作用仍不清楚。
近日,徐州医科大学江苏省麻醉学重点实验室高灿教授和曹君利教授团队在British Journal of Anaesthesia杂志发表题为:“Reactive astrocytes mediate postoperative surgery-induced anxiety through modulation of GABAergic signalling in the zona incerta of mice”的研究论文,仝坤博士为第一作者,宋雨桐、井思琪、尤悦为共同第一作者。本研究揭示了ZI区GABA转运体3作为星形胶质细胞调制GABA信号通路的关键靶点,通过抑制GABA阳性神经元的活性介导了术后焦虑的发生,并阐明ZI GABA阳性神经元至中缝中核神经投射的功能降低参与调制焦虑的环路机制。本研究有助于更深入了解手术导致焦虑的神经机制,为改善围术期麻醉管理提供一定理论基础。
本研究首先通过腹部探查手术,胫骨平台骨折手术,颈部动脉暴露手术模型证实了不同类型手术均可诱导小鼠出现焦虑样行为;结合成年与老年小鼠,雄鼠与雌鼠,验证手术致焦虑是一种广泛的现象。同时,通过利多卡因软膏进行手术切口疼痛处理,结合术后6 h至14 d的多个时间点行为学,机械痛与热痛阈值的检测,结果表明,术后焦虑是非切口疼痛直接导致的慢性状态(图1 a-e,补充材料)。结合免疫荧光,进行脑内星形胶质细胞标记物胶质纤维酸性蛋白(Fibrillary acidic protein,GFAP)表达的筛选,作者发现术后ZI与海马星形胶质细胞显著增生;通过药理学方法分别抑制ZI与海马星形胶质细胞,显示只有ZI星形胶质细胞活性下调能改善术后焦虑样行为,因此初步证实了ZI区星形胶质细胞参与调制术后焦虑样行为(图1 f-j)。
图1. 药理学抑制ZI区星形胶质细胞能缓解术后小鼠的焦虑样行为
(图源:Tong,K.,Song,YT.,Jing,SQ.,et al.British journal of anaesthesia,2024)
进一步,作者应用AAV病毒,在星形胶质细胞特异性表达GCaMP6s,结合光纤记录技术,证实在术后小鼠高架十字迷宫活动过程中,星形胶质细胞钙信号事件频率显著增加。然而与对照组小鼠进入开放臂事件过程相比,术后小鼠星形胶质细胞钙信号减弱(图2 a-f)。提示神经炎症进展过程,星形胶质细胞增生变性的异质性改变存在对生理功能的抑制作用。于是,作者在星形胶质细胞特异性表达人源钙泵蛋白,增加星形胶质细胞对钙离子通透性,降低钙离子浓度,进而抑制术后星形胶质细胞钙信号强度,结果表明,抑制星形胶质细胞钙信号强度可改善术后焦虑样行为,并缓解术后小鼠开放臂过程星形胶质细胞活性下调,表明ZI反应性星形胶质细胞参与介导致焦虑作用(图2 g-n)。
图2. ZI区星形胶质细胞钙活动异常增强参与调制术后小鼠的焦虑样行为
(图源:Tong,K.,Song,YT.,Jing,SQ.,et al.British journal of anaesthesia,2024)
接下来,为了明确星形胶质细胞对ZI GABA阳性神经元功能的影响,作者首先采用光纤记录神经元钙信号,结果显示:术后小鼠进入开放臂过程神经元活性降低,表明神经元活性减弱参与介导焦虑样行为(图3 a-d)。ZI神经元的活性也与好奇心,防御行为等密切相关,为此,作者通过多通道在体电生理记录小鼠在饲养笼内ZI神经元平均放电率的变化,结果表明,术后ZI神经元活性显著降低(图3 e-i)。并且,抑制术后小鼠ZI区星胶钙活动强度可改善神经元活性的下调(图3 j-m)。这表明,术后ZI星形胶质细胞通过抑制神经元的活性发挥致焦虑作用。
图3. 术后ZI区星形胶质细胞通过抑制神经元的活性发挥致焦虑效应
(图源:Tong,K.,Song,YT.,Jing,SQ.,et al.British journal of anaesthesia,2024)
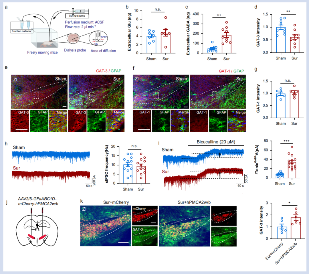
星形胶质细胞调制神经递质稳态是其介导神经元活性的主要机制。于是,作者采用在体微透析量化ZI区谷氨酸与GABA的含量,结果显示,术后小鼠ZI区GABA显著增加,而谷氨酸没有显著改变(图4 a-c)。并且,免疫荧光与膜片钳记录显示,术后小鼠ZI区GABA转运体3(GABA transporter 3,GAT-3)表达降低,而GABA转运体1没有显著改变(图4 d-g);同时,膜片钳实验也显示,ZI区神经元突触外强直电流增强,并且抑制星形胶质细胞钙信号的强度可缓解GAT-3表达下调(图4 h-k)。以上结果表明,ZI区GAT-3下调参与介导星形胶质细胞对神经元活性的抑制作用。
图4. 术后ZI区星形胶质细胞下调GAT-3介导神经元强直电流增强
(图源:Tong,K.,Song,YT.,Jing,SQ.,et al.British journal of anaesthesia,2024)
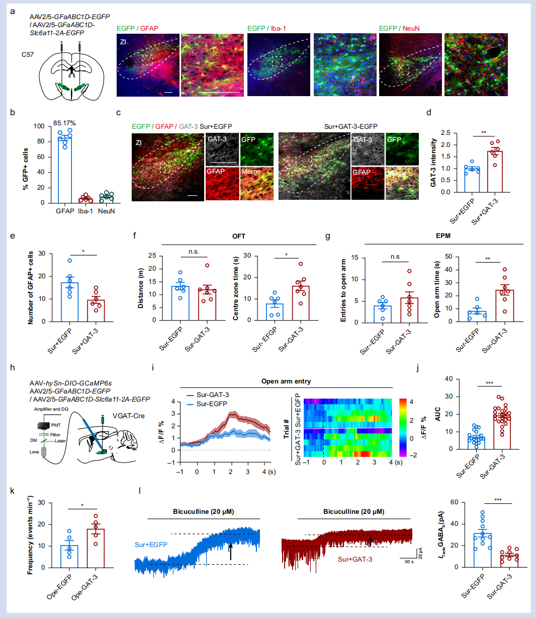
为了验证星形胶质细胞GAT-3的功能,作者在ZI区星形胶质细胞特异性过表达GAT-3(图5 a-b),结果显示,其可以改善术后星形胶质细胞反应性增生变性(图5 c-e),并且,行为学结果显示,过表达GAT-3可缓解其致焦虑行为表型(图5 f-g),同时光纤钙记录与膜片钳实验结果证实,过表达GAT-3可缓解术后星形胶质细胞介导的神经活性的抑制作用(图5 h-l)。
图5. ZI区星形胶质细胞特异性过表达GAT-3可缓解神经元活性下降并改善焦虑样行为
(图源:Tong,K.,Song,YT.,Jing,SQ.,et al.British journal of anaesthesia,2024)
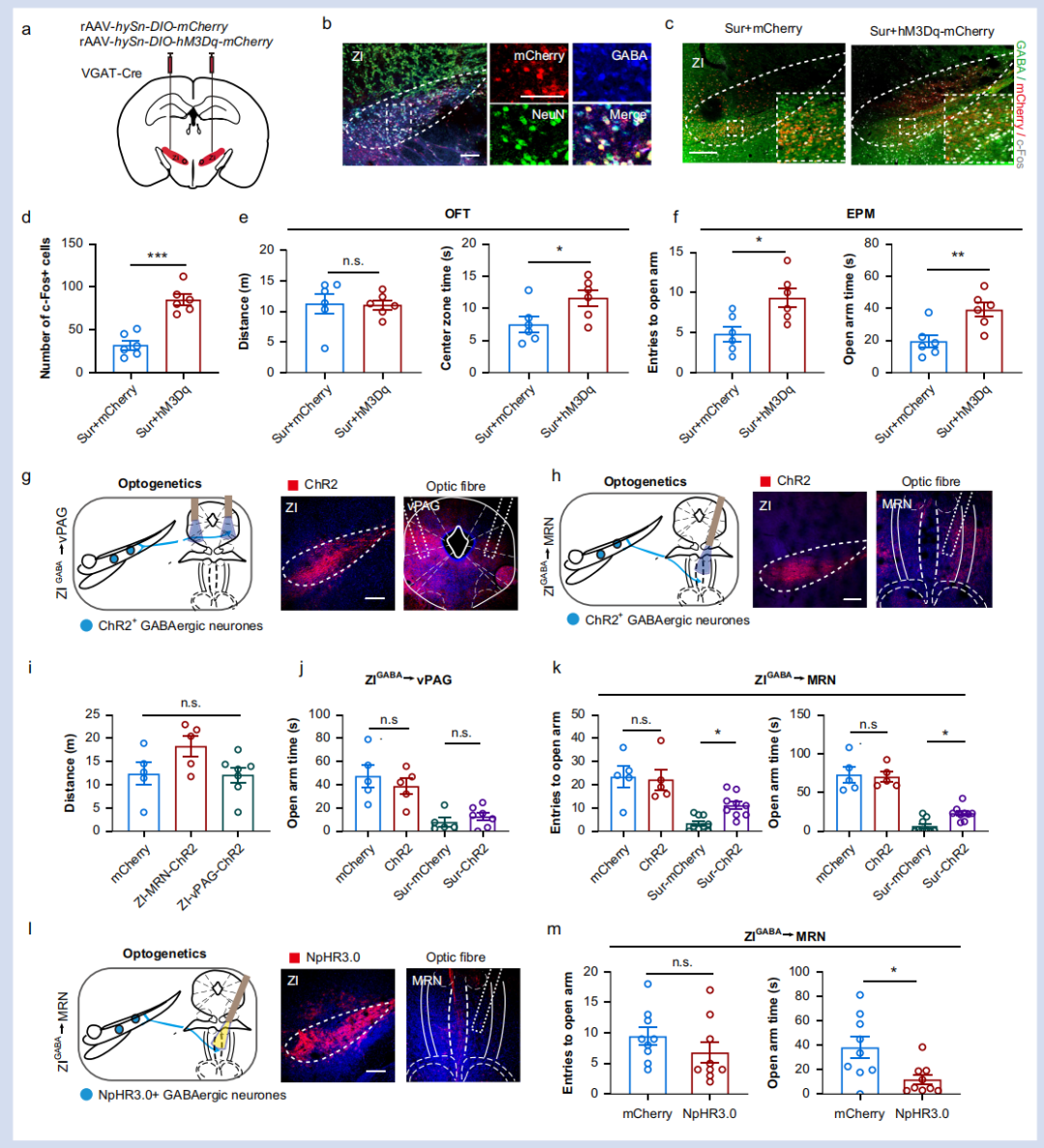
为了验证ZI区神经元对术后焦虑样行为的调控作用,通过化学遗传激活ZI GABA阳性神经元的活性,发现可缓解术后小鼠焦虑样行为(图6 a-f)。最后,作者筛选了ZI区GABA能神经元调控焦虑的下游神经通路,通过光遗传分别激活ZI至中脑导水管周围灰质腹侧(Ventral periaqueductal gray,vPAG),ZI-中缝中核(Median raphe nucleus,MRN)神经投射,结果显示,只有光激活ZI-MRN神经投射可改善术后小鼠的焦虑样行为。并且在生理状态下,光遗传抑制ZI-MRN神经投射的活性可诱导出致焦虑效果。这表明,术后ZI星形胶质细胞对神经元的抑制作用,是通过减弱ZI-MRN神经投射的活性介导焦虑样行为(图6 g-m)。
图6. 光遗传激活ZI-MRN神经投射可改善术后小鼠的焦虑样行为
(图源:Tong,K.,Song,YT.,Jing,SQ.,et al.British journal of anaesthesia,2024)
结论
本研究探索了手术类型,年龄,性别,切口痛等因素对术后焦虑样行为的影响。结果表明,手术可诱导小鼠出现焦虑样行为表型,主要由ZI中星形胶质细胞反应性改变,通过GAT-3下调介导的神经元突触外强直电流增强,调制ZI-MRN神经投射活性的降低所介导。这一发现有助于理解和完善围术期神经炎症对患者情绪与认知的影响,为改善麻醉的安全舒适和药物使用提供理论依据。
徐州医科大学江苏省麻醉学重点实验室高灿教授和曹君利教授为论文的共同通讯作者,仝坤博士为第一作者,宋雨桐、井思琪、尤悦为共同第一作者。该研究得到了国家自然科学基金面上项目、国家科技创新2030重大项目、江苏省自然科学基金、江苏省高等学校自然科学基金、江苏省青蓝工程等项目的资助。
通讯作者介绍:
高灿,博士,二级教授,博士生导师。江苏特聘教授,徐州医科大学生命科学学院院长,江苏省麻醉学重点实验室课题组长。高灿教授长期从事神经精神疾病机制研究,研究方向:阿尔茨海默病、围术期认知功能障碍、阿片类药物依赖、焦虑抑郁等,主持国家自然科学基金面上项目6项、省级课题多项,是江苏高校“青蓝工程”科技创新团队带头人、江苏省“333高层次人才培养工程”、江苏省“六大人才高峰”培养对象。获美国NARSAD青年科学家奖、江苏省科技进步三等奖、江苏省教育科学研究成果二等奖、江苏侨界贡献奖(创新人才)等荣誉或称号。是美国神经科学学会、美国科学研究学会、中国神经科学学会会员,中国药理学会麻醉药理专业委员会委员,江苏省神经科学学会常务理事,Neurobiol Learn Mem国外SCI期刊编委,中国博士后科研基金评审专家。在Cell Rep, Br J Anaesth, Pharmacol Res, J Neurosci, J Neuroinflamm等发表四十多篇SCI论文,授权国家发明专利2项。
曹君利,博士,二级教授,博士生导师。现任徐州医科大学副校长、麻醉学院院长、江苏省麻醉学重点实验室主任、麻醉学国家重点实验室培育建设点负责人、江苏省“科教兴卫”工程麻醉学重点学科带头人、江苏省麻醉临床医学中心主任;教育部“长江学者”特聘教授、国家百千万人才和国家有突出贡献中青年专家、国务院特殊津贴专家。主要从事慢性疼痛的脑机制及疼痛-抑郁共病的基础和临床研究。
课题组照片
本文使用的病毒均来自枢密科技,列表如下:


了解产品及服务
请扫码添加客服微信:BrainVTA2020

市场:027-65023363 行政/人事:027-62439686 邮箱:marketing@brainvta.com 客服:18140661572(活动咨询、售后反馈等)
销售总监:张经理 18995532642 华东区:陈经理 18013970337 华南区:王经理 13100653525 华中/西区:杨经理 18186518905 华北区:张经理 18893721749
地址:中国武汉东湖高新区光谷七路128号中科开物产业园1号楼
Copyright © 武汉枢密脑科学技术有限公司. All RIGHTS RESERVED.
鄂ICP备2021009124号 DIGITAL BY VTHINK