2024-11-26 阅读量:2350
胃部疼痛作为一种高发消化道症状,其病因复杂、病程长、并发症多,治疗难度大,临床上多种疾病都与胃部疼痛感觉的发生密切相关,如功能性消化不良、胃溃疡、胃轻瘫和胃部肿瘤等。胃痛患者的食物摄入受损,导致体重下降和生活质量下降。传统上认为胃痛的发生与胃动力异常、内脏过敏和心身因素有关,但具体的发病机制尚不清楚,临床上也缺乏特异性的治疗方法。近年来,对内脏疼痛的研究取得了重大进展。然而,关于胃痛的研究主要集中在周围神经系统,对中枢神经系统机制的研究很少。临床迫切需要开发针对胃痛的新型、特异性治疗方法。早期的研究提供了与胃部具有结构连接脑核团的初步映射。然而,哪些核团可以响应胃痛刺激,以及中枢神经环路如何传递胃部疼痛信号尚不清楚。
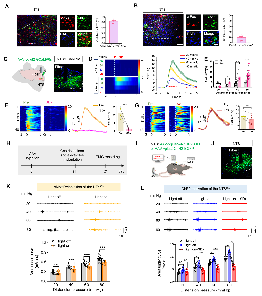
迷走传入神经和脊髓传入神经是将不同性质的感觉信息从上胃肠道传递到中枢神经系统的两个主要传入神经系统。一般认为迷走神经传入主要传递生理信息,而脊髓传入处理伤害感受信息。已有电生理证据表明迷走传入神经对胃部扩张(Gastric distension,GD)伤害性刺激(高达60 mmHg)具有反应;此外,有研究指出迷走神经刺激(VNS)能够缓解内脏疼痛。但是迷走传入神经是否能够传递有害刺激诱导的胃部疼痛信号尚不明晰。
近日,苏州大学神经科学研究所徐广银教授联合苏州大学附一院消化科李锐教授团队在国际期刊Nature Communications(中科院一区,Top期刊,Nature Index收录,IF=14.7)发表题为“A Vagus Nerve Dominant Tetra-Synaptic Ascending Pathway for Gastric Pain Processing”的研究论文。该研究发现了胃部疼痛信号传递的完整上升神经环路—迷走神经主导的NTS-LPB-PVT-PL谷氨酸能四突触通路,明确了各脑区及神经元类型在胃疼痛信号传递中的作用,丰富了胃-脑轴的理论内涵。
1. 迷走神经-孤束核(NTS)通路启动胃痛信号的传递
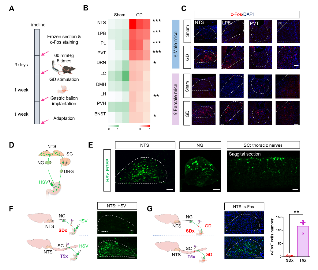
为探究参与胃痛的脑核团,在60 mmHg的有害GD后采用了全脑c-Fos染色。雌性与雄性小鼠NTS脑区、外侧臂旁核(LPB)、丘脑室旁核(PVT)和前边缘皮层(PL)是c-Fos表达水平最高的区域。NTS 是内脏感觉传导的重要枢纽,但其对胃痛信号传导的影响仍不确定。因此,我们向胃壁注射了表达增强型绿色荧光蛋白(HSV-EGFP)的1型单纯疱疹病毒(HSV-1)。在迷走神经节状神经节(NG)和脊髓(SC)都观察到了 EGFP 阳性神经元表达。HSV 表达最高的区域包括 NTS、LPB、PVT、PL等脑区。为研究 NTS 胃源信号主要通过迷走神经还是脊神经传导,对小鼠进行了膈下迷走神经切断术(SDx)或T5脊髓横断术(T5x)。结果显示NTS通过迷走神经对胃痛刺激做出反应,为确定胃痛信号的上升通路奠定了基础(图1)。
图1. 胃-迷走神经-NTS神经通路鉴定
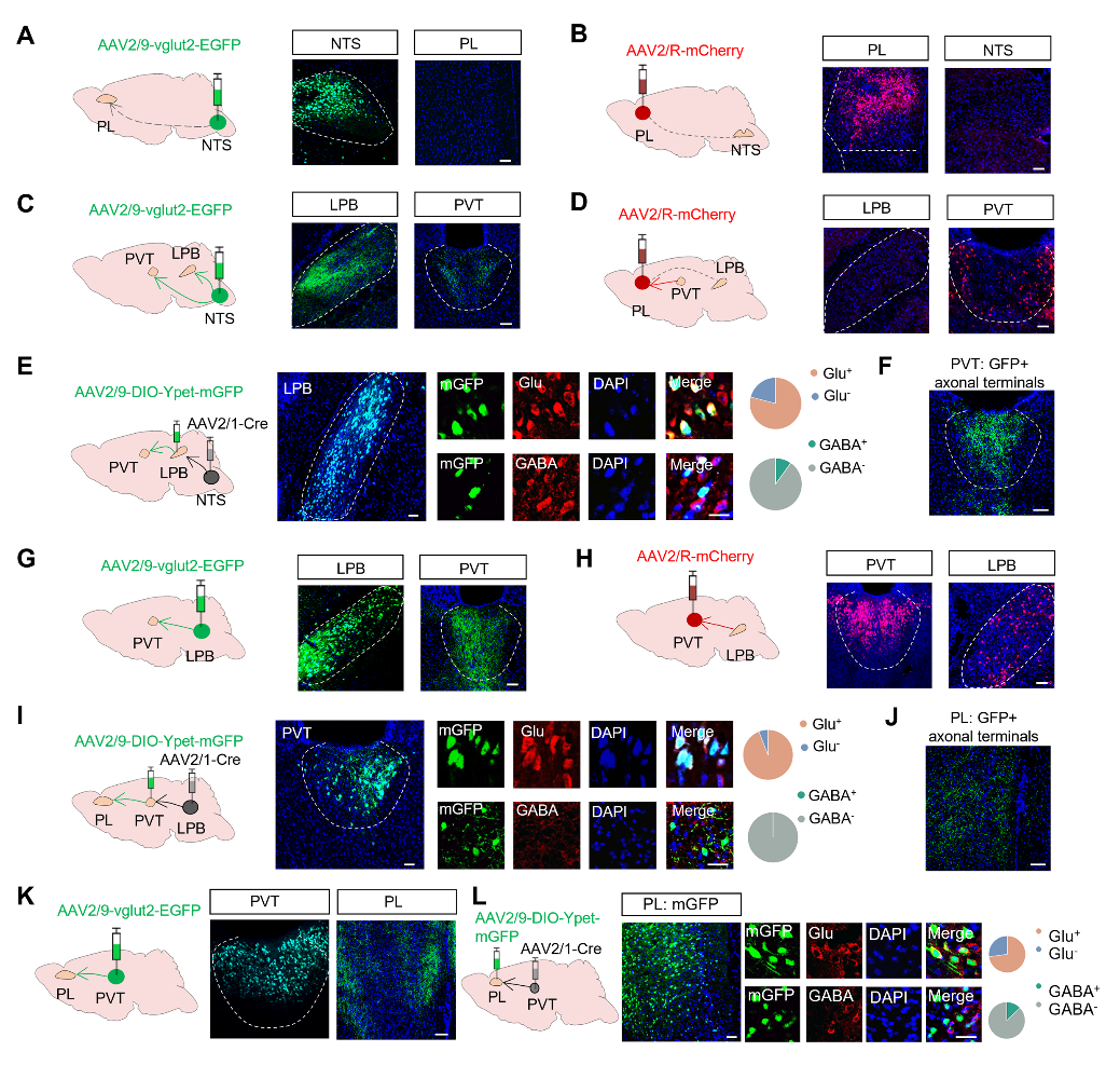
2. 鉴定由NTS到PL的谷氨酸能四级神经环路
基于HSV表达和c-Fos染色结果,研究人员首先鉴定从NTS到PL是直接投射还是间接投射。通过顺行、逆行病毒标记,显示NTS与PL并无直接投射关系。通过不同的病毒组合策略(顺行病毒标记、逆行病毒标记、顺行跨单突触病毒标记、突触末梢增强的病毒标记等),鉴定出一条谷氨酸能的四级神经环路 NTS-LPB-PVT-PL(图2)。
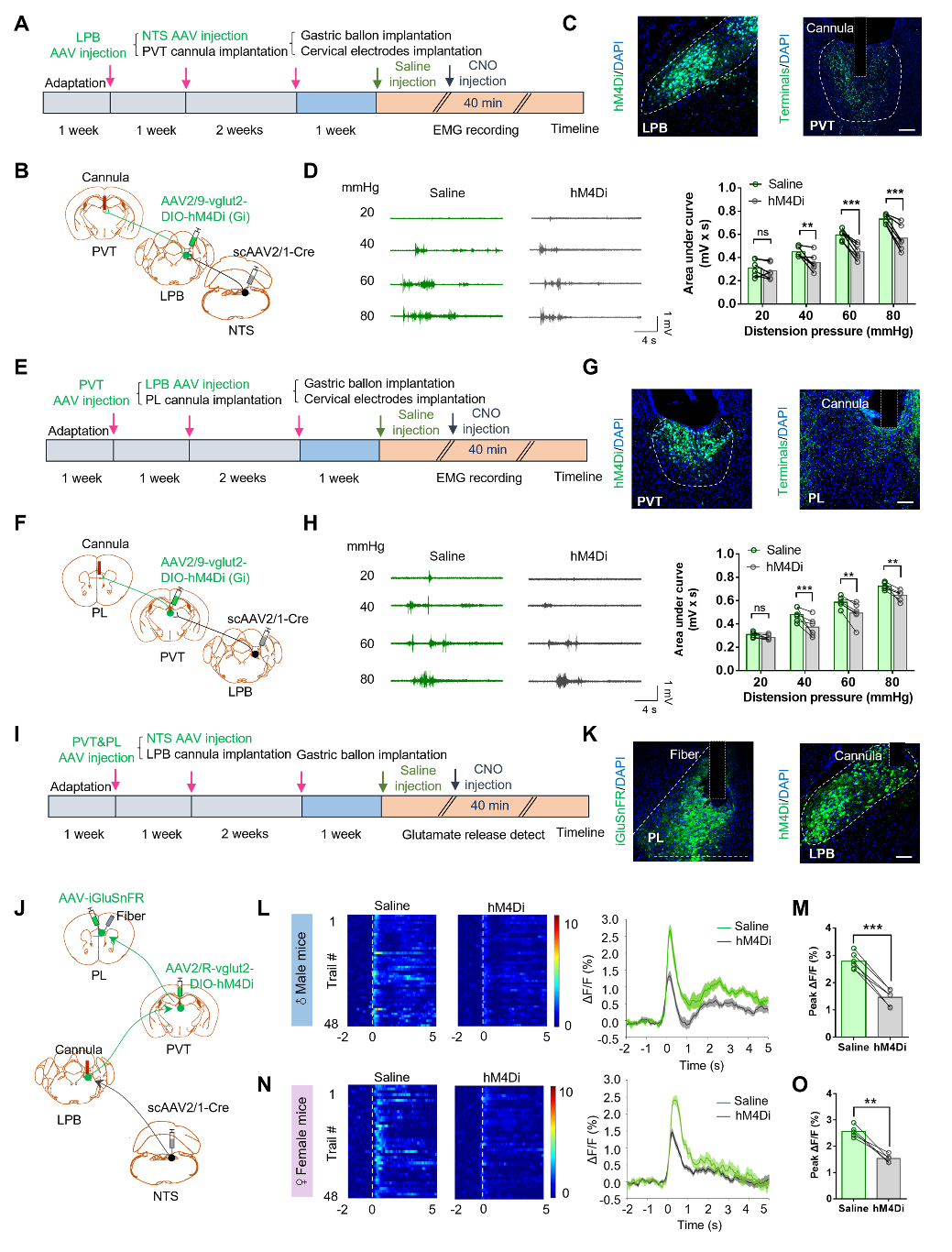
3. NTS、LPB、PVT及PL脑区参与调控胃部疼痛行为
通过免疫荧光染色、光纤记录钙成像、光遗传学操纵、化学遗传学操纵等技术,研究人员相继鉴定了NTS、LPB、PVT及PL脑区能否响应胃部疼痛刺激并参与调控胃部疼痛行为。研究发现NTS、LPB、PVT及PL脑区谷氨酸能神经元能够响应并参与调控小鼠胃部疼痛行为(图3)
4. NTS-LPB-PVT-PL谷氨酸能四级神经环路参与调控胃部疼痛行为
接下来,进一步通过光遗传学、化学遗传学等技术,研究人员相继鉴定了NTS-LPB、LPB-PVT、PVT-PL、NTS-LPB-PVT及LPB-PVT-PL神经环路在调控胃部疼痛行为中的作用。经验证,发现NTS-LPB、LPB-PVT、PVT-PL、NTS-LPB-PVT及LPB-PVT-PL神经环路在小鼠胃部疼痛信号的传导及胃部疼痛行为的调控中发挥重要作用(图4)。
结论
综上,本研究提供了一条新的胃-脑通路(图5),为“胃-脑轴”连接图谱提供新的证据,深化对胃部疼痛上行传导神经环路的理解,从而为胃部疼痛的临床治疗提供新的策略,同时为后续脑-体互作的研究提供理论依据。
图5. 工作模式图

苏州大学神经科学研究所张夫超博士、苏州大学附属第一医院消化内科博士研究生翁瑞霞、苏州大学神经科学研究所李迪博士为论文共同第一作者;苏州大学神经科学研究所徐广银教授为论文最后通讯作者,苏州大学附属第一医院消化内科李锐教授为论文共同通讯作者。该研究得到了国家自然科学基金委、江苏省研究生科研与实践创新计划等项目的资助。
通讯作者介绍:
徐广银,江苏省特聘教授,江苏省双创领军人才,主要从事慢性疼痛及其负性情绪的表观调控和神经环路机制研究。已发表高质量研究论文百余篇。现担任中国神经科学会副理事长、中国神经科学会科普与继续教育工作委员会主任委员、中国生理学会人体微生态专业委员会主任委员,苏州大学校学术委员会副主任委员等职务。担任《Neuroscience Bulletin》和《Molecular Pain》执行副主编、《Sensory Neuroscience》执行主编等;获华夏医学科技奖二等奖1项;担任国家自然科学基金委通讯评审专家和终审专家,国家自然科学基金委重大项目专家组成员等。
李锐,苏州大学附属第一医院消化内科主任、消化内镜中心主任,苏州大学临床医学研究院副院长。主要研究方向为脑-肠-菌轴与胃肠疾病的基础与临床研究、胃癌肿瘤免疫基础与临床研究、内镜切除与闭合技术的优化与创新及基于医工结合平台的消化内镜软硬件的创新研发等。主要研究成果已发表在Annals of Internal Medicine, Nature Communications,Surgical Endoscopy,Gastrointestinal Endoscopy等国际权威期刊。现担任中华医学会消化病学会内镜协作组组长,江苏省医学会消化病学分会候任主任委员等职务。
本文使用的病毒均来自枢密科技,列表如下:


了解产品及服务
请扫码添加客服微信:BrainVTA2020

市场:027-65023363 行政/人事:027-62439686 邮箱:marketing@brainvta.com 客服:18140661572(活动咨询、售后反馈等)
销售总监:张经理 18995532642 华东区:陈经理 18013970337 华南区:王经理 13100653525 华中/西区:杨经理 18186518905 华北区:张经理 18893721749
地址:中国武汉东湖高新区光谷七路128号中科开物产业园1号楼
Copyright © 武汉枢密脑科学技术有限公司. All RIGHTS RESERVED.
鄂ICP备2021009124号 DIGITAL BY VTHINK