2024-11-18 阅读量:1352
乙型肝炎病毒(HBV)感染是一个严重的全球公共卫生问题,慢性乙型肝炎(CHB)是导致肝硬化和肝细胞癌的主要原因。据估计,目前有超过2.9亿人患有慢性乙型肝炎,每年有超过80万人死于HBV感染导致的肝癌或肝硬化。目前治疗慢性乙肝患者的常用药物主要有两种:聚乙二醇化干扰素-a和核苷酸类似物,然而这两种方法的乙肝病毒表面抗原(HBsAg)血清清除率非常低。因此,临床上迫切需要新的治疗方法和新的药物靶点,从而实现CHB的功能性治愈:即停药后血清中HBsAg和HBV DNA水平持续低于检测下限。
HBV是一种小型包膜DNA病毒,含有部分双链环状DNA(rcDNA),通过与钠离子牛磺胆酸共转运蛋白(NTCP,一种肝脏特异性胆汁酸和胆汁盐转运体)结合进入肝细胞。病毒进入肝细胞后,核衣壳释放至细胞质,运至核孔,rcDNA随即进入细胞核,在宿主机制催化下转化为共价闭合环状DNA(cccDNA)。cccDNA转录生成四种不同长度的mRNA:3.5kb的前基因组RNA(pgRNA)、编码聚合酶蛋白、HBV核心蛋白(HBc)和乙型肝炎e抗原(HBeAg)的前核心RNA;编码HBsAg的2.4 kb和2.1 kb mRNA;第四种编码HBx蛋白的0.7 kb mRNA。其中HBc在病毒生命周期中至关重要,主要促进核衣壳形成,该过程由聚合酶与pgRNA的ε茎环结构结合触发,HBV衣壳组装成为新型CHB治疗的一个有希望的靶点。衣壳组装调节剂(CAMs)通过与HBc结合并加速衣壳组装来干扰pgRNA包装,阻止聚合酶-pgRNA复合物的衣壳化,从而阻断逆转录和HBV复制。CAMs作为一类新型 的治疗性小分子,有望应对全球持续面临的CHB挑战,A类衣壳组装调节剂(CAM-As)尤其具有吸引力,因为它们可在动物模型中诱导HBV感染的肝细胞丧失。CAM-As的第一个已知化学类型是杂芳基二氢嘧啶(HAPs),包括处于临床阶段的分子RG7907和GLS4。RG7907能显著降低CHB患者HBV的DNA,但未观察到 HBsAg的明显降低。因此开发新型非HAP CAM-As的HBV抑制剂迫在眉睫。
来自Aligos Belgium BV的Yannick Debing团队在Journal of Virology发表题为“Novel non-HAP class A HBV capsid assembly modulators have distinct in vitro and in vivo profiles”的研究论文,本文首次报道了非HAP类CAM-As ALG-005398和ALG-005863,在非HAP类CAM-As中CAM-At类的ALG-005398和ALG-006162在体外和体内均显示出色的抗病毒活性。
为了研究非HAP CAM-As,研究人员利用诱导型HBV细胞系HepG2.117,以HAP表型(CAM-Ah)的RG7907为参照,以非HAP CAM-As表型的ALG-005398(CAM-At)和ALG-005863(CAM-Ai)为研究对象,发现与CAM-Ah RG7907相比,ALG-005398和ALG-005863均以更小剂量依赖性方式抑制HBV DNA复制。随后研究人员在人源性的原代肝癌细胞(PHH)中评估了ALG-005398和ALG-005863的抗病毒活性,发现在病毒感染后5天加入ALG-005398或ALG-005863能显著抑制HBV DNA的生成;在感染时加入两种化合物可强烈抑制cccDNA的形成,减少细胞外HBsAg和细胞内HBV RNA。但是ALG-005863抑制效果略低于ALG-005398。
为进一步证实ALG-005398和ALG-005863是CAMs,将其与荧光染料结合的重组HBc一起孵育,以评估其对HBc结合和衣壳组装的影响,当衣壳组装时,荧光信号被淬灭。发现RG7907、ALG-005398和ALG-005863都表现出明显的剂量依赖性淬灭,与CAMs的预期一致。通过电子显微镜检测的技术,可以观察到异常衣壳的形成,这是CAM-As的标志。电子显微镜检测发现,与典型的CAM-Ah RG7907诱导的异常衣壳相比,CAM-At ALG-005398诱导产生的颗粒更小、更致密。相反,CAM-Ai ALG-005863诱导形成更大且不规则的颗粒。这些生化体系中观察到的差异表明,不同CAM-A在HBc结合模式和随后的HBc蛋白结构改变方面存在细微差异。
接下来研究人员通过免疫荧光染色观察HepG2.117细胞中不同类别的CAMs处理导致不同表型的HBc免疫染色模式。CAM-As治疗显示细胞质HBc减少,细胞核内出现大小和丰度不同的点状结构(斑点),随着这些斑点的形成,所有游离或未聚集的HBc从细胞核中消失。有趣的是,核斑点的大小和形状在CAM-Ah、CAM-At和CAM-Ai之间是不同的。ALG-005398处理后在细胞核中形成许多小斑点;ALG-005863处理后形成大的不规则斑点;RG7907处理后形成中等大小,大部分为圆形的聚集体。通过蛋白质免疫印迹法检测,发现使用RG7907、ALG-005398和ALG-005863处理后,HBc蛋白含量明显减少。CAM-At、CAM-Ai和CAM-Ah在生化和细胞实验中的所有的这些差异强调了它们与HBc的结合如何不同地影响最终的HBc构象和随后的聚集体形态,这些差异对由HBc聚集体诱导的下游效应具有重要意义。
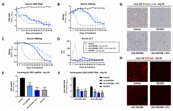
之前研究发现使用RG7907等HAP CAM-As治疗后,AAV-HBV小鼠体内的HBsAg水平持续降低。为了研究非HAP CAM-As是否也能降低体内HBsAg水平,研究人员在AAV-HBV小鼠模型中评估了整体特性更优越的ALG-005398。CAM-Ah RG7907处理立即降低血清HBV DNA,血清HBsAg和HBeAg水平的下降在第14天开始出现延缓,伴随着短暂的ALT(丙氨酸氨基转移酶,ALT水平的升高被用作肝脏损伤的一个指标)升高(第14天增加8倍),到第35天恢复到基线。有趣的是,ALG-005398直到第35天才出现HBsAg和HBeAg下降,ALG-005398+RTV(利托那韦,用来增强药效)在第95天的HBsAg和第77天的HBeAg达到与RG7907相同的水平,而单药治疗仅HBsAg达到相同的水平。另外ALG-005398的稳定抑制动力学伴随着非常有限的ALT升高(在第35天最大两倍),而非增强的ALG-005398几乎没有。肝内HBV pgRNA的定量分析发现,增强型ALG-005398和RG7907的降幅非常相似,未增强的ALG-005398的降低幅度略小。肝脏免疫组化染色显示,在两种化合物的HBc和HBsAg阳性细胞数量都出现了大幅减少,并且均显著减少肝脏AAV-HBV外显子的数量,这表明在治疗停止后可持续产生应答。
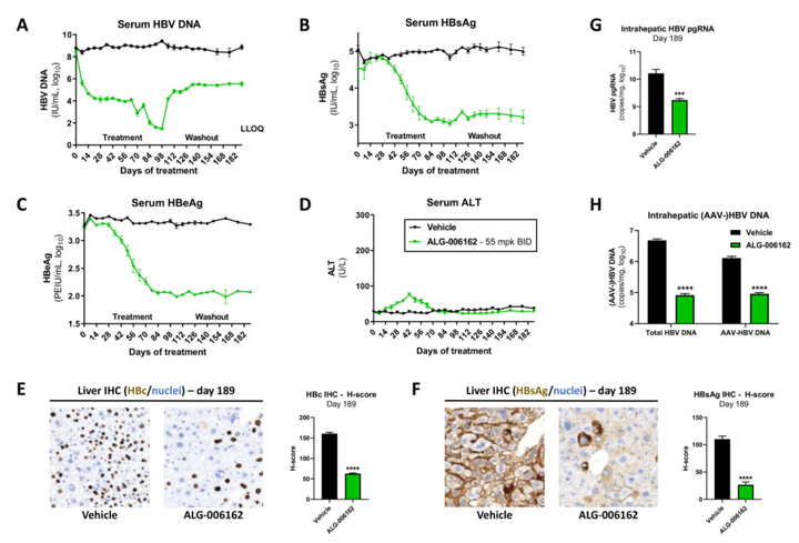
为验证CAM-At降低HBsAg的效果,研究人员引入CAM-At ALG-006162 进行研究。ALG-006162是ALG-005398的类似物,具有更好的ADME(吸收、分布、代谢和排泄)特性。在治疗过程中,ALG-006162可立即降低HBV DNA,观察到HBsAg和HBeAg延迟且逐步减少,并伴有轻度且短暂的ALT升高。并且治疗结束的第189天HBsAg和HBeAg滴度未出现任何反弹。IHC染色结果发现,在第189天AAV-HBV小鼠模型肝脏中HBc和HBsAg显示出明显的阳性细胞减少。
结论
总而言之,本研究发现新型非HAP CAM-As,并对两种全新的CAM-A类别(CAM-Ai和CAM-At)进行了详细表征和区分。CAM-At分子凭借其优化的安全性和药代动力学特性,在体内概念验证方面相较于迄今为止已进入临床开发的CAM-Ah分子取得了显著进步。CAM-At分子在阻断病毒DNA生产、预防cccDNA建立以及诱导细胞HBc聚集方面表现出更强的效力;它们能诱导更轻度的细胞病变死亡(CCD),并在体内以更平稳的速率减少HBsAg,同时不引起ALT显著升高。凭借其不同的作用机制和持续的体内反应,它们很可能成为未来慢性乙型肝炎患者功能性治愈方案的一部分。
枢密已开发rAAV-HBV1.3-mer WT replicon、AAV-HBV-1.04(与武汉大学知名病毒学专家夏宇尘教授合作开发)和rAAV-1.2×HDV系列造模病毒,具备成模率高、稳定性好、适用范围广等优势,被多家全球top级药企和CRO企业多年使用,助力乙肝/丁肝病毒复制机制的研究及抗乙肝/丁肝药物的研发进程。
乙肝造模AAV
1、可根据客户不同需求定制HBV基因组点突变株。
2、应用场景:慢性乙肝模型、HBV持续复制模型,可用于研究乙肝病毒复制机制及抗乙肝药物的开发。
3、可提供的现货产品见下表。
| 产品编号 | 产品名称 | 滴度 |
|
PT-0717
|
rAAV8-1.3×HBV (D-ayw)
|
1.00E+12 vg/mL
|
|
PT-7350
|
rAAV8-1.3×HBV (C-adr)
|
|
|
PT-9245
|
rAAV8-1.3×HBV(B-adw,MT)
|
|
|
PT-9244
|
rAAV8-1.3×HBV(B-adw,AY)
|
|
|
PT-8804
|
rAAV8-1.3×HBV (gtF)
|
备注:常用注射剂量和⽅法:≥1.00E+11 vg/mouse;尾静脉注射。
丁肝造模AAV
1、可根据客户不同需求定制不同肝脏特异性启动子启动的HDV基因组及其点突变株。
2、应用场景:慢性乙肝/丁肝合并感染模型,可用于研究丁肝病毒复制机制及抗丁肝药物的开发。
3、可提供的现货产品见下表。
| 产品编号 | 产品名称 | 滴度 |
| PT-7497 | rAAV8-Ath2-1.2×HDV (AG) | 1.00E+12 vg/mL |
| PT-7499 | rAAV8-Ath2-1.2×HDV (G) | |
| PT-5700 | rAAV8-APOE/AAT1-1.2×HDV(AG) | |
| PT-5699 | rAAV8-APOE/AAT1-1.2×HDV (G) | |
| PT-4845 | rAAV8-EAlb/hAAT-1.2×HDV (G) | |
| PT-4844 | rAAV8-EAlb/hAAT-1.2×HDV(AG) |
备注:(1) 该模型需与AAV-HBV病毒合并使用建立丁肝感染模型。
(2) 常用注射剂量和方法:≥5.00E+10 HBV+5.00E+10 HDV vg/mouse;尾静脉注射。

了解产品及服务
请扫码添加客服微信:BrainVTA2020

市场:027-65023363 行政/人事:027-62439686 邮箱:marketing@brainvta.com 客服:18140661572(活动咨询、售后反馈等)
销售总监:张经理 18995532642 华东区:陈经理 18013970337 华南区:王经理 13100653525 华中/西区:杨经理 18186518905 华北区:张经理 18893721749
地址:中国武汉东湖高新区光谷七路128号中科开物产业园1号楼
Copyright © 武汉枢密脑科学技术有限公司. All RIGHTS RESERVED.
鄂ICP备2021009124号 DIGITAL BY VTHINK