2024-06-03 阅读量:2818
情绪共情是指感知、模仿他人情绪,是一种维系动物社交生活和种族生存的重要的能力。创伤后应激障碍和自闭症社交障碍等患者都存在共情能力的缺失或超敏。因此,探究共情的神经机制对这类疾病的诊疗具有重要的意义。
2024年5月23日,东南大学生命与科学研究院谢维/李默怡团队在《细胞报导》(Cell reports)杂志发表了题为Dual circuits originating from the ventral hippocampus independently facilitate affective empathy的研究论文。该研究综合运用光纤记录、光遗传学、化学遗传学和双光子钙成像记录等实验方法,发现两条具有独立功能的神经环路腹侧海马vHPC→外侧隔区LS→基底外侧杏仁核BLA和vHPC→伏隔核NAc调控观察性恐惧(OF)。

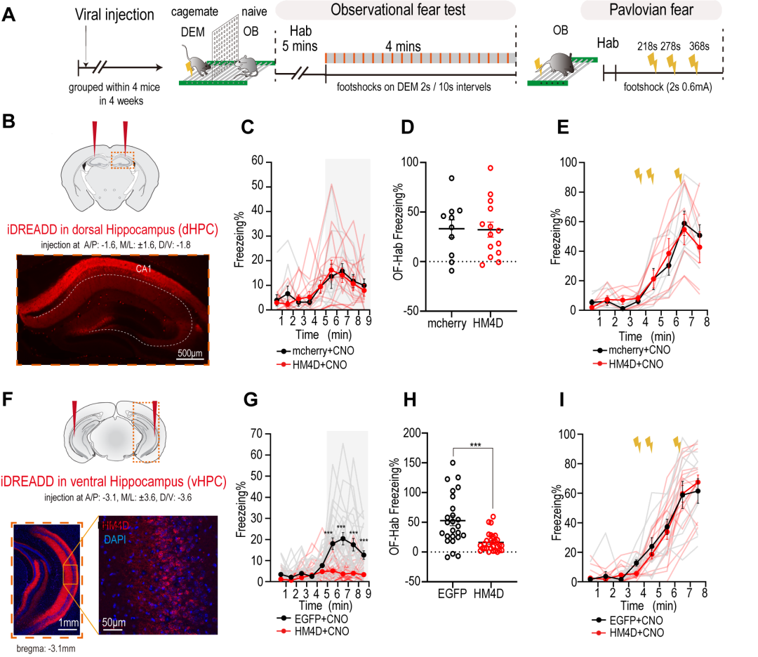
1.腹侧海马而不是背侧海马调节天真的观察性恐惧共情
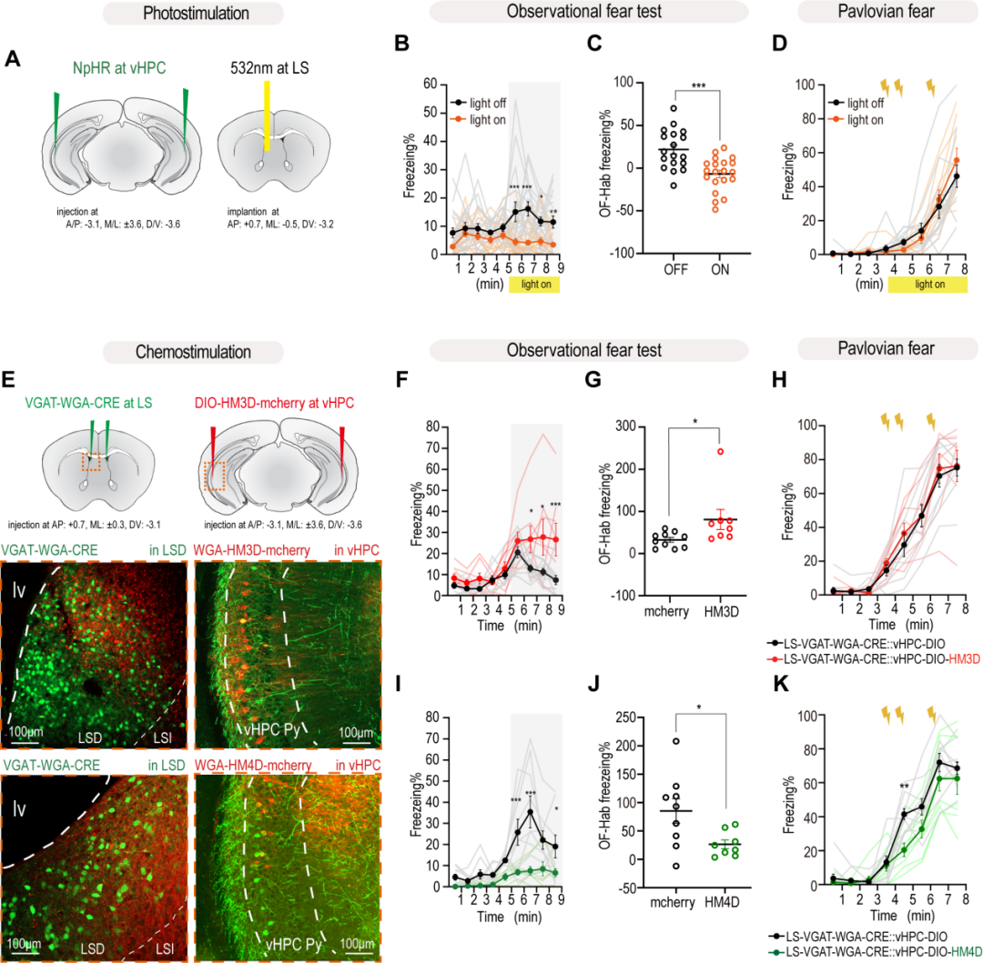
在天真的观察恐惧共情模型中(naive observational fear,Naive OF),发现化学遗传抑制腹侧海马(ventral hippocampus,vHPC)观察者小鼠(observer,OB)的Naive OF显著下降,而背侧海马抑制无显著变化,以上海马亚区的化学遗传抑制均不造成OB小鼠自身的恐惧能力的变化。

图1 vHPC脑区锥体神经元参与Naive OF调节
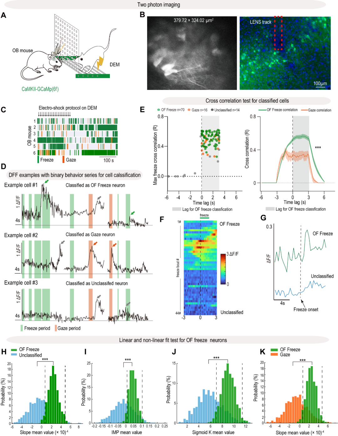
2.vHPC中的OF Freeze神经元编码Naive OF行为
双光子钙成像和神经元钙信号行为互相关结果显示,vHPC锥体神经元可分类为OF Freeze神经元和Gaze神经元。在Naive OF测试过程中,观察展示者(Demonstrator,DEM)被电击时,OB小鼠的OF Freeze神经元的钙活动(DFF)与替代性僵直行为(OF freeze)正相关,且僵直起始时DFF上升。OB小鼠的Gaze神经元的钙活动(DFF)与凝视行为(gaze)正相关,但凝视时Gaze神经元DFF的增率显著低于僵直时OF Freeze神经元的增长。

图2 vHPC脑区的OF Freeze神经元编码情绪共情
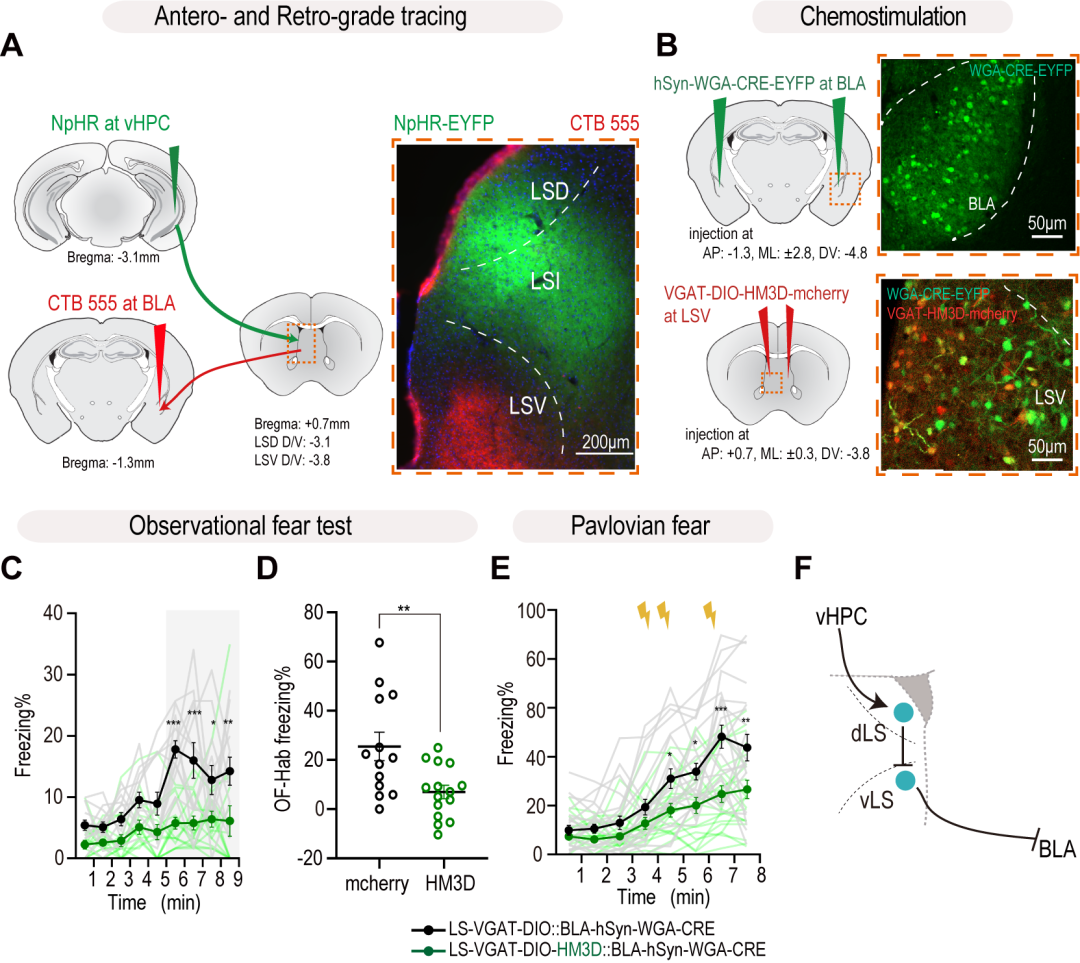
3.vHPCGLU→LSDGABA神经元环路促进Naive OF
背侧外侧隔核(dorsal lateral septum,LSD)是重要的催产素受体表达脑区且研究证实其参与情绪共情的调控。通过WGA系统化学遗传抑制vHPCGLU→LSDGABA环路时,Naive OF下降,但OB小鼠自身恐惧有小部分变化。化学遗传激活vHPCGLU→LSDGABA环路时,Naive OF上升,但OB小鼠自身恐惧无显著变化。这些结果表明,vHPC锥体神经元至LSD GABAergic神经元的环路调控Naive OF。
图3 双向化学遗传操控vHPCGLU→LSDGABA神经元环路,OB小鼠Naive OF水平正向变化
4.LSVGABA→BLASYN神经元环路限制Naive OF
腹侧外侧隔核(ventral lateral septum,LSV)至杏仁核(basolateral amygdala,BLA)存在功能联系。通过WGA系统化学遗传激活LSVGABA→BLASYN环路后,结果显示Naive OF下降,但OB小鼠自身恐惧显著下降。由于抑制vHPCGLU→LSDGABA神经元环路或激活LSVGABA→BLASYN都导致小鼠Naive OF下降,接下来本文证实了vHPC的兴奋性输入解除了LS内部的GABAergic-GABAergic结果,发生了去抑制效应,所以vHPCGlu→LSGABA→BLASYN作为调节Naive OF的三级神经环路成立。即在这条环路中vHPC激活LS的去抑制,BLA是恐惧僵直的发生器。

图4 激活LSVGABA→BLASYN神经环路,OB小鼠Naive OF下降
5.vHPC→LSD和vHPC→NAc双环路来源于不同vHPC
为了证实vHPC→NAc和vHPC→LSD是否来自同一个vHPC神经元,进行了scAAV-Retro的示踪,结果证实小部分的vHPC神经元投射同时投射至LSD和NAc,并且小部分的vHPC的背侧神经元同时且集中投射至NAc核区和LS,大部分vHPC→LSD和vHPC→NAc投射是来源不同vHPC神经元的。

图5 vHPC锥体神经元的双下游环路
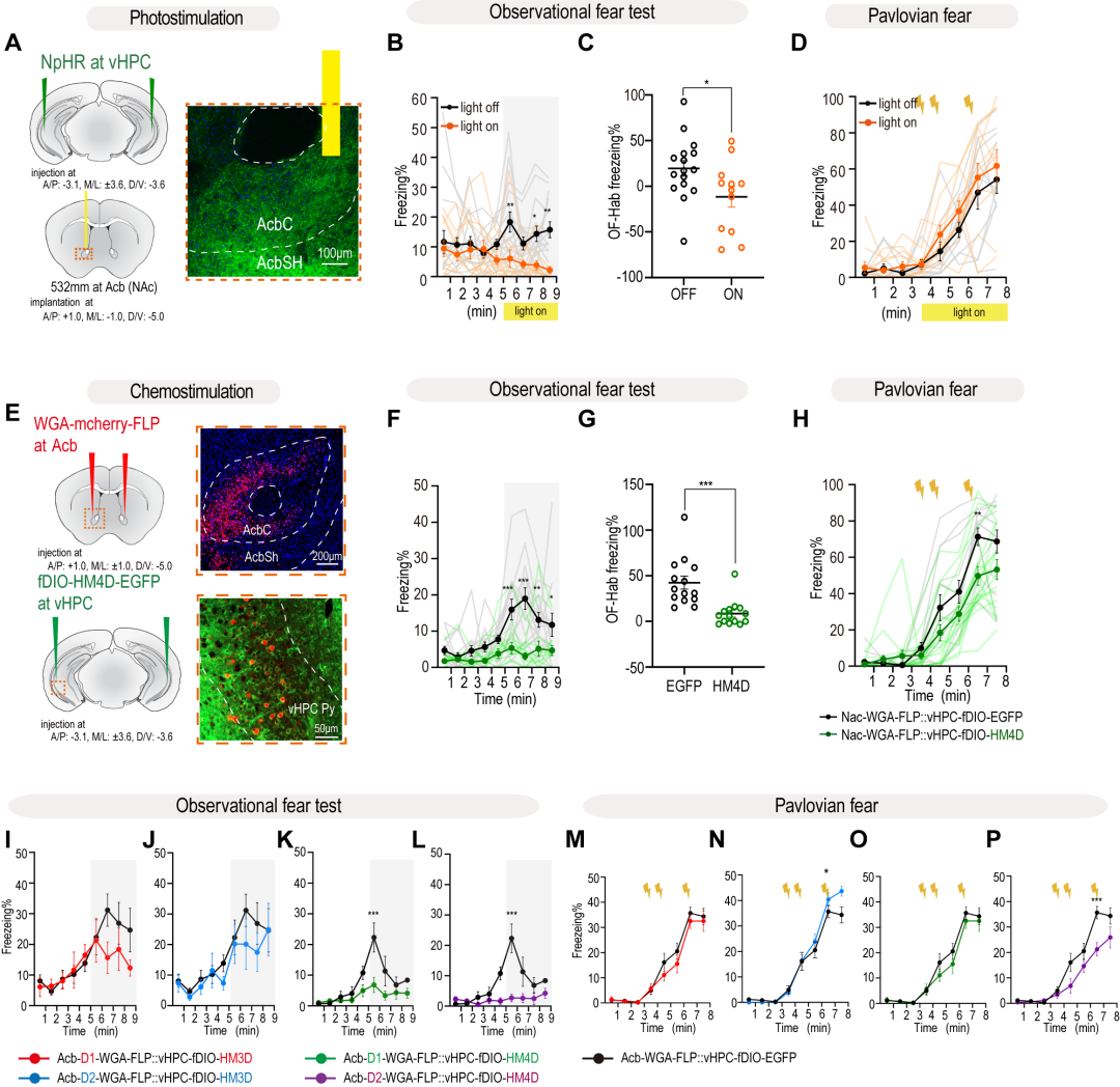
6.vHPCGlu→NAcD2神经元环路促进Naive OF
通过光遗传和化学遗传证实vHPCGlu→NAcD环路调控Naive OF。另外,通过WGA系统特异性的操纵vHPCGlu→NAcD1和vHPCGlu→NAcD2,探索不同NAc多巴胺受体表达的神经元在Naive OF中的调控作用。结果表明,vHPCGlu→NAcD1调节Naive OF,且它的抑制或激活不影响OB小鼠自身的恐惧水平,但是vHPCGlu→NAcD2能双向调节Naive OF,且它的抑制或激活双向小幅度影响OB小鼠自身的恐惧水平。

图6 双向化学遗传操控vHPCGlu→NAcD2神经元环路,OB小鼠Naive OF水平变化
总结这项研究首次发现vHPC的OF Freeze编码神经元发挥去抑制功能激活背腹侧LS,在vHPC→LS→BLA环路中通过BLA作为恐惧效应器调控OF,以及通过另一个独立的环路vHPC→NAc调控OF。这一发现拓宽了情绪共情研究的神经网络,给共情相关情绪障碍的潜在机制的研究提供了线索。

图7 OB小鼠的vHPC→LS→BLA和vHPC→NAc环路调控Naive OF
东南大学生命与科学研究院彭思琦博士生为本文的第一作者。东南大学生科院李默怡副教授为通讯作者。东南大学生科院谢维教授共同指导了本项目。东南大学计算机学院孔佑勇副教授、东南大学生科院博士生杨琇玘、蒙思别和吕曜辰及计算机学院研究生刘馥塬参与了本项目。本研究由科技部2030—“脑科学与类脑研究”重大项目、国家自然科学基金委等资助。

谢维教授团队合影
通讯作者介绍
李默怡,东南大学生命科学与技术学院,副教授、博士生导师,研究方向:神经发育与退行性疾病的分子机理,环路发育及功能的遗传控制机制。
本文使用的病毒产品均来自枢密科技,列表如下:


了解产品及服务
请扫码或添加客服微信:BrainVTA2020

市场:027-65023363 行政/人事:027-62439686 邮箱:marketing@brainvta.com 客服:18140661572(活动咨询、售后反馈等)
销售总监:张经理 18995532642 华东区:陈经理 18013970337 华南区:王经理 13100653525 华中/西区:杨经理 18186518905 华北区:张经理 18893721749
地址:中国武汉东湖高新区光谷七路128号中科开物产业园1号楼
Copyright © 武汉枢密脑科学技术有限公司. All RIGHTS RESERVED.
鄂ICP备2021009124号 DIGITAL BY VTHINK