2024-03-25 阅读量:1223
帕金森病(Parkinson’s disease,PD)是仅次于阿尔茨海默病的第二大神经退行性疾病,其特征性病理变化是黑质多巴胺能神经元的显著减少和纹状体多巴胺水平的显著降低,残存的神经元中形成路易小体。目前PD的病因和发病机制尚未完全阐明,遗传与环境因素都参与PD的发生。DJ-1,又称帕金森病蛋白7(Parkinson disease protein 7,PARK7),已被发现与PD密切相关。DJ-1通过其对氧化应激和线粒体功能的调节预防神经变性。多巴胺对氧化应激敏感,DJ-1除了保护多巴胺免受活性氧自由基的损伤,还可以激活多巴胺合成,调节多巴胺代谢和体内平衡。因此,DJ-1蛋白功能障碍将会影响黑质-纹状体多巴胺能系统的功能,加重PD的病理发展。流行病学研究显示高同型半胱氨酸血症会增加PD的风险。然而,同型半胱氨酸(Homocysteine,Hcy)促进PD发病的分子机制尚不明确。2024年2月21日,武汉大学人民医院神经内科张振涛教授团队在Aging Cell上发表了题为“N-homocysteinylation of DJ-1 promotes neurodegeneration in Parkinson's disease”的研究论文,提出同型半胱氨酸修饰在PD发病机制中的作用。此项研究发现,Hcy的代谢产物—同型半胱氨酸硫内酯(Homocysteine thiolactone,HTL)可共价修饰DJ-1的K182位点,破坏DJ-1的生理功能,促进了神经退行性变。

HTL是Hcy由蛋氨酸tRNA合成酶(Methionine-tRNA synthetase,MARS)催化生成的产物,高水平的Hcy会促进HTL的产生。近期有研究发现HTL可以共价修饰某些蛋白中的赖氨酸残基,这一过程称为同型半胱氨酸修饰。作者团队猜测Hcy促进PD发病的途径之一是通过HTL直接对DJ-1进行共价修饰。
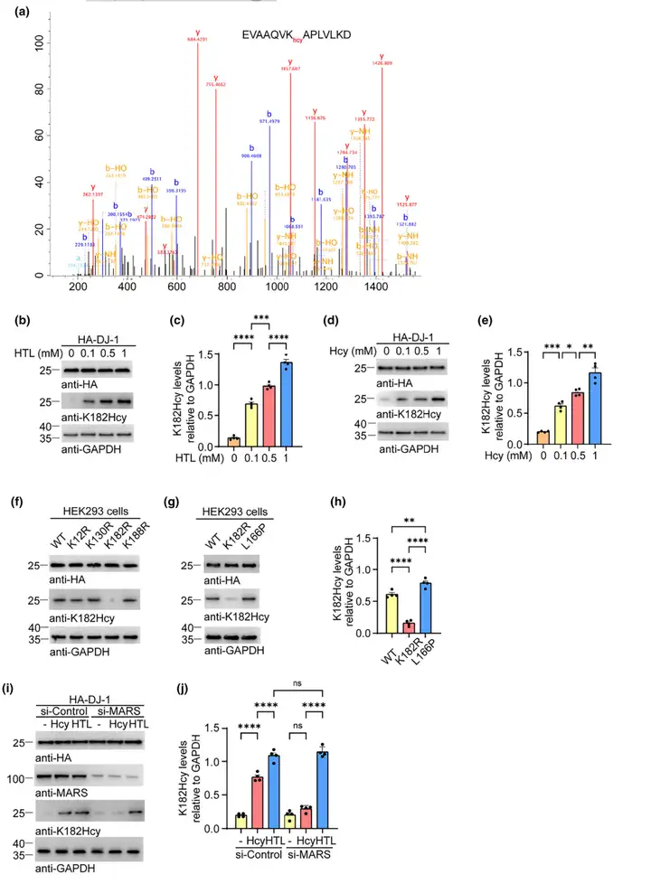
首先,研究人员利用特异性化学探针,检测到了HTL可共价修饰DJ-1,并且这种修饰的水平随着Hcy和HTL水平的增加而增加。敲低MARS后同型半胱氨酸修饰减少,提示Hcy需要经MARS转变成HTL后才能够修饰DJ-1(图1)。
同型半胱氨酸化修饰一般发生在蛋白质的赖氨酸残基上,DJ-1中有多个赖氨酸,哪些赖氨酸能够被修饰呢?研究人员利用质谱分析,发现DJ-1的K182位点是主要的修饰位点,并且以K182同型半胱氨酸修饰后的肽段作为抗原,制备了特异性识别K182位点修饰的抗体,称为K182Hcy抗体。研究人员构建了多个DJ-1的突变体,将赖氨酸依次突变为精氨酸(K→R),结果发现K182位点突变后,DJ-1的同型半胱氨酸修饰消失。同时,敲低MARS的表达也明显减少K182Hcy位点的修饰(图2)。
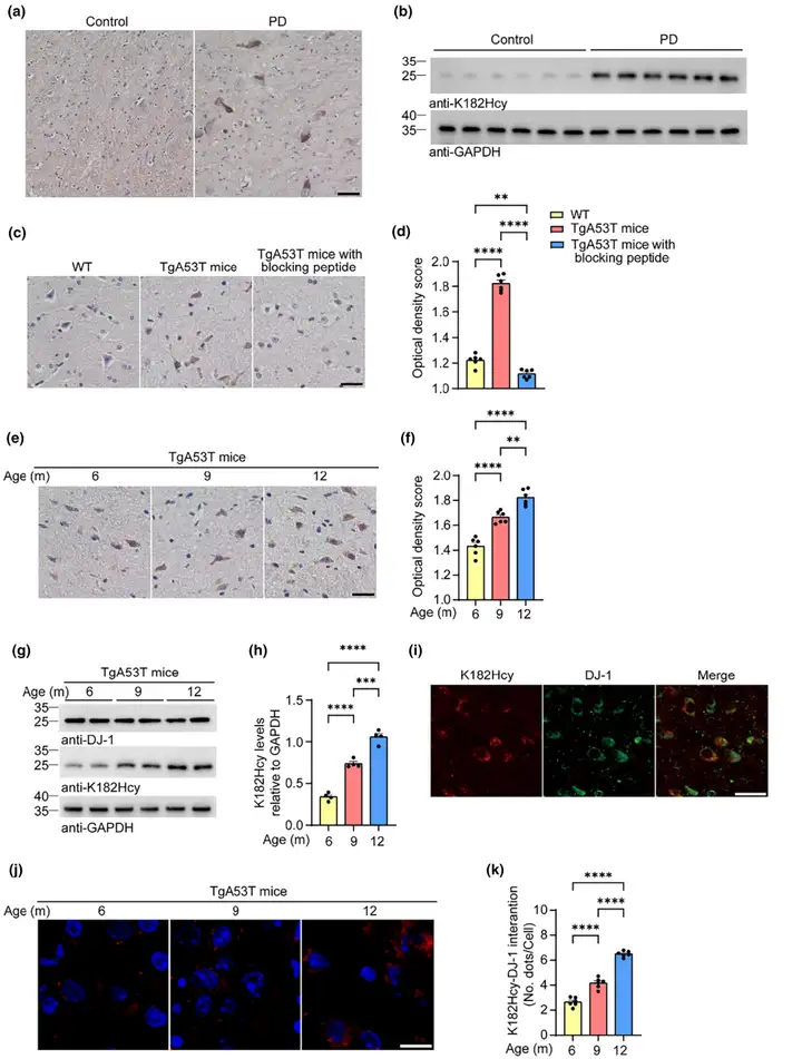
为了探究DJ-1 K182Hcy在PD模型小鼠与PD病人中的表达情况,研究人员进行了免疫组织化学、免疫荧光和免疫印迹实验。结果表明,α-Syn A53T转基因小鼠与PD病人脑中,均存在DJ-1 K182Hcy,并且DJ-1与DJ-1 K182Hcy高度共定位。同时,在α-Syn A53T转基因小鼠脑组织中,DJ-1 K182Hcy呈现年龄依赖的增加(图3)。
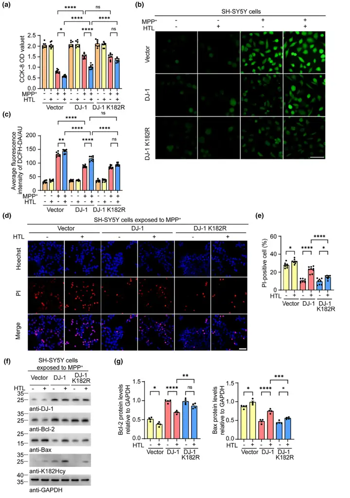
接下来,研究人员进一步研究了同型半胱氨酸修饰对DJ-1具体功能的影响。我们用空载慢病毒以及编码野生型DJ-1和DJ-1 K182R的慢病毒转染SH-SY5Y(人神经母细胞瘤细胞),获得稳转细胞系。体外研究表明,DJ-1具有抗氧化功能,K182位点的N-同型半胱氨酸化修饰抑制了DJ-1对于MPP+所致细胞内氧化应激和凋亡的挽救作用。通过突变K182残基阻断DJ-1的N-同型半胱氨酸化成功保留了DJ-1的保护功能,这与我们第一部分实验发现K182位点是DJ-1 N-同型半胱氨酸修饰的主要位点的结果一致(图4)。
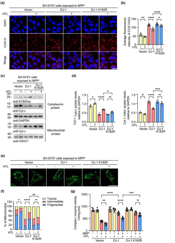
为了进一步探讨HTL所致的DJ-1 K182Hcy对线粒体功能的影响,我们检测了一系列线粒体结构与功能相关实验。结果显示DJ-1在K182位点的N-同型半胱氨酸化抑制了DJ-1对MPP+诱导的线粒体功能障碍的防御功能,干扰DJ-1对于线粒体内膜稳态和呼吸功能保护作用(图5)。
图5. 同型半胱氨酸化减弱了DJ-1对线粒体功能障碍的保护作用。
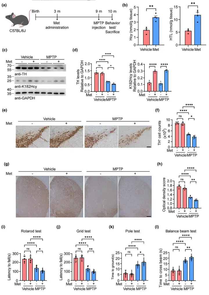
Hcy是蛋氨酸代谢途径的副产物,高蛋氨酸饮食可提高体内Hcy的水平。研究人员通过向野生型小鼠的饮水中加入蛋氨酸及MPTP腹腔注射,观察Hcy水平的改变对PD发病的影响。结果表明,高蛋氨酸饮食可以增加Hcy水平,提高小鼠脑内DJ-1 K182Hcy水平,神经病理、多巴胺神经元退变以及运动障碍都更加严重(图6)。
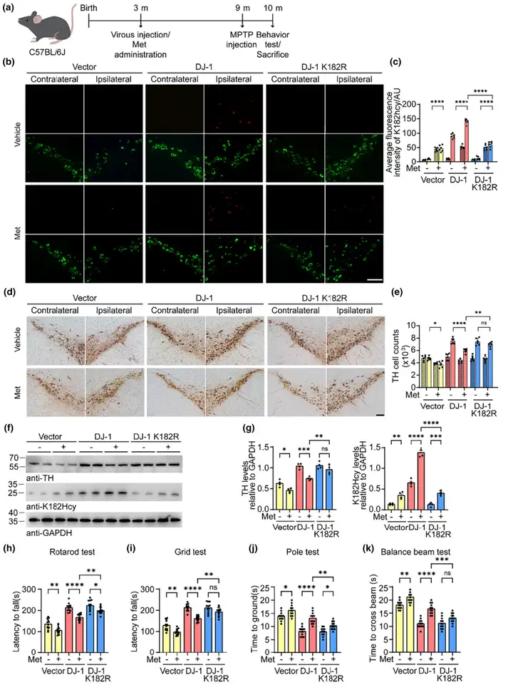
为了探究DJ-1 K182位点的同型半胱氨酸修饰在PD发病中的作用,研究人员利用腺相关病毒(AAV)分别在野生型小鼠的黑质过表达DJ-1和不能被同型半胱氨酸修饰的DJ-1-K182R。结果显示,高蛋氨酸喂养以及MPTP造模后,注射DJ-1-K182R的小鼠的神经病理、多巴胺神经元退变与运动损伤都比注射DJ-1病毒的小鼠减轻,这些结果提示DJ-1 K182R位点的同型半胱氨酸修饰促进PD样病理改变(图7)。
综上,结合质谱分析、免疫荧光、免疫组织化学等技术,解析了DJ-1被同型半胱氨酸化修饰的分子机制(图8),本课题充分证实DJ-1的同型半胱氨酸化修饰破坏了DJ-1的生理功能,促进了神经退行性变,这可能是高同型半胱氨酸血症促进PD发病的重要机制,也可能是一个新的PD干预靶点。
武汉大学人民医院神经内科的郭陶博士和周玲妍博士为本文共同第一作者,武汉大学人民医院张振涛教授为本文通讯作者。其他参与研究者包括武汉大学人民医院神经内科熊敏博士、熊婧博士、李一鸣博士等。此项研究受到国家重点研发计划和国家自然科学基金面上项目经费支持。
通讯作者介绍:
张振涛,教授,博士生导师,国家“有突出贡献中青年专家”,“百千万人才工程”国家级人选,享受国务院政府特殊津贴。现为中华医学会帕金森病和运动障碍专业委员会委员,在多个国家级及省级神经科学、认知、睡眠、老年医学和神经康复等学术团体任职。曾任美国Emory大学博士后、助理教授。获得国家“优秀青年科学基金”资助,主持多项国家级、省部级课题和美国BrightFocus研究项目,在国际顶级学术期刊Nature Medicine、Nature Communications、NSMB等发表多篇研究论文。
本文使用的病毒产品均来自枢密科技,列表如下:


了解产品及服务
请扫码或添加客服微信:BrainVTA2020

市场:027-65023363 行政/人事:027-62439686 邮箱:marketing@brainvta.com 客服:18140661572(活动咨询、售后反馈等)
销售总监:张经理 18995532642 华东区:陈经理 18013970337 华南区:王经理 13100653525 华中/西区:杨经理 18186518905 华北区:张经理 18893721749
地址:中国武汉东湖高新区光谷七路128号中科开物产业园1号楼
Copyright © 武汉枢密脑科学技术有限公司. All RIGHTS RESERVED.
鄂ICP备2021009124号 DIGITAL BY VTHINK