2024-03-11 阅读量:2748
创伤后应激障碍(PTSD)是一种经历极端创伤事件(如人际暴力、战争、危及生命的事故或自然灾害)之后发生的精神疾病。PTSD的四大核心症状包括:反复闯入的创伤性体验、回避与创伤有关的刺激、认知和心境的负性改变和高警觉。现有PTSD治疗方案如认知心理疗法、抗抑郁药、抗焦虑药等能够帮助部分患者在一定程度缓解症状,但仍约有30%的患者无法通过上述治疗受益,最终发展为难治性PTSD。
深部脑刺激(DBS)是临床神经科学领域最重要的进展之一。DBS已经被广泛应用于多种神经系统疾病的治疗,其起效的机制(如高频依赖、时程依赖等)至今尚未被阐明。自2016年以来,有多项研究报道了采用外侧杏仁核(BLA)DBS显著改善难治性PTSD的临床病例。这些研究展示了BLA-DBS在治疗PTSD方面的潜力,也为研究杏仁核为核心的神经环路在PTSD发生以及DBS起效中的神经生物学机制提供了研究模型。
2024年2月27日,中国人民解放军军事科学院军事医学研究院王以政院士团队在Cell子刊Cell Reports上发表了题为:BLA-DBS improves anxiety and fear by correcting weakened synaptic transmission from BLA to adBNST and CeL in mouse model of foot shock的研究论文。该研究采用小鼠创伤后应激障碍(PTSD)模型,深入探究了杏仁核外侧核团(BLA)深部脑刺激(DBS)对BLA投射神经元(PNs)与下游核团之间突触可塑性的调控作用,揭示了其在PTSD恐惧、焦虑样行为改善中的神经生物学机制。
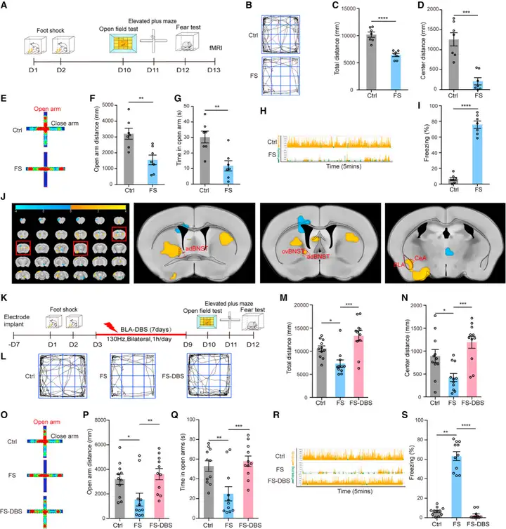
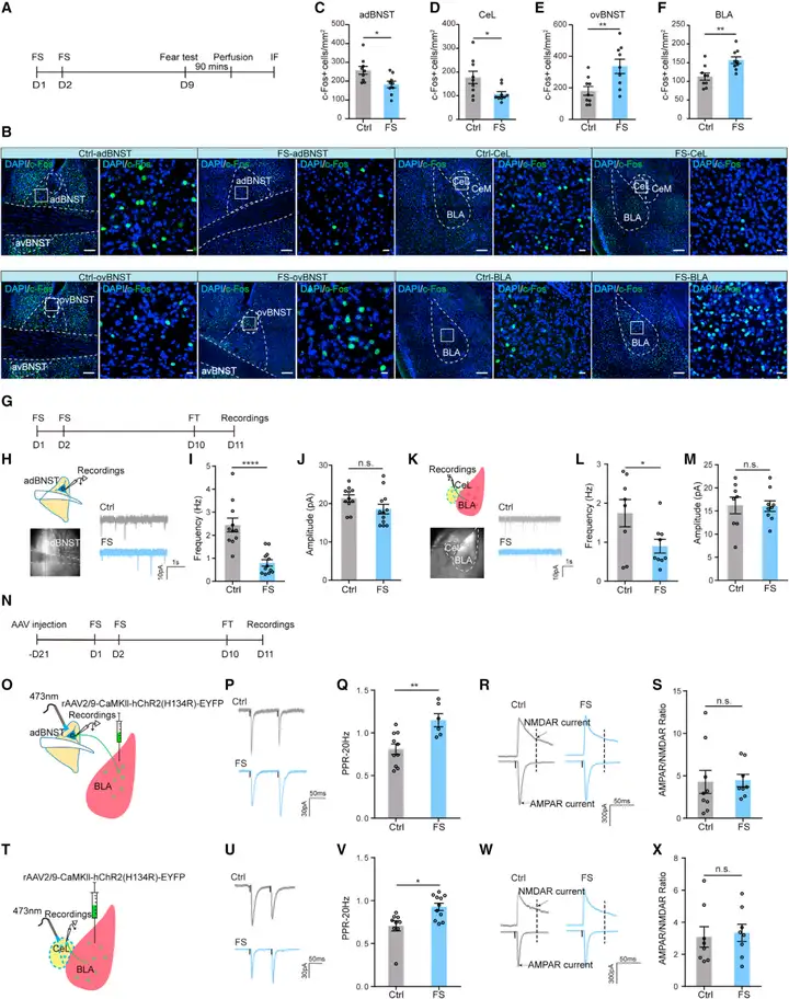
研究团队利用足底电击(FS)范式建立小鼠PTSD模型,小鼠具有焦虑和恐惧样行为表型。功能磁共振(fMRI)扫描结果发现,模型组与对照组相比,杏仁核和终纹床核(BNST)发生了显著的活性变化。BLA-DBS治疗可显著改善模型小鼠的恐惧和焦虑样行为,并且具有长时程依赖性(一周)和高频依赖性(130Hz)。
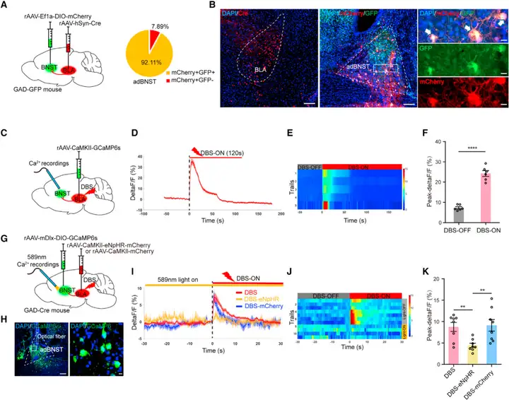
c-Fos结果显示:与对照组小鼠相比,adBNST、CeL在FS小鼠中c-Fos表达降低,即adBNST和CeL在FS后活性降低,而在BNST的卵圆核(ov BNST)和BLA中c-Fos表达升高,即ov BNST和BLA在模型组中活性升高。脑片电生理的结果显示:与对照组小鼠相比,FS模型中CeL和adBNST接受BLAPNs的兴奋性突触传递显著降低。
病毒示踪结果显示,大多数(92.11%)接受BLA PNs投射的神经元是GABA能神经元。BLA高频(130Hz)电刺激可以使BLA PNs投射至下游核团终纹床核(BNST)的兴奋性轴突末端钙活动显著增强。采用光遗传学手段抑制BLA-adBNST突触后,adBNST中的钙离子(Ca2+)信号受到明显抑制。这一发现揭示了BLA-DBS在调节BLA至下游adBNST兴奋性投射中的重要作用。
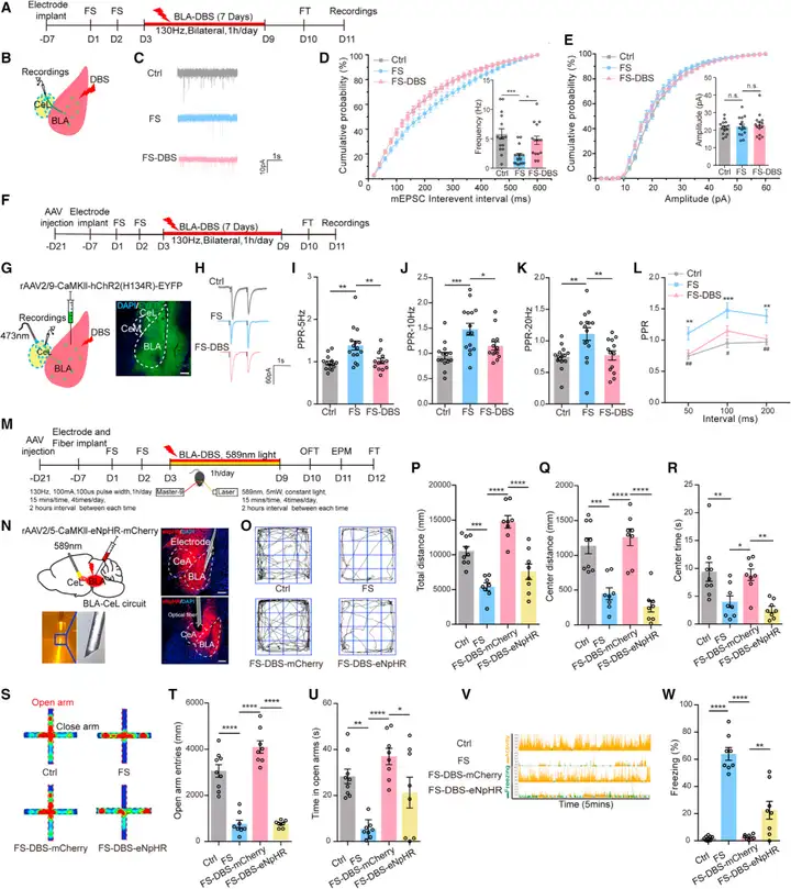
研究团队在BLA-DBS模型中利用脑片电生理记录发现130Hz高频DBS逆转了BLA-adBNST环路的突触前谷氨酸释放概率的降低,而低频(10Hz)DBS无上述作用。进一步在BLA-DBS模型中利用光遗传操控关联行为分析的方法,解析了BLA-DBS改善PTSD症状的神经环路机制。发现BLA-DBS的同时抑制BLA PNs投射至adBNST的兴奋性轴突末端,BLA-DBS对焦虑的改善被显著抑制,这表明BLA-adBNST环路兴奋性突触传递的改变介导了BLA-DBS对焦虑样行为的改善。
电生理结果发现130Hz高频DBS逆转了BLA-CeL环路的突触前谷氨酸释放概率的降低,而低频(10Hz)DBS无上述作用。进一步发现BLA-DBS的同时抑制BLA PNs投射至CeL的兴奋性轴突末端,BLA-DBS对恐惧和焦虑的改善显著被抑制,这表明BLA-CeL环路介导了BLA-DBS对恐惧和焦虑样行为的改善。
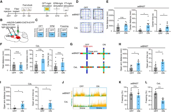
在PTSD模型中,采用高频光遗传(100Hz)激活BLA PNs投射至adBNST或CeL的轴突末端,可以有效模拟DBS对PTSD样行为的改善效应。100HZ高频光遗传激活BLA-adBNST突触后可改善焦虑样行为,激活BLA-CeL突触后改善焦虑和恐惧,而10Hz光遗传激活无上述作用,提示高频光遗传激活可代替高频DBS起效。
综上,该研究的主要发现是BLA-DBS纠正了PTSD模型中BLA-adBNST和BLA-CeL环路的突触传递减弱,从而改善了FS小鼠的焦虑和恐惧样行为。该研究揭示了BLA-DBS改善PTSD症状的环路机制,以及BLA兴奋性突触传递的改变在PTSD恐惧和焦虑产生中的神经生物学机制。这项研究为理解PTSD的发病机制以及BLA-DBS如何改善PTSD症状提供了重要的线索,为PTSD患者开发更加精准和有效的治疗方法提供了重要的理论基础。
军事医学研究院军事认知与脑科学研究所副研究员高艳、研究助理高大文、复旦大学华山医院博士后张慧为共同第一作者,王以政院士为论文通讯作者。北京师范大学认知神经科学与学习国家重点实验室章晓辉教授、中国科学院精密测量科学与技术创新研究院/武汉光电国家实验室王杰教授为本文做出了重要贡献。该研究受到国家自然科学基金项目、国家科技创新2030重大项目的资助。
王以政院士实验室研究方向
1.基于跨物种动物模型的PTSD发病机制及干预研究;
2.DBS改善神经系统疾病的分子、细胞及环路机制;
3.应激精神疾病、神经退行性疾病、缺血缺氧性脑损伤、放射性脑损伤等神经系统疾病的发病机制和干预;
4.灵长类视觉机制解析,类脑视觉感知算法开发,类脑计算器件设计,复杂背景目标检测跟踪光电系统开发等。
参考文献
1. Ressler, K.J., Berretta, S., Bolshakov, V.Y., Rosso, I.M., Meloni, E.G., Rauch, S.L., and Carlezon, W.A., Jr. (2022). Post-traumatic stress disorder: clinical and translational neuroscience from cells to circuits. Nat Rev Neurol 18, 273-288. 10.1038/s41582-022-00635-8.
2. Lozano, A.M., Lipsman, N., Bergman, H., Brown, P., Chabardes, S., Chang, J.W., Matthews, K., McIntyre, C.C., Schlaepfer, T.E., Schulder, M., et al. (2019). Deep brain stimulation: current challenges and future directions. Nat Rev Neurol 15, 148-160. 10.1038/s41582-018-0128-2.
3. Langevin, J.P., Koek, R.J., Schwartz, H.N., Chen, J.W.Y., Sultzer, D.L., Mandelkern, M.A., Kulick, A.D., and Krahl, S.E. (2016). Deep Brain Stimulation of the Basolateral Amygdala for Treatment-Refractory Posttraumatic Stress Disorder. Biol Psychiatry 79, e82-e84. 10.1016/j.biopsych.2015.09.003.
本文使用的来自枢密科技的病毒产品,列表如下:


了解产品及服务
请扫码或添加客服微信:BrainVTA2020

市场:027-65023363 行政/人事:027-62439686 邮箱:marketing@brainvta.com 客服:18140661572(活动咨询、售后反馈等)
销售总监:张经理 18995532642 华东区:陈经理 18013970337 华南区:王经理 13100653525 华中/西区:杨经理 18186518905 华北区:张经理 18893721749
地址:中国武汉东湖高新区光谷七路128号中科开物产业园1号楼
Copyright © 武汉枢密脑科学技术有限公司. All RIGHTS RESERVED.
鄂ICP备2021009124号 DIGITAL BY VTHINK