2023-08-07 阅读量:1468
随着我国经济已由高速增长阶段转向高质量发展阶段,快节奏高压力的生活方式使人们更易罹患功能性慢性疾病。肠易激综合征(irritable bowel syndrome, IBS)是最常见的功能性慢性内脏痛疾病。其发病机制多样且缺乏特异性临床治疗措施。经历早年应激(early-life stress, ELS)的人群在其成年后更易出现内脏痛觉高敏并致IBS的发生,但也有一部分人群却表现出了良好的生理和心理适应性。故针对个体对慢性内脏痛敏易感性与非易感性机制的研究具有十分重要的医学价值和科学意义。
2023年7月29日,徐州医科大学麻醉学院张咏梅教授课题组在美国神经精神药理学学院官方出版物Neuropsychopharmacology (中科院一区,Top期刊)在线发表了题为“Glutamatergic and GABAergic Anteroventral BNST Projections to PVN CRH Neurons Regulate Maternal Separation-Induced Visceral Pain”的研究论文。徐州医科大学麻醉学院青年教师黄思婷为论文的第一作者,博士生吴可为论文的共同第一作者,张咏梅教授为论文的通讯作者。在这项工作中,研究人员通过内脏超敏反应评估,将接受母婴分离(maternal separation, MS)的小鼠分为易感和非易感2个亚群。研究发现易感小鼠表现出终纹床核前腹侧核(avBNST)到室旁核(PVN)促肾上腺皮质激素释放激素(CRH)神经元的谷氨酸能投射的激活和GABA能投射的抑制。非易感小鼠由于PVN SK2通道(小电导钙激活钾通道亚型2)表达和功能的恢复,可以促进良好适应性行为而不表现出内脏痛。该项工作得到了科技部STI2030-重大项目(2021ZD0203100),国家自然科学基金项目(No. 82271257; No. 82071228),徐州医科大学优秀人才科研启动基金(RC20552252)等的资助。
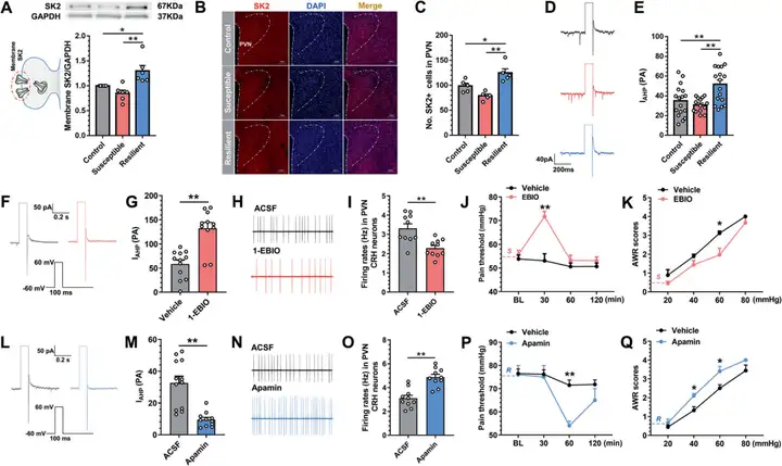
为了确定经历ELS的成年小鼠内脏痛敏的差异,研究人员测量了一系列小鼠的内脏痛敏感受性指标。通过分层分析,将结直肠扩张(CRD)评估的内脏疼痛阈值作为分组依据。将小鼠分为“易感鼠”和“非易感鼠”(图1),其中约30%的MS组小鼠为非易感。
图1. MS小鼠成年后可以分为内脏痛敏易感和非易感两种表型
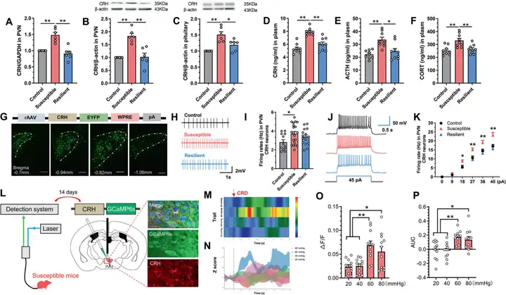
为了检测ELS诱导的内脏痛敏不同表型时CRH神经元的反应情况,研究人员评估了PVN CRH神经元的CRH表达及活化状态变化。通过RT-PCR,Western blot,免疫荧光,放射自显影技术证实了易感小鼠PVN中CRH基因和蛋白表达升高,HPA轴(下丘脑-垂体-肾上腺轴)被显著激活。通过离体电生理记录,观察到易感小鼠PVN中CRH神经元的自发放电频率和不同电流刺激下(18-45 pA)的放电频率显著升高,神经元兴奋性明显增强。研究人员进一步通过在体钙成像光纤记录法,发现在60和80 mmHg CRD后,易感小鼠PVN CRH神经元中的GCaMP6s信号显著增加(图2)。总之,这些结果表明PVN中CRH神经元的活性在不同的病理生理状态下对内脏刺激的反应变化不一致,以此可以用来区分MS内脏痛敏易感和非易感小鼠。
图2. PVN内CRH神经元的激活介导对内脏痛敏反应的易感性
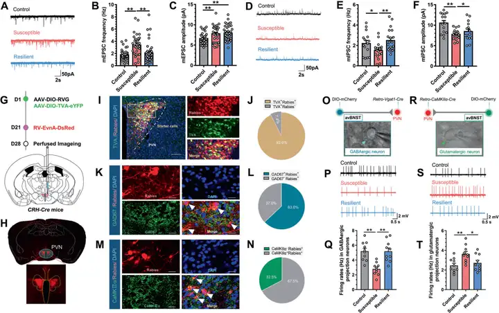
为了检测兴奋性或抑制性传入的突触前变化是否会改变PVN CRH神经元的兴奋性,研究人员记录了PVN中CRH神经元微小兴奋性突触后电流(mEPSC)和微小抑制性突触后流(mIPSCs)。结果发现易感组中mEPSC的放电频率显著升高,振幅增大;非易感小鼠的mEPSC振幅也表现出增加。而易感小鼠的mIPSC发射频率和幅度均显著降低。易感小鼠中兴奋性和抑制性突触输入之间的平衡改变,可能是PVN CRH神经元兴奋性改变的重要原因之一。通过改良的狂犬病毒,结合CRH-Cre转基因鼠策略,研究人员验证了PVN CRH神经元的上游核团。其中avBNST区投射到PVN CRH神经元的谷氨酸能和GABA能投射神经元分别占比32.5%和63%。随后,研究人员进一步确定了支配PVN区的谷氨酸能和GABA能avBNST神经元的兴奋性。发现易感小鼠支配PVN的avBNST中的GABA能投射神经元放电频率显著降低,支配PVN的avBNST中谷氨酸能投射神经元放电频率显著增加(图3)。这些结果表明了易感小鼠从avBNST至PVN环路的抑制性投射减少,而兴奋性投射增加。
图3. 易感小鼠支配PVN的avBNST区兴奋性和抑制性不平衡输入介导了内脏痛敏反应
在avBNST-PVN环路调控实验中,化学遗传学激活avBNST区GABA能投射神经元或者抑制谷氨酸能投射神经元均可减轻易感小鼠的内脏痛敏反应。在光遗传实验中,研究人员通过离体电生理实验首先验证了avBNST区谷氨酸能和GABA能投射神经元与PVN CRH神经元确实形成了功能性突触。在行为学实验中,光激活avBNST-PVN环路中GABA能投射神经元增加了易感小鼠的内脏疼痛阈值,降低了AWR(腹壁撤退反射)评分和腹外斜肌放电峰峰值。而光抑制avBNST-PVN环路中谷氨酸能投射神经元得到了相似的结果(图4)。环路调控实验结果进一步验证了易感小鼠avBNST至PVN环路的抑制性投射减少,而兴奋性投射增加。
图4. 投射至PVN 的avBNST区谷氨酸能和GABA能神经元的光遗传操纵调节易感小鼠的内脏痛敏反应
最后,在非易感分子机制探究中,研究人员观察到非易感小鼠PVN SK2通道的表达增多,后超极化电流(IAHP)显著增加。而通过药理学激动促进SK2功能的发挥能够降低易感小鼠PVN CRH神经元的放电频率,并且使小鼠内脏疼痛阈值升高,AWR评分减低。类似地,药理学拮抗PVN中SK2通道可以增加非易感小鼠PVN中CRH神经元的自发放电频率,使小鼠内脏疼痛阈值降低,AWR评分升高(图5)。恢复SK2的表达和功能对于非易感小鼠的PVN CRH神经元脱敏至关重要
图5. PVN SK2通道在内脏痛敏非易感中发挥重要作用
本研究阐释了早期生命应激导致小鼠成年后内脏痛敏易感和非易感的神经环路及相关分子机制。易感小鼠终纹床核前腹侧部至室旁核CRH神经元的谷氨酸能投射激活和GABA能投射抑制共同介导了慢性内脏痛的发生发展,而室旁核SK2通道表达和功能的恢复则有利于适应性行为非易感表型的产生(图6)。该项目深入研究了慢性内脏痛易感和非易感的生物学机制,提供了潜在的核团和神经环路干预路径,对内脏痛领域具有十分重要的医学价值和科学意义。
图6. 内脏痛敏神经环路调控机制科学假说总结模式图
通讯作者介绍:
张咏梅,教授,博士生导师,徐州医科大学麻醉学院副院长,江苏高校“青蓝工程”优秀教学团队带头人,江苏省普通高等学校“青蓝工程”中青年学术带头人,江苏省“333工程”培养对象,徐州市劳动模范。首批国家.级线上线下混合式一.流课程及国家.级精品在线课程负责人。主要从事疼痛的神经免疫调节机制研究,先后主持国家自然科学基金项目、江苏省高校自然科学研究重大项目和江苏省自然科学基金面上项目等多项,先后获得江苏教育科学研究成果奖、江苏省科技进步奖获、徐州市科学技术奖、淮海科学技术进步奖等奖项。担任《徐州医科大学学报》、《国际麻醉学与复苏杂志》编委及中国生理学会内分泌代谢学会委员,多个国际期刊审稿人。
左下为本文第一作者,右下为本文共同第一作者
本文使用的病毒工具均来自枢密科技,列表如下:


了解产品及服务
请扫码或添加客服微信:BrainVTA2020

市场:027-65023363 行政/人事:027-62439686 邮箱:marketing@brainvta.com 客服:18140661572(活动咨询、售后反馈等)
销售总监:张经理 18995532642 华东区:陈经理 18013970337 华南区:王经理 13100653525 华中/西区:杨经理 18186518905 华北区:张经理 18893721749
地址:中国武汉东湖高新区光谷七路128号中科开物产业园1号楼
Copyright © 武汉枢密脑科学技术有限公司. All RIGHTS RESERVED.
鄂ICP备2021009124号 DIGITAL BY VTHINK