2023-07-24 阅读量:1403
手术后部分患者会出现短期或长期的认知功能损伤称为术后认知功能障碍(POCD),其在老年人中发病率更高,然而目前POCD的中枢神经机制尚不明确,探索神经环路如何影响POCD对其预防和治疗至关重要。
2023年6月30日,徐州医科大学麻醉与镇痛应用重点实验室高灿教授课题组在Cell Press(细胞出版社)旗下期刊Cell Reports发表论文“Two parallel medial prefrontal cortex-amygdala pathaways mediate memory deficits via glutamatergic projection in surgery mice”。该论文揭示了两条平行的mPFC-Amy环路介导手术小鼠记忆缺陷的环路机制。徐州医科大学博士,上海交通大学医学院附属仁济医院麻醉科医师孙晓玉、徐州医科大学博士研究生刘乐、徐州医科大学硕士研究生宋雨桐、徐州医科大学博士吴桐为论文共同第一作者。徐州医科大学高灿教授为通讯作者。该研究得到了国家自然科学基金面上项目、国家科技创新2030重大项目、江苏省自然科学基金、江苏省高等学校自然科学基金、江苏省青蓝工程和中国博士后基金面上项目等项目的资助。本研究得到了曹君利教授的大力支持。

术后小鼠出现恐惧记忆的损伤,但麻醉和手术是通过影响记忆获取、巩固、提取或消退哪个阶段尚不清楚,因此课题组分别在恐惧记忆学习后的30分钟、6小时和24小鼠给予异氟烷麻醉联合腹部探查手术,结果表明,在条件性恐惧习得后30分钟进行异氟醚麻醉联合剖腹手术对老年小鼠记忆产生损害(图1)。
图1. 麻醉和手术损伤小鼠恐惧记忆。A. 条件性恐惧记忆模式。B. 在训练后30分钟进行麻醉和手术,小鼠的恐惧记忆受损。C-D. 在训练后6小时和24小时进行麻醉和手术,小鼠的恐惧记忆无明显损伤。
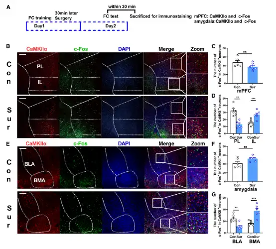
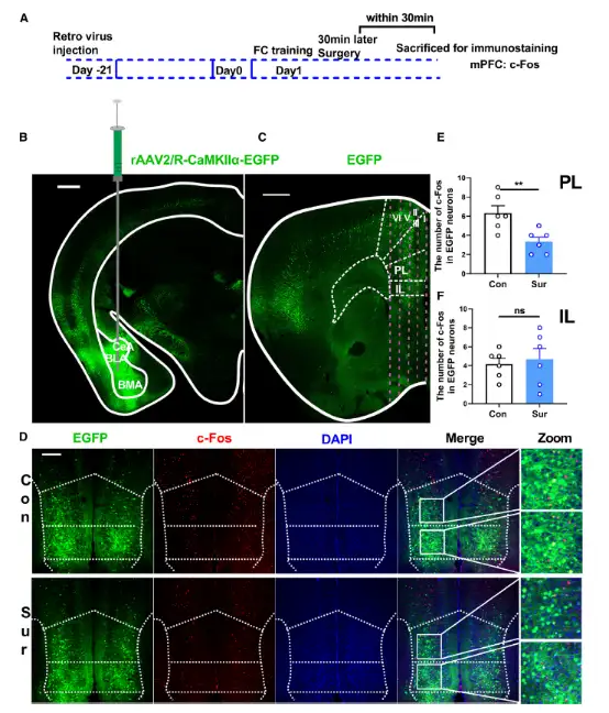
既往研究表明,前额叶皮质和杏仁核在恐惧记忆中发挥重要作用,手术和麻醉是否通过影响前额叶皮质和杏仁核进一步导致学习记忆功能受损?免疫荧光结果显示:麻醉及手术减少了c-Fos在PL(前边缘皮层)和BLA(基底外侧杏仁核)脑区谷氨酸能神经元中的表达,但是IL(边缘下区)和BMA(基底内侧杏仁核)脑区谷氨酸能神经元中c-Fos表达增多(图2)。
图2. 麻醉及手术减少了c-Fos在PL和BLA脑区谷氨酸能神经元中的表达,但是增加了IL和BMA脑区谷氨酸能神经元中c-Fos表达。
接着,课题组探究了麻醉和手术是否影响mPFC-杏仁核投射神经元活性,免疫荧光结果发现麻醉和手术在记忆的巩固阶段降低了PLGlu-BLA投射神经元活性(图3)。
图3. 麻醉和手术在记忆的巩固阶段降低PL-BLA投射谷氨酸能神经元c-Fos表达。
为了明确麻醉和手术对PLGlu-BLA和 ILGlu-BMA环路的影响,课题组用逆行示踪病毒联合电生理检测两条投射神经元活性,结果发现麻醉及手术抑制了PLGlu-BLA环路,兴奋了ILGlu-BMA环路(图4)。
图4. POCD小鼠PL-BLA谷氨酸能投射神经元活性降低,IL-BMA谷氨酸能投射神经元活性升高。
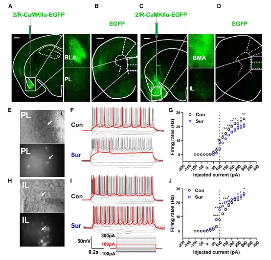
为了进一步从结构和功能上进行PL-BLA和IL-BMA环路的验证,课题组应用跨单突触病毒从结构上进一步证明了PL-BLA和IL-BMA环路,并用电生理方法检测突触后电流变化(图5)。
图5. 正向病毒示踪再次确认PL-BLA投射和IL-BMA的投射,麻醉和手术影响投射的突触后电流,BLA神经元mEPSC降低,BMA神经元mEPSC升高。
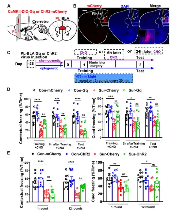
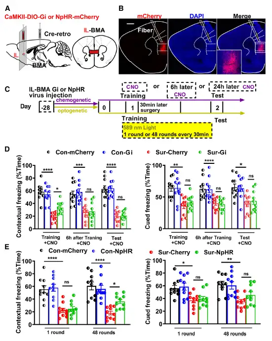
基于以上环路基础,课题组应用光遗传和化学遗传调控,揭示了麻醉和手术导致PLGlu-BLA环路活性降低,手术发生在记忆完全巩固之前,可能会损害记忆。如果在巩固阶段应用光遗传激活PLGlu-BLA环路,则能够部分地挽救恐惧记忆。麻醉和手术导致ILGlu-BMA环路激活,进而促进恐惧记忆的消退。如果在巩固阶段应用光遗传抑制ILGlu-BMA环路,则能够部分地挽救恐惧记忆(图6-7)。
图6-7. 调控PL-BLA谷氨酸能投射能部分逆转麻醉和手术引起的学习记忆巩固受损。调控IL-BMA谷氨酸能投射能部分逆转麻醉和手术导致的记忆消退。
本研究揭示了麻醉和手术对记忆各阶段的影响,明确了PLGlu-BLA环路和ILGlu-BMA环路在正常小鼠和POCD小鼠记忆不同阶段的作用。为进一步预防和治疗POCD提供新的研究思路和干预途径。
图8. 前额叶皮质到杏仁核的2条平行神经环路调控POCD示意图。

扫码下载原文
通讯作者介绍:
高灿,博士,教授,博士生导师,徐州医科大学生命科学学院院长,江苏省麻醉学重点实验室课题组长。南京医科大学医学学士,徐州医科大学生物化学与分子生物学硕士,中科院上海药物研究所药理学博士,美国芝加哥医学院、美国西北大学医学院博士后。长期从事神经精神疾病机制研究,主持国家自然科学基金面上项目五项、省级课题多项,是江苏高校“青蓝工程”科技创新团队带头人、江苏省“333高层次人才培养工程”、江苏省“六大人才高峰”培养对象。获美国NARSAD青年科学家奖、江苏省科学技术三等奖、江苏省教育科学研究成果二等奖、江苏侨界贡献奖(创新人才)等荣誉或称号。是美国神经科学学会、美国科学研究学会、中国神经科学学会会员,中国药理学会麻醉药理专业委员会委员,江苏省神经科学学会常务理事,Neurobiol Learn Mem国外SCI期刊编委,中国博士后科研基金评审专家。
高灿教授课题组合影
本文使用的病毒工具均来自枢密科技,列表如下:


了解产品及服务
请扫码或添加客服微信:BrainVTA2020

市场:027-65023363 行政/人事:027-62439686 邮箱:marketing@brainvta.com 客服:18140661572(活动咨询、售后反馈等)
销售总监:张经理 18995532642 华东区:陈经理 18013970337 华南区:王经理 13100653525 华中/西区:杨经理 18186518905 华北区:张经理 18893721749
地址:中国武汉东湖高新区光谷七路128号中科开物产业园1号楼
Copyright © 武汉枢密脑科学技术有限公司. All RIGHTS RESERVED.
鄂ICP备2021009124号 DIGITAL BY VTHINK