2023-05-25 阅读量:1537
在我们的生活中,疼痛和瘙痒都是非常常见的感觉体验。当你切到手或者扭伤脚踝的时候,往往会感觉到疼痛。而当蚊子叮咬了你的皮肤或者不小心接触过敏原的时候,你又会感觉到瘙痒。痛觉和痒觉作为身体的卫士,默默帮助我们规避危险,避免组织损伤并促进修复愈合。而在很长一段时间人们也将痒误认为是轻微的痛,这是因为二者具有十分相似的信息传递通路,它们甚至可以在相同的皮肤感受野被触发,在慢性疾病的发展过程上也有诸多相似之处。因此一直有“痛痒不分家”的说法。古代诗词中也经常将痛痒连用,如宋代诗人李流谦在《题觉庵》中曾写道:“疾痛呻呼痒搔抑,人言是觉岂真觉。问君非痛非痒时,觉何所之了不识”。尽管如此,痛觉和痒觉在本质上却是两种不同的感觉,两者在脑内引起的感知不一样,触发的行为反应也有所不同。痛觉刺激引起的是肢体回缩的逃避反应,而痒觉刺激却触发搔抓的行为学反应。但是迄今为止,我们对疼痛和瘙痒在大脑皮层区别编码和处理进而导致不同的感觉体验和行为反应的神经机理仍知之甚少。
2023年5月23日,上海科技大学生命科学与技术学院胡霁教授课题组和上海交通大学基础医学院徐天乐教授课题组共同合作在Neuron上发表题为Representation and control of pain and itch by distinct prefrontal neural ensembles的研究论文,探索了内侧前额叶皮层(mPFC)不同的神经元集群对痛觉和痒觉信息的独立表征,提出了这两个神经元集群通过优先投射到特定的下游区域以调节疼痛或瘙痒相关的感觉和情绪行为。
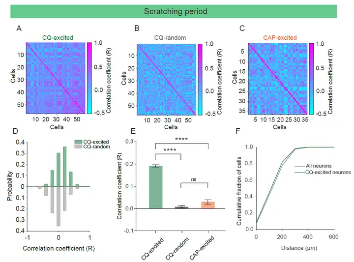
研究者首先利用单细胞精度的活体显微钙成像技术在mPFC的前边缘皮层(prelimbic cortex, PL)亚区探究了疼痛和瘙痒刺激引发的皮层神经元的不同响应规律。基于对神经元活性实时动态长时程的监测,他们发现两种刺激皆可导致PL脑区兴奋性神经元呈现复杂多样的钙信号活动变化。深入的数据分析提示,疼痛与瘙痒激活的PL神经元虽然在解剖位置上混杂在一起,但在对伤害性痛觉和痒觉刺激的反应特性上却可以明显区分开来,提示痛觉和痒觉分别由PL区两群不同的神经元编码和处理。
研究人员接下来利用活性细胞群的靶向标记和操控技术,阐明了急性痛或急性痒特异性标记的神经元集群对小鼠痛痒觉行为的双向调控作用。结果显示,运用化学遗传学手段选择性抑制氯喹激活的PL神经元可以明显缓解氯喹导致的搔抓行为,但对辣椒素引起的急性痛相关行为(舔足、缩足、抬足等)无影响。相反,选择性抑制辣椒素激活的PL神经元则会进一步增强辣椒素导致的急性痛,但对氯喹引起的痒觉抓挠无显著作用。
另外,特异性激活痒觉标记的神经元集群可以正向调节痒觉引起的厌恶情绪,而激活痛觉标记的神经元集群则反向调节痛觉情绪。以上结果说明PL存在两个分离的神经元集群可以独立表征痛觉和痒觉,并且它们以相反的方式调控疼痛和瘙痒的行为输出。
为进一步阐明这两类神经元集群的异质性特点并探讨其调控痛痒觉行为的神经环路,研究人员绘制了PL区疼痛与瘙痒激活的两类神经元集群的全脑输入输出投射图谱。实验结果提示,这两类神经元集群接受的输入在部分脑区存在显著的差异。同样,两者的输出环路也不尽相同,如疼痛激活的PL神经元更多地支配背内侧丘脑,而瘙痒激活的PL神经元更倾向于支配基底外侧杏仁核。研究人员进一步利用投射特异的化学遗传学操控,证明PL至背内侧丘脑投射可以负向调节疼痛行为,而PL至基底外侧杏仁核投射则正向调控瘙痒相关的感觉和情绪行为。
综上所述,这些发现揭示了PL不同的神经元集群对痛觉和痒觉的分离表征,并从解剖位置、功能特性、全脑连接网络、对痛/痒刺激的反应规律以及行为学输出等不同的层面解析了痛觉与痒觉激活的皮层神经元的异质性特点。这种不同层次异质性的存在奠定了痛觉和痒觉在同一部位区别加工处理的物质基础。该文的研究成果为最终阐明痛痒觉分类编码进而导致不同感受体验的神经机制提供了新知识,为理解大脑中的体感信息处理构建了新的理论框架,也为疼痛或瘙痒异常相关的疾病治疗提供了新思路。
前额叶皮层神经元集群痛痒觉分类表征和差异调控的神经机制模式图

扫码下载原文
上海科技大学生命科学与技术学院博士研究生潘倩、上海交通大学基础医学院博士研究生郭素珊和上海科技大学生命科学与技术学院副研究员陈明(现为复旦大学脑科学研究院研究员)为文章的共同第一作者。上海科技大学生命科学与技术学院胡霁教授、上海交通大学基础医学院刘明刚教授和徐天乐教授为文章的共同通讯作者。该研究得到了国家自然科学基金委重大项目、科技创新2030-脑科学与类脑研究重大项目、上海市市级科技重大专项、上海市教委创新团队等项目的支持。该研究还得到了中科院生物物理研究所王晓群教授等的合作支持,以及上海科技大学生命科学与技术学院分子影像中心平台和动物学平台的技术支持。
通讯作者介绍:
胡霁,博士,副教授,研究员,博士生导师,研究方向:应激神经生物学。
研究内容:我们发展和应用光学成像、神经调控、遗传学标记与神经环路示踪等最.新的方法精确地研究情感及其相关的精神类疾病的重要科学问题。实验室拥有国际领.先且全面的光学成像仪器(双光子显微镜、梯度折射透镜、光纤光度测量)和技术手段,同时也将结合单细胞测序,质谱技术等前沿的分子生物学手段,深入研究以下重要的神经科学问题:1.应激/压力的神经机制;2.神经精神药理的环路机制;3.神经与精神疾病治疗的新策略。我们的研究将有助于重要的精神疾病比如抑郁症、焦虑症的治疗。
徐天乐,上海交通大学医学院特聘教授,上海市神经科学学会理事长。上海交通大学基础医学院解剖学与生理学系神经细胞信号调控研究组PI。
研究领域为神经系统中离子通道功能调控及其机理。蛋白质是生命活动的主要执行者。由蛋白质大分子复合体构成的离子通道是单个细胞功能和整体生命活动的基础,涉及生殖细胞受精、心脏节律维持和大脑高级认知功能等。离子通道异常导致许多常见病如高血压、心律失常和神经精神疾病等。因此,离子通道是疾病治疗的重要药物靶标。对离子通道的深入研究一直是医学、生命科学尤其是神经科学的前沿。随着蛋白质晶体学和冷冻电镜技术在膜蛋白(包括离子通道)结构解析中的发展应用,多学科交叉的技术方法为发现离子通道新的生物学功能和开展靶向特定通道功能域的合理药物设计开辟了崭新和广阔的前景。徐天乐教授课题组致力于离子通道的基础和转化医学研究,主要研究内容包括:1.离子通道与神经环路2.学习记忆及相关疾病3.脑疾病的药物新靶标
刘明刚,上海交通大学基础医学院基础医学专业博士生导师,教授。
研究方向:痛觉和痒觉的神经生物学机制,突触可塑性的分子机制和病理生理意义。慢性痛或慢性痒是临床常见疾病,严重危害病人的身体健康和生活质量。但目前,临床治疗效果仍不是十分理想。刘明刚研究员课题组研究兴趣在于综合各种实验手段,从分子、细胞、突触、环路和整体等多个水平,系统探讨痛觉和痒觉的高位中枢信息处理和编码机制,以及疾病状态导致的慢性痛或慢性痒及其共病的神经病理机制,以期发现有转化前景的新型药物开发靶点和治疗策略。除此之外,另一个研究兴趣集中在突触和环路水平的神经元功能和机制研究,探索中枢神经系统各脑区突触可塑性的存在形式和发生维持机制,并研究其潜在的病理生理意义及其可能的调控手段。

本文使用的来自枢密科技的病毒工具,列表如下:


了解产品及服务
请扫码或添加客服微信:BrainVTA2020

市场:027-65023363 行政/人事:027-62439686 邮箱:marketing@brainvta.com 客服:18140661572(活动咨询、售后反馈等)
销售总监:张经理 18995532642 华东区:陈经理 18013970337 华南区:王经理 13100653525 华中/西区:杨经理 18186518905 华北区:张经理 18893721749
地址:中国武汉东湖高新区光谷七路128号中科开物产业园1号楼
Copyright © 武汉枢密脑科学技术有限公司. All RIGHTS RESERVED.
鄂ICP备2021009124号 DIGITAL BY VTHINK





