2023-06-09 阅读量:1276
炎症性肠病(Inflammatory bowel disease, IBD)是一种具有高复发率的慢性疾病。迄今为止,针对IBD的临床治疗主要集中在炎症和消化道症状本身,而忽视了其伴随的内脏疼痛,焦虑、抑郁等情绪症状。越来越多的证据表明,肠道和大脑之间的双向交流在IBD及其并发症的病理生理学中发挥不可或缺的作用,但迄今为止,结肠炎后内脏疼痛和抑郁症的中枢免疫机制尚不明确。
2023年6月5日,徐州医科大学麻醉学院张咏梅教授课题组在Brain Behavior and Immunity(IF=19.227)期刊在线发表了题为“The Microglial Innate Immune Receptors TREM-1 and TREM-2 in the Anterior Cingulate Cortex(ACC)Drive Visceral Hypersensitivity and Depressive-like Behaviors Following DSS-induced Colitis”的研究论文。徐州医科大学麻醉学院博士生吴可为论文的第一作者,博士生柳月影和硕士生邵帅为论文的共同第一作者,张咏梅教授为论文的通讯作者。在这项工作中,研究人员通过小鼠建立了急性结肠炎的动物模型,结合行为学、电生理膜片钳、光遗传、化学遗传等方法,揭示了前扣带皮层(ACC)中小胶质细胞固有免疫受体TREM-1和TREM-2(髓系细胞表达的触发受体-1/2,The triggering receptors expressed on myeloid cells-1/2)的表达失衡是导致急性结肠炎后内脏超敏反应和抑郁样行为发生发展的关键因素,TREM-1/2受体将成为预防和解决炎症性肠病伴发内脏疼痛和抑郁症的可靠治疗靶点。该项工作得到了科技部STI2030-重大项目(2021ZD0203100),国家自然科学基金项目(No. 82271257; No. 82071228),青蓝工程等的资助。
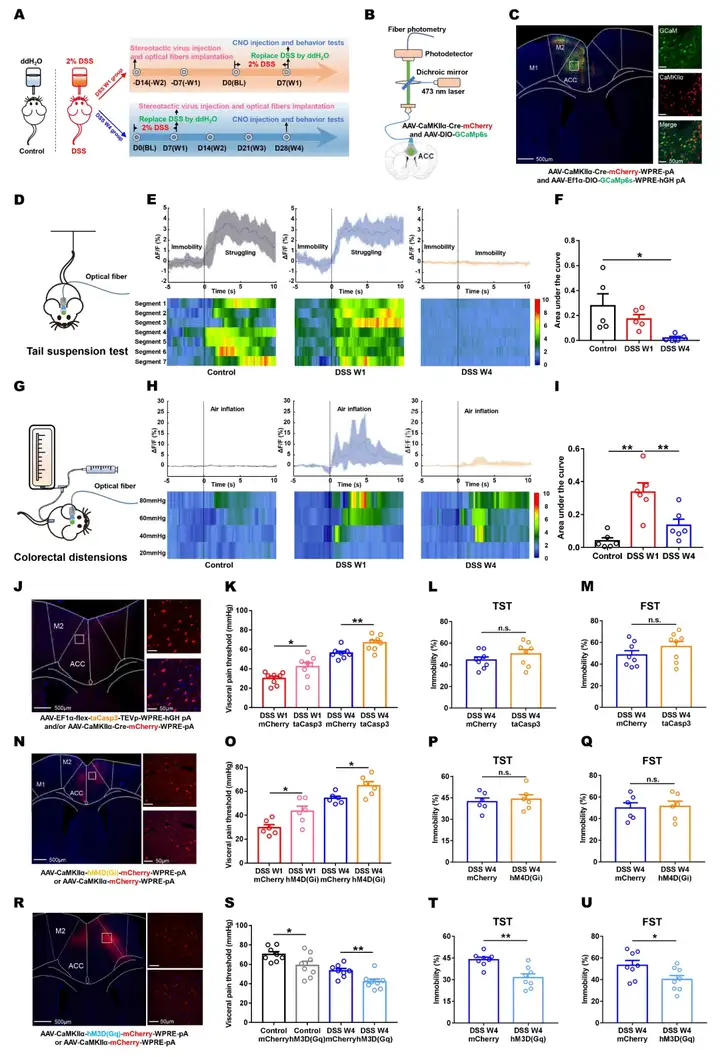
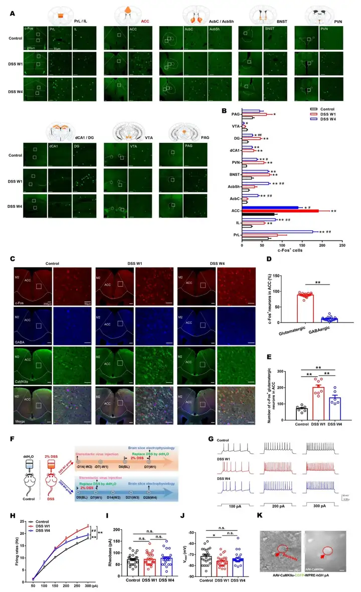
行为学测试后,免疫荧光的全脑筛查结果显示,结肠炎小鼠多个脑区的c-Fos蛋白表达增加,包括内侧前额叶皮质(mPFC)、伏隔核(Acb)、终纹床核(BNST)、下丘脑室旁核(PVN)、海马、腹侧被盖区(VTA)、中央导水管周围灰质区(PAG)和前扣带皮层(ACC)。根据以往对ACC功能的研究,作者选择了与疼痛和情绪调控相关的ACC脑区。CaMKIIα和c-Fos的荧光共标结果提示,DSS(葡聚糖硫酸钠)暴露后锥体神经元活化的数量显著增加,尤其是在DSS W1组。通过电生理膜片钳技术直接记录ACC锥体神经元的放电活动,结果发现DSS暴露后ACCGlu神经元放电频率明显增强(图1)。以上研究表明,急性结肠炎后伴有内脏超敏反应小鼠的ACC中锥体神经元活性升高。
图1. ACC中锥体神经元的活性在结肠炎的炎症期和缓解期均有升高
作者通过钙成像记录将 ACCGlu 神经元活动与内脏超敏反应和抑郁样行为直接联系起来,并尝试使用AAV病毒工具损毁ACC中的谷氨酸能神经元。与注射mCherry病毒的对照组相比,表达taCasp3的小鼠在炎症期(DSS W1)或缓解期(DSS W4)内脏痛阈值增加,但对缓解期的抑郁样行为没有显着改善。通过化学遗传学技术,CNO注射后,抑制 ACCGlu 神经元可减轻内脏超敏反应,但不会减轻抑郁样行为。激活 ACCGlu 神经元会加剧小鼠的内脏疼痛,但其抑郁症状得到了明显改善(图2)。这些发现表明, ACCGlu 神经元直接参与调节内脏敏感性和抑郁样行为。
图2. ACCGlu 神经元直接参与调控内脏超敏反应和抑郁样行为
考虑到反应性小胶质细胞可通过促炎因子和吞噬作用影响神经元活动,作者随后着重于研究结肠炎后小胶质细胞的作用。ACC中小胶质细胞在结肠炎后明显活化,表现为反应性小胶质细胞数量的上升和形态改变。小胶质细胞标记物的表达在结肠炎过程中也发生了变化,包括小胶质细胞稳态基因的下调(P2ry12、Cx3cr1、Tmem119和Csf1r)以及ApoE和Trem2的上调。突触前标记物SYP,突触后标记物PSD95表达以及微小兴奋性突触后电流(mEPSC)频率的降低反映了缓解期突触连接的减少(图3)。这些发现支持这样一种可能性,即ACC中的反应性小胶质细胞可能具有促炎性质和吞噬性质,并以此参与调节结肠炎后的内脏痛觉和抑郁样行为。
图3. DSS暴露后的炎症期和缓解期,ACC中小胶质细胞均明显活化
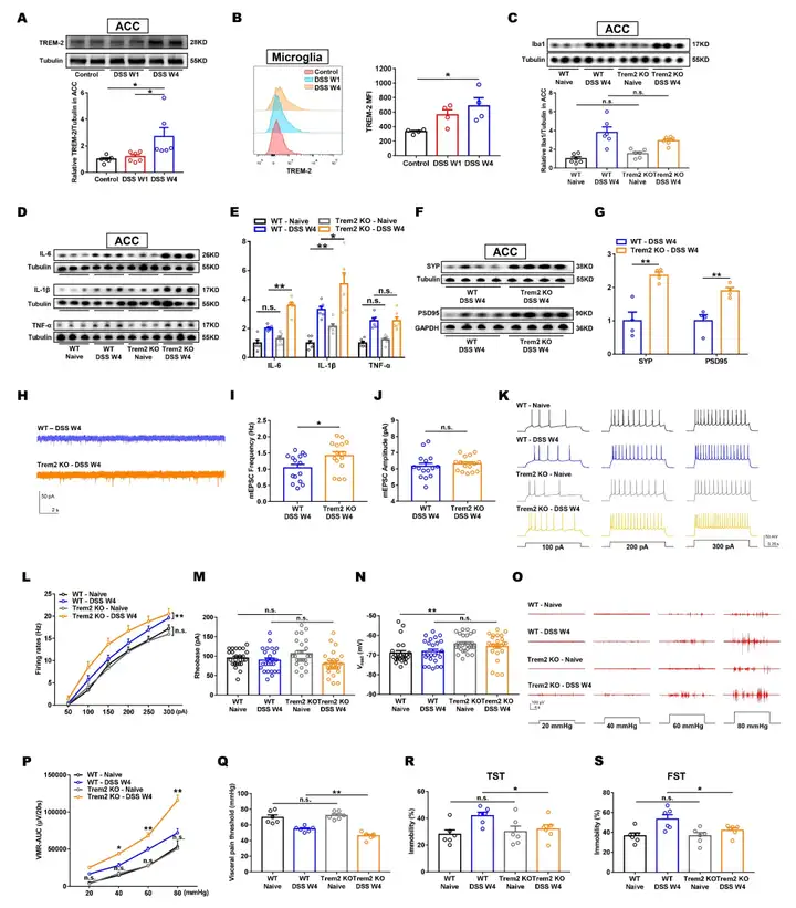
鉴于小胶质细胞消融在不同阶段的相反效果,作者接下来试图通过一系列实验为这种现象找到合理的解释。作者通过WB分析和流式细胞术手段发现,TREM-1在DSS W1小鼠(炎症期)的表达更高。TREM-1拮抗肽(LP17)的使用下调了TREM-1的表达并逆转了ACC锥体神经元活性的升高,LP17处理的的小鼠同样表现出内脏刺激反应减少和内脏痛阈值增加。作者随后观察了Trem1基因敲除(Trem1 KO)小鼠的神经元和行为变化。Trem1 KO小鼠在DSS暴露后,细胞和行为水平的表现更接近于正常小鼠,症状得到了明显改善(图4)。总的来说,这些发现强调了TREM-1在结肠炎炎症阶段的关键作用以及TREM-1阻断在IBD治疗中的巨大潜力。
图4. 炎症期间ACC中TREM-1的表达上调,TREM-1的缺失有效缓解了内脏痛
为了探究ACC中TREM-2是否与DSS诱导的结肠炎伴发的抑郁症状相关,作者使用WB分析和流式细胞术检测了TREM-2的表达情况。尽管Trem2 KO和WT小鼠在结肠炎的缓解期表现出相似的Iba1表达,但TREM-2的下调增加了炎症因子的表达和突触连接水平,这可能是由于TREM-2驱动的发挥吞噬和抗炎功能的小胶质细胞比例下降所致。在DSS暴露后第4周,Trem2 KO小鼠的 ACCGlu 神经元放电率增加,加重了内脏疼痛,但抑郁症状得到明显改善(图5)。这些发现提供的证据表明,ACC中小胶质细胞TREM-2可能在结肠炎缓解阶段参与调节内脏痛觉敏感性和抑郁样行为。
图5. 抑郁样行为的出现与缓解期TREM-2的过表达相关,下调TREM-2可预防抑郁
该研究提供了新的证据,表明ACC中小胶质细胞上表达的TREM-1/2受体是预防和解决结肠炎后伴发的内脏疼痛和抑郁症的可靠治疗靶点,同时提高了我们对于炎症性肠病发生发展潜在机制的理解,由此开发有效的治疗方法对于临床患者的医疗保健至关重要。
图6. ACC中TREM-1/2介导的内脏超敏反应和抑郁样行为的示意图
通讯作者介绍
张咏梅,博士,教授,博士生导师,徐州医科大学麻醉学院副院长,江苏高校“青蓝工程”优秀教学团队带头人,江苏省普通高等学校“青蓝工程”中青年学术带头人,江苏省“333工程”培养对象,首批国家.级线上线下混合式一.流课程及国家.级精品在线课程负责人。主要从事疼痛的神经免疫调节机制研究,先后主持国家自然科学基金项目、江苏省高校自然科学研究重大项目和江苏省自然科学基金面上项目等多项,先后获得江苏教育科学研究成果奖、江苏省科技进步奖获、徐州市科学技术奖、淮海科学技术进步奖等奖项。担任《徐州医科大学学报》、《国际麻醉学与复苏杂志》编委及中国生理学会内分泌代谢学会委员,多个国际期刊审稿人。

(中间为本文第一作者,左一及右一均为本文共同第一作者)
本文使用的病毒产品列表如下:


扫码下载原文

市场:027-65023363 行政/人事:027-62439686 邮箱:marketing@brainvta.com 客服:18140661572(活动咨询、售后反馈等)
销售总监:张经理 18995532642 华东区:陈经理 18013970337 华南区:王经理 13100653525 华中/西区:杨经理 18186518905 华北区:张经理 18893721749
地址:中国武汉东湖高新区光谷七路128号中科开物产业园1号楼
Copyright © 武汉枢密脑科学技术有限公司. All RIGHTS RESERVED.
鄂ICP备2021009124号 DIGITAL BY VTHINK