2023-05-18 阅读量:1849
据2017年世界卫生组织发布的报告,重度抑郁症(MDD)作为一种严重的精神疾病,至少影响着全球3.2亿人,给社会带来沉重经济负担并伴随着高自杀风险。然而,只有不到一半的患者对抗抑郁药物有反应,因此,探究MDD特定的病理生理学基础非常有必要。大多数研究以前都集中在大脑特定的机制和回路上,很少有研究评估外周器官在抑郁症中的作用。不过,近来研究表明,外周组织中基因表达的调控与社交和认知行为缺陷有关,但外周器官在MDD中的作用尚不清楚。
肝脏作为人体最大的器官和腺体,富含受环境影响的酶类,负责体内大量的代谢和解毒活动,并产生一系列脑功能所必需的生化因子。此外,临床观察表明既往有肝脏疾病的患者患抑郁症的可能性是健康个体的数倍。多不饱和脂肪酸(PUFAs)是调节大脑结构和功能的必需营养素。大量临床和观察性研究表明,PUFAs的代谢可能在MDD的病理生理学中发挥作用。作者前期实验也发现PUFAs在成年小鼠抑郁样行为的表达中发挥重要作用。大脑富含PUFAs,尤其是花生四烯酸(ARA),但大脑只能在肝脏从头合成PUFAs后从循环中吸收。因此,综上所述,肝脏可能与抑郁症有关。
2019年12月3日,南方医科大学基础医学院朱心红教授团队在Cell Reports期刊在线发表题为“Liver Soluble Epoxide Hydrolase Regulates Behavioral and Cellular Effects of Chronic Stress”研究论文,本文中作者发现肝脏激活了一种内在的可以调节抑郁样行为的代谢途径。慢性轻度应激(CMS)范式是经广泛验证的抑郁症动物模型之一。CMS范式引起的长期变化模拟了抑郁症的多个精神病理学症状,包括核心症状、快感缺失和其他与MDD相关的神经功能缺陷。本文中,研究人员发现慢性应激特异性地增加肝脏可溶性环氧化物水解酶[sEH,环氧二十碳三烯酸(EET)信号中的关键酶]单体和寡聚体的蛋白水平。肝脏缺失Ephx2基因(编码sEH)介导抗抑郁样作用,而sEH在肝脏的过表达诱导抑郁表型。肝细胞中sEH的酶活调节血浆14,15-EET的水平,然后血浆14,15-EET作用于内侧前额叶皮层(mPFC)的星形胶质细胞,进而介导肝脏Ephx2缺失的影响。总的来说,这些结果表明,肝脏应对应激的靶向机制将增加我们治疗抑郁症的方案。

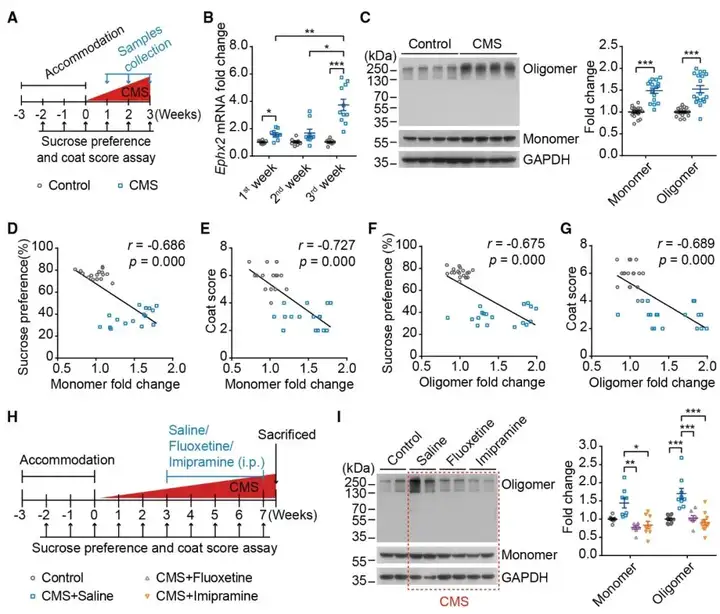
为探索肝脏在抑郁症中的作用,研究人员利用CMS范式诱导小鼠的抑郁样行为,随后对CMS小鼠肝脏进行全基因组RNA测序,分析发现CMS范式导致小鼠肝脏的ARA代谢通路发生显著改变。环氧合酶将ARA转化为EETs。sEH通过水解环氧化物部分将EETs转化为二羟基二十碳三烯酸(DHETs,生物活性较低)。为进一步表征肝脏ARA代谢在抑郁症中的功能作用,使用实时qRT-PCR研究该途径中相关的关键基因,结果表示大多数在CMS后出现表达变化的基因与EET信号有关,因此表明CMS损伤肝脏中EET信号。研究表明,sEH活性依赖于寡聚形式,sEH可能参与MDD和其他神经发育障碍的病理生理学。基于这些发现,作者研究了CMS后sEH在肝脏中的表达。使用qRT-PCR发现CMS后肝脏中的Ephx2 mRNA水平显著增加。此外,蛋白免疫印迹证实CMS后肝脏表达更高水平的单体和寡聚形式的sEH。进一步结合行为学检测发现肝脏中sEH蛋白水平与蔗糖偏好和毛发评分(头部、颈部、背被毛、腹被毛、前爪、后爪和尾巴七个部位毛发评分的总和代表毛发状态,1分表示毛发顺滑,0分表示毛发蓬松凌乱;CMS范式中两种公认的快感缺失指标)呈负相关。鉴于慢性抗抑郁治疗可以逆转CMS诱导的快感缺失,接下来探究了经典的抗抑郁药丙咪嗪和氟西汀是否会影响CMS后肝脏中sEH水平。结果显示抗抑郁药逆转了CMS后肝脏中sEH水平的升高。
图1. CMS后小鼠肝脏sEH水平增加
既往研究显示sEH主要在肝细胞中表达,为确定肝脏sEH表达下调是否诱导抗抑郁样作用,研究人员通过尾静脉将AAV2/8-Ephx2-shRNA或对照递送到小鼠体内,这种方法成熟可靠,能在哺乳动物(包括人)中以最小的肝外效应实现高水平的肝细胞基因转移,2周后结果显示AAV-Ephx2-shRNA注射选择性降低了肝脏中sEH表达。接下来,研究人员让小鼠接受CMS范式,在第二周注射AAV敲低肝脏中sEH表达,结果显示相比于对照组,注射AAV-NC小鼠在CMS后蔗糖偏好和毛发评分逐渐降低,表现出进行性快感缺失,而AAV-Ephx2-shRNA注射挽救了CMS诱导的快感缺失。这些结果表明,肝脏sEH可能在抑郁症的病理生理学中发挥重要作用。
图2.下调肝脏sEH表达诱导抗抑郁样作用
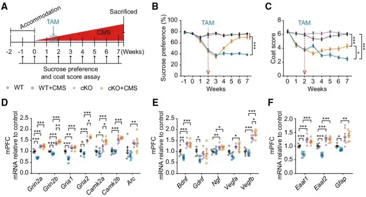
为进一步描述肝脏sEH在抑郁症中的作用,作者将Albumin-CreERT2小鼠与Ephx2loxp/loxp小鼠杂交产生双转基因小鼠模型(称为“cKO小鼠”),通过他莫昔芬(TAM)诱导的Cre重组,成年小鼠肝脏中Ephx2被条件性敲除。免疫印迹结果显示,与野生型(WT)同窝对照的肝脏中水平相比,cKO小鼠肝脏中单体和寡聚sEH被特异性敲除。进一步研究肝脏Ephx2缺失能否挽救CMS诱导的抑郁样行为。CMS范式开始的第二周注射TAM诱导Cre重组,WT同窝组表现出CMS诱导的蔗糖偏好和毛发评分逐渐降低。而肝脏缺失Ephx2部分挽救了这些表型。
谷氨酸传递失衡和星形胶质细胞对突触功能的调节减少都被认为是抑郁症可能的神经机制。于是,作者检测介导突触可塑性的突触蛋白的mRNA水平,发现与WT对照组相比,接受CMS的WT小鼠mPFC(前人研究已证明的抑郁症发病机制关键脑区)中N-甲基-D-天冬氨酸(NMDA)受体亚基GluN2A(由Grin2a编码)和GluN2B(由Grin2b编码)以及α-氨基-3-羟基-5-甲基-4-异恶唑丙.酸(AMPA)受体亚基GluA1(由Gria1编码)和GluA2(由Gria2编码)的mRNA水平均降低。而肝脏中Ephx2的删除逆转了CMS诱导的上述基因表达的下调。此外,CMS诱导mPFC中几种神经营养因子mRNA表达减少[包括脑源性神经营养因子BDNF(由BDNF编码)、胶质细胞源性神经营养因子GDNF(由GDNF编码)、胶质纤维酸性蛋白GFAP(星形胶质细胞标志物,由GFAP编码)和兴奋性氨基酸转运蛋白EAAT1和EAAT2(由EAAT1和EAAT2编码,星形胶质细胞中含量丰富],这种CMS引起的表达降低在cKO小鼠中得到挽救。免疫印迹实验进一步证实CMS诱导的介导突触功能的蛋白在mPFC中表达减少被肝脏中Ephx2的敲除挽救。高尔基染色结果也证实CMS诱导WT同窝组mPFC中树突棘密度降低,cKO小鼠在CMS后恢复了mPFC中树突棘密度。综上所述,这些结果表明,肝脏中Ephx2的缺失逆转了应激诱导的突触传递和突触可塑性的减少,进而对cKO小鼠抑郁行为的发展提供了保护。
图3.肝脏Ephx2缺失拯救抑郁表型
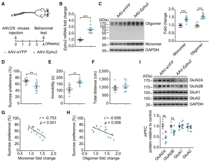
流体动力学基因递送将大体积的DNA溶液通过尾静脉快速注射到小鼠体内,是将质粒递送到小鼠肝脏的成熟方法。为确定肝脏中sEH过表达是否诱导抑郁样行为,研究人员通过尾静脉将pEf1α-Ephx2质粒DNA和对照质粒(pEf1α-eYFP)注射到成年C57BL/6J小鼠体内,并评估随后的行为变化。免疫组织化学研究显示eYFP荧光仅在肝脏切片中观察到。pEf1α-Ephx2注射后3天,肝脏中sEH mRNA和寡聚体水平显著增加,但单体水平没有观察到变化。行为分析显示注射pEf1α-Ephx2小鼠的蔗糖偏好降低,免疫印迹显示pEf1α-Ephx2的注射导致mPFC中GluN2A和GluN2B表达下调。这些结果表明,sEH在肝脏中的过度表达可能在成年小鼠中诱导抑郁样表型。
为进一步表征肝脏sEH过表达的影响,作者通过尾静脉将AAV-Ephx2/eYFP注射到成年C57BL/6J小鼠体内,并在注射4周后评估行为变化。正如预期的那样,注射AAV-Ephx2的小鼠肝脏中sEH的单体和寡聚体表达水平增加。进一步的行为分析结果表明,注射AAV-Ephx2的小鼠蔗糖偏好降低,强迫游泳实验(FST)中不动时间增加,表现出抑郁样表型。此外,肝脏sEH蛋白水平与蔗糖偏好呈负相关。免疫印迹实验显示AAV-Ephx2注射显著降低了mPFC中GluN2A和GluN2B的表达水平。总的来说,这些数据清楚地表明肝脏sEH的过度表达模拟了慢性应激的行为和细胞效应。
图4.肝脏过表达sEH模拟了慢性应激的行为和细胞效应
作者研究发现,与性别匹配的WT同窝对照相比,雄性和雌性cKO小鼠血浆中14,15-EET水平均更高。表明14,15-EET的产生受到肝脏的特异性调节。研究人员进一步检测发现CMS范式导致血浆14,15-EET水平降低,此外,14,15-EET血浆水平与蔗糖偏好和毛发评分呈正相关。肝脏Ephx2的缺失挽回了CMS诱导的血浆14,15-EET水平下降。随后,通过侧脑室注射14,15-EET拮抗剂(14,15-EEZE)削弱了肝脏Ephx2敲除诱导的抗抑郁样效应。表明14,15-EET介导肝脏Ephx2删除的抗抑郁样作用。
前人研究显示sEH主要在大脑中的星形胶质细胞中表达,星形胶质细胞EET信号调节成年小鼠的抑郁样行为。于是,研究人员将分离自新生C57BL/6J小鼠mPFC的神经元和星形胶质细胞进行体外共培养,发现外源性补充14,15-EET显著增加介导突触功能的突触蛋白和神经营养因子的表达。此外,mPFC中注射14,15-EET显著减少了FST中的不动时间。
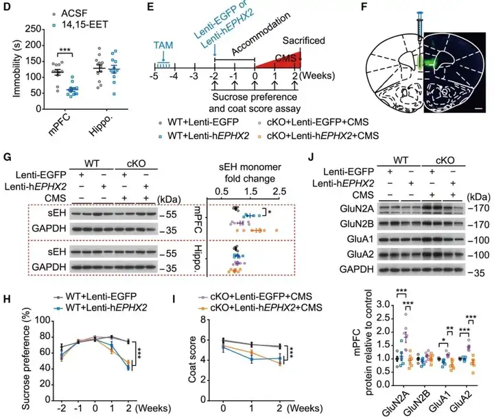
作者利用慢病毒在WT或cKO小鼠mPFC星形胶质细胞中过表达人EPHX2基因,结果显示相比于注射Lenti-EGFP小鼠,注射Lenti-hEPHX2小鼠mPFC中sEH水平更高。当注射Lenti-EGFP时,cKO小鼠在慢性应激后表现出韧性(抗抑郁)。WT同窝组mPFC中过表达hEPHX2,小鼠蔗糖偏好减少和毛发评分降低,诱导了快感缺失。肝脏Ephx2缺失(cKO小鼠)诱导的抗抑郁样作用被mPFC中hEPHX2的过表达阻断。此外,cKO小鼠mPFC中GluA1、GluA2和GluN2A蛋白水平的增加因mPFC中hEPHX2的过表达而减少。总体而言,这些结果表明mPFC中星形胶质细胞EET信号介导肝脏Ephx2缺失的抗抑郁样作用。
图6. mPFC中星形胶质细胞14,15-EET信号介导肝脏Ephx2敲除的抗抑郁样效应
本文研究人员通过病毒注射技术,全基因组RNA测序技术,构建条件性基因敲除小鼠,CMS诱导抑郁模型及行为学检测(如糖水偏好实验、毛发评分实验、强迫游泳实验)等方法,证明了肝脏在抑郁症中起着关键作用。本文研究结果表明14,15-EET作用于mPFC中的星形胶质细胞以促进突触功能,从而介导肝脏Ephx2缺失中观察到的抗抑郁样作用。此外,肝细胞中sEH可作为抑郁症基因治疗的靶点(下调肝脏中Ephx2表达引起抗抑郁效果)。
图7.模式图:肝脏sEH调节慢性应激的行为和细胞效应

扫码下载原文
南方医科大学基础医学院Qin Xi-He为本文第一作者、Wu Zhou为本文共同第一作者,南方医科大学基础医学院朱心红教授为本文独立通讯作者。这项工作得到国家自然科学基金(81930034、81325008)及广东省自然科学基金(2016A030308005)等项目资助。
通讯作者介绍
朱心红,博士,教授,博士生导师,国家杰出青年基金获得者,珠江学者,“广东特支计划”百千万工程领军人才。主持国家杰出青年科学基金、国家自然科学基金重大研究计划、科技部关键领域创新团队项目、广东省自然科学基金重大基础研究培育项目等课题。朱心红教授课题组主要从事精神疾病发病机制与防治研究。

本文使用的来自枢密科技的病毒工具,列表如下:

我司可提供基因过表达、干扰、编辑定制服务,以下为相关产品案例

抑郁症动物模型及药效评价
抑郁症是现在最常见的一种心理疾病,以连续且长期的心情低落为主要的临床特征,严重者出现自杀倾向,是现代人心理疾病最重要的类型。迄今,抑郁症的病因并不非常清楚,抑郁症动物模型的构建有利于开发治疗药物和探究发病机制。枢密可提供包含抑郁症模型在内多种定制大小鼠模型及表型分析服务。
抑郁症状的检测:1)强迫游泳实验 2)悬尾实验 3)糖水偏好实验



市场:027-65023363 行政/人事:027-62439686 邮箱:marketing@brainvta.com 客服:18140661572(活动咨询、售后反馈等)
销售总监:张经理 18995532642 华东区:陈经理 18013970337 华南区:王经理 13100653525 华中/西区:杨经理 18186518905 华北区:张经理 18893721749
地址:中国武汉东湖高新区光谷七路128号中科开物产业园1号楼
Copyright © 武汉枢密脑科学技术有限公司. All RIGHTS RESERVED.
鄂ICP备2021009124号 DIGITAL BY VTHINK