2023-05-12 阅读量:1717
重度抑郁症(MDD)是导致残疾的主要原因,并影响全球约3.22亿人。尽管在过去的几十年里,抑郁症治疗的研究取得了重大进展,但由于对抑郁症神经基础的理解不足,导致一半以上的患者没有得到足够的治疗。面对应激和创伤,只有一小部分人会迅速发展为严重的抑郁症,而大多数人表现出心理韧性,甚至相当大比例的抑郁症患者也能自发恢复。揭示促进心理韧性的神经生物学机制,有望给抑郁症带来更有效的预防策略和治疗。
慢性应激下的心理韧性(弹性)指的是以健康的方式从逆境中恢复的能力,并由多个脑回路功能的适应性变化所介导。临床前证据表明,包括内侧前额叶皮层(mPFC)、海马、腹侧被盖区(VTA)、蓝斑和伏隔核(NAc)在内的几个脑区及其相关神经回路参与了应对应激的心理韧性。然而,先天心理韧性的神经基础还未完全确定。临床观察表明,MDD患者的听觉感知能力受损,而许多研究也描述了音乐疗法对MDD的影响。此外,临床研究发现MDD患者的丘脑结构和功能异常。然而,感觉新皮层是如何应对应激,并通过全脑输入来编码心理韧性,仍然知之甚少。
2023年3月30日,南方医科大学基础医学院朱心红教授团队在Cell期刊发表题为“A thalamic-primary auditory cortex circuit mediates resilience to stress”的研究论文。本文中,作者证实来自同侧内侧膝状体(MG)的丘脑输入激活初级听觉皮层(A1)中的小清蛋白(PV)中间神经元(PV-INs)对暴露于慢性社交挫败应激(CSDS)小鼠的心理韧性至关重要。本研究发现丘脑-初级听觉皮层环路介导心理韧性的产生。
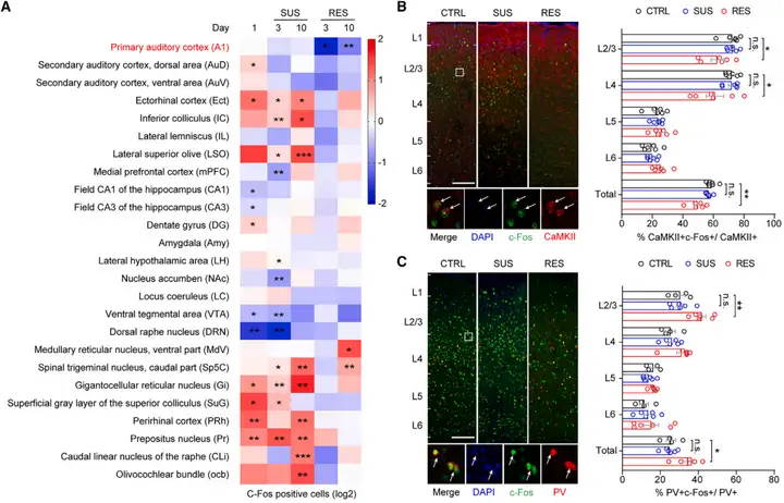
作者通过CSDS范式构建公认的抑郁症小鼠模型,并通过社交互动实验将小鼠分为易感型(SUS,社交互动比率SI<1,表现出社交回避 )和抗性型(RES,社交互动比率SI>1,表现出社交偏好)。成年Fos-tTA;Fos-EGFP小鼠CSDS期间(1/3/10天)c-Fos表达的全脑分析显示,相比于对照组小鼠,RES小鼠A1中c-Fos+细胞的荧光强度更低,表明神经活动降低。为确定什么细胞类型导致了RES小鼠A1中神经元活性降低,研究人员进行脑片免疫组化实验,结果显示,与对照组比较,RES小鼠A1 L2/3和L4层中激活的Ca2+/钙调素依赖性蛋白激酶II(CaMKII)+神经元的百分比明显降低,而激活的PV-INs神经元百分比增加。这些数据表明PV-INs神经元激活介导的抑制增加导致CSDS后RES小鼠A1神经元活性降低。此外,通过在成年PV-cre小鼠右侧A1中注射AAV2/9-DIO-GCaMP6f将GCaMP6f表达在PV-INs,病毒注射10天后小鼠接受CSDS 10-d,第21天小鼠进行社交互动实验,并利用光纤记录钙信号。在第一个2.5分钟试验中所有小鼠Ca2+瞬变频率无显著差异(非靶向期,在此期间CD1小鼠不在交互区)。有趣的是,在第二个2.5分钟试验中(靶向期,在此期间,CD1小鼠被关在交互区的笼中),结果表示当RES小鼠进入交互区并正在靠近笼中CD1小鼠时,GCaMP6f荧光强度显著增加。
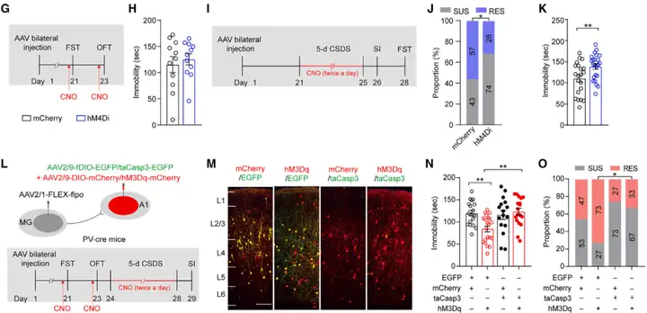
为确定A1中的PV-INs激活是否产生抗抑郁样作用,作者在小鼠双侧A1中注射毒蝇蕈.醇(A型γ-氨基丁.酸受体激动剂)模拟PV-INs的激活,结果表示与注射生理盐水的对照组相比,注射毒蝇蕈.醇小鼠在强迫游泳实验(FST)中静止时间明显减少且不影响旷场实验(OFT)中的自主运动能力。小鼠经历10-d CSDS后在双侧A1中注射毒蝇蕈.醇前后分别进行社交互动实验,结果表明双侧A1注射毒蝇蕈.醇逆转了由CSDS范式诱导的SUS小鼠的社交回避行为,而A1注射毒蝇蕈.醇对对照组小鼠社交行为没有影响。随后在成年PV-cre小鼠双侧A1注射AAV2/9-DIO-hM3Dq-mCherry激活PV-INs,结果显示3周后实验组(表达hM3Dq)在CNO注射后小鼠在FST的静止时间明显减少,三天后再次注射CNO也不影响OFT中的自主运动能力。OFT后所有小鼠均进行10-d CSDS范式,且SUS小鼠注射CNO,结果显示相比注射前,hM3Dq-SUS小鼠在CNO注射后社交互动时间更长。而mCherry-SUS小鼠在CNO注射后社交互动比率没改变。
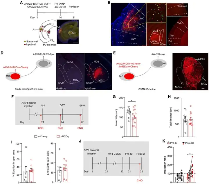
接下来,研究人员使用逆行跨单突触狂犬病毒系统追踪A1中PV-INs可能的直接上游,A1外的dsRed+神经元为长程突触前神经元。结果表示A1中PV-INs的大多数长程输入来自同侧MG。在GAD2-cre或VGlut2-cre小鼠MG中注射AAV2/9-fDIO-mCherry,同侧A1注射逆行示踪病毒AAV2/R-FLEX-flpo,发现mCherry+神经元主要位于VGlut2-cre小鼠的MG中,而在GAD2-cre小鼠的MG中没有观察到mCherry+神经元,表明MGA1神经元(包括MGPV神经元:投射到A1中PV-INs的MG神经元)是谷氨酸能神经元。
为探究激活MGA1神经元是否产生抗抑郁样作用,作者在小鼠双侧MG中注射AAV2/9-DIO-hM3Dq-mCherry(对照组注射AAV2/9-DIO-mCherry),A1注射AAV2/R-Cre,3周后注射CNO,结果显示化学遗传激活MGA1神经元后,小鼠在FST中静止时间明显减少,在OFT中自主运动能力无变化。此外,研究人员在上述AAV双侧注射后所有小鼠均接受10-d CSDS范式,并在CNO注射前后分别进行社交互动实验,结果显示与注射前比较,hM3Dq-SUS小鼠在CNO注射后由CSDS范式引起的社交回避得到明显改善。总的来说,这些数据证明化学遗传激活MGA1神经元确实产生了抗抑郁样效果。
在10天CSDS范式后,RES小鼠A1中激活的PV-INs在L2/3和L4中增加(图1C),表明激活MGPV神经元足以应对应激。为验证这一假设,作者将AAV2/9-fDIO-hM3Dq-mCherry或对照AAV2/9-fDIO-mCherry双侧注射到PV-cre小鼠的A1中,将顺行跨单突触示踪病毒AAV2/1-FLEX-flpo注射到MG中,随后进行行为测试。结果表示在FST中,与对照小鼠相比,CNO注射显著降低了hM3Dq小鼠不动时间。10-d CSDS范式后,化学遗传学激活MGPV神经元逆转了SUS小鼠社交互动比率的下降。表明激活MGPV神经元产生抗抑郁样作用。
为确定MGPV神经元激活对于心理韧性产生是否是必要的,作者将AAV2/9-fDIO-hM4Di-mCherry或对照AAV2/9-fDIO-mCherry双侧注射到PV-cre小鼠的A1中,将AAV2/1-FLEX-flpo注射到MG中,随后进行行为测试。结果表示在FST中,CNO注射(化学遗传学抑制MGPV神经元)对静止时间几乎没有影响(无应激时)。而小鼠在AAV双侧注射3周后接受5天CSDS范式期间,每天注射两次CNO,结果显示CNO注射后hM4Di小鼠表现为易感型的比例升高。此外,在FST中,与对照小鼠比较,hM4Di小鼠静止时间显著增加。综上所述,这些数据证实MGPV神经元激活在暴露于应激期间促进心理韧性的功能重要性。更进一步地,研究人员在PV-cre小鼠A1中注射AAV2/9-fDIO-taCasp3-TEVp-P2A-EGFP(taCasp3诱导神经元凋亡)及对照、AAV2/9-DIO-hM3Dq-mCherry及对照,MG中注射AAV2/1-FLEX-flpo,从而选择性杀死MGPV神经元同时激活其他PV-INs。结果表示,激活A1中的PV-INs诱导的抗抑郁样作用被MGPV神经元的缺失所阻断(单独激活PV-INs与激活PV-INs同时杀死MGPV神经元对比),而单独缺失MGPV神经元对FST中静止时间几乎没有影响。此外,上述AAV注射后小鼠进行5-d CSDS范式,CNO每天注射两次,结果表示,相比于单独激活PV-INs,激活PV-INs同时缺失MGPV神经元小鼠表现为抗性型的比例明显降低(即逆转RES小鼠的增加)。表明激活A1中的PV-INs在5-d CSDS范式中诱导的抗抑郁样作用也被MGPV神经元的缺失所阻断。总的来说,这些结果清楚地表明MGPV神经元的激活对于小鼠应对慢性应激的心理韧性至关重要。
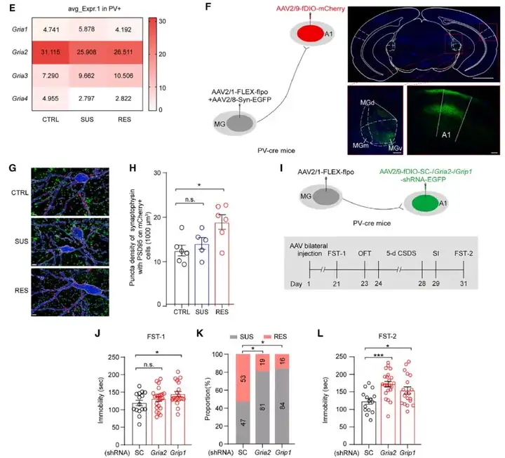
为理解RES小鼠MGPV神经元激活的分子基础,作者对来自10天CSDS范式后的SUS、RES小鼠,对照小鼠A1的细胞进行单核RNA测序(snRNA-seq),迭代聚类分析细胞类型,结果显示AMPA受体亚基GluA2(由Gria2编码)在A1的PV-INs中高表达。因此,研究人员进一步探究CSDS后RES小鼠MGPV神经元兴奋性丘脑输入是否增强,作者在PV-cre小鼠MG注射AAV2/1-FLEX-flpo及表达突触前标记蛋白的rAAV2/8-hSyn-Synaptophysin-EGFP,并在同侧A1注射AAV2/9-fDIO-mCherry,以在MGPV神经元表达mCherry,MGA1神经元表达syn-EGFP,随后小鼠接受10天CSDS范式,结果显示RES小鼠MGPV神经元胞体和树突中syn-EGFP+/PSD95+(突触后标记蛋白,蓝色)斑点(红色箭头指示)的数量和密度明显高于对照组小鼠。这说明CSDS后RES小鼠MGPV神经元的丘脑突触发生增多。谷氨酸受体相互作用蛋白1(GRIP1,由Grip1编码)在突触可塑性过程中对调节AMPA受体运输发挥重要作用。为检测MGPV神经元增强的丘脑输入在介导心理韧性中的作用,作者在PV-cre小鼠双侧A1注射AAV介导的shRNA,同侧MG注射AAV2/1-FLEX-flpo,从而在MGPV神经元敲低Gria2或Grip1表达。病毒注射3周后进行行为学检测,结果显示在第一次FST实验(FST-1)中,Grip1下调明显增加小鼠静止时间。在CSDC范式5d后,相比对照组,Gria2或Grip1表达下调组RES小鼠数量均明显降低,在第二次FST实验(FST-2)中,Gria2和Grip1表达下调组均明显增加小鼠静止时间。综合来看,这些结果清楚地表明MGPV神经元的丘脑突触发生促进CSDS后小鼠的心理韧性。
本研究中作者发现初级听觉区域参与的微环路介导心理韧性的形成,为未来神经调控治疗抑郁症提供了新的策略和靶点。

扫码下载原文
南方医科大学基础医学院Li Huanyu为本文第一作者、Zhu Minzhen为本文共同第一作者,南方医科大学基础医学院朱心红教授为本文独立通讯作者。这项工作得到国家自然科学基金重点项目(81930034)和STI 2030-重大项目(2022ZD0211700)资助。
通讯作者介绍
朱心红,博士,教授,博士生导师,国家杰出青年基金获得者,珠江学者,“广东特支计划”百千万工程领军人才。主持国家杰出青年科学基金、国家自然科学基金重大研究计划、科技部关键领域创新团队项目、广东省自然科学基金重大基础研究培育项目等课题。朱心红教授课题组主要从事精神疾病发病机制与防治研究。
本文使用的来自枢密科技的病毒工具,列表如下:
抑郁症动物模型及药效评价(更多服务及详情请咨询我们!)
抑郁症是现在最常见的一种心理疾病,以连续且长期的心情低落为主要的临床特征,严重者出现自杀倾向,是现代人心理疾病最重要的类型。迄今,抑郁症的病因并不非常清楚,抑郁症动物模型的构建有利于开发治疗药物和探究发病机制。枢密科技可为您提供包含抑郁症模型在内多种定制大小鼠模型及表型分析服务。

抑郁症状的检测:1)强迫游泳实验 2)悬尾实验 3)糖水偏好实验

了解产品及服务
请扫码或添加客服微信:BrainVTA2020

市场:027-65023363 行政/人事:027-62439686 邮箱:marketing@brainvta.com 客服:18140661572(活动咨询、售后反馈等)
销售总监:张经理 18995532642 华东区:陈经理 18013970337 华南区:王经理 13100653525 华中/西区:杨经理 18186518905 华北区:张经理 18893721749
地址:中国武汉东湖高新区光谷七路128号中科开物产业园1号楼
Copyright © 武汉枢密脑科学技术有限公司. All RIGHTS RESERVED.
鄂ICP备2021009124号 DIGITAL BY VTHINK

