2023-05-08 阅读量:995
痒是一种引起机体不愉快的主观感受,除引起搔抓反应外,还能诱发焦虑等一系列负性情绪。尤其是慢性痒,严重影响患者的生活质量。当前研究对痒信息从脊髓向丘脑及更高级中枢的传递途径及神经机制尚不清楚。丘脑中央内侧核(central medial thalamic nucleus, CM)作为高级丘脑的重要组成部分,在疼痛及相关情绪的形成过程中发挥重要作用,而在痒信息传递的研究尚属空白。
2023年5月3日,空军军医大学(第四军医大学)基础医学院人体解剖与组织胚胎学教研室李云庆教授、董玉琳教授团队在Nature Communications杂志以长文形式发表了题为“Central Medial Thalamic Nucleus Dynamically Participates in Acute Itch Sensation and Chronic Itch-induced Anxiety-like Behavior in Male mice”的研究成果。
CM是边缘丘脑的重要组成部分,与脑干及皮层内多个核团存在纤维联系,参与介导痛感觉信息及痛相关负性情绪的传递或调控。由此,CM也被用作临床深部脑刺激的主要靶点之一以治疗难治性痛。而该核团在痒信息传递的研究尚属空白。在CM相关的神经通路中,上游的臂旁核(PBN)是脊髓以上痒信息传递的重要节点,而其下游的内侧前额叶皮质(mPFC)则参与感觉信息的整合与处理。那么,PBN-CM-mPFC神经通路在痒信息的传递与调控中发挥何作用,及具体作用机制如何?
该团队综合利用形态学、光纤记录成像、化学遗传学、光遗传学、行为学和电生理等方法,在证明PBN-CM-mPFC三级通路参与痒信息传递的基础上,还观察到CM与mPFC内锥体神经元(pyramidal neurons, PNs)和中间神经元(interneurons, INs)两类神经元在急、慢性痒刺激下存在动态联系,CM至INsmPFC的NMDA电流升高可能是这一动态联系的潜在机制。该研究结果提示,INsmPFC的NMDA受体可能是缓解痒行为及相关焦虑样行为的药物调控靶点。
图1. PBN-CM-mPFC三级神经通路传递急、慢性痒信息时动态调节示意图
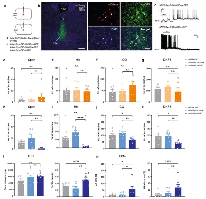
在多种痒刺激状态下,研究人员观察到CM内的FOS蛋白表达水平均显著升高。电损毁CM后,组织胺(His)和氯喹(CQ)刺激下动物的搔抓次数显著降低,1--氟-2,4-二硝.基苯(DNFB)诱导慢性痒组的皮肤损伤明显减轻、搔抓次数显著降低,慢性痒诱发的小鼠焦虑样行为也得到改善。这些结果证明CM参与痒信息传递(图2)。
图2. 电损毁CM缓解急、慢性搔抓行为及相关焦虑样行为
PBN作为痒信息传递的重要节点,是否将痒信息传递到CM?作者利用活动依赖性病毒AAV-cFos-EYFP并结合FG(荧光金)逆行示踪和原位杂交等技术,证明存在一条PBN-CM的谷氨酸能痒信息传导通路。利用光纤记录成像,观察到PBN-CM神经通路在His和CQ刺激下神经元活动增强。利用光遗传抑制PBN-CM神经通路可使急性痒诱发搔抓次数显著降低,而对慢性痒诱导的焦虑样行为几乎没有影响。这些结果证明CM接受PBN的谷氨酸能投射,参与痒信息的传递。
接下来作者观察CM内接受PBN投射的神经元是否继续向皮层内处理情绪信息的重要区域mPFC发出纤维投射?作者分别利用顺行、逆行形态学示踪策略观察到小鼠存在PBN-CM-mPFC三级神经传导通路。此外,抑制CM-mPFC神经通路后,小鼠自发痒、急性痒和慢性痒诱发的搔抓行为均显著缓解,同时还能改善慢性痒诱发的焦虑样行为。这些结果揭示CM-mPFC神经通路同时参与痒行为及慢性痒相关焦虑样行为的形成(图3)。
图3. CM-mPFC神经通路影响急、慢性痒行为及慢性痒相关焦虑样行为
作者进一步研究利用化学遗传技术探讨CM-mPFC神经通路在痒信息传递中的作用。将兴奋性神经元特异性光遗传病毒注入CM,中间神经元特异性标记病毒注入双侧mPFC,蓝光刺激mPFC时His组诱发PNsmPFC的突触后电流幅值显著高于INsmPFC,DNFB组则相反。此外,蓝光刺激下His组PNsmPFC神经元放电数目显著增加,而DNFB组PNsmPFC神经元放电反而被抑制。上述结果提示急性痒刺激下CM与PNsmPFC的联系增强,慢性痒刺激下CM则与INsmPFC联系增强(图4)。
图4. 急、慢性痒刺激条件下CM与PNsmPFC及INsmPFC的动态联系
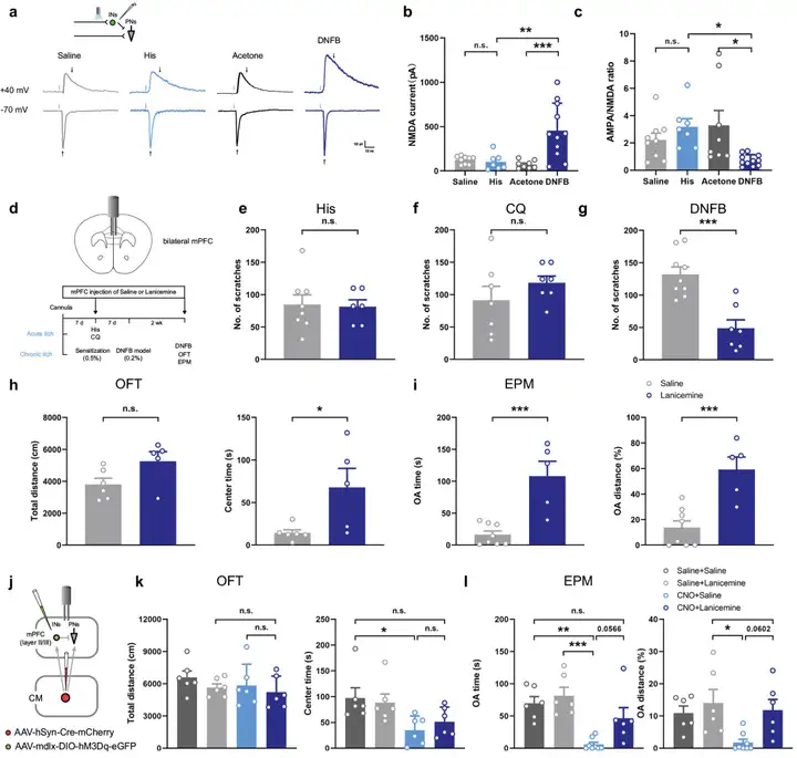
采用相同的病毒研究策略,进一步探讨前述动态变化机制。DNFB组PNsmPFC神经元eIPSC/eEPSC比值较His和Ace(丙酮)组显著升高,说明慢性痒刺激下PNsmPFC的突触前抑制显著增强,提示mPFC内存在兴奋-抑制失衡现象。同时,DNFB组INsmPFC神经元eEPSC的PPR(配对脉冲比)显著降低,说明慢性痒刺激条件下,CM至INsmPFC的突触前释放概率增加。上述结果进一步提示急性痒刺激下,CM与PNsmPFC联系增强;而慢性痒刺激状态下,CM与INsmPFC联系增强。
最后通过检测mPFC内神经元AMPA、NMDA电流强度,初步明确慢性痒刺激下CM至INsmPFC的兴奋性突触传递改变主要表现为NMDA电流增强。在mPFC内给予NMDA受体拮抗药物Lanicemine后,小鼠慢性痒搔抓行为及慢性痒诱发的焦虑样行为均显著改善。特异性敲低GAD2-Cre转基因小鼠INsmPFC中NMDA受体NR1亚型,可观察到相似结果(图5)。
图5. Lanicemine缓解慢性痒行为及慢性痒相关焦虑样行为
结论
综上所述,本文中作者综合利用形态学、光纤记录成像、化学遗传、光遗传、行为学和电生理等方法,在明确PBN-CM-mPFC三级通路参与痒信息的传递的基础上,证明了急、慢性痒刺激下CM与PNsmPFC、INsmPFC两类神经元存在动态联系。其中,急性痒刺激下,CM与PNsmPFC兴奋性突触联系增强;慢性痒刺激下,CM与INsmPFC兴奋性突触联系增强。后者主要表现为NMDA电流增强,进而导致mPFC内兴奋/抑制失衡,可能与慢性痒引起的焦虑样行为有关。mPFC内NMDA受体可能成为缓解痒行为及相关焦虑样行为的潜在药物作用靶点。
扫码下载原文
空军军医大学李云庆教授为文章的通讯作者,董玉琳教授为共同通讯作者。文章的第一作者是李佳妮博士,共同第一作者为吴雪梅博士。该研究获得中国科技创新2030-脑科学与类脑研究重大项目、国家自然科学基金重点项目等多个基金项目的资助。
通讯作者介绍
李云庆教授是空军军医大学(原第四军医大学)梁銶琚脑研究中心主任。中国解剖学会理事长、国际解剖学工作者联盟副主席、《神经解剖学杂志》主编。曾获国家杰出青年科学基金资助和何梁何利科技进步奖,被评为长江/学者、全国优秀科技工作者、军队科技领军人才、军队优秀专业技术人才。主要从事神经信息传递和调控机制的研究。在Neuron、Nature Communications、JCI等SCI期刊发表论文236篇,被他引近6000次。获国家科技进步一等奖1项、省部级科技进步一等奖4项。

本文使用的来自枢密科技的病毒产品,列表如下:



市场:027-65023363 行政/人事:027-62439686 邮箱:marketing@brainvta.com 客服:18140661572(活动咨询、售后反馈等)
销售总监:张经理 18995532642 华东区:陈经理 18013970337 华南区:王经理 13100653525 华中/西区:杨经理 18186518905 华北区:张经理 18893721749
地址:中国武汉东湖高新区光谷七路128号中科开物产业园1号楼
Copyright © 武汉枢密脑科学技术有限公司. All RIGHTS RESERVED.
鄂ICP备2021009124号 DIGITAL BY VTHINK