2023-04-04 阅读量:3641
帕金森病(PD)的组织病理学特征是存在称为路易小体(LBs)的细胞内聚集物,其中α-突触核蛋白是主要成分。α-突触核蛋白的聚集触发多巴胺能神经元的变性。因此,可溶性α-突触核蛋白转化为不溶性聚集体在PD的发病机制中起关键作用。错误折叠的α-突触核蛋白充当模板,改变可溶性α-突触核蛋白的构象,导致聚集体的形成。病理学研究发现,α-突触核蛋白在PD大脑中以刻板的方式病理性传播。有趣的是,人工合成的α-突触核蛋白原纤维在原代培养神经元中诱导内源性α-突触核蛋白聚集和神经元损伤。此外,脊髓内接种α-突触核蛋白原纤维诱导小鼠脑内α-突触核蛋白病理性传播和多巴胺能神经元变性。α-突触核蛋白原纤维聚集是突触核蛋白疾病的特征,包括PD、多系统萎缩(MSA)、路易体痴呆(DLB)和纯自主神经功能衰竭(PAF)。据报道,源自PD和MSA的α-突触核蛋白聚集体保留不同的构象和播种活性。然而,不同α-突触核蛋白聚集体形成的分子机制及其传播的相关调控机制尚不清楚。因此,深入研究α-突触核蛋白的聚集和传播对理解PD和其他突触核蛋白疾病的病理进展非常有帮助。
丝切蛋白Cofilin是肌动蛋白结合蛋白的成员,在所有真核生物中表达,调节细胞骨架动力学以便操纵细胞形态、运动、迁移、侵袭和胞质分裂等。cofilin 1是Cofilin表达在大脑的主要亚型,在多种神经退行性疾病中起着关键作用。研究发现Cofilin 1是位于LBs中的多种蛋白之一。然而,cofilin 1在PD发病机制中的作用目前尚不清楚。武汉大学人民医院张振涛教授团队前期实验发现cofilin 1结合α-突触核蛋白,并在体外促进α-突触核蛋白的聚集和致病性。
2022年1月10日,张振涛教授团队在npj Parkinson′s disease期刊发表题为“Cofilin 1 promotes the pathogenicity and transmission of pathologicalα-synuclein in mouse models of Parkinson’s disease”的研究论文。本文中,作者进一步研究cofilin 1在帕金森病小鼠模型中的作用,即cofilin 1在体内对α-突触核蛋白病理性聚集和传播的影响。研究人员发现,小鼠脑内由cofilin 1和α-突触核蛋白组成的混合原纤维比纯α-突触核蛋白原纤维毒性更大,更具致病性,更易于诱导α-突触核蛋白病理性传播。此外,PD小鼠模型中过表达cofilin 1促进α-突触核蛋白聚集体的致病性和传播,并导致更严重的多巴胺能变性和运动损伤。综上所述,这些结果说明在PD发病和进展过程中,cofilin 1在α-突触核蛋白的致病性和传播中的重要作用。

1.由Cofilin 1和α-突触核蛋白组成的混合原纤维比纯α-突触核蛋白原纤维在体内致病性更高
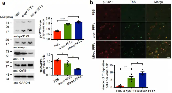
课题组前期研究发现cofilin 1结合α-突触核蛋白并促进它的聚集。也有研究表明cofilin 1-α-突触核蛋白混合原纤维在体外比纯α-突触核蛋白原纤维毒性更高。为探究混合原纤维在体内的播种活性,研究人员将纯α-突触核蛋白原纤维和混合原纤维[预制前体原纤维(pre-formed fibrils,PFFs),即在体外预先制备,具有播种活性,能够持续招募可溶性病理蛋白形成聚集体的纤维样蛋白;α-syn PFFs和Mixed PFFs:电镜和免疫电镜证实α-syn PFFs只被α-synuclein抗体标记而Mixed PFFs能被α-synuclein抗体和cofilin 1抗体标记]分别注射到野生型小鼠右侧纹状体以构建成熟的突触核蛋白病小鼠模型。Western blot结果中如预期的,颅内注射α-突触核蛋白原纤维诱导内源性α-突触核蛋白在Ser(丝氨酸)129处磷酸化和二聚化。此外,α-syn PFFs组酪氨酸羟化酶(TH,纹状体多巴胺能神经元标志物)的表达也减少。这些结果表明,α-突触核蛋白原纤维同时诱导α-突触核蛋白病理和多巴胺能神经元损伤(PD的两个主要病理特征)。有趣的是,与纯α-突触核蛋白原纤维相比,混合原纤维诱导了更多的p-Ser129α-synuclein表达和更少的TH表达。此外,p-Ser129α-突触核蛋白在纹状体中与硫黄素S(ThS本身自带绿色荧光,与淀粉样蛋白纤维结合,呈现苹果绿荧光)共定位,表明α-突触核蛋白原纤维和混合原纤维均诱导脑中α-突触核蛋白的纤维化,且Mixed PFFs组纤维化更多。HPLC(高效液相色谱)分析发现,相比对照组小鼠,注射α-突触核蛋白原纤维的小鼠纹状体多巴胺(DA)及其代谢产物DOPAC的含量减少,而注射混合原纤维小鼠纹状体中DA和DOPAC的减少相比于注射纯α-突触核蛋白原纤维小鼠更严重。此外,研究人员评估不同组小鼠的行为障碍,包括平衡木实验、爬杆实验、转棒疲劳实验、钢丝悬挂实验和悬尾实验。有趣的是,与注射纯α-突触核蛋白原纤维相比,注射混合原纤维组小鼠中诱导了更严重运动缺陷。这些结果表明,cofilin 1-α-突触核蛋白混合原纤维比纯α-突触核蛋白原纤维在体内致病性更强(诱导更多的α-突触核蛋白病理)。
图1.由cofilin 1和α-突触核蛋白组成的混合原纤维在体内比纯α-突触蛋白原纤维更具致病性
2.混合原纤维促进脑内α-突触核蛋白的病理性传播
PD进展过程中α-突触核蛋白会在不同脑区间病理性传播。为阐明α-突触核蛋白原纤维和混合原纤维对小鼠大脑中α-突触核蛋白病理性传播的影响,研究人员在野生型小鼠的右侧纹状体中分别注射PBS、α-突触核蛋白原纤维以及cofilin 1-α-突触核蛋白混合原纤维。注射24周后,评估不同脑区中α-突触核蛋白的病理性传播。免疫组化结果显示在嗅球(OB)、纹状体、黑质(SN)和小脑中均发现内源性磷酸化的α-突触核蛋白,表明α-突触核蛋白病理性传播。此外,正如预期的那样,混合原纤维比纯α-突触核蛋白原纤维更有效地诱导双侧α-突触核蛋白病理。进一步统计黑质中TH阳性神经元的数量,并量化纹状体中TH阳性末梢密度。研究人员发现,与注射纯α-突触核蛋白原纤维的小鼠比较,注射混合原纤维的小鼠双侧黑质和纹状体中含有更少的TH阳性神经元和末梢。表明与纯α-突触核蛋白原纤维相比,混合原纤维诱导的多巴胺能神经元损失更严重。此外,免疫荧光染色显示,相比于对照组,α-突触核蛋白原纤维增加了小胶质细胞(Iba1阳性)的密度,表明原纤维引起了神经炎症(PD的另一个病理特征)。而混合原纤维诱导更严重的小胶质细胞活化。这些结果表明,混合原纤维比纯α-突触核蛋白原纤维播种能力更强,在体内更容易传播。
图2.混合原纤维更容易在小鼠大脑中传播
3.过表达Cofilin 1促进α-突触核蛋白在体内的病理性传播
课题组前期研究发现,PD患者的脑组织中cofilin 1的表达增加。因此,作者进一步研究脑中cofilin 1的过度表达是否促进PD小鼠模型中的α-突触核蛋白病理。给小鼠注射α-突触核蛋白原纤维及编码GFP-cofilin 1的腺相关病毒(AAV),免疫荧光染色发现GFP-cofilin 1的表达仅限于右侧(同侧)纹状体。利用注射α-突触核蛋白原纤维的小鼠作为对照,进一步探讨cofilin 1在α-突触核蛋白病理性聚集和扩散中的作用。与之前的报道一致,免疫印迹显示α-突触核蛋白原纤维的注射诱导纹状体内源性α-synnulein的磷酸化。有趣的是,cofilin 1的过表达促进α-突触核蛋白的磷酸化。此外,与对照小鼠相比,注射α-突触核蛋白原纤维的小鼠纹状体中TH的表达降低,表明多巴胺能神经元变性。而cofilin 1过表达加剧TH的减少。免疫荧光证实当cofilin 1过度表达时,纹状体神经元中p-S129水平更高。Western blot显示注射α-突触核蛋白原纤维诱导右侧纹状体脑裂解物中更高分子量物质的形成,且过表达cofilin 1的小鼠中更高分子量物质含量更为丰富。这些结果表明,cofilin 1促进小鼠脑内α-突触核蛋白的磷酸化和聚集。为测试cofilin 1对小鼠脑中α-突触核蛋白病理性传递的影响,研究人员在存在或不存在α-突触核蛋白原纤维的情况下,将AAV-GFP和AAV-GFP-cofilin 1注射到野生型小鼠右侧纹状体,比较p-S129在不同脑区的表达。结果提示注射α-突触核蛋白原纤维小鼠中过表达cofilin 1促进野生型小鼠OB、纹状体、SN和小脑中α-突触核蛋白病理性传播。这些结果表明,cofilin 1增强小鼠脑中α-突触核蛋白聚集体的扩散。
图3.cofilin 1的过度表达促进体内α-突触核蛋白聚集

4.Cofilin 1加剧α-突触核蛋白原纤维诱导的多巴胺能神经元损伤
由于cofilin 1加速α-突触核蛋白聚集体的传播,作者接下来测试cofilin 1的过度表达是否影响体内多巴胺能神经元的变性和小胶质细胞活化。当注射α-突触核蛋白原纤维时,双侧黑质TH阳性神经元数量及纹状体TH阳性末端密度均降低。叠加cofilin 1过表达时,病理更为严重(降低得更多),但与对照组(注射PBS组)相比,AAV-cofilin 1单独表达对TH的表达没有影响。纹状体组织的HPLC分析显示,注射α-突触核蛋白原纤维的小鼠体内DA和DOPAC浓度显著降低。而注射α-突触核蛋白原纤维同时过表达cofilin 1进一步降低DA和DOPAC的含量。因此,cofilin 1促进α-突触核蛋白原纤维诱导的黑质纹状体多巴胺能通路的退化。此外,注射α-突触核蛋白原纤维诱导小胶质细胞活化,当cofilin 1过表达与α-突触核蛋白原纤维同时存在则进一步增强小胶质细胞的激活。这些结果表明,cofilin 1促进体内多巴胺能变性和小胶质细胞活化。
图5. Cofilin 1促进α-突触核蛋白原纤维诱导的体内多巴胺能神经元变性
5.Cofilin 1加重α-突触核蛋白原纤维引起的行为障碍
为探讨cofilin 1对α-突触核蛋白原纤维诱导的运动功能障碍的影响,研究人员进行一组行为测试。结果提示,与单独注射α-突触核蛋白原纤维相比,注射α-突触核蛋白原纤维+AAV-cofilin 1小鼠在转棒实验和钢丝悬挂实验中潜伏期更短。表明cofilin 1促进α-突触核蛋白原纤维对运动功能的不利影响。与这一发现一致的是,在平衡木实验和爬杆实验中,cofilin 1的过表达增加通过时间(小鼠穿越平衡木所需时间及小鼠爬完整个木棒所用时间)。悬尾测试中过表达cofilin 1的小鼠也显示出明显的运动缺陷及后肢损伤增加。总的来说,这些结果表明cofilin 1加重PD小鼠模型中的运动损伤。
图6.Cofilin 1加重α-突触核蛋白原纤维诱导的运动功能障碍
结论
本文研究人员通过蛋白纯化及前体原纤维制备技术、病毒注射技术、高效液相色谱分析、免疫荧光染色/组织化学技术、蛋白质免疫印迹技术等,结合一系列运动功能的行为学测试,证明了Cofilin 1在α-突触核蛋白聚集体形成和病理性传播过程中的重要调控作用,揭示了PD发病过程中促进α-突触核蛋白病理和多巴胺能神经元损伤的分子机制,为PD的临床治疗提供了新的干预靶点。
图7. cofilin 1在α-syn病理中作用的示意图

扫码下载原文
武汉大学人民医院Yan Mingmin为本文第一作者,武汉大学人民医院神经内科张振涛教授为本文独立通讯作者。这项工作得到了国家自然科学基金(No.81771382和81822016)及湖北省自然科学基金(No.2018CFA036)项目资助。
武汉大学人民医院张振涛教授团队合影(照片提供自:武汉大学人民医院张振涛教授团队)
通讯作者介绍
张振涛,教授,武汉大学人民医院神经内科主任医师,博士生导师,武汉大学珞珈特聘教授。国家“有突出贡献中青年专家”,“百千万人才工程”国家.级人选,享受国务院政府特殊津贴。张振涛教授课题组主要从事神经变性疾病特别是帕金森病和阿尔茨海默病的发病机制研究。该课题组主要研究领域包括:(1)天冬酰胺内肽酶(AEP)在阿尔茨海默病发病中的作用机制;(2)致病性蛋白(Tau、α-syn)在帕金森病和阿尔茨海默病发病过程中的致病机制。
本文使用的病毒产品均来自枢密科技,列表如下:


了解产品及服务请扫码

市场:027-65023363 行政/人事:027-62439686 邮箱:marketing@brainvta.com 客服:18140661572(活动咨询、售后反馈等)
销售总监:张经理 18995532642 华东区:陈经理 18013970337 华南区:王经理 13100653525 华中/西区:杨经理 18186518905 华北区:张经理 18893721749
地址:中国武汉东湖高新区光谷七路128号中科开物产业园1号楼
Copyright © 武汉枢密脑科学技术有限公司. All RIGHTS RESERVED.
鄂ICP备2021009124号 DIGITAL BY VTHINK
