2023-04-13 阅读量:1791
强迫性用药行为是药物成瘾的主要症状。药物成瘾的人即使能意识到会给个人及社会带来毁灭性后果,仍难以转变思想和行为去远离毒品,相反会不顾一切持续寻求(强迫性觅药)和用药。流行病学研究表明,只有一部分药物使用者失去了对用药的控制,并符合成瘾的诊断标准。这表明药物成瘾的发展必然存在个体差异。前人研究表明,几乎所有的啮齿动物在成瘾性药物自身给药训练后都学会了自身给药,包括可卡因。在这些实验中,大多数啮齿类动物在同时面临足底电击作为伤害性惩罚时选择停止可卡因注射,而大约30%的大鼠依然坚持摄入可卡因,这模仿了人临床上强迫性用药。因此,弄清强迫性用药背后的神经机制很重要。
依据神经影像学、脑电图、大脑损伤和药理学研究,发现岛叶皮层(IC)与成瘾的某些方面有关,如决策、焦虑、认知、情绪和冲动等。IC损伤的吸烟者更有可能成功戒烟,因为这类人的特点是戒烟容易,且没有持续的吸烟欲望。然而,IC是否及如何参与强迫性觅药行为仍难以捉摸。IC是哺乳动物大脑中枢中最复杂的解剖结构之一,包括前IC(aIC)和后IC(pIC)。pIC主要与感觉运动整合区连接,并在疼痛调节中发挥作用。aIC在功能上与边缘区、构成“突显网络”的区域相关,并提供认知功能,如行为动机,而这些功能在药物成瘾中受到损害。此外,据报道aIC与前额叶皮层(PFC)、眶额皮层(OFC)、杏仁核连接,调节强迫性用药。最近一项研究报告称,瘦素敏感的aIC锥体神经元调节了强迫性进食行为(与强迫性用药有许多共同特征)。然而,aIC在强迫性用药行为中的功能尚未研究。
2022年12月23日,北京大学中国药物依赖性研究所时杰/薛言学/陆林教授团队在国际一流期刊Science Advances发表题为“An orbitofrontal cortex-anterior insular cortex circuit gates compulsive cocaine use”的研究论文,揭示了药物成瘾中强迫性觅药行为神经环路机制。作者假设aIC及其相关环路可能参与强迫性可卡因用药。研究人员发现大鼠在药物成瘾过程中的个体差异性,并且具有可卡因强迫性觅药行为表型的大鼠表现出aIC神经活性升高。化学遗传学操纵aIC神经元,特别是aIC谷氨酸能神经元的活动,双向调节强迫性可卡因摄入。此外,aIC接收来自眶额皮层(OFC)的输入,并且可卡因强迫性觅药行为表型大鼠的OFC-aIC回路增强,促进OFC-aIC回路增加可卡因强迫性用药行为。
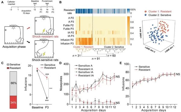
1.部分成瘾大鼠表现出强迫性可卡因用药行为
将每只实验大鼠放入训练实验笼内进行为期12天的可卡因自身给药行为学实验(成瘾模型)。每个笼壁设有两个鼻触孔,其内分别配置了有效开关和无效开关。进入训练期时笼灯和有效鼻触孔内黄灯亮。行为学实验按固定比率(FR=1)进行,即大鼠鼻触一次有效鼻触孔泵注系统将注射一次可卡因(0.75 mg/kg),并伴随有笼灯和黄灯的熄灭、药物泵注声音(辨别刺激线索,提示有效鼻触可获得药物注射)。大鼠鼻触无效鼻触孔泵注系统不给予注射可卡因。泵注系统设有20秒的不应期,即在此期间计算机控制系统仅记录大鼠鼻触反应,而有效鼻触将不能获得药物注射。整个实验期间计算机将自动记录大鼠的有效鼻触-A、无效鼻触-IA、不应鼻触和总药物注射次数。不受惩罚的情况下,大鼠均学会了可卡因自身给药,在最后3天每天注射可卡因高达约80次。然后,给予大鼠连续3天每天1小时的惩罚测试,即每次有效鼻触附加一次额外的足底电击(0.25 mA,0.5 s)。在惩罚阶段2和3(P2和P3)综合四个行为参数(有效鼻触,无效鼻触,不应鼻触和可卡因注射次数)进行无监督聚类分析,产生了两个聚类:抗电击和电击敏感大鼠。研究人员发现,91只大鼠中有31只(34%)被归类为抗电击,剩余的60只(66%)被归类为电击敏感。面对有害的足底电击,敏感大鼠迅速减少了可卡因的自身给药,而抗性大鼠则无视惩罚继续可卡因用药(与抗性大鼠相比,敏感大鼠可卡因注射次数更少)。两组大鼠的可卡因用药行为(有效鼻触及无效鼻触次数),可卡因总摄入量(可卡因注射次数)在获得(训练)阶段是相似的(无明显差异),表明应对惩罚的不同反应不受可卡因自身用药史的影响。
2.抗电击大鼠的aIC神经元过度活跃
接下来,研究人员进行了基于c-Fos的神经活动方法以检查惩罚测试期间两组大鼠aIC神经元活动。还检测了据报道与药物成瘾相关的其他脑区c-Fos表达。结果提示与敏感大鼠相比,抗性大鼠在aIC、OFC、伏隔核(NAc)外壳、NAc核心、背外侧纹状体(DLS)和中央杏仁核(CeA)中的c-Fos阳性神经元数量增加。值得注意的是,抗性大鼠和敏感大鼠两组pIC中c-Fos染色阳性的神经元数目无差异,这意味着pIC可能与强迫性可卡因用药行为无关。进一步确认激活的aIC神经元与强迫性可卡因用药行为之间的关系,在aIC神经元中表达钙指示剂GCaMP6f,利用光纤记录惩罚测试期间在体钙信号。光纤记录应用于三组:抗性大鼠、敏感大鼠和可卡因训练大鼠(没有惩罚,即成瘾大鼠)。与其他两组大鼠比较,当抗性大鼠在惩罚测试中持续注射可卡因时,aIC神经元的活性增加。此外,研究人员进行离体电生理以比较抗性和敏感大鼠aIC神经元的自发兴奋性突触后电流(sEPSCs)。结果表示与敏感大鼠相比,抗性大鼠sEPSCs的振幅和频率显著增加。综上所述,这些结果表明伴随惩罚的可卡因自身给药与aIC神经元过度活跃相关。
图2. 抗电击大鼠aIC神经元活性升高
3.aIC神经元激活是强迫性可卡因用药行为的充分必要条件
为确定增强的aIC神经元兴奋性和抵抗惩罚之间的因果关系,作者在aIC双侧注射AAV-hSyn-hM4D-mCherry来抑制aIC神经元,对照组注射AAV-hSyn-mCherry,病毒注射7天后,大鼠接受为期12天的可卡因自身给药训练,随后进行惩罚测试。使用无偏机器学习模型来识别大鼠的行为类型,结果表明第三次惩罚试验(P1到P3注射生理盐水)后,对照组28只大鼠中有10只(36%)被鉴定为抗性大鼠,实验组31只大鼠中有10只(32%)被鉴定为抗性大鼠。在2天的恢复训练后,每次惩罚测试(P4到P6)前30分钟研究人员腹腔注射CNO(6 mg/kg)来抑制aIC,第六次惩罚试验后,对照组28只大鼠中有9只(32%)被鉴定为抗性大鼠,而实验组中没有发现抗性大鼠;P4到 P6期间实验组抗性大鼠可卡因注射次数明显减少。证明aIC的化学遗传学抑制引起抗性大鼠中强迫性可卡因用药行为的显著减少,且所有抗性大鼠恢复了对惩罚的敏感性。此外,为研究aIC神经元的激活是否构成强迫性可卡因用药行为的充分条件,研究人员将AAV-hSyn-hM3D-mCherry注入aIC,对照组将AAV-hSyn-mCherry注入aIC。在惩罚试验期间(P1到P3注射CNO),aIC神经元的激活增加了强迫性可卡因注射(P2到P3),实验组13只大鼠中有12只(92%)被鉴定为抗性大鼠,而对照组14只大鼠中仅有5只(36%)被鉴定为抗性大鼠。总的来说,这些发现说明,aIC激活对于强迫性可卡因用药行为是充分必要的。
4.aIC谷氨酸能神经元活动双向调节强迫性可卡因用药行为
由于既往研究表明,大部分aIC神经元是谷氨酸能的,于是作者推测aIC的谷氨酸能神经元在调节强迫性可卡因用药行为中发挥了作用。为验证推测,研究人员将AAV-CaMKIIα-hM4D-mCherry注射到aIC以抑制aIC谷氨酸能神经元,对照组注射AAV-CaMKIIα-mCherry。第三次惩罚试验后,对照组32只大鼠中有10只(31%)及实验组29只大鼠中有8只(28%)被鉴定为抗性大鼠。而第六次惩罚测试后,对照组32只大鼠中有10只(31%)被鉴定为抗性大鼠,但实验组中没有发现抗性大鼠;P4到 P6期间实验组抗性大鼠可卡因注射次数明显减少。表明对aIC谷氨酸能神经元的化学遗传抑制可以减少强迫性可卡因用药行为。此外,研究人员评估了aIC谷氨酸能神经元的功能获得(以aIC神经元的非特异性化学遗传激活方式)是否能增加强迫性用药行为。实验组在aIC中表达AAV-CaMKIIα-hM3D-mCherry,对照组在aIC中表达AAV-CaMKIIα-mCherry。结果表示aIC谷氨酸能神经元的激活导致强迫性可卡因注射次数增加(P2到P3),实验组14只大鼠中有12只(86%)被鉴定为抗性大鼠,而对照组12只大鼠中仅有4只(33%)是抗性大鼠。这些数据表明,aIC谷氨酸能神经元可以双向调节强迫性可卡因用药行为。
5.增强OFC-aIC回路驱动强迫性可卡因用药行为
接下来,研究人员试图确定参与强迫性可卡因用药行为的aIC相关神经回路。前人研究发现,OFC的化学遗传学和光遗传学激活可以诱导强迫性可卡因摄入,作者的结果也表明,在抗性大鼠中OFC神经活动增加。此外,aIC接收来自皮质区域(包括OFC)的广泛投射,表明OFC-aIC通路可能在强迫性可卡因用药行为中发挥作用。研究人员利用病毒载体示踪策略,将顺行跨单突触AAV(AAV2/1-hSyn-Cre,在突触后神经元靶点中表达Cre重组酶)注入OFC,然后将Cre依赖性表达mCherry病毒载体(AAV-EF1α-DIO-mCherry)注入aIC,以进一步确认OFC到aIC的传入纤维。结果证实aIC接受OFC的直接输入。为确定OFC-aIC通路是否参与强迫性可卡因用药行为,研究人员利用上述病毒载体系统比较敏感和抗性大鼠OFC-aIC通路中标记神经元的兴奋性突触传递。结果显示与敏感大鼠相比,这些神经元的sEPSCs的振幅和频率在抗性大鼠中显著增加。此外,作者研究了电流钳下这些神经元的神经活动的变化。如图所示与敏感大鼠相比,抗性大鼠的输入(注射电流强度)-输出(动作电位数)曲线明显向左移动,表明具有强迫性可卡因用药行为表型的大鼠OFC-aIC环路的活性增加。为证实抗性大鼠中aIC神经元增加的sEPSCs是否来源于OFC输入,作者通过测量配对脉冲比(PPR)和AMPA/N-甲基-D-天冬氨酸(NMDA)受体(A/N)比率来探讨OFC-aIC连接的突触可塑性,为此,在OFC注射AAV-CaMKIIα-ChR2-mCherry,利用全细胞膜片钳分别记录无惩罚组、敏感组和抗性组中响应蓝光(470nm,1-3 mW)的aIC神经元,发现与无惩罚或敏感组相比,抗性组从OFC接收输入的aIC神经元的PPR降低,且这些aIC神经元的A/N比率增加。这些结果表明,抗性大鼠而不是敏感大鼠的OFC-aIC通路发生了突触可塑性的增加,并且突触前和突触后机制都参与了这一过程。
作者研究发现从OFC接收输入的大多数aIC神经元是谷氨酸能神经元。与敏感大鼠相比,这些aIC神经元在抗性大鼠中与c-Fos的共标记比率更高。根据aIC谷氨酸能神经元在强迫性可卡因用药行为中的功能以及上述电生理和免疫荧光染色实验的结果,作者推测OFC-aIC也可能在这种行为中发挥作用。为了验证假设,研究人员将AAV2/1-hSyn-Cre注射到OFC、AAV-EF1α-DIO-hM4D-mCherry注射到aIC中,以化学遗传抑制OFC-aIC回路,对照组OFC中注射AAV2/1-hSyn-Cre,aIC注射AAV-EF1α-DIO-mCherry。在第三次惩罚试验后,对照组32只大鼠中有9只(28%),实验组中30只大鼠有9只(30%)分别被鉴定为抗性大鼠。而在第六次惩罚试验后,对照组32只大鼠中有10只(31%)被鉴定为抗性大鼠,而实验组没有发现抗性大鼠。证明OFC-aIC回路的化学遗传学抑制减少了强迫性可卡因用药行为,且所有抗性大鼠恢复了对惩罚的敏感性。这些数据表明,OFC-aIC环路的激活对于强迫性可卡因用药行为是必需的。
接下来,研究人员评估了OFC-aIC回路的激活是否足以驱动强迫性可卡因用药行为。为此,AAV2/1-hSyn-Cre被注入OFC,AAV-DIO-hM3D-mCherry被注入aIC。对照组将AAV2/1-hSyn-Cre注射到OFC中,将AAV-DIO-mCherry注射到aIC中。结果显示OFC-aIC回路的激活导致强迫性可卡因注射次数增加,实验组15只大鼠中有12只(80%)被鉴定为抗性大鼠,而对照组9只大鼠中仅有3只(33%)抗性大鼠。这表明OFC-aIC环路的激活足以诱导强迫性可卡因用药行为。
结论
在本研究中,使用足底电击惩罚可卡因自身给药程序,结合聚类分析、免疫染色、纤维光度法、电生理学和化学遗传学,研究人员发现aIC谷氨酸能神经元和OFC-aIC回路在强迫性可卡因用药的调节中发挥了重要作用,并在解剖和功能上验证了一个先前未识别的介导药物成瘾的回路,可能成为药物成瘾的潜在治疗靶点。
北京大学中国药物依赖性研究所陈杨博士、中国医学科学院药物研究所王贵彬副研究员为本文共同第一作者。北京大学中国药物依赖性研究所时杰研究员、薛言学副研究员、陆林院士为本文共同通讯作者。这项研究得到科学技术部(2021ZD0202100)、国家自然科学基金(U1802283、82130040、82271533)、北京市科学技术委员会(Z181100001518005)项目资助。

扫码下载原文
通讯作者介绍
时杰,医学博士,研究员,博士生导师,国家杰出青年基金获得者,北京大学中国药物依赖性研究所常务副所长。
研究方向:
长期从事药物成瘾及睡眠障碍、抑郁症等相关精神疾病的神经机制和干预策略研究。具体而言包括:1)成瘾记忆存储、提取的神经机制;2)成瘾的神经生物学及遗传影像学机制;3)抑郁症的神经生物学机制及干预;4)睡眠-觉醒异常对认知功能的影响及其神经机制。
薛言学,博士生导师,中组部万人计划青年拔尖人才,国家自然科学学基金委优秀青年基金获得者,北京大学中国药物依赖性研究所副研究员,北京大学博雅青年学者,北京大学中国药物依赖性研究所重点室副主任。主要从事情绪及相关精神障碍的发病机制研究。
主要研究兴趣和方向:
1.异常记忆(如成瘾记忆和创伤性记忆)的存储、去稳定化及消除的细胞及环路机制。
2.社会行为(如共情、帮助等)的神经生物学基础。
陆林,医学博士,博士生导师,中国科学院院士,北京大学中国药物依赖性研究所所长、北京大学第六医院院长/北京大学精神卫生研究所所长、国家精神心理疾病临床医学研究中心主任、中国疾病预防控制中心精神卫生中心主任、北京大学临床心理中心主任。陆林院士长期从事药物成瘾等精神心理疾病的临床诊疗技术和发病机制研究。

本文使用的病毒产品均来自枢密科技,列表如下:



市场:027-65023363 行政/人事:027-62439686 邮箱:marketing@brainvta.com 客服:18140661572(活动咨询、售后反馈等)
销售总监:张经理 18995532642 华东区:陈经理 18013970337 华南区:王经理 13100653525 华中/西区:杨经理 18186518905 华北区:张经理 18893721749
地址:中国武汉东湖高新区光谷七路128号中科开物产业园1号楼
Copyright © 武汉枢密脑科学技术有限公司. All RIGHTS RESERVED.
鄂ICP备2021009124号 DIGITAL BY VTHINK