2023-03-30 阅读量:1548
慢性疼痛作为最常见的临床病症,因其发生机制的多样性和异质性,一直是临床治疗的难点。目前,常用的一线镇痛药物如阿一片类药物等,因副作用大而限制了其应用。因此,对于药物治疗不敏感的难治性疼痛,物理手段干预显示出其优越性。早在2017年,亚利桑那大学Ibrahim副教授等人发现绿光可以缓解大鼠的急性和慢性疼痛,其团队随后发现绿光也对临床患者有效。然而,绿光镇痛的优化方案和中枢神经机制尚不完全清楚。
2023年3月21日,中国科学技术大学生命科学与医学部张智教授课题组和安徽医科大学陶文娟副教授团队联合在Cell Press细胞出版社旗下期刊Cell Reports上以“Green light induces antinociception via visual-somatosensory circuits”为题发表研究论文。该论文报道了绿光通过激活内侧次级视觉皮层(V2M)到前扣带回皮层(ACC)的神经环路发挥镇痛效应的最.新研究成果。中国科学技术大学生命科学与医学部博士后曹鹏、博士研究生张明君和硕士研究生倪子蕴为论文共同第一作者。张智教授、晋艳副教授和陶文娟副教授为共同通讯作者。该研究得到科技部、国家自然科学基金、中科院青促会和博新计划等项目的资助。

结果
ACC是疼痛感觉和情绪精细加工的关键核团之一,广泛接收来自丘脑和高级皮层输入,可以直接调控下行镇痛系统(如中脑导水管周围灰质)活动。磁共振成像研究显示其对光照响应显著。本研究分别建立神经病理性和炎性痛小鼠模型,发现绿光可缓解上述小鼠的痛敏行为(图1),并伴随ACC谷氨酸能神经元(ACCGlu)活性的降低(图2)。
图2. 绿光暴露降低疼痛小鼠ACCGlu兴奋性
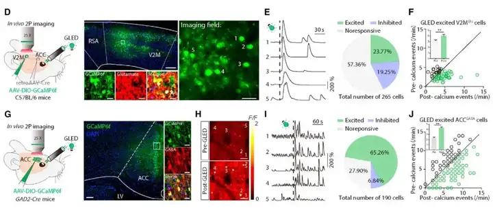
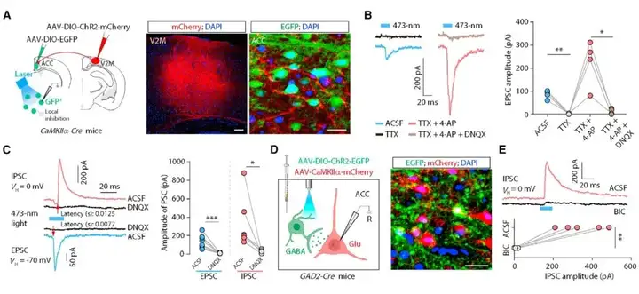
由于ACC本身并不能直接参与视觉信息的加工,通过顺向和逆向病毒示踪进一步发现,ACC可接收大量来自V2M的神经投射(图3),并通过光遗传学和脑片电生理记录鉴定了V2MGlu→ACCGABA→Glu神经环路的功能(图4)。
图4. V2MGlu→ACCGABA→Glu神经环路功能鉴定
基于以上神经环路,运用在体成像和神经调控技术,揭示了绿光能够激活V2MGlu到ACC的神经投射,导致ACCGABA活性增强,驱动对ACCGlu活性的抑制,最终缓解小鼠的疼痛(图5)。
图5. 绿光能够激活V2MGlu→ACCGABA神经环路
结论
因此,本研究不仅为绿光镇痛效应的中枢机制提出了新的理论见解,也可能为临床上新型辅助镇痛策略或利用重复性经颅磁刺激(rTMS)等手段靶向特定脑区(如V2M)治疗慢性疼痛提供新的思路和干预靶标。
绿光镇痛的视觉-体感皮层神经环路机制模式图
通讯作者介绍:
张智,教授,博士生导师,国家高层次海外引进人才(2012年),国家杰出青年基金获得者(2020年),国家重点基础研究发展计划(973计划)首席科学家(2014年),科技创新2030(中国脑计划)首席科学家(2021年)。2012年11月起任中国科学技术大学生命科学学院教授,主要从事疼痛与情绪以及不同感觉系统相互作用的分子和神经环路研究,致力于临床的转化和应用。
主要研究兴趣:
1.疼痛与情绪(抑郁和焦虑等)相互作用的神经机制。
2.大脑与外周组织/器官相互作用的神经机制。
3.调控疼痛和情绪神经环路的物理刺激方式(声、光、电和磁刺激)。

张智教授课题组合影(照片提供自张智教授实验室)



或添加客服微信:BrainVTA2020

市场:027-65023363 行政/人事:027-62439686 邮箱:marketing@brainvta.com 客服:18140661572(活动咨询、售后反馈等)
销售总监:张经理 18995532642 华东区:陈经理 18013970337 华南区:王经理 13100653525 华中/西区:杨经理 18186518905 华北区:张经理 18893721749
地址:中国武汉东湖高新区光谷七路128号中科开物产业园1号楼
Copyright © 武汉枢密脑科学技术有限公司. All RIGHTS RESERVED.
鄂ICP备2021009124号 DIGITAL BY VTHINK