2023-03-17 阅读量:30940
在面对慢性社会应激刺激时,人们往往会出现抑郁的表现,称之为抑郁易感。然而,总有部分人群呈现抑郁抵抗的现象,也就是俗称的“坚强人格”。慢性痛作为一种常见的应激源,其诱发抑郁易感和抵抗的机制却并未阐明。
2023年3月14日,Science China Life Sciences杂志(IF=10.372)在线发表了陈涛(空军军医大学)教授、李金莲(西北大学)教授、侯武刚(空军军医大学)教授及李云庆(空军军医大学)教授联合通讯的研究论文“Potentiation of the lateral habenula-ventral tegmental area pathway underlines the susceptibility to depression in mice with chronic pain”。该研究首次揭示了慢性神经病理性痛导致抑郁易感和抵抗的环路和突触机制。

结果
鉴于常见的神经病理性痛模型往往存在疼痛程度不确定,疼痛持续时间不足,难以稳定诱导抑郁行为的缺点,作者通过在小鼠左侧坐骨神经干上放置PE套管,建立起坐骨神经长期刺激的慢性神经病理性痛模型,该模型小鼠的疼痛行为稳定表达8周以上。手术8周后,序列测定小鼠在悬尾(TST),新环境进食抑制(NSF),溅水(ST)以及强迫游泳(FST)行为中的抑郁表现,发现大部分小鼠出现程度不同的抑郁表型。为了进一步区分小鼠可能的抑郁抵抗效应,作者通过无监督的K-means算法综合了四种不同的抑郁范式测量结果,证实将近70%的慢性痛小鼠为抑郁易感小鼠,而30%的慢性痛小鼠为抑郁抵抗小鼠(图1),该比率与临床慢性应激患者出现抑郁的比率相一致。
图1. 小鼠慢性神经病理性痛之后的抑郁易感和抵抗现象
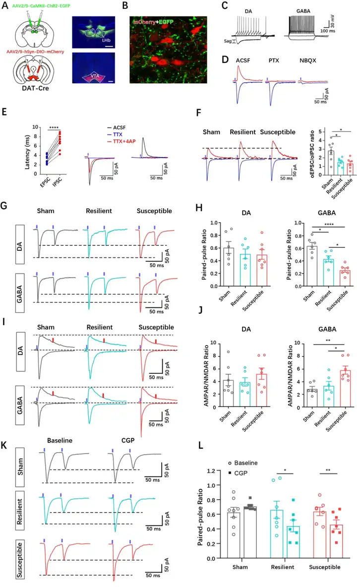
那么,脑内哪些核团参与了慢性痛之后抑郁易感和抵抗的调节呢?鉴于丘脑外侧缰核(LHb)和中脑腹侧被盖区(VTA)均被报道参与了慢性痛和抑郁的调节,且LHb存在向VTA的投射,作者猜测LHb-VTA投射通路可能与慢性痛之后抑郁的调控有关。通过结合神经束路示踪和脑片膜片钳技术,作者首先研究了向VTA投射的LHb神经元的活性特征。结果表明,慢性痛之后,该神经元的兴奋性突触传入显著增强,且LHb内的三类细胞——silent,tonic以及burst细胞的诱发动作电位数量均增加。此外,相较于抑郁抵抗的小鼠,抑郁易感小鼠的兴奋性突触传入与动作电位释放量更强(图2)。该结果表明慢性痛导致了向VTA投射的LHb神经元活性增加,而抑郁易感小鼠的LHb可能对于VTA内的神经元产生更强的调控效应。
图2. 慢性神经病理性痛增强了向VTA投射的LHb神经元的突触和放电活性
通过将兴奋性光敏蛋白ChR2表达于LHb-VTA的投射通路,作者进一步研究了慢性痛之后VTA内神经元受到的LHb投射的影响。结果表明,LHb向VTA内的多巴胺(DA)和g-氨基丁.酸(GABA)能神经元均发出直接的谷氨酸能兴奋性单突触投射。慢性痛之后,LHb-GABAVTA的突触传递增强,且较于抑郁抵抗的小鼠,抑郁易感小鼠LHb-GABAVTA的突触传递更强,然而,相较于假手术组小鼠,无论是抑郁易感还是抑郁抵抗小鼠的LHb-DAVTA的投射均未增强。进一步研究表明,GABAVTA神经元通过突触后GABAA受体抑制了DAVTA神经元的活性,并且通过突触前GABAB受体清除了慢性痛之后LHb对于DAVTA神经元增强的输出效应(图3)。综合而言,慢性痛之后,LHb增强了GABAVTA神经元活性,进一步导致了DAVTA神经元活性下降,而这种现象在抑郁易感小鼠更为显著。
图3. 慢性神经病理性痛增强了LHb-GABAVTA通路活性
以上结果表明,GABAVTA神经元活性增强及DAVTA神经元的活性下降与慢性痛后抑郁的产生具有直接的正相关。接下来,作者通过化学遗传学和光遗传学手段,分别激活或抑制LHb-VTA通路活性,或者直接激活DAVTA或GABAVTA神经元活性,进一步证实了兴奋DAVTA神经元或者抑制GABAVTA神经元,均可以对于慢性痛之后的抑郁行为产生直接的抑制效应。
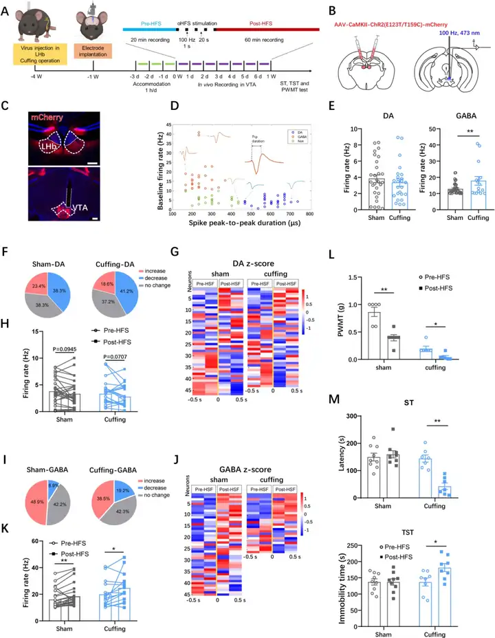
既然LHB-VTA通路增强可能是慢性痛诱导抑郁的关键,那么人为增强该通路是否可以诱发动物抑郁表型呢?神经损伤手术四周后(此时小鼠并未表现出抑郁样行为),作者将可以响应高频光刺激的光遗传病毒注射至LHb同时在VTA内植入光电极,在体条件下通过高频蓝光刺激(HFS)特异性诱导增强LHB-VTA通路活性。结果显示,慢性痛小鼠GABAVTA放电频率显著高于假手术组,而给予高频刺激后GABAVTA活性进一步增强,而DAVTA活性受到抑制。同时高频刺激诱发后动物痛阈明显下降,并表现出抑郁样行为(图4)。该结果直接证明在体增强LHb-VTA通路活性,会诱发慢性痛动物抑郁样表现,该现象由GABAVTA神经元的激活和DAVTA神经元的抑制介导。
图4. 在体电生理记录显示高频光刺激激活LHb-VTA通路产生抑郁样行为
综上所述,本研究针对慢性痛之后是否产生抑郁行为的关键调控机制进行了深入的研究,指出LHb-VTA通路的功能增强可能是慢性痛诱发抑郁的关键。通过区分抑郁易感和抑郁抵抗小鼠,作者发现抑郁易感小鼠LHb神经元激活程度更高,而LHb-VTA的过度激活,可通过GABAVTA直接抑制DAVTA神经元活性,也可通过抑制LHb-VTA投射终末减弱LHb向DAVTA神经元的兴奋性输入,二者共同作用使得DAVTA神经元活性降低,最终导致动物表现出抑郁样行为。该工作加深了当前对中脑边缘环路在慢性痛诱导抑郁中作用的理解,为慢性痛-抑郁共病的个性化治疗提供了新的靶点。

扫码下载原文
本文的第一作者是空军军医大学人体解剖与组织胚胎学教研室张春奎博士(现为军事医学研究院助理研究员),共同第一作者分别为空军军医大学人体解剖与组织胚胎学教研室王盼讲师、西安交通大学法医学系姬媛媛博士,空军军医大学西京医院麻醉科赵建帅助理研究员和西安交通大学第二附属医院脑外科谷俊翔博士。最后通讯作者是空军军医大学人体解剖与组织胚胎学教研室陈涛教授,共同通讯作者是西北大学医学院解剖学教研室李金莲教授,空军军医大学西京医院麻醉科侯武刚教授及基础医学院人体解剖与组织胚胎学教研室李云庆教授。该研究受到中国国家自然科学基金32192410,32071000,81870866,81571074,82230037,81971226,81620108008以及82130034等的资助。
陈涛教授课题组合照
本文使用的病毒产品均来自枢密科技,列表如下:

了解产品及服务请扫码
或添加客服微信:BrainVTA2020

市场:027-65023363 行政/人事:027-62439686 邮箱:marketing@brainvta.com 客服:18140661572(活动咨询、售后反馈等)
销售总监:张经理 18995532642 华东区:陈经理 18013970337 华南区:王经理 13100653525 华中/西区:杨经理 18186518905 华北区:张经理 18893721749
地址:中国武汉东湖高新区光谷七路128号中科开物产业园1号楼
Copyright © 武汉枢密脑科学技术有限公司. All RIGHTS RESERVED.
鄂ICP备2021009124号 DIGITAL BY VTHINK