2023-03-17 阅读量:30813
全身麻醉作为现代外科的基石已应用于临床170余年,每年造福数以亿计的患者,然而,全麻药物的作用机制仍是科学界的未解之谜,也被Science杂志列为125个科学前沿问题之一。
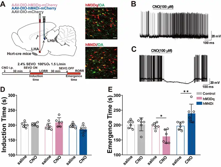
董海龙教授课题组长期致力于全麻机制研究,尤其关注食欲素(Orexin)能神经元在其中的作用。Orexin能神经元多位于外侧下丘脑(LHA),参与调节进食、代谢、觉醒、节律、情绪及行为等。2006年,董海龙教授课题组报导了Orexin对全麻的促觉醒作用,进而系列研究发现其可通过投射至基底前脑(BF)、中缝背核(DRN)、蓝斑(LC)、下丘脑室旁核(PVT)等核团促进全麻觉醒[1,2]。
除上述核团外,Orexin能神经元对外侧缰核(LHb)也存在密集投射[3-5]。LHb以调控负向情绪、认知等功能著称,主要由谷氨酸能神经元组成。但在前期研究中发现LHb谷氨酸神经元在全麻后活性增强,进一步激活LHb谷氨酸神经元能够缩短全麻的诱导时间,延长苏醒时间,提示LHb谷氨酸神经元发挥促麻醉作用[6,7]。因此,LHb作为Orexin下游,看似与Orexin在全麻过程中发挥了相反作用。那么,Orexin到LHb的神经投射在全麻过程中到底发挥了怎样的作用呢?
2023年2月5日,空军军医大学西京医院麻醉与围术期医学科董海龙教授团队在CNS Neuroscience & Therapeutics(CNSNT)上发表了题为“Orexinergic innervations at GABAergic neurons of the lateral habenula mediates the anesthetic potency of sevoflurane”的文章,阐述了Orexin能神经元通过支配LHb的GABA能神经元促进麻醉觉醒的新机制。

为了证实LHb中Orexin能末梢是否参与七氟醚麻醉的效应,研究首先应用了Hcrt-cre小鼠结合化学遗传学调控orexinergicLHA-LHb投射。结果发现,激活OrexinergicLHA-LHb投射可以显著缩短2.4% 七氟醚麻醉的苏醒时间(图1E);而抑制该投射同样显著延长了麻醉苏醒时间(图1E)。然而,激活或抑制orexinergicLHA-LHB投射都对麻醉诱导没有明显影响(图1D)。
图1 orexinergicLHA-LHb投射在七氟醚麻醉中有促觉醒作用
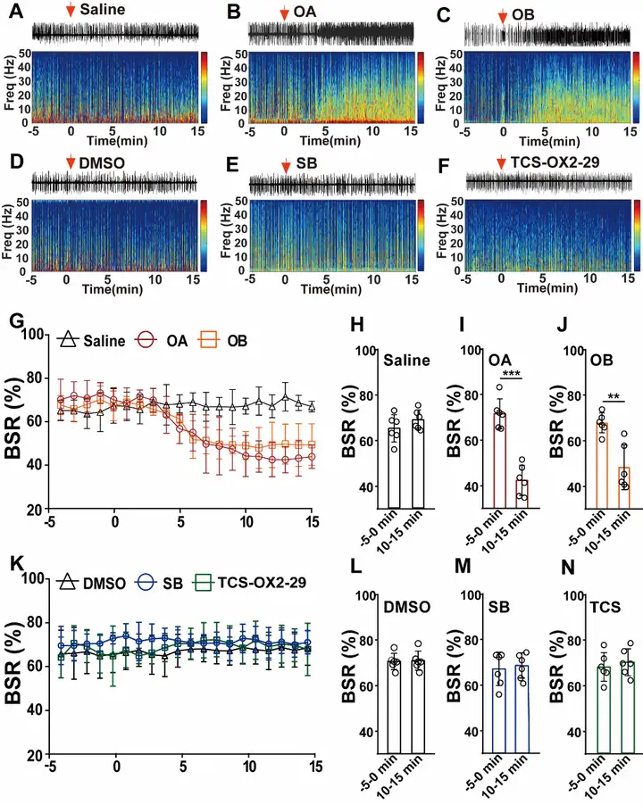
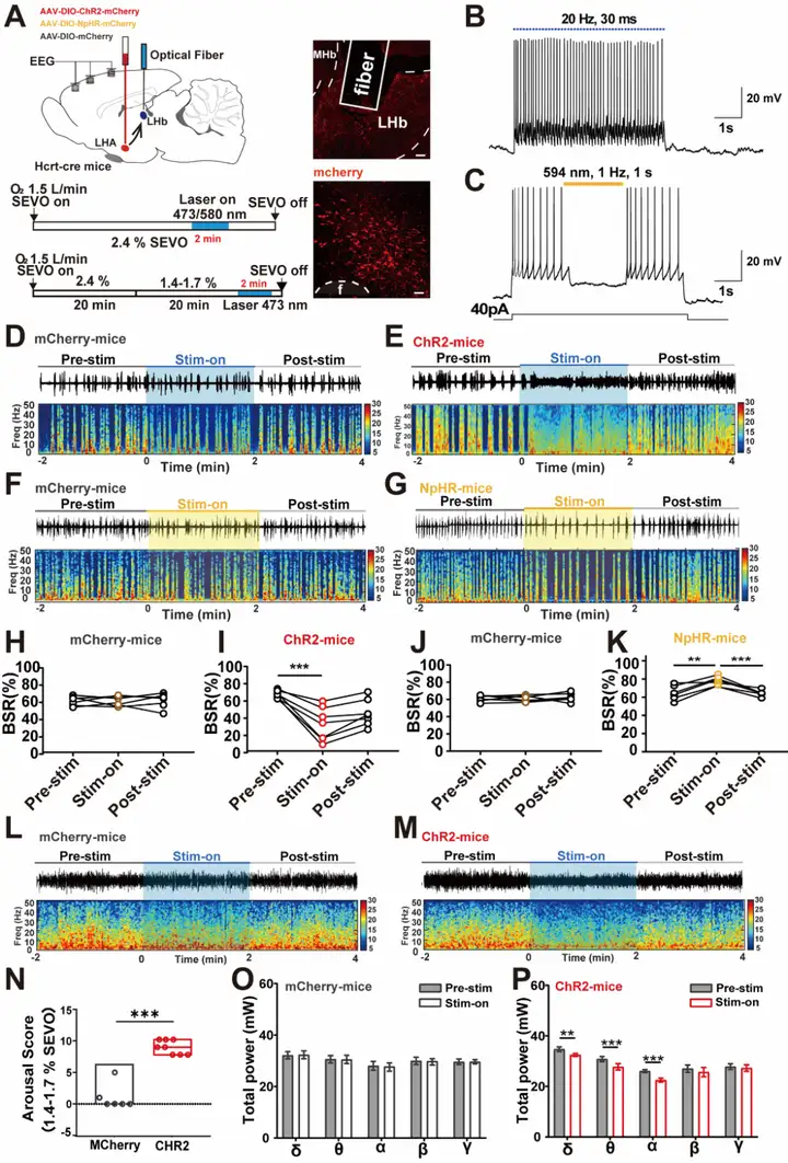
为了明确LHb的Orexin能末梢是否参与麻醉维持,在出现稳定爆发抑制波的深度七氟醚麻醉(2.4%)下(图2A),光遗传激活LHb中Orexin能末梢可将爆发抑制率(BSR)从67.48%显著降低至31.69% (P=0.0006),并在光刺激终止后迅速回到初始状态(图2 E,I)。相反,抑制LHb中Orexin能末梢可将爆发抑制率(BSR)从67.48%升到77.54%(P=0.0081),同样没有后遗效应(图2 G、K)。 在七氟醚浅麻醉过程中(1.4-1.7%),激活LHb中Orexin能末梢可迅速诱导类清醒样行为,表现包括腿、头和胡须的运动,甚至直立和行走,将行为进行量化分析后,行为唤醒总分远高于对照组(P<0.001)(图2N)。同时,光遗传激活LHb中Orexin能末梢可显著降低小鼠脑电麻醉深度(图2M),表现为脑电δ波功率、θ波功率和α波功率(图2P)的显著降低。停止激光刺激后,脑电频谱特征逐渐恢复。上述结果均提示:orexinergicLHA-LHb投射在麻醉维持期及觉醒期均有显著的促觉醒效应。
图2 光遗传激活orexinergicLHA-LHb投射减少了七氟醚深麻醉时的BSR,诱导七氟醚浅麻醉时的皮层激活和行为学觉醒(图源:Zhou F,et al.,CNSNT.2023)
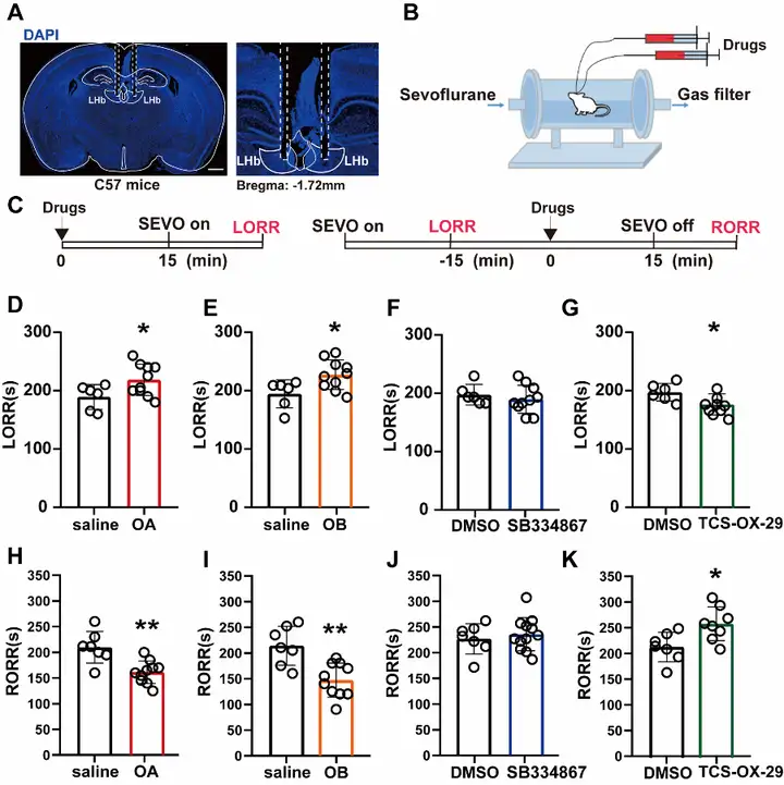
为了明确Orexin如何调控LHb区神经元活性,我们应用了药理学手段调控Orexin的两种配体(Orexin-A,OA和Orexin-B,OB)和两种受体(Orexin1,OxR1和Orexin2,OxR2)(图3C)。与对照组相比,诱导前15min在LHb微量注射OA(图3D)和OB(图3E)均可导致诱导时间的延长;停醚前15min在LHb微量注射OA(图3H)和OB(图3I)则均可导致苏醒时间的缩短。提示OA,OB均可作用于LHb的目标神经元调控麻醉过程。选择性拮抗OxR2(TCS-ox2-29)可缩短诱导时间(图3J),同时延长苏醒时间(图3K)。而选择性拮抗OxR1(SB-334867)对诱导时间和苏醒时间均无明显影响,提示orexin在LHb主要通过OxR2受体发挥促觉醒作用。
图3 LHb的Orexin-A/B和OxR2参与了七氟醚麻醉过程的诱导和觉醒(图源:Zhou F, et al., CNSNT. 2023)
进一步研究显示,在麻醉维持期LHb微注射OA(图4I)和OB(图4J)均可显著减少爆发抑制波的数量,且BSR下降至少持续15分钟(图4G)。但SB334867和TCS-OX2-29微注射均未改变脑电图谱(图4K-N)。
图4 LHb的外源性Orexin降低了七氟醚深麻醉时的BSR(图源:Zhou F, et al., CNSNT. 2023)
既往研究发现LHb中,GAD2阳性的GABA能神经元选择性高表达OxR2。因此,研究应用GAD2-Cre小鼠结合RNA干扰技术选择性敲低LHb区GABA能神经元上的OxR2。在成功敲低LHb区GABA能神经元的OxR2后(图5B),可显著延长麻醉觉醒时间(图5D)但并不改变平均诱导时间(图5C)。应用相同的策略下调了vGlut2-Cre小鼠LHb谷氨酸神经元上的OxR2表达则不影响麻醉诱导或觉醒过程。结果提示orexin可能通过作用于LHb区GABA能神经元上的OxR2受体发挥促觉醒作用。
图5 LHb中GAD2神经元OX2R的特异性敲低延长了七氟醚麻醉的觉醒时间(图源:Zhou F, et al., CNSNT. 2023)
为了验证上述发现,我们应用GAD2-Cre小鼠结合钙成像技术,进一步研究七氟醚麻醉过程中LHb区GABA能神经元兴奋性变化特征(图6A)。结果显示,七氟醚麻醉开始后,LHb区GABA能神经元钙信号逐渐下降(图6B, D),并在麻醉停止后缓慢恢复(图6C, E),这一变化特征与七氟醚麻醉下Orexin能神经元的兴奋性动态变化一致。由于在LHb绝大多数神经元为谷氨酸神经元,那么在麻醉觉醒期被orexin激活的LHb区GABA神经元是否通过局部作用于谷氨酸神经元来发挥促觉醒作用呢?作者采用药理学方法阻断LHb的GABA受体,发现能够显著延长麻醉苏醒时间,提示LHb区GABA神经元-谷氨酸神经元微环路参与orexin促麻醉觉醒的可能性。
图6七氟醚麻醉降低了LHb中GAD2神经元的活性。(图源:Zhou F, et al., CNSNT. 2023)

图7工作总结图:OrexinergicLHA-LHb环路在七氟醚麻醉中的促觉醒机制(图源:Zhou F,et al.,CNSNT.2023)

扫码下载原文
文章结论与讨论,启发与展望
综上所述,该研究应用模式动物、化学遗传学、光遗传学、药理学调控及RNA干扰技术等,揭示了LHA区Orexin能神经元通过OxR2调控LHb区GABA能神经元发挥促麻醉后觉醒的作用,并初步发现这一作用可能通过支配LHb局部谷氨酸神经元的微环路介导的(图7)。该研究为进一步理解Orexin能促觉醒系统在全麻过程中的环路机制提供了重要的实验依据,也为理解觉醒神经网络间兴奋性与抑制性环路的交联机制提供例证基础。
然而,该研究对于三级环路的研究较为初步,尚不能完全证实LHAorx-LHBGABA-LHBglu三级环路在全麻尤其是全麻觉醒中的准确作用机制。全麻机制的探索不仅是尚未解答的重要科学问题,也是保证临床麻醉安全,减少围术期神经功能相关并发症的必经之路,然而目前的高水平研究仍然相对缺乏,需要从微观-介观-宏观角度的不同解读,完整揭秘。
通讯作者:董海龙教授(左)、杨谦梓副教授(中)、钟海星副教授(右)。
(照片提供自董海龙教授课题组)

或添加客服微信:BrainVTA2020

市场:027-65023363 行政/人事:027-62439686 邮箱:marketing@brainvta.com 客服:18140661572(活动咨询、售后反馈等)
销售总监:张经理 18995532642 华东区:陈经理 18013970337 华南区:王经理 13100653525 华中/西区:杨经理 18186518905 华北区:张经理 18893721749
地址:中国武汉东湖高新区光谷七路128号中科开物产业园1号楼
Copyright © 武汉枢密脑科学技术有限公司. All RIGHTS RESERVED.
鄂ICP备2021009124号 DIGITAL BY VTHINK