2023-02-28 阅读量:1376
新型冠状病毒肺炎(COVID-19,简称新冠肺炎)是一种由SARS-CoV-2(严重急性呼吸综合征冠状病毒2)引起的高传染性疾病。SARS-CoV-2通过其刺突蛋白(Spike)与血管紧张素转化酶2(ACE2受体)的相互作用,2型跨膜丝氨酸蛋白酶(TMPRSS2,共同受体)介导的Spike蛋白裂解进入细胞,并导致随后的炎症。合并症(如心血管疾病、糖尿病)、年龄、免疫反应、病毒载量和个体遗传变异都会影响个体对SARS-CoV-2的易感性和新冠肺炎的严重程度。例如,SARS-CoV-2的较高病毒载量与新冠肺炎患者的炎症标志物增加、疾病严重程度与死亡率相关。一些遗传因素也与新冠肺炎的易感性和严重程度相关,包括ACE2、TMPRSS2、IL10RB、PLSCR1、ATP11A、MUC1和APOE。
载脂蛋白E(APOE)在包括胆固醇在内的脂质代谢中起着关键作用,由APOE基因编码,包括三种常见的等位基因变体ε2、ε3和ε4。APOEε3(APOE3)和APOEε4(APOE4)因单位点氨基酸残基112处替换而不同:APOE3为Cys-112,APOE4为Arg-112。单氨基酸替换导致APOE3和APOE4之间的构象差异,赋予不同的蛋白质和脂质结合能力,从而造成这些APOE亚型不同的生理病理作用。APOE4等位基因是阿尔茨海默病和心血管疾病的主要遗传风险因素。最近研究表明APOE与对几种病毒易感性增加相关。但是,APOE及其亚型是否以及如何影响SARS-CoV-2感染仍不清楚。
2022年8月1日,厦门大学医学院神经科学研究所许华曦教授、赵颖俊教授联合厦大附属第一医院王占祥主任医师及重庆医科大学黄爱龙教授团队合作在Nature子刊Signal Transduction and Targeted Therapy上发表题为“APOE interacts with ACE2 inhibiting SARS-CoV-2 cellular entry and inflammation in COVID-19 patients”的研究论文,首次发现APOE可以和SARS-CoV-2的ACE2受体结合,进而阻碍SARS-CoV-2上的刺突蛋白(Spike)与ACE2的结合,阻止病毒进入细胞。在这项研究中,研究人员调查了APOE和新冠肺炎患者的免疫反应间的关系,并确定APOE及其亚型如何调节细胞和动物模型中SARS-CoV-2感染。本文中作者发现73名新冠肺炎患者的血清APOE浓度与细胞因子/趋化因子水平呈负相关。利用多种蛋白质相互作用测定,研究人员证明APOE3和APOE4均与SARS-CoV-2受体ACE2相互作用;APOE/ACE2相互作用需要ACE2的锌金属肽酶结构域,而这正是SARS-CoV-2刺突蛋白的关键停泊位点。此外,使用共聚焦、超分辨率的透射电子显微镜的免疫成像分析显示APOE3和APOE4都减少了ACE2/Spike介导的病毒进入细胞。有趣的是,虽然对ACE2具有相当的结合亲和力,但相比于APOE3,APOE4抑制病毒进入细胞的能力较差,这可能是由于APOE4的构象更紧凑,对于Spike竞争性结合ACE2造成的空间障碍更小。此外,在142名评估的新冠肺炎患者中,APOEε4携带者与SARS-CoV-2感染增加、血清炎症因子升高具有临床相关性。总的来说,本研究表明通过APOE与ACE2相互作用的SARS-CoV-2感染的调节机制,并可能部分解释了APOEε4携带者中新冠肺炎感染和疾病严重程度增加的原因,揭示了遗传风险基因调控COVID-19的新机制。
1.APOE水平和SARS-CoV-2诱导的炎症水平负相关,APOE3抑制SARS-CoV-2假病毒感染
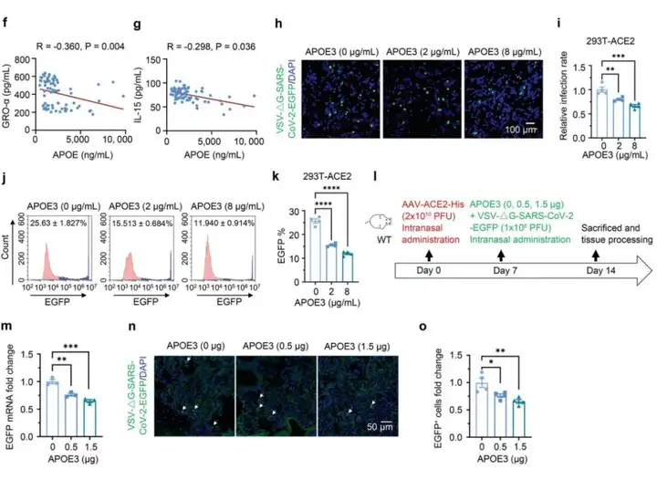
为了研究APOE和SARS-CoV-2诱导的炎症反应的相关性,研究人员对COVID-19患者血清中的APOE、细胞因子和趋化因子进行检测,观察到调整年龄和性别后,血清中APOE的浓度与生长调节α蛋白(GRO-α)、巨噬细胞集落刺激因子(M-CSF)、巨噬细胞迁移抑制因子(MIF)、肿瘤坏死因子相关凋亡诱导配体(TRAIL)、白介素(IL-2、IL-8、IL-15)水平存在显著负相关关系。提示血清中的APOE(尤其是高浓度时)可能会抑制SARS-CoV-2诱导的炎症反应。而SARS-CoV-2诱导的炎症反应与病毒的细胞载量有关,于是研究人员首先评估APOE3(最常见的APOE亚型)对病毒感染的影响。稳定表达人ACE2的HEK-293T细胞(293T-ACE2)加入重组APOE3蛋白培养,利用广泛用于生产SARS-CoV-2假病毒的VSV-ΔG(G蛋白缺失)系统,293T-ACE2中感染PV-SARS-CoV-2-S-VSV-ΔG-EGFP及对照病毒VSV-ΔG-EGFP,24h后共聚焦成像及流式分析,结果显示APOE3处理以剂量依赖的方式降低293T-ACE2细胞中SARS-CoV-2假病毒数量。由于鼻腔给药已广泛用于将野生型和SARS-CoV-2假病毒以及抗体等蛋白质高效输送至呼吸系统,研究人员采用该方法研究APOE3对SARS-CoV-2假病毒转导的影响,鼻内转导表达人ACE2-His(AAV-ACE2-His)腺相关病毒的小鼠模型中,鼻内递送APOE3也剂量依赖性地抑制SARS-CoV-2假病毒感染肺部,这些结果表明APOE蛋白对ACE2/Spike介导的SARS-CoV-2样病毒感染具有保护作用。
图1. APOE3蛋白剂量依赖性抑制SARS-CoV-2假病毒感染
2.APOE3与ACE2受体相互作用并减少ACE2介导的刺突蛋白对接到细胞表面
由于SARS-CoV-2是通过病毒的刺突蛋白和ACE2受体结合入侵宿主细胞,那么APOE是否可以和ACE2受体相结合,从而降低SARS-CoV-2的刺突蛋白和ACE2的结合呢?研究人员在293T-ACE2细胞中过表达APOE3-Flag,通过免疫共沉淀实验发现APOE3和ACE2之间存在蛋白质相互作用。进一步使用生物膜层干涉技术证实APOE3和ACE2之间的相互作用。此外,利用免疫电镜观察到重组APOE3处理后293T-ACE2细胞表面APOE3、ACE2和SARS-CoV-2假病毒存在共定位。由于ACE2/Spike结合需要ACE2的锌金属肽酶结构域,作者下一步确定APOE3是否可以调节ACE2介导的刺突蛋白对接到细胞表面,结果表示在培养的293T-ACE2细胞中,APOE3处理显著减少结合到细胞表面的刺突蛋白的量。这些结果表明APOE3与ACE2相互作用,这种相互作用抑制了细胞表面刺突蛋白与ACE2受体的对接。
图2. APOE3和ACE2受体相互结合阻碍SARS-CoV-2的刺突蛋白和ACE2结合
3.APOE4对SARS-CoV-2假病毒进入细胞、Spike/ACE2相互作用及Spike结合到细胞表面的抑制作用较小
接下来研究人员比较了APOE多态性亚型对病毒感染的影响。与APOE3处理相比,重组APOE4蛋白处理显示出对293T-ACE2和肺上皮Calu-3细胞(人肺腺癌细胞)中假病毒转导的抑制作用较小。体内实验中研究人员鼻内递送AAV-ACE2-His,随后转导PV-SARS-CoV-2-S-VSV-ΔG-EGFP假病毒,结果显示与APOE3-TR小鼠肺部比较,APOE4-TR小鼠肺部积累更多的SARS-CoV-2假病毒。进一步作者实验证明相比于APOE3,APOE4对293T-ACE2细胞中ACE2和Spike之间的相互作用以及细胞表面结合的Spike蛋白量的抑制作用更小。总的来说,这些结果清楚地表明,尽管APOE4和APOE3与ACE2具有相当的结合亲和力,APOE4在抑制ACE2/刺突蛋白结合、ACE2介导的刺突蛋白对接到细胞表面,及随后SARS-CoV-2假病毒进入细胞方面效率远低于APOE3。
图3. APOE4在ACE2/刺突蛋白结合、ACE2介导的刺突蛋白对接到细胞表面,及随后SARS-CoV-2假病毒进入细胞方面抑制效率远低于APOE3
4.APOEε4携带者表现出对SARS-CoV-2易感性增加,且携带ε4等位基因COVID-19患者血清炎症因子水平增加
由于APOE3和APOE4不同地影响SARS-CoV-2的感染性,研究人员调查了APOE基因型与新冠肺炎发生率间的相关性,研究COVID-19患者的临床队列。结果显示在不包括APOEε2的142名中国新冠肺炎患者中,71.83%的受试者为APOEε3/ε3(ε3携带者),28.17%的受试者为APOEε3/ε4或ε4/ε4(ε4携带者),而考虑到ε4携带者在中国无痴呆人群(总人口)中的频率为21.10%,本研究显示,ε4携带者的感染率增加了33.51%(28.17 vs.21.10%)。表明APOEε4基因型与COVID-19发病率增加相关。由于新冠肺炎的传染性和严重程度与炎症反应增强相关,作者检测了新冠肺炎患者血清细胞因子/趋化因子的水平。结果表示与APOEε3/ε3携带者比较,APOEε3/ε4携带者中,观察到促炎细胞因子水平升高,包括IL(白介素)-1α、IL-1ra(白介素-1受体拮抗剂)、IL-1β、IL-3、IL-5、IL-9、IL-10、IL-12、IL-13、IL-17、IFN(干扰素)-γ、嗜酸性粒细胞趋化因子、TNF(肿瘤坏死因子)-β和MCP(单核细胞趋化蛋白)-3。综上所述,这些结果清楚地表明,携带ε4等位基因的新冠肺炎患者表现出更严重的炎症反应。
图4. APOE4与新冠肺炎发病率和血清炎症指标增加相关
结论
本文发现APOE是SARS-CoV-2入侵宿主细胞和诱导炎症反应的负性调节因子。APOE通过和ACE2相互作用,抑制SARS-CoV-2的刺突蛋白(S)和ACE2的结合,减少病毒的入侵。本研究首次发现APOE调控SARS-CoV-2入侵宿主细胞的机制,为靶向APOE预防和治疗SARS-CoV-2感染提供了新的理论依据。

扫码下载原文
厦门大学医学院神经科学研究所许华曦教授、赵颖俊教授、厦大附属第一医院王占祥主任医师、重庆医科大学黄爱龙教授为本文共同通讯作者。厦门大学医学院神经科学研究所张鸿声教授(现单位为重庆医科大学脑科学与脑疾病研究院)、博士生邵琳、林志豪、袁辉龙及重庆医科大学龙泉鑫研究员完成主要实验工作,为本文的共同第一作者。厦门大学医学院神经科学研究所张云武教授和厦大附属第一医院马琪林主任医师在研究过程中给予大力帮助和支持。本研究工作得到国家重点研发计划项目和国家自然科学基金重点项目的资助和支持。
通讯作者介绍:
许华曦,教授,博士生导师,厦门大学医学院神经科学研究所荣誉所长,美国科学促进会会士(AAAS Fellow),首批海外高层次人才,国家(海外)杰出青年科学基金获得者。许华曦教授长期从事阿尔茨海默病相关的神经分子及细胞生物学、神经信号转导、神经突触毒性、神经免疫功能等方向/领域的研究并取得了多项原创性的成果,为国际阿尔兹海默病研究的权威专家之一。
赵颖俊,教授,博士生导师,国家高层次青年人才(2020年),福建省闽江学者特聘教授(2018年),厦门大学医学院神经科学研究所课题组组长。赵颖俊教授主要从事tau蛋白病(如阿尔茨海默病、进行性核上性麻痹等)的分子机制、早期诊断和免疫疗法研究。
王占祥,教授,主任医师,医学博士,博士生导师,国务院特殊津贴享受者,入选“百千万人才工程”,曾获“中国医师奖”。现任厦门大学附属第一医院院长,脑科中心学科带头人,擅长脑肿瘤的微创显微外科治疗,癫痫及帕金森等疾病外科治疗。
黄爱龙,教授,博士生导师,重庆医科大学校长,教育部长.江学者特岗教授。黄爱龙教授长期从事感染性疾病发病机制和综合防控研究。近期充分响应国家应对新冠肺炎疫情的重大需求,在新冠肺炎诊断试剂开发以及临床与免疫学特征研究方面成效显著。
本文使用的病毒产品均来自枢密科技,列表如下:



市场:027-65023363 行政/人事:027-62439686 邮箱:marketing@brainvta.com 客服:18140661572(活动咨询、售后反馈等)
销售总监:张经理 18995532642 华东区:陈经理 18013970337 华南区:王经理 13100653525 华中/西区:杨经理 18186518905 华北区:张经理 18893721749
地址:中国武汉东湖高新区光谷七路128号中科开物产业园1号楼
Copyright © 武汉枢密脑科学技术有限公司. All RIGHTS RESERVED.
鄂ICP备2021009124号 DIGITAL BY VTHINK