2023-02-21 阅读量:999
精神疾病的患者常有脱离真实世界的异常状态,包含看到或听到不存在的事物,即出现幻觉;相信不真实的事件,即出现妄想。它是由于各种原因而造成的大脑功能失调,可以由多种疾病和外部因素引起,例如:精神分裂症、双相情感障碍、严重抑郁症、创伤、睡眠剥夺以及滥用大.麻和甲基安.非他明等药物。临床主要表现为认知、情感、意志、行为上的长期障碍,心理行为显著的不正常,并伴随着对现实检验功能的缺失,心理行为的整体性和一致性遭到了损害,使患者的学习、工作和社会适应性受到了极大的影响,甚至出现了对自己、对家人和社会的伤害。
目前在临床上,非典型抗精神病药物通常被推荐为治疗的首.选治疗策略,然而,随着非典型抗精神病药物的广泛应用,其对内分泌和代谢系统的不良反应越来越突出,包括体重增加、血糖升高、脂质代谢异常和催乳素水平升高等。精神病的症状具有多发性和多样性,与脑部情感行为的部位以及认知部位密切相关,而关于精神病的治疗策略的研究仍处于探索阶段,因此,进一步深入探讨精神病的环路机制,挖掘选择性更高的治疗靶点,是精神病研究的重点。
2023年2月8日,上海科技大学生命科学与技术学院胡霁研究员团队与北京脑科学与类脑研究中心孙文智研究员团队在Molecular Psychiatry上在线发表了题为Atypical antipsychotics antagonize GABAA receptors in the ventral tegmental area GABA neurons to relieve psychotic behaviors的研究论文,揭示了抗精神病药物可以通过拮抗γ-氨基丁.酸A型受体(GABAA receptors)激活腹侧被盖区(VTA)γ-氨基丁.酸(GABA)神经元来起到治疗作用,这突出了VTAGABA神经元抗精神病的作用潜质,VTAGABA神经元及其相关神经环路有望成为治疗精神病的新靶点。
结果
研究人员首先通过脑区局部埋管给药的方式验证了VTA参与奥氮平和氯氮平对小鼠精神病样行为的治疗作用,行为学结果显示,在正常小鼠和模型小鼠中,VTA局部注射奥氮平和氯氮平都可以显著增强小鼠抗精神病样行为的能力(图一),这突出了VTA在抗精神病治疗中的重要作用。随后,研究人员综合运用离体脑片电生理记录技术和在体神经元钙信号记录技术,多角度证明了非典型抗精神病药物,奥氮平和氯氮平,对VTA多巴胺(DA)和GABA神经元的激活效应(图二)。为进一步探索激活效应的药理学机制,研究人员运用分子对接技术和分子动力学模拟技术模拟了奥氮平和氯氮平与GABAA受体的结合作用,结合离体脑片电生理记录、在体神经元钙信号记录以及小鼠的行为学结果,揭示了奥氮平和氯氮平是通过拮抗GABAA受体从而激活了VTA GABA神经元(图三),为非典型抗精神病药物的药理学研究做出了补充。
图三:奥氮平和氯氮平拮抗VTA GABA神经元的GABAA受体
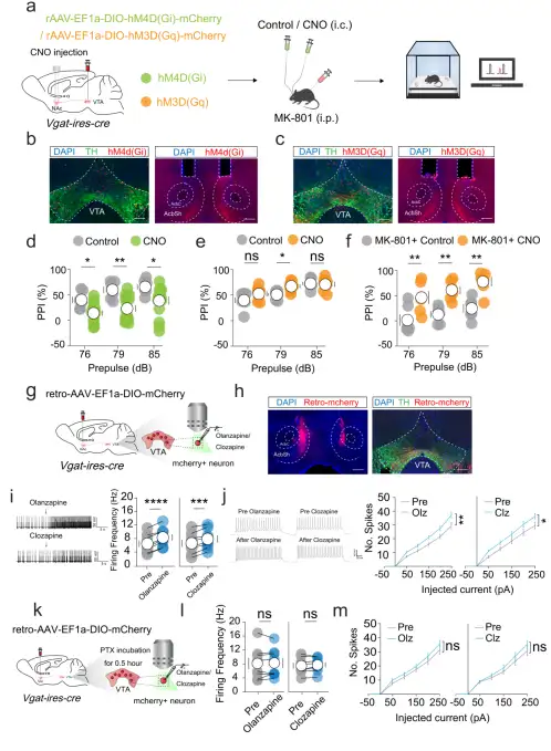
在确定了VTA GABA神经元在抗精神病样行为中的重要作用后,研究人员进一步探索了它们在复杂神经环路中的作用。通过在小鼠伏隔核(NAc)上方埋管给药的行为学实验表明VTA-NAc抑制性的投射参与调节小鼠的精神病样行为(图四),揭示了VTA长投射的GABA神经元对相关神经环路的控制作用及该环路的生理学功能。随后,研究人员结合神经元逆向示踪技术和离体脑片电生理记录技术,证实了奥氮平和氯氮平通过拮抗GABAA受体激活了VTAGABA-NAc神经环路,进一步强调了GABAA在神经环路中的作用(图四)。
图四:VTAGABA-NAc神经回路调节感觉运动门控
结论
综上所述,该研究利用了临床上一线的抗精神病药物实现从人类临床研究到小鼠行为学研究的“反向转化”策略,揭示了中脑VTA GABA神经元抗精神病的潜在作用,VTA GABA神经元及其相关神经环路有望成为治疗精神病的新靶点,针对其临床干预,如药物治疗和深部脑刺激,将为许多致残率极高的精神疾病的治疗提供新的方向和策略。
上海科技大学生命科学与技术学院胡霁研究员,北京脑科学与类脑研究中心孙文智研究员与上海科技大学生命科学与技术学院朱晓娜助理研究员为本文的共同通讯作者,上海科技大学生命科学与技术学院博士后卢琛,朱晓娜助理研究员以及博士生封一帆为本文的共同第一作者。上海科技大学ihuman研究所研究生敖炜祯,上海交通大学上海精神卫生中心博士生黎杰,复旦大学脑科学研究院陈明研究员以及西湖大学高子龙副研究员也在本研究中做出了重要贡献。本研究主要受国家自然基金和科技部2030-脑科学与类脑研究重大项目的支持,还得到了北京脑科学与类脑研究中心张岱教授和上海交通大学上海精神卫生中心袁逖飞教授的大力支持,以及上海科技大学生命科学与技术学院分子影像中心平台和动物学平台的技术支持。
胡霁研究员团队合影
胡霁,博士,副教授,研究员,博士生导师,研究方向:应激神经生物学。
研究内容:
我们发展和应用光学成像、神经调控、遗传学标记与神经环路示踪等最.新的方法精确地研究情感及其相关的精神类疾病的重要科学问题。实验室拥有国际领。先且全面的光学成像仪器(双光子显微镜、梯度折射透镜、光纤光度测量)和技术手段,同时也将结合单细胞测序,质谱技术等前沿的分子生物学手段,深入研究以下重要的神经科学问题:
1.应激/压力的神经机制;
2.神经精神药理的环路机制;
3.神经与精神疾病治疗的新策略。我们的研究将有助于重要的精神疾病比如抑郁症、焦虑症的治疗。
本文使用的病毒产品均来自枢密科技,列表如下:


扫码下载原文
我司可提供光遗传、化学遗传病毒产品,病毒注射及动物实验服务等。部分相关病毒产品列表如下:


了解产品及服务请扫码
或添加客服微信:BrainVTA2020

市场:027-65023363 行政/人事:027-62439686 邮箱:marketing@brainvta.com 客服:18140661572(活动咨询、售后反馈等)
销售总监:张经理 18995532642 华东区:陈经理 18013970337 华南区:王经理 13100653525 华中/西区:杨经理 18186518905 华北区:张经理 18893721749
地址:中国武汉东湖高新区光谷七路128号中科开物产业园1号楼
Copyright © 武汉枢密脑科学技术有限公司. All RIGHTS RESERVED.
鄂ICP备2021009124号 DIGITAL BY VTHINK