2023-02-14 阅读量:31618
抑郁症是最常见神经精神疾病之一,其主要症状表现为持续的情绪低落、快感缺失,常伴有睡眠障碍、食欲异常等,严重者甚至可能导致自杀。随着疫情的大流行,抑郁症的发病率显著增加[1]。目前抑郁症机制不清楚,临床用药存在依从性差,有效率低,起效慢以及停药后高复发率等难题。因此阐明抑郁症新的发病机制,寻找新的抗抑郁治疗靶点具有重要意义。
葡萄糖是大脑最重要的能量物质,除了为大脑活动提供ATP以外,也为各种生命活动提供原料和供体。南方医科大学基础医学院神经生物学教研室曹雄教授课题组既往研究发现,星型胶质细胞释放ATP调控小鼠的抑郁样行为[2]。此外,在葡萄糖代谢过程中,部分葡萄糖还可以通过氨基己糖途径产生的UDP-乙酰葡糖胺,为O-乙酰葡糖胺糖基化(O-GlcNAc糖基化)修饰提供底物。O-GlcNAc糖基化是重要的翻译后修饰之一,广泛参与了信号转导、蛋白降解、表观遗传等多种生物学过程[3]。O-GlcNAc转移酶(OGT)是O-GlcNAc糖基化的关键酶。OGT是代谢和应激的感受器,可以感受外界刺激快速调节生理功能[4]。应激是抑郁症的重要诱发因素之一。大脑中OGT是否感知外界的刺激,是否调控大脑情绪甚至是参与精神疾病病理生理过程,现仍不清楚。
2023年2月9日,曹雄教授课题组在The journal of clinical investigation(IF=19.456)杂志上在线发表了题为“O-GlcNAc transferase in astrocytes modulates depression-related stress susceptibility through glutamatergic synaptic transmission”的论文。该论文揭示了前额叶皮层(mPFC)星型胶质细胞OGT调节谷氨酸转运蛋白(GLT-1)的O-GlcNAc糖基化修饰,参与抑郁发生;通过敲除星型胶质细胞的OGT可改善应激条件下所导致的谷氨酸代谢紊乱,减少锥体神经元的突触损伤,产生抗抑郁的效应。
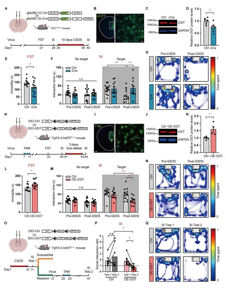
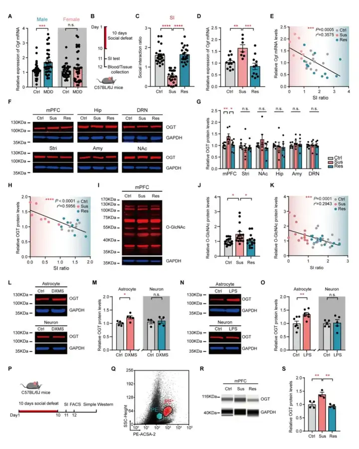
研究者收集了抑郁患者的血液样品,发现男性抑郁患者外周血液中Ogt mRNA水平显著升高。接下来研究者使用抑郁经典模型—慢性社交挫败应激模型(Chronic Social Defeat Stress,CSDS)[5],发现抑郁敏感组小鼠mPFC中的OGT和整体O-GlcNAc水平显著升高,而其他脑区无明显变化。并且通过流式分选和微量Western的技术检测进一步验证,抑郁小鼠mPFC中星型胶质细胞的OGT表达水平特异性增加。
图1:抑郁小鼠mPFC中星型胶质细胞的OGT表达水平特异性升高
2.星形胶质细胞OGT条件性敲除鼠产生抗抑郁样表型
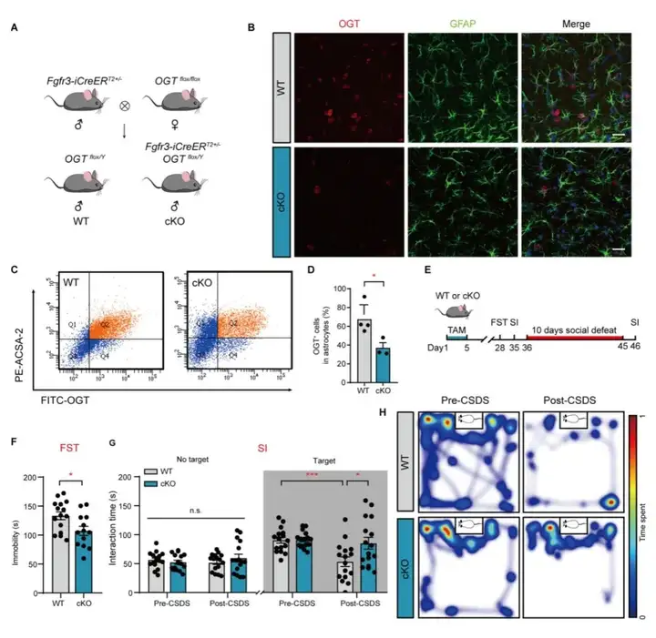
研究者通过Fgfr3-iCreERT2和OGTloxp/loxp获得条件敲除星型胶质细胞OGT小鼠。行为学检测发现在强迫游泳实验(Forced swimming test,FST)中,cKO小鼠表现出更短的不动时间;在CSDS造模后,对照组WT小鼠表现出显著降低的社交时间,然而cKO的小鼠则未发生显著的降低,提示该鼠可以对社交挫败所导致的应激产生抵抗性,具有抗抑郁表型。然而,敲除兴奋性神经元中的OGT则不会出现类似的效应。
图2: 条件下敲除星型胶质细胞的OGT可以产生抗抑郁效应
3. mPFC星型胶质细胞OGT双向调节小鼠应激敏感性
首先,研究者在OGTloxp/loxp小鼠双侧mPFC注射gfaABC1D-iCre病毒或对照病毒。行为学检测发现,与对照病毒组相比,选择性敲低mPFC星形胶质细胞OGT鼠在FST中表现出更短的不动时间;经10天CSDS造模后,对照鼠表现出与CD1鼠显著降低的社交时间,然而iCre组小鼠则有比对照组明显更高的社会交互时间,提示选择性敲低mPFC中星形胶质细胞的OGT可以增加小鼠对社会挫败应激压力的抵抗性,产生抗抑郁样效应。
接下来,研究者在Fgfr3-iCreERT2小鼠双侧mPFC注射DIO-OGT病毒或对照病毒,在mPFC过表达OGT。行为学检测发现,在FST中,过表达OGT鼠表现出明显更长的不动时间;并且,在3天的抑郁阈下刺激模型(Subthreshold social defeat stress,SSDS)后,对照组小鼠仍表现出较高的交互时间,而OGT过表达组小鼠则表现出显著降低的与CD1鼠社会交互时间,提示小鼠对应激的敏感性显著增加。
为进一步验证mPFC星型胶质细胞OGT对应激敏感性的调控,研究者将Fgfr3-iCreERT2小鼠进行CSDS造模,筛选出对造模不敏感的小鼠(SI Ratio>1),在小鼠双侧mPFC中注射DIO-OGT病毒或对照病毒。行为学检测发现,对照组小鼠仍然表现出对应激的不敏感性(SI Ratio>1),而过表达星型胶质细胞中的OGT则从不敏感(SI Ratio>1)变成了应激敏感(SI Ratio<1)。因此,以上结果表明mPFC中星型胶质细胞的OGT可以双向调节小鼠对应激的敏感性。
图3: mPFC中星型胶质细胞的OGT可以双向调节小鼠对应激敏感性
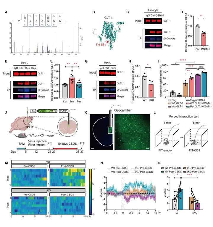
研究者通过O-GlcNAc糖基化修饰组学检测发现,敲除星型胶质细胞的OGT可以使谷氨酸转运蛋白-1(GLT-1)在Thr-551位点的O-GlcNAc糖基化修饰的显著降低,并且通过免疫共沉淀进行了验证。细胞实验进一步验证GLT-1的O-GlcNAc糖基化可以影响GLT-1对谷氨酸的转运能力。为探索GLT-1对应激条件下的谷氨酸代谢的影响,使用谷氨酸探针(iGluSnFR)病毒,分别在CSDS造模前和造模后进行强迫社交行为(Forced interaction test,FIT),并在行为过程中通过光纤记录FIT过程中的谷氨酸变化情况。结果发现CSDS造模前,在FIT实验中,两组小鼠mPFC中神经元的谷氨酸变化无明显差别;而经过10天CSDS后,对照组小鼠谷氨酸信号比进行造模前出现显著升高,然而OGT敲除鼠比对照组表现出更低的谷氨酸信号。结果提示mPFC中星形胶质细胞OGT可以通过GLT-1的O-GlcNAc糖基化修饰,调控社交挫败应激所导致的谷氨酸代谢异常。
图4: mPFC中星形胶质细胞OGT通过GLT-1调节社交应激引起的谷氨酸代谢
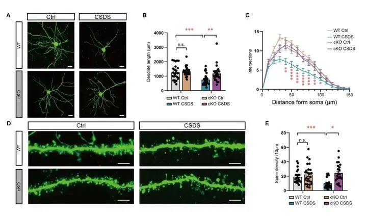
5.敲除mPFC星形胶质细胞OGT可减少应激导致的锥体神经元突触形态/功能损害
研究者使用rAAV-CamkIIα-FLP和rAAV-nEf1α-FDIO-EYFP(1:1)的混合病毒,对神经元稀疏标记,并进行神经元形态分析。结果显示,经过CSDS造模后,WT组小鼠的树突总长度发生显著的降低,而cKO小鼠则无明显的变化;CSDS后WT组小鼠的树突复杂程度发生了显著的降低,而cKO小鼠则无明显的变化。此外,研究者通过GCaMp6s病毒,在FIT实验中进行光纤钙信号记录神经元钙活动,两组小鼠与CD1鼠社交时神经元的钙信号无明显差别;然而经过10天CSDS后,对照组小鼠比进行造模前神经元钙活动显著降低,然而OGT敲除组小鼠比对照组小鼠表现出明显更高的钙活动。
图5: 星形胶质细胞的OGT可以减少mPFC中社交应激所导致的椎体神经元树突形态和树突棘损害
结论
本文通过转基因小鼠,病毒注射,光纤信号记录,修饰组学等方法,阐明了mPFC星形胶质细胞的OGT参与调控抑郁样行为,首次发现并验证了GLT-1的T-551位点可以发生O-GlcNAc糖基化修饰,降低GLT-1的O-GlcNAc糖基化修饰水平,可减少应激所引起的谷氨酸代谢紊乱,进而保护神经元突触结构与功能,产生抗抑郁效应。为揭示抑郁发生和抗抑郁调控机制提供新思路;为发现新的抑郁症生物标记物、筛选起效快的新型抗抑郁药物提供新靶点。
南方医科大学基础医学院神经生物学教研室、粤港澳大湾区脑科学与类脑研究中心曹雄教授为本文的独立通讯作者,广州市妇女儿童医疗中心麻醉科范俊博士为本文第一作者,高天明院士为本文做出指导。研究生郭芳,莫然,陈亮宇,博士后莫嘉文,卢成林和任静为本文做出重要贡献。
曹雄教授课题组合影
通讯作者介绍:
曹雄,博士,教授,国家万人计划青年拔尖人才项目获得者。主要从事抑郁症神经生物学机制研究。主持国家万人计划青年拔尖人才项目、国家自然科学基金、广东省杰出青年基金等项目。研究论文以通讯/第一作者发表在Nature Med.、J Clin Invest、Science Adv.、Biol. Psychiatry.、J Neurosci.、Theranostics等刊物;获国家自然科学奖二等奖(排名第五)、广东省科学技术一等奖(排名第三)等。

参考文献:
1.Kessler, R.C., et al., The epidemiology of major depressive disorder: results from the National Comorbidity Survey Replication (NCS-R). JAMA, 2003. 289(23): p. 3095-105.
2.Cao, X., et al., Astrocyte-derived ATP modulates depressive-like behaviors. Nat Med, 2013. 19(6): p. 773-7.
3.Yang, X. and K. Qian, Protein O-GlcNAcylation: emerging mechanisms and functions. Nat Rev Mol Cell Biol, 2017. 18(7): p. 452-465.
4.Howerton, C.L., et al., O-GlcNAc transferase (OGT) as a placental biomarker of maternal stress and reprogramming of CNS gene transcription in development. Proc Natl Acad Sci U S A, 2013. 110(13): p. 5169-74.
5.Golden, S.A., et al., A standardized protocol for repeated social defeat stress in mice. Nat Protoc, 2011. 6(8): p. 1183-91.
本文使用的来自枢密科技的病毒产品,列表如下:


扫码下载原文
我司可提供基因过表达、干扰、编辑定制服务,以下为相关产品案例
抑郁症动物模型及药效评价(更多服务及详情请咨询我们)!
抑郁症是现在最常见的一种心理疾病,以连续且长期的心情低落为主要的临床特征,严重者出现自杀倾向,是现代人心理疾病最重要的类型。迄今,抑郁症的病因并不非常清楚,抑郁症动物模型的构建有利于开发治疗药物和探究发病机制。枢密科技可为您提供包含抑郁症模型在内多种定制大小鼠模型及表型分析服务。
抑郁症状的检测:1)强迫游泳实验 2)悬尾实验 3)糖水偏好实验

了解产品及服务请扫码
或添加客服微信:BrainVTA2020

市场:027-65023363 行政/人事:027-62439686 邮箱:marketing@brainvta.com 客服:18140661572(活动咨询、售后反馈等)
销售总监:张经理 18995532642 华东区:陈经理 18013970337 华南区:王经理 13100653525 华中/西区:杨经理 18186518905 华北区:张经理 18893721749
地址:中国武汉东湖高新区光谷七路128号中科开物产业园1号楼
Copyright © 武汉枢密脑科学技术有限公司. All RIGHTS RESERVED.
鄂ICP备2021009124号 DIGITAL BY VTHINK