2022-12-05 阅读量:1157
疼痛发生机制的复杂性和异质性导致临床的难治性,当前的镇痛药物和治疗手段远不能满足患者的需求。持续的疼痛滋生一系列并发病症,如负性情绪、睡眠障碍和进食降低等,提示痛觉的神经系统可以与其它系统相互作用,可能另辟蹊径从多系统角度提出干预难治性疼痛的新策略。
中国科学技术大学生命科学与医学部张智教授团队长期致力于疼痛的多系统调控机制研究,过去已解析了疼痛与情绪系统(Nature Neuroscience,2019;Nature Neuroscience,2021)、疼痛与听觉系统(Science,2022)和视觉系统交互作用的神经机制,以及大脑小胶质细胞参与调控这些神经可塑性的分子细胞机制(Neuron,2021),靶向神经环路的物理刺激可缓解负性情绪(PNAS,2019)。
2022年11月28日,张智/朱霞(中国科学技术大学博士后)团队与刘际研究员(中国科学技术大学先进技术研究院)和余骏马主任医师团队(安徽医科大学第三附属医院麻醉科)合作在Nature Metabolism上发表了文章“A neural circuit for the suppression of feeding under persistent pain”,揭示了疼痛降低进食量和摄食动机的神经基础。

在本研究中,作者利用足底炎症(和神经结扎)引起疼痛的模型小鼠,通过连续的进食监测、进食模式分析和自由进食行为测试等实验方法发现这些小鼠的进食量显著减少,并且蔗糖操作任务测试的结果显示CFA(完全弗氏佐剂)模型小鼠伴随摄食动机的降低。

图1.疼痛导致进食减少和动机下降
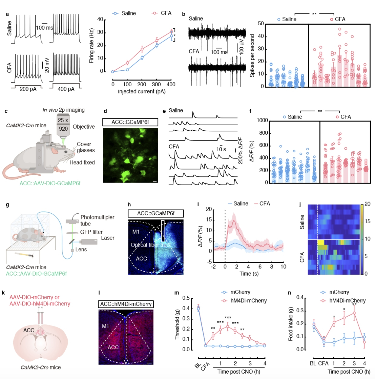
鉴于前扣带回皮层(ACC)在痛觉信息编码中发挥着重要作用,作者综合运用脑片膜片钳、在体电生理技术发现ACC中谷氨酸能神经元(Glu)在持续疼痛环境下被显著激活。由于钙信号也是指示神经元活性的指标之一,作者将Cre依赖的钙指示剂GCaMP6f注射到CaMK2-Cre小鼠的ACC中,通过双光子钙成像、光纤记录等研究手段再次验证了CFA模型小鼠ACCGlu神经元的活性显著增加。此外,通过化学遗传学方法特异的抑制ACCGlu神经元可显著缓解CFA模型小鼠的痛敏,并且显著改善疼痛导致的进食减少。

图2.疼痛导致ACCGlu神经元的活性显著增加
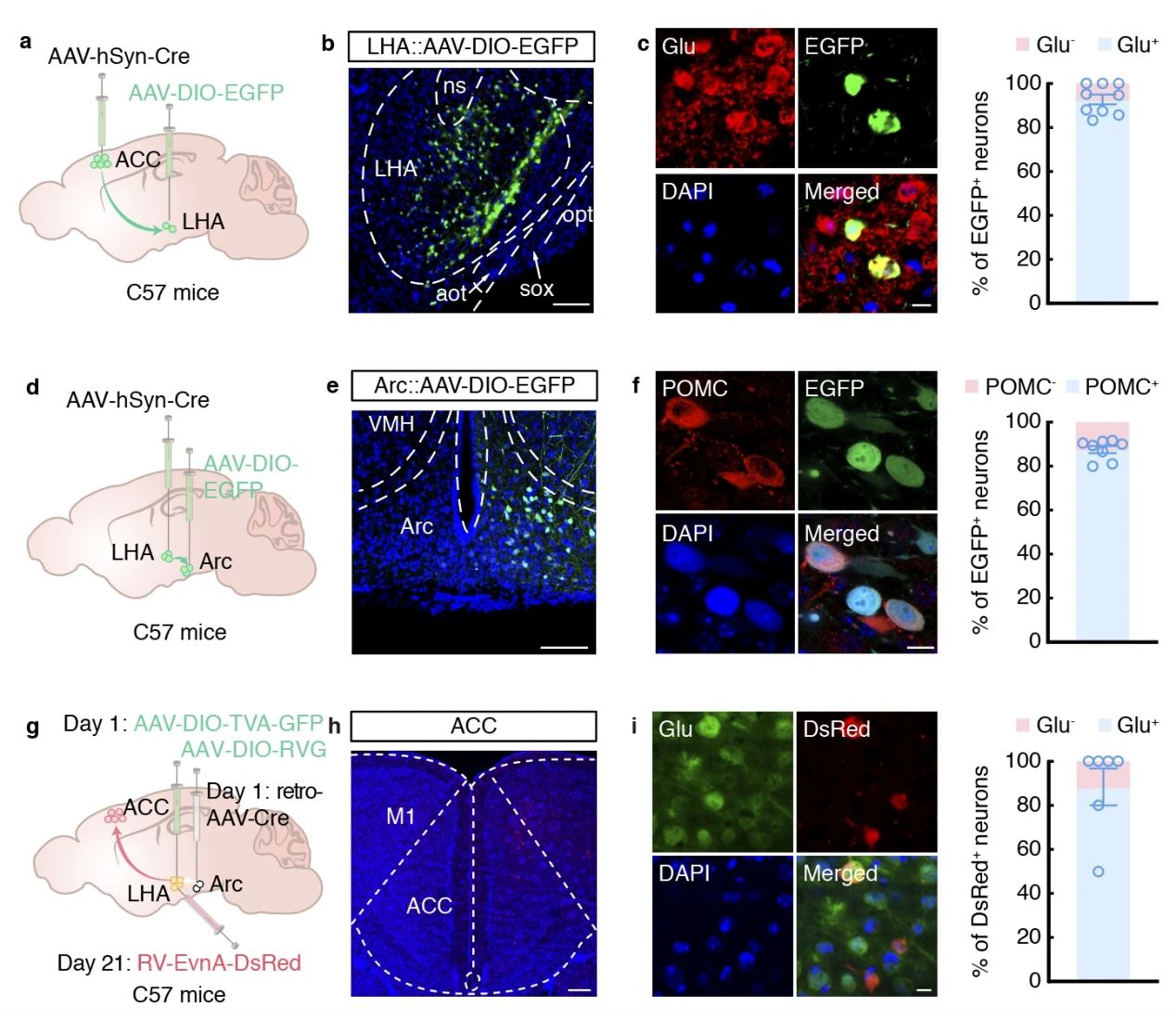
为了进一步探究疼痛导致进食减少的神经环路机制,作者以ACC为起点进行正向病毒示踪,发现GluACC神经元向外侧下丘脑(LHA)投射,并且GluACC神经元主要支配的是LHA中的谷氨酸能神经元。随后,再次通过正向病毒示踪策略发现GluLHA神经元投射到下丘脑弓状核(Arc)中阿片促黑激素皮质素原神经元(POMC)—调控摄食的关键脑区和神经细胞。接下来,作者通过逆向病毒示踪,进一步对GluACC→GluLHA→POMCArc这一三级神经环路的结构进行了验证。

图3.GluACC→GluLHA→POMCArc环路结构验证
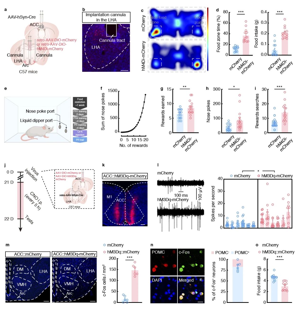
最后,为探究GluACC→GluLHA→POMCArc神经环路是否参与疼痛导致进食减少的调控,作者通过化学遗传学方法特异的抑制GluACC→GluLHA→POMCArc神经环路,发现抑制该环路后可显著增加CFA模型小鼠进入食物区域的时间和进食量,并且显著改善由疼痛导致的动机降低。除此之外,作者通过在C57小鼠的LHA中注射retro-AAV-hSyn-Cre,在ACC中注射AAV-DIO-hM3Dq-mCherry的方式特异的激活支配LHA的那部分ACC神经元,会导致LHA和Arc中的c-Fos表达增加,并且观察到这些小鼠的进食量显著降低。总的来说,本研究显示GluACC→GluLHA→POMCArc神经环路参与驱动疼痛状态下的食欲不振。

图4.GluACC→GluLHA→POMCArc神经环路参与疼痛导致进食减少的调控

模式图:持续疼痛下抑制进食的神经回路

扫码下载原文
中国科学技术大学博士研究生唐皓迪、董婉莹和安徽医科大学第二附属医院的博士研究生胡锐为共同第一作者;中国科学技术大学张智教授、博士后朱霞、刘际研究员和安徽医科大学第三附属医院余骏马主任医师为该论文的共同通讯作者。该研究得到中国科大的薛天、熊伟和毕国强教授的大力支持。

课题组合影(照片提供自:中国科学技术大学张智教授实验室)
本文使用的病毒产品全部来自枢密科技,列表如下:


了解产品及服务请扫码
或添加客服微信:BrainVTA2020

市场:027-65023363 行政/人事:027-62439686 邮箱:marketing@brainvta.com 客服:18140661572(活动咨询、售后反馈等)
销售总监:张经理 18995532642 华东区:陈经理 18013970337 华南区:王经理 13100653525 华中/西区:杨经理 18186518905 华北区:张经理 18893721749
地址:中国武汉东湖高新区光谷七路128号中科开物产业园1号楼
Copyright © 武汉枢密脑科学技术有限公司. All RIGHTS RESERVED.
鄂ICP备2021009124号 DIGITAL BY VTHINK