2022-12-09 阅读量:1358
脊髓损伤修复领域长期致力于如何促进受损的轴突实现长距离轴突再生。该研究团队提出了一种新的修复理论:通过诱导内源性神经发生建立新的中继神经环路,桥接受损的头尾两端以恢复受损的神经功能。然而,这些新生的中继神经环路是否可正确整合到受损的长投射神经环路中及其整合机制目前是未知的。
2022年11月29日,北航生物与医学工程学院、北京生物医学高精尖中心李晓光教授团队,联合首都医科大学杨朝阳教授、同济大学孙毅教授和深圳先进技术研究院徐富强教授,在国际知名杂志《Biomaterials》发表题为《Proper wiring of newborn neurons to control bladder function after complete spinal cord injury》的研究论文。本研究首次应用多种病毒神经示踪技术、光遗传学、化学遗传学和多重免疫荧光染色技术证明,NT3-壳聚糖生物活性材料可通过诱导内源性新生神经元产生,重建脊髓上排尿反射神经环路,使下尿路重获脊髓上控制;其诱导的新生神经元可整合到排尿反射神经环路中,重连控制下尿路的脊髓低级中枢和脊髓上脑高级中枢;同时证明了新生神经元在膀胱功能恢复中的重要作用。该研究首次揭示了中枢神经系统损伤后的功能恢复无需长距离的轴突再生,局部新生神经元和新生神经环路可促进损伤后的功能恢复,首次证明了新生神经元在功能恢复中的重要作用。为中枢神经系统损伤修复提供一种全新的策略,并进一步推动了医用生物活性材料在临床的应用。

1.NT3-壳聚糖明显改善完全性脊髓损伤大鼠下尿路功能
下尿路的正常生理功能需要脊髓和脊髓上环路共同参与。本研究中我们使用完全性脊髓损伤模型,移除T7-T8节段约5 mm长脊髓组织。我们前期研究发现,在脊髓缺损区植入NT3-壳聚糖生物活性支架,可诱导损伤区新生神经组织产生,并桥接头尾端宿主脊髓,并可显著改善感觉和运动功能。本研究发现,NT3-壳聚糖的植入也明显恢复了脊髓损伤大鼠的独立排尿功能。脊髓损伤早期,即脊休克期,膀胱反射性活动完全消失,表现为尿潴留,24小时累积排尿量明显增多。脊髓损伤后14天,反射性膀胱收缩可重新出现,24小时累积排尿量减少。14天后,单损组大鼠24小时累积排尿量基本维持在同一水平,而NT3-壳聚糖组大鼠24小时累积排尿量逐渐减少,可逐渐恢复独立自主排尿。尿流动力学结果显示,在NT3-壳聚糖植入后12周,和单损组相比,NT3-壳聚糖组大鼠最大排尿压明显降低,排尿间隔时间明显延长,排尿时间缩短,残余尿量明显减少,排尿效率显著增加。尿道外括约肌肌电图显示,NT3-壳聚糖组大鼠排尿时可见低频burst收缩,放电模式和假手术组类似。以上结果提示,NT3-壳聚糖部分恢复了脊髓损伤大鼠逼尿肌-括约肌协同性,明显改善了神经源性下尿路功能障碍。

图1. NT3-壳聚糖诱导脊髓损伤大鼠原位脊髓组织再生和独立排尿功能恢复

图2.NT3-壳聚糖改善脊髓损伤大鼠神经源性下尿路功能障碍
2.NT3-壳聚糖重建完全性脊髓损伤大鼠排尿反射神经环路
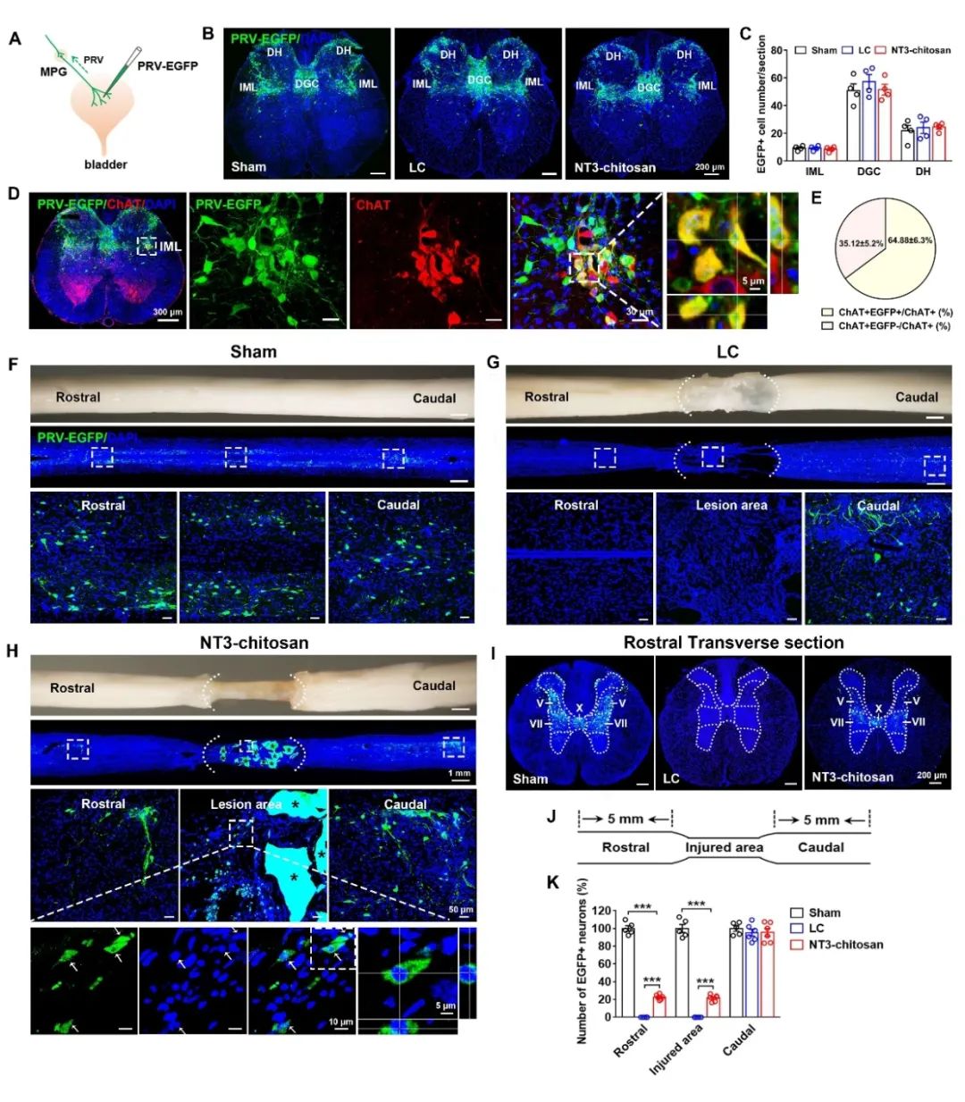
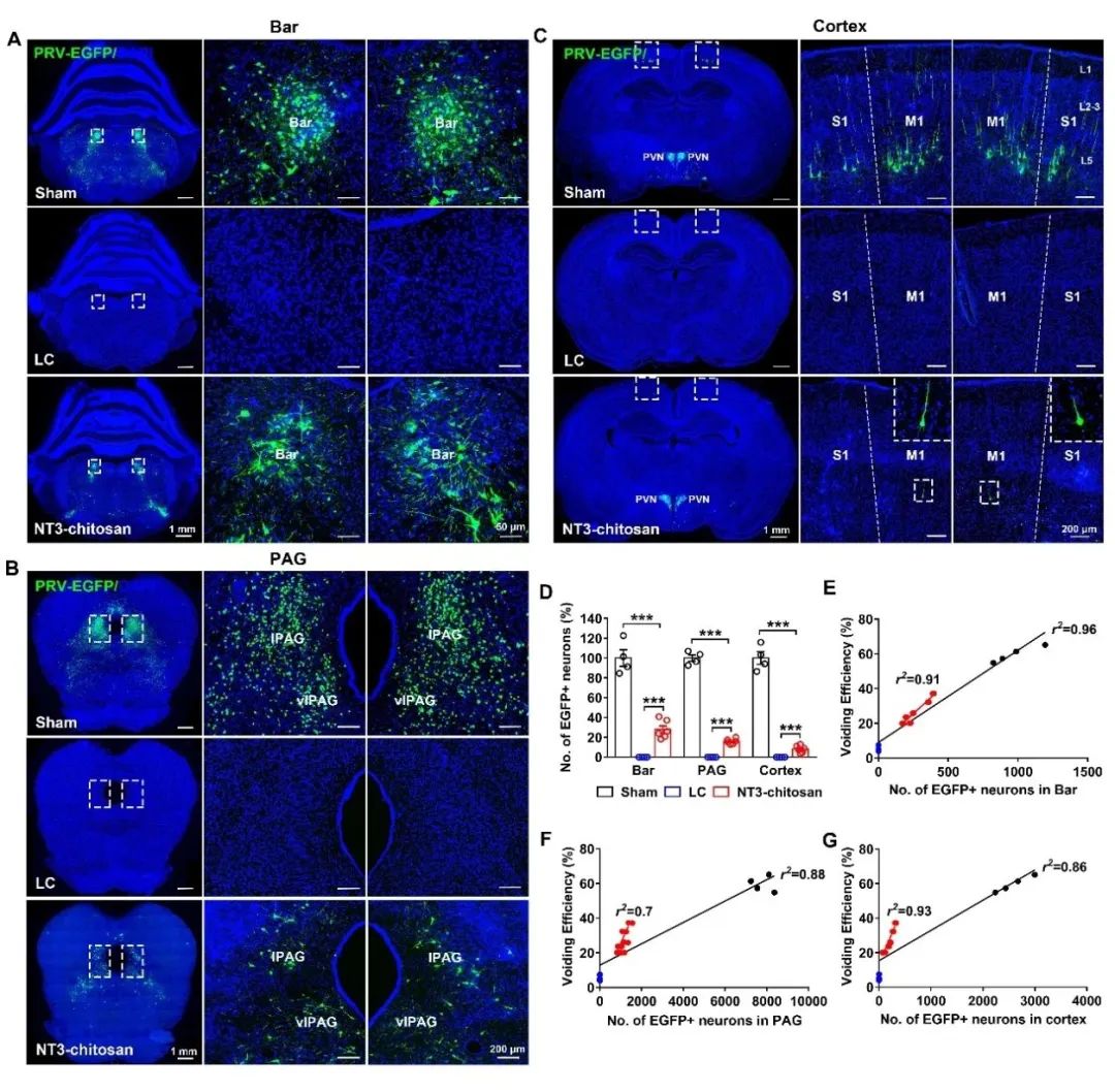
为检测NT3-壳聚糖改善脊髓损伤大鼠膀胱功能是否和脊髓上排尿反射神经环路重建有关,我们在尿流动力学实验结束后,立即在各组大鼠膀胱壁内注射逆行跨多突触病毒PRV,观察PRV阳性细胞在各组大鼠脑和脊髓的分布。结果显示,单损组大鼠PRV阳性细胞仅在损伤区尾端脊髓检测到,损伤区、损伤区头端脊髓和脑内均未见PRV阳性细胞。NT3-壳聚糖组大鼠PRV阳性细胞不仅可在损伤区尾端脊髓检测到,而且损伤区、损伤区头端脊髓和脑内也可检测到PRV阳性细胞,几乎分布于控制排尿的所有脑区,分布位置和假手术组大鼠类似。相关性分析结果显示,脊髓上PRV阳性细胞数和膀胱功能恢复呈正相关,提示脊髓上突触输入越多,膀胱功能恢复越好,NT3-壳聚糖重建了完全性脊髓损伤大鼠排尿反射神经环路。

图3. NT3-壳聚糖重建脊髓损伤大鼠排尿反射神经环路

图4. NT3-壳聚糖重建脊髓损伤大鼠脊髓上排尿反射神经环路
3.NT3-壳聚糖诱导的新生神经元参与下尿路功能恢复
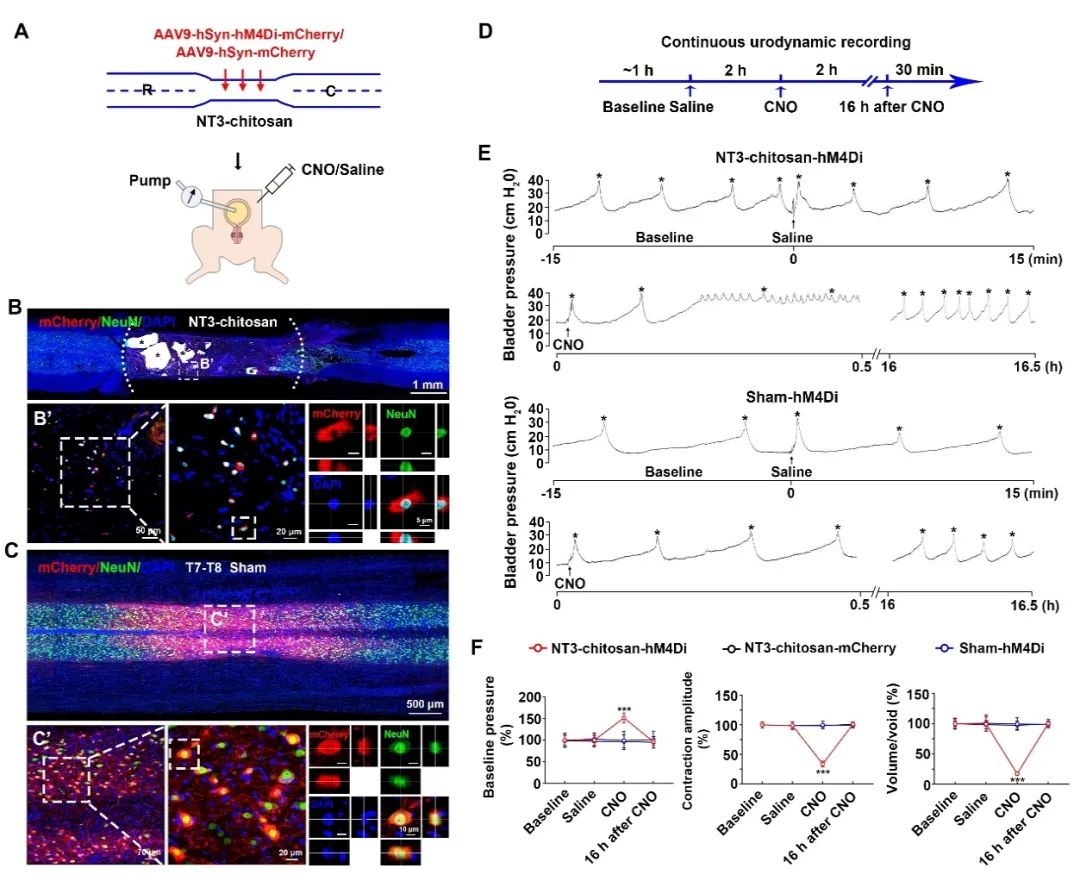
为检测NT3-壳聚糖是否可诱导新生神经元产生并整合到排尿反射神经环路中,我们取膀胱注射PRV-EGFP病毒的胸段脊髓组织,进行BrdU/NeuN/EGFP免疫荧光染色。结果显示,损伤区内可检测到BrdU/NeuN/EGFP三阳性细胞,提示NT3-壳聚糖可诱导新生神经元产生并整合到了控制排尿的神经环路。损伤区内PRV-EGFP阳性细胞中约36%为CaMKIIα阳性的兴奋性神经元,约42%为GABA阳性的抑制性神经元,提示NT3-壳聚糖诱导的新生神经元既有兴奋性神经元,也有抑制性神经元,且两者均参与到了排尿反射神经环路的重建。RV逆行跨单突触病毒示踪结果显示,Bar核神经元可与损伤区新生神经元形成直接突触连接。化学遗传学结果显示,损伤区新生神经元参与NT3-壳聚糖诱导的下尿路功能恢复。

图5. NT3-壳聚糖诱导的新生神经元整合进排尿反射神经环路

图6. Bar神经元与损伤区新生神经元形成单突触连接
4.NT3-壳聚糖恢复完全性脊髓损伤大鼠膀胱功能的脊髓上控制
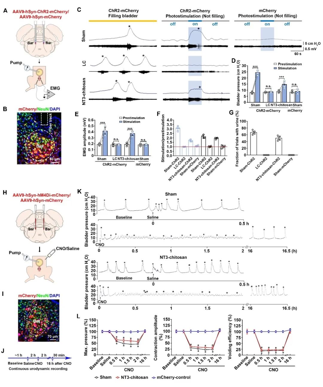
为检测NT3-壳聚糖是否恢复了脊髓损伤大鼠膀胱功能的脊髓上控制,我们在双侧Bar核注射了AAV-hSyn-ChR2-mCherry病毒,观察光激活Bar核神经元能否引起膀胱压力和EUS肌电图活动的改变。结果显示,NT3-壳聚糖组大鼠几乎所有光刺激均可诱发膀胱压力和EUS放电幅值的增加,约50%光刺激可诱发尿道外括约肌burst放电,并伴随排尿,而单损组大鼠给予光刺激未见膀胱压力和EUS放电幅值的改变,提示NT3-壳聚糖可部分恢复下尿路功能的脊髓上控制。为检测脊髓上突触输入对NT3-壳聚糖介导的膀胱功能恢复是必要的,我们在双侧Bar核注射了AAV-hSyn-hM4Di-mCherry病毒,检测功能抑制Bar核神经元能否抑制膀胱功能。结果显示,腹腔注射CNO可逆性地损害了NT3-壳聚糖组大鼠的膀胱功能,CNO注射后2小时内最大排尿压、膀胱收缩幅值和排尿效率均明显减低;CNO注射后16小时,各尿流动力学参数可重新恢复至基线水平,提示脊髓上突触输入对NT3-壳聚糖介导的膀胱功能恢复是必要的。

图7.NT3-壳聚糖诱导的新生神经元参与脊髓损伤大鼠膀胱功能恢复

图8. NT3-壳聚糖恢复脊髓损伤大鼠膀胱功能的脊髓上控制
结论
本研究首次揭示了中枢神经系统损伤后的功能恢复无需长距离的轴突再生,局部新生神经元和新生神经环路可促进损伤后的功能恢复,首次证明了新生神经元在功能恢复中的重要作用。为中枢神经系统损伤修复提供一种全新的策略,并进一步推动了医用生物活性材料在临床的应用。
本论文的第一作者为北航医学科学与工程学院郝飞博士,北航生物与医学工程学院李晓光教授、同济大学孙毅教授、首都医科大学杨朝阳教授和深圳先进技术研究院徐富强教授为共同通讯作者,北京航空航天大学为本论文的第一完成单位。本研究得到了科技部重点研发计划、国家自然科学基金和北京市自然科学基金等项目的资助,并得到了生物材料与神经再生北京市重点实验室、生物力学与力生物学教育部重点实验室和北京市生物医学工程高精尖创新中心的支持。

扫码下载原文
通讯作者简介
李晓光,北航生物与医学工程学院、北京生物医学高精尖中心教授,博士生导师。主要从事应用组织工程修复中枢神经损伤机理和临床转化研究。主持和完成科技部863、国家重点研发计划、国家自然科学基金重点项目等。在国际著名期刊《PNAS》、《STTT》、《Biomaterials》等发表论文30余篇,获国家发明专利多项,获“2012年全国百篇优秀博士学位论文指导老师”及“2018年高等学校科学研究优秀成果-自然科学一等奖”。
孙毅,同济大学医学院教授、博士生导师。研究方向:神经干细胞与发育;中枢神经系统疾病与修复;神经免疫互作等。孙毅教授先后发表SCI论文114篇,总影响因子超过1900,被引频次共计20367次。其中高影响因子的文章包括5篇Cell,2篇Nature,3篇Science,4篇Neuron,4篇Nature Neuroscience,2篇Nature Communications,1篇Cancer Cell,1篇Cell Stem Cell,1篇Molecular Cell,1篇Nature Medicine,1篇Cell Research,17篇PNAS。
杨朝阳,首都医科大学基础医学院教授、博士生导师。主要从事应用组织工程学方法修复中枢神经系统损伤研究。主持完成科技部重点研发计划、国家自然科学基金面上项目等多项国.家级科研项目。在《PNAS》、《STTT》、《Biomaterials》等期刊上发表论文30余篇。获“2018年高等学校科学研究优秀成果-自然科学一等奖”、“2012年全国百篇优秀博士学位论文”、“2018年中华医学会-医学科学技术三等奖”。
徐富强,博士,中科院深圳先进技术研究院脑认知与脑疾病研究所PI。研究方向:开发神经环路研究和治疗目的的工具。徐富强教授团队一直致力于开发基于病毒的神经回路工具。通过结合神经生物学、分子和细胞生物学、病毒学、神经成像和生物工程等相关领域的最.新进展,该实验室聚焦于开发在各种类型物种中标记神经回路时低毒、高灵敏度、灵活、简单、细胞特异性、传播方向和范围可控的病毒工具。

本文使用的来自枢密科技的病毒产品,列表如下:


了解产品及服务请扫码
或添加客服微信:BrainVTA2020

市场:027-65023363 行政/人事:027-62439686 邮箱:marketing@brainvta.com 客服:18140661572(活动咨询、售后反馈等)
销售总监:张经理 18995532642 华东区:陈经理 18013970337 华南区:王经理 13100653525 华中/西区:杨经理 18186518905 华北区:张经理 18893721749
地址:中国武汉东湖高新区光谷七路128号中科开物产业园1号楼
Copyright © 武汉枢密脑科学技术有限公司. All RIGHTS RESERVED.
鄂ICP备2021009124号 DIGITAL BY VTHINK