2022-11-28 阅读量:1318
当动物暴露于厌恶情境时,会出现负面情绪及行为回避的适应性反应,是预防潜在风险所不可或缺的。通过学习适应性行为感觉信息是如何被改变的是神经科学中的一个基本问题。
厌恶记忆的获取和存储是中枢神经系统(CNS)的基本原则之一。记忆从来都不是完全精确的,但总是部分泛化的,使动物能够快速而恰当地对类似于先前经历的新奇刺激做出反应,但记忆泛化也会造成无法区分不同的刺激。记忆过度泛化或消退缺陷可能导致动物的生理和行为反应不足,进而影响日常生活。研究表明促进厌恶记忆的消退和或减弱其泛化过程可能对治疗焦虑障碍和创伤后应激障碍(PTSD)具有重要意义。前人研究表示恐惧学习是通过海马和杏仁核内多条平行厌恶信号通路进行的。厌恶性味觉记忆由臂旁核内降钙素基因相关肽神经元建立和维持。既往研究显示胆碱能神经元参与各种记忆,大多数来自基底前脑包括内侧隔核(MS)脑区的胆碱能神经元到大脑皮层、海马和杏仁核的投射,在记忆、恐惧和焦虑中发挥重要作用。内侧缰核(MHb)是已知的调节消极状态的大脑中枢。此外,内源性大麻素对MHb胆碱能神经传递的控制在表达厌恶记忆中发挥关键作用。然而,关于视觉厌恶记忆的报道很少,而视觉厌恶的泛化是大脑保障生存的关键功能,其中潜在的神经生物学机制尚不清楚。因此,研究人员专注于MS和MHb中的神经元是否以及如何调节视觉厌恶记忆及其泛化。
2022年5月31日,中国药科大学药学院药理系洪浩教授与龙燕副教授团队合作在Cell Reports发表题为“A cholinergic medial septum input to medial habenula mediates generalization formation and extinction of visual aversion”研究论文,本文中作者建立了一种通过动态条纹图像诱导视觉厌恶的快速泛化模式。通过使用纤维光度测定法、细胞凋亡、化学遗传学和光遗传学技术及行为学测试,发现MS胆碱能神经元的活性降低导致视觉厌恶的泛化损失。引人注目的是,研究人员鉴定出一条MS胆碱能神经元到MHb的投射,并发现抑制MS/MHb胆碱能回路破坏厌恶泛化形成,而其持续激活又能破坏随后的厌恶消退。进一步的研究表明,MS/MHb胆碱能投射调节视觉厌恶的泛化可能通过下游共同释放谷氨酸和乙酰胆碱的神经元的M1毒蕈碱型乙酰胆碱受体(mAChRs)。这些发现表明,MS/MHb胆碱能回路是厌恶泛化形成和消退的关键节点,潜在地为情感障碍的发病机制提供了见解。
1. MS胆碱能神经元投射至MHb
MS是基底前脑胆碱能系统的重要组成部分,是向扣带皮层、内嗅皮层和海马的胆碱能(以及非胆碱能)投射的主要来源。通过病毒注射的方法标记MS内的胆碱能神经元,原位杂交和免疫组化实验(乙酰胆碱转移酶ChAT作为marker)均证明了荧光病毒标记MS胆碱能神经元的有效性。接下来使用病毒示踪技术发现在背侧和腹侧MHb脑区均观察到MS的胆碱能投射,说明MS对MHb具有广泛的胆碱能投射。
2. MS胆碱能神经元参与视觉厌恶记忆的泛化形成和消退
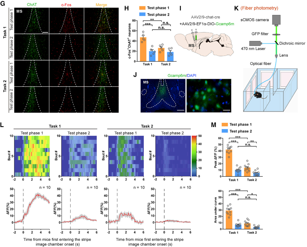
视觉厌恶图像通常用于厌恶学习。为了确定小鼠是否厌恶特定图像,作者采用了基于实时位置偏好(RTPP)的视觉厌恶任务。结果发现小鼠在显示动态条纹图像的箱中呆的时间显著短于显示静态条纹或空白图像的箱中呆的时间,表明动态条纹图像于小鼠而言是厌恶图像。此外,小鼠探索静态条纹图像箱的时间和空白图像箱的时间一样,表示静态图像属于中性图像。为了探究视觉厌恶中的泛化形成和消退,研究人员基于前人研究利用相似的动态和静态条纹图像设计了厌恶泛化任务,结果显示训练阶段暴露于动态图像后,测试阶段1中小鼠在显示静态条纹图像箱中呆的时间是总时间的34.8%±1.5%,表明以前认为是视觉中性图像的静态图像,现在在小鼠中引起了显著的厌恶回避反应,即代表厌恶的泛化形成。4 h后测试阶段2中小鼠在显示条纹图像箱中呆的时间是总时间的48.7%±1%,即显示出视觉厌恶的泛化消退。然而,如果在训练阶段没有动态图像刺激的情况下测试小鼠,静态图像就不能导致测试阶段厌恶行为的泛化。
使用即刻早期基因产物c-Fos表征神经元活性,发现厌恶泛化形成期MS胆碱能神经元中c-Fos的表达远高于随后的消退期和训练阶段没有动态图像刺激的测试阶段。进一步利用GCaMP6m监测接受厌恶泛化任务小鼠MS胆碱能神经元Ca2+活性,当厌恶泛化阶段小鼠首次进入呈现条纹图像的箱时,检测到Ca2+信号急剧增加,而在随后的消退过程中没有明显变化。与其他测试阶段相比,在视觉厌恶的泛化形成过程中观察到MS神经元活性显著增加。
总的来说,这些数据表明MS胆碱能神经元参与视觉厌恶的泛化形成和消退。
3. MS胆碱能神经元活性调节视觉厌恶记忆泛化形成和消退
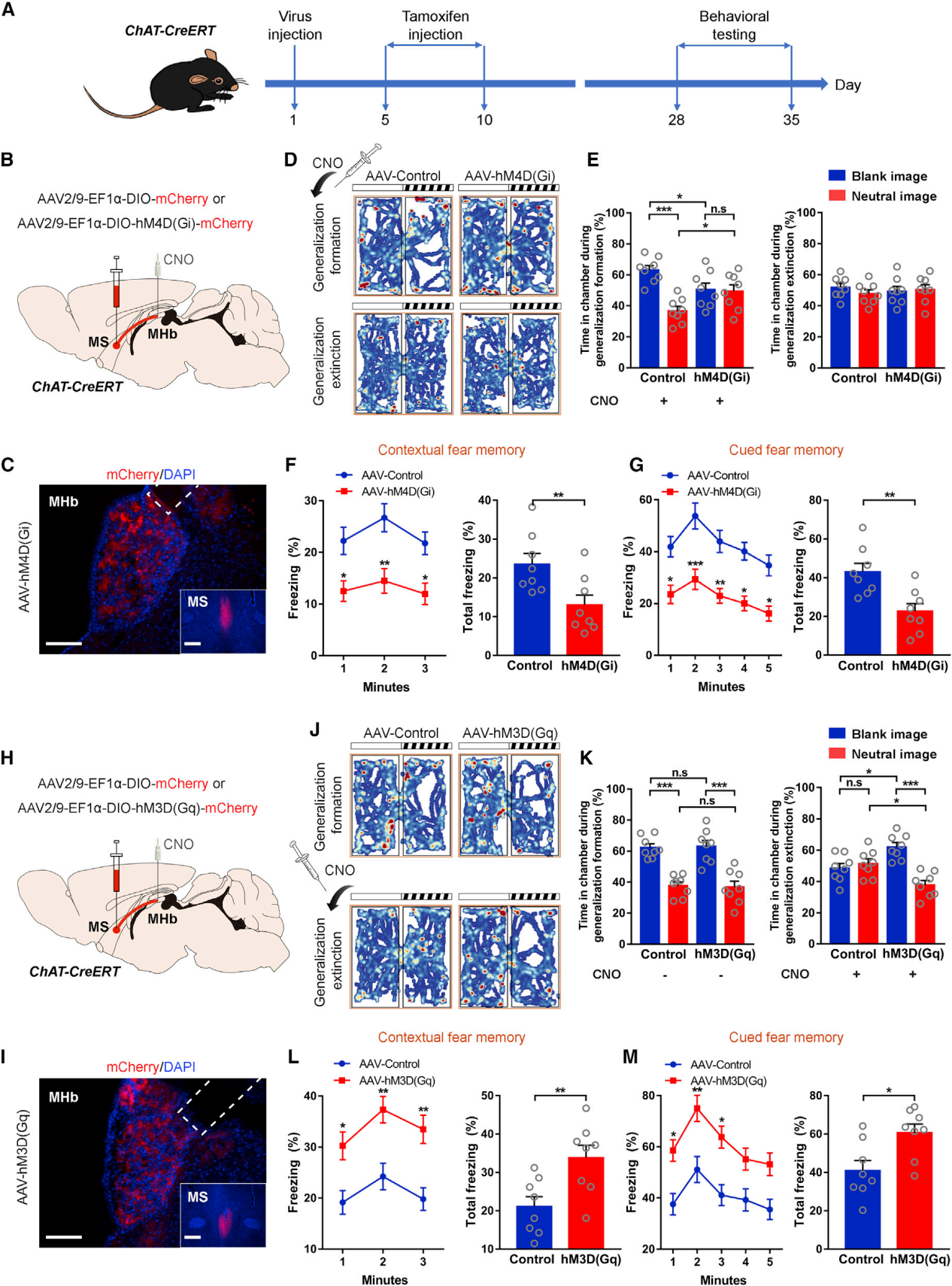
为了验证MS神经元活性是否对泛化形成和消退是必要的,研究人员利用细胞凋亡、化学遗传学和光遗传学方法操纵MS胆碱能神经元。MS脑区注射AAV-chat-Cre-EGFP及Cre依赖AAV-taCaspase3-TEVp,结果显示MS胆碱能神经元减少了72%。厌恶泛化任务的结果表明,表达taCaspase3的小鼠对条纹图像箱没有厌恶回避,代表厌恶泛化受损。光遗传抑制MS胆碱能神经元,MS脑区注射Cre依赖AAV-NpHR,含有表达NpHR细胞的MS急性切片给予短暂的黄光刺激(589 nm)导致胆碱能神经元的自发放电显著减少。在厌恶泛化任务中,泛化形成阶段给予黄光(589 nm,10 mW),结果表示黄光诱导的光遗传学抑制胆碱能神经元,小鼠没有厌恶回避反应。这些结果表明凋亡、光遗传学抑制MS胆碱能神经元破坏视觉厌恶的泛化形成。化学遗传激活[Cre依赖AAV-hM3D(Gq)]MS胆碱能神经元,胆碱能神经元自发放电显著增多。在厌恶泛化任务中,泛化形成测试后5分钟腹腔注射CNO,4 h后表达hM3D(Gq)小鼠厌恶泛化没有消退。表明MS胆碱能神经元的持续激活破坏了视觉厌恶的泛化消退。这些数据表明,MS胆碱能神经元活性对于视觉厌恶泛化形成和消退是必要的。
4. MS/MHb的胆碱能神经环路介导视觉厌恶记忆泛化形成和消退
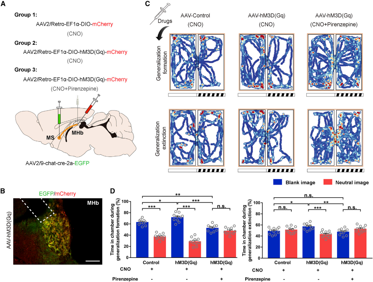
为了剖析MS/MHb胆碱能回路在视觉厌恶泛化中的作用,作者利用化学遗传学方法操纵环路。结果发现化学遗传学抑制MS/MHb的胆碱能神经环路,行为学测试显示破坏小鼠厌恶泛化的形成。另一方面,化学遗传学激活MS/MHb的胆碱能神经环路,阻碍小鼠厌恶泛化消退。
5. MHb M1 mAChRs介导MS/MHb环路对视觉厌恶泛化的调控作用
化学遗传学特异性激活MS/MHb胆碱能回路,同时使用哌仑西平抑制MHb M1毒蕈碱型乙酰胆碱受体mAChRs,结果表明MS/MHb胆碱能回路的激活增强了厌恶泛化,而阻断MHb M1 mAChRs显著削弱了这种增强并破坏了泛化形成。表明M1 mAChRs介导了MS/MHb胆碱能回路对视觉厌恶泛化调控作用。
6. MHb谷氨酸能神经元介导MS/MHb环路对视觉厌恶泛化的调控作用
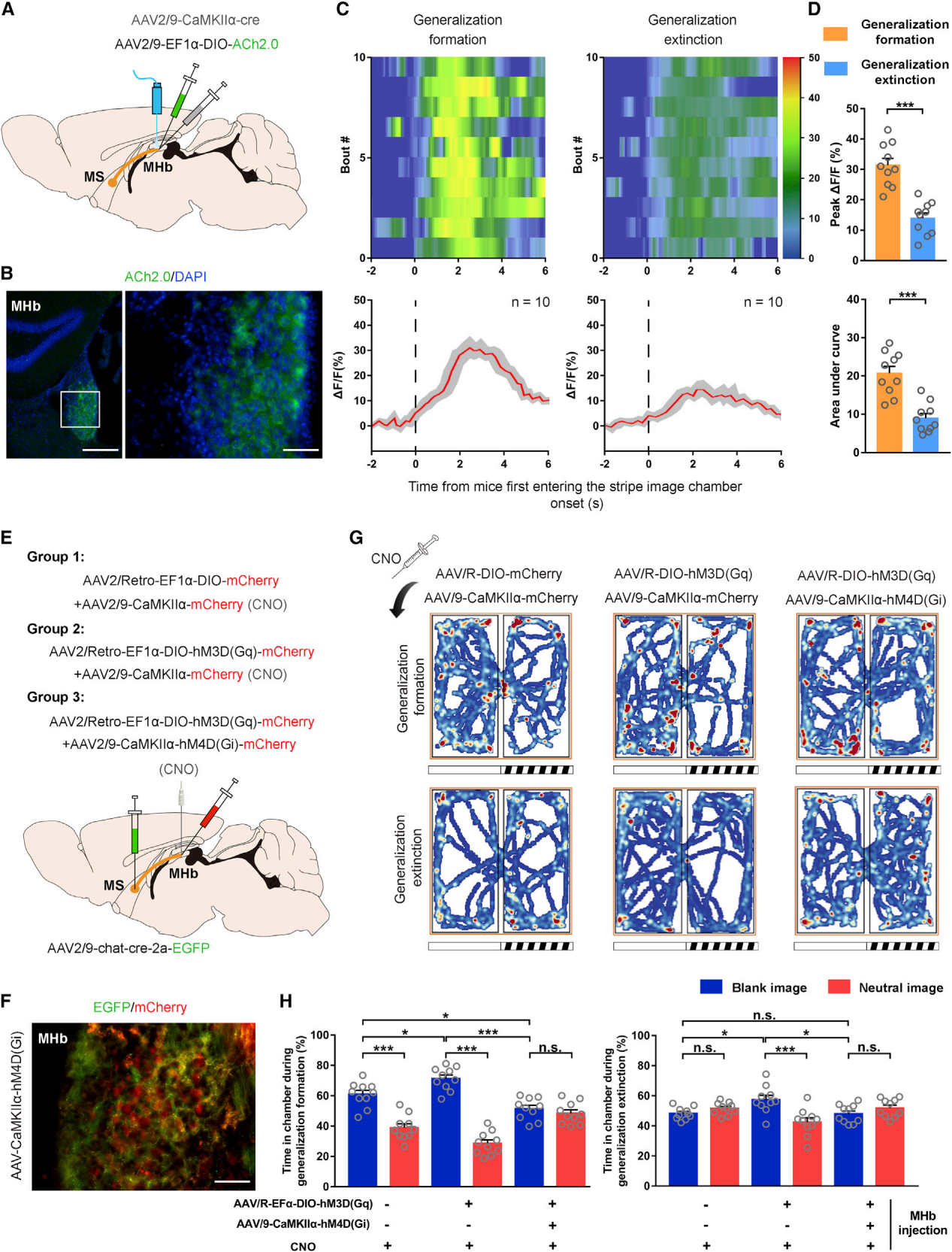
MHb主要由谷氨酸能神经元组成,钙/钙调蛋白依赖性蛋白激酶IIα(CaMKIIα)通常是前脑兴奋性谷氨酸能细胞的标志物。为探讨MHb谷氨酸能神经元是否参与视觉厌恶泛化期间的ACh信号传输,MHb脑区注射ACh探针,结果显示与随后的消退期相比,视觉厌恶泛化期间ACh信号显著增加。表明MHb谷氨酸能神经元通过从MS接受胆碱能输入来调节视觉厌恶泛化。接下来,作者通过化学遗传学方法激活MS/MHb胆碱能回路,同时抑制MHb谷氨酸能神经元,厌恶泛化任务前30分钟MHb双侧注射CNO,结果提示MHb谷氨酸能神经元的抑制减弱了由MS/MHb胆碱能回路激活引起的厌恶泛化的增强。总的来说,这些结果表明MHb谷氨酸能神经元在MS/MHb胆碱能回路中起关键作用。
图6. MHb谷氨酸能神经元介导MS/MHb环路对视觉厌恶泛化的调控作用
结论
本文通过病毒示踪技术、光遗传学、化学遗传学技术以及药理学手段,证明了MS/MHb胆碱能神经环路在小鼠视觉厌恶记忆泛化和消退中的重要调控作用,并揭示MS的胆碱能投射在调节小鼠视觉厌恶记忆泛化和消退中的分子机制,不仅为视觉性厌恶记忆的调控提供了新的作用机制,还为创伤后应激障碍等疾病提供了新的治疗靶点。
模式图:MS/MHb胆碱能神经环路调控视觉厌恶记忆泛化形成和消退
扫码下载原文

中国药科大学药学院药理系博士后、助理研究员穆荣豪为第一作者,中国药科大学药学院药理系洪浩教授与龙燕副教授为共同通讯作者。
洪浩,中国药科大学药学院药理系,教授。研究方向:阿尔茨海默病、抑郁症发病机制与创新药物;药物成瘾机制与干预药物。
龙燕,中国药科大学药学院药理系,副教授。研究方向:阿尔茨海默病和糖尿病认知障碍的药物新靶标发现及新药研究;神经环路在情感障碍中的调控作用。
本文使用的来自枢密科技的病毒产品,列表如下:


了解产品及服务请扫码
或添加客服微信:BrainVTA2020

市场:027-65023363 行政/人事:027-62439686 邮箱:marketing@brainvta.com 客服:18140661572(活动咨询、售后反馈等)
销售总监:张经理 18995532642 华东区:陈经理 18013970337 华南区:王经理 13100653525 华中/西区:杨经理 18186518905 华北区:张经理 18893721749
地址:中国武汉东湖高新区光谷七路128号中科开物产业园1号楼
Copyright © 武汉枢密脑科学技术有限公司. All RIGHTS RESERVED.
鄂ICP备2021009124号 DIGITAL BY VTHINK





