2023-01-03 阅读量:1363
社交记忆是一个基本的认知过程。对于群居动物,社交记忆可帮助动物识别和记住同类。而在大多数神经系统疾病中,患者的社交记忆均受到不同程度的损伤。记忆巩固过程依赖于海马和海马外区域的多条神经回路。越来越多的证据表明海马CA2区神经元可对外界的社交新奇信号做出响应,且是编码社交记忆所必需的。这些CA2信号被传递到可能存储了社交记忆的腹侧CA1。最近的一项研究确定了从下丘脑上乳头核(SuM)到CA2区的谷氨酸能神经元回路有助于检测社交新奇信号。然而,虽然光遗传学激活SuM-CA2回路可以影响社交记忆表达,但抑制相同的回路似乎不会影响相同的记忆表达,这表明其他未知环路可能对社交记忆表达有贡献。
睡眠在社交记忆的巩固中具有重要作用,一般来说睡眠可以分为两个阶段:非快速眼动(NREM)睡眠和快速眼动(REM)睡眠。在NREM睡眠阶段,尖波涟漪(SWR)期间,海马CA3神经元的重新激活能促进空间记忆的巩固。类似地,提示在SWR期间CA2锥体神经元的再激活对于社交记忆巩固至关重要。此外,前人研究显示除了NREM睡眠的贡献之外,REM睡眠也有助于社交记忆的巩固。
海马CA2区在社交记忆中起着关键作用。社交记忆的编码涉及SuM到CA2的传入活动。然而,巩固新编码的社交记忆所需的神经回路仍然未知。2022年10月21日,陆军军医大学谌小维教授组联合重庆大学医学院神经智能研究中心弘深青年教师覃涵团队合作在Neuron上发表题为“REM sleep-active hypothalamic neurons may contribute to hippocampal social-memory consolidation“的研究论文,发现在REM睡眠阶段SuM-CA2神经投射被显著激活,SuM-CA2神经环路介导REM睡眠阶段社交记忆的巩固。本文中,作者在小鼠中利用环路特异性光遗传学和单细胞电生理记录来探索睡眠在社交记忆巩固中的作用及其潜在的环路机制。作者发现,投射到CA2的SuM神经元在REM睡眠期间高度活跃,但在NREM睡眠或安静觉醒期间不活跃。而REM睡眠期间通过光遗传选择性沉默投射到CA2的SuM神经元,损害社交记忆。但沉默另一组REM睡眠活跃的投射到齿状回(DG)的SuM神经元,却对社交记忆没有影响(削弱空间记忆)。因此,上述结果表明投射到CA2的REM睡眠活跃下丘脑神经元特异性巩固社交记忆。总的来说,本文扩展了我们对快速眼动睡眠记忆功能的理解,并突出了一小簇下丘脑神经元在内容特异性海马记忆巩固中令人震惊的重要性。此外,本文研究数据促进了对SuM功能作用的了解(已有研究表明SuM参与觉醒、新奇信号的检测等)。

1. REM睡眠阶段SuMCA2投射高度活跃
研究表明SuM神经元投射到两个不同的海马亚区,即CA2区和DG区。作者选择性标记对社交新奇感(新颖性)检测至关重要的SuMCA2投射,结果显示SuM神经元的胞体观察到强烈的EGFP表达,且在CA2区域内的轴突末端也观察到EGFP表达。此外,DG区SuM神经元轴突末端同样观察到广泛的EGFP表达。
尽管前人研究表示SuM神经元在REM睡眠期间和清醒期都高度活跃,但特异性投射到CA2的SuM神经元(SuMCA2投射神经元)活性尚未在睡眠-觉醒周期中被记录。于是,研究人员利用环路特异光纤钙记录,同时记录自由活动小鼠脑电图(EEG)和肌电图(EMG){定义睡眠觉醒状态}。结果显示与安静觉醒期间(QW,由记录的行为和EEG-EMG数据表明)或NREM睡眠期间相比,SuMCA2投射神经元的轴突末端在REM睡眠期间表现出更高水平Ca2+活性。此外,在NREM-REM转变期间,Ca2+活性显著增加,在REM-QW转变期间Ca2+活性显著下降。
作者进一步描述REM睡眠期间SuMCA2投射神经元的单细胞水平尖峰放电模式,利用ChR2特异性标记SuMCA2投射神经元,在睡眠-觉醒周期中光纤记录单单位活动,结果显示所有SuMCA2投射神经元从NREM睡眠到REM睡眠转变过程中放电速率显著增加,而从REM睡眠转换到QW状态,SuMCA2投射神经元放电速率显著降低。这些结果也提示SuMCA2投射神经元在REM睡眠期间高度活跃。

2. REM睡眠阶段SuMDG投射神经元高度活跃
一组SuM神经元将其轴突投射到DG区域,但SuMDG轴突投射在睡眠-觉醒周期中的活动模式的特征还未知。于是,作者如前所述在群体和单个细胞水平监测SuMDG投射活动。SuMDG轴突末梢细胞群的光纤钙记录表明,与NREM睡眠或QW期间相比,REM睡眠期间具有更高水平Ca2+活性。睡眠-觉醒转换期间SuMDG投射活性的变化与SuMCA2投射中记录到的结果惊人的相似。单个神经元活动记录的结果也表明,相比于NREM睡眠或QW阶段,几乎所有的SuMDG投射神经元表现出在REM睡眠期间放电速率更高。因此,这些结果表明,两条平行的SuM→CA2和SuM→DG投射都在REM睡眠期间高度活跃。

图3. REM睡眠期间SuMDG投射末梢强烈激活

图4. 单个SuMDG投射神经元在REM睡眠期间高度活跃
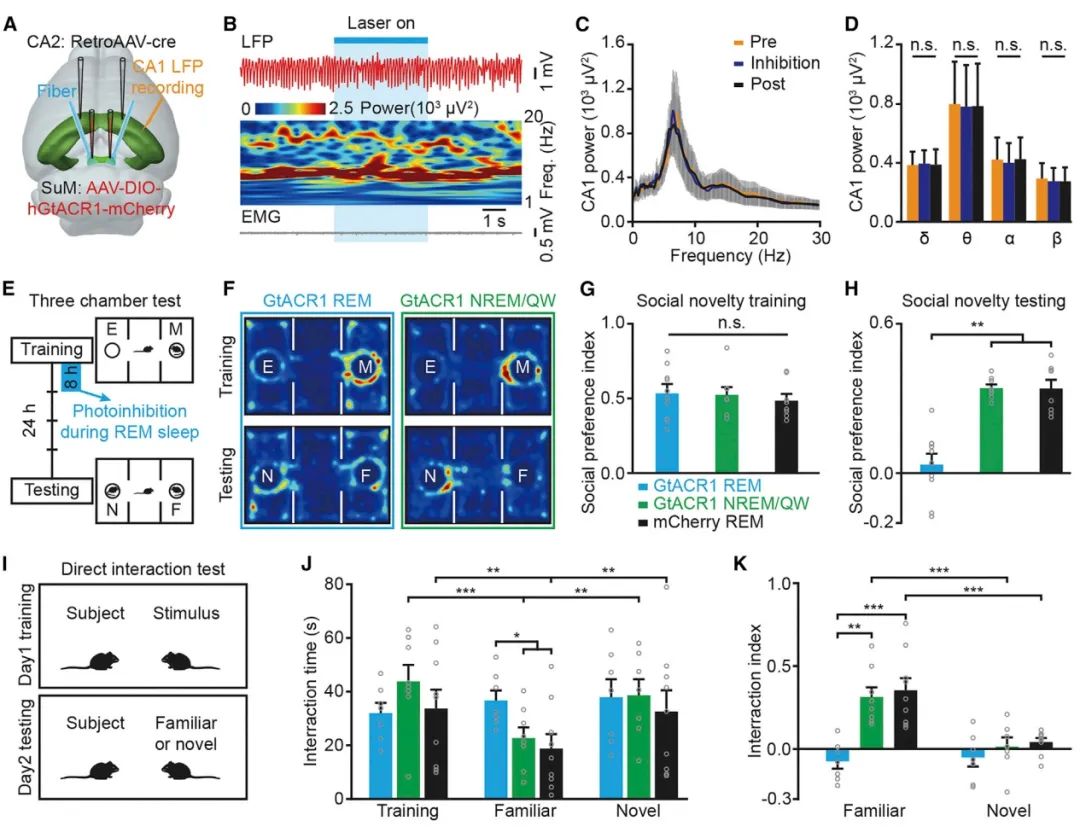
3. REM睡眠时期选择性沉默SuMCA2投射神经元损伤社交记忆
SuMCA2投射仅在REM睡眠期间被强烈激活,表明该投射在社交记忆巩固中可能发挥作用。为了验证这一假设,研究人员通过轴突投射特异性光遗传学抑制(GtACR1)在REM睡眠期间选择性沉默SuMCA2投射后检测小鼠的社交记忆,结果显示三箱社交行为测试中,在REM阶段抑制SuMCA2投射,小鼠无法区分陌生小鼠和熟悉小鼠,表现出社交新颖性缺陷,说明小鼠的社交记忆明显受损。在NREM阶段抑制SuMCA2投射,小鼠可以较好的区分陌生小鼠和熟悉小鼠。说明NREM阶段抑制SuM-CA2的神经环路不影响小鼠的社交记忆。此外,另一项社交记忆行为任务-直接互动测试结果提示GtACR1 REM组实验小鼠与熟悉小鼠社交时间增多。

图5. REM睡眠阶段光遗传学沉默SuMCA2投射神经元损伤小鼠的社交记忆
4. REM睡眠时期选择性沉默SuMDG投射神经元损伤空间记忆
三箱社交行为测试中,REM期间特异性光遗传抑制SuM-DG神经环路,小鼠不表现出社交新颖性缺陷,即对小鼠社交记忆不产生影响。而由于前人研究表明SuMDG投射参与调控空间记忆编码与表达。于是,作者测试了在REM睡眠期间沉默SuMDG投射神经元对空间记忆巩固的影响,在新物体位置识别实验(NOPR)中仅GtACR1 REM组小鼠观察到对B物体的偏好受损(探索B物体的时间减少),表明小鼠的空间记忆受损伤。这些结果表明,SuMDG投射是REM睡眠依赖性空间记忆巩固所必需的,但对社交记忆巩固没有贡献。


图6. REM睡眠阶段光遗传学抑制SuMDG投射神经元损伤小鼠的空间记忆
结论
本文通过病毒示踪技术、光纤钙记录、光遗传学技术、在体电生理记录、多种类型的行为学检测及睡眠结构分析等,作者鉴定出两组REM睡眠活跃下丘脑神经元,一组投射到海马CA2,另一组投射至DG。即REM睡眠期间,SuM-CA2和SuM-DG投射神经元均高度活跃。REM睡眠时期选择性沉默SuMCA2神经元损伤社交记忆;而REM睡眠时期SuMDG神经元的选择性沉默削弱空间记忆。表明SuM-CA2和SuM-DG环路分别对REM睡眠相关的社交记忆和空间记忆巩固起着至关重要的作用。
模式图:SuM-CA2回路巩固社交记忆

长按下载原文
重庆大学医学院神经智能研究中心弘深青年教师覃涵为共同第一作者和共同通讯作者。华中科技大学武汉光电国家研究中心付玲教授为共同第一作者。陆军军医大学谌小维教授为共同通讯作者。该工作得到了国家自然科学基金、科技部重点研发计划、重庆市杰出青年基金等资助。
通讯作者介绍
覃涵,重庆大学医学院神经智能研究中心弘深青年教师,主要研究方向:1.空间导航和空间记忆的环路机制研究;2.多种类型记忆形成和巩固的环路机制研究。
本文使用的病毒产品列表如下:


了解产品及服务请扫码
或添加客服微信:BrainVTA2020

市场:027-65023363 行政/人事:027-62439686 邮箱:marketing@brainvta.com 客服:18140661572(活动咨询、售后反馈等)
销售总监:张经理 18995532642 华东区:陈经理 18013970337 华南区:王经理 13100653525 华中/西区:杨经理 18186518905 华北区:张经理 18893721749
地址:中国武汉东湖高新区光谷七路128号中科开物产业园1号楼
Copyright © 武汉枢密脑科学技术有限公司. All RIGHTS RESERVED.
鄂ICP备2021009124号 DIGITAL BY VTHINK