2022-12-26 阅读量:929
疼痛是一个重大的公共卫生问题,严重影响病人生活质量。阿片类镇痛药如吗啡仍然是治疗疼痛的最重要药物。长时间使用阿片类镇痛药可导致镇痛耐受(analgesic tolerance),表现为在固定药物剂量下镇痛效果的持续下降;以及阿片类药物诱导的痛觉过敏(mopioid-induced hyperalgesia, MIH)。
2022年12月,中山大学肿瘤防治中心欧阳汉栋医生、黄婉医生与中山大学孙逸仙纪念医院麻醉科白晓晖医生合作,在Journal of Neuroinflammation上发表了文章“The YTHDF1-TRAF6 pathway regulates the neuroinflammatory response and contributes to morphine tolerance and hyperalgesia in the periaqueductal gray”,揭示了中脑导水管周围灰质腹外侧区(ventrolateral periaqueductal gray,vlPAG)m6A甲基化识别蛋白YTHDF1通过促进TNF-α受体相关因子6(TRAF6)的表达,在吗啡耐受和MIH形成中的神经炎症反应中起到重要作用。研究者通过YTHDF1flox/flox小鼠和C57/BL6小鼠发现,在吗啡镇痛耐受和痛觉过敏的模型中,小鼠vlPAG的YTHDF1、TRAF6和炎症相关因子IL-1β、IL-6、TNF-α、NF-κB的表达水平均明显增高,TRAF6的表达水平受到YTDHF1的介导的m6A甲基化修饰的调控。

	
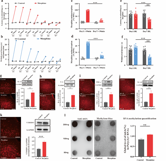
1.长期使用吗啡治疗诱导炎症反应增加vlPAG m6A甲基化
为探讨m6A甲基化是否影响长期使用吗啡治疗中vlPAG的炎症反应,研究人员检测了吗啡镇痛耐受和MIH模型中vlPAG的YTHDF1、炎症相关因子水平和m6A甲基化修饰水平。结果显示,长期使用吗啡的小鼠出现吗啡耐受和MIH的现象,YTHDF1蛋白表达、炎症相关因子IL-1β、IL-6、TNF-α、NF-κB和m6A甲基化修饰水平在吗啡耐受和痛觉过敏形成均显著上调。

图1. 长期使用吗啡治疗诱导炎症反应并上调vlPAG m6A甲基化
	
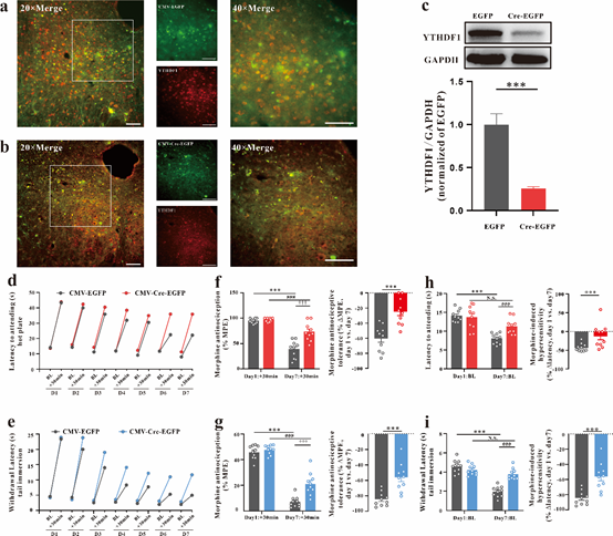
2. vlPAG中YTHDF1的表达介导镇痛耐受和MIH
下一步研究人员探讨了YTHDF1在吗啡诱导的镇痛耐受和MIH中的作用。通过脑立体定位在C57/BL6小鼠vlPAG注射YTHDF1-shRNA降低YTHDF1的表达,在YTHDF1flox/flox基因鼠vlPAG脑区注射AAV-CMV-Cre降低YTHDF1的表达,采用热板实验和浸尾实验发现,两种小鼠的吗啡镇痛耐受和MIH现象均得到有效缓解。

图2. 敲低vlPAG中YTHDF1的表达缓解小鼠的吗啡镇痛耐受和MIH
	
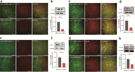
3. YTHDF1调节小鼠vlPAG中吗啡诱导的炎症反应
为了研究YTHDF1在吗啡镇痛耐受和MIH中是否降低了炎症反应,研究人员敲除了野生型小鼠和YTHDF1flox/flox基因鼠vlPAG脑区YTHDF1,免疫组化和western blotting结果显示,抑制vlPAG脑区YTHDF1显著缓解了吗啡镇痛耐受引起的IL-1β、IL-6、TNF-α、NF-κB的表达上调。
	

图3. YTHDF1调节小鼠vlPAG中吗啡诱导的炎症反应
	
4. vlPAG中TRAF6参与吗啡镇痛耐受和MIH
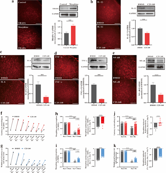
TRAF6在吗啡诱导的脊髓耐受和痛觉过敏中是一个重要的信号转导通路。研究人员进一步验证了小鼠vlPAG中TRAF6是否参与吗啡镇痛耐受和MIH。结果显示,TRAF6抑制剂C25-140有效减少吗啡引起的炎性因子的释放,缓解吗啡介导的吗啡耐受和MIH。
	
	
图4. 小鼠vlPAG中TRAF6参与吗啡镇痛耐受和MIH
	
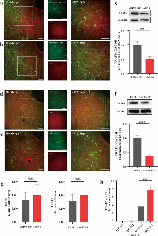
5. YTHDF1调节吗啡镇痛耐受和MIH过程中小鼠vlPAG的TRAF6表达
为确定YTHDF1/TRAF6通路是否在吗啡镇痛耐受模型中起重要作用,作者敲低野生型小鼠和YTHDF1flox/flox小鼠vlPAG中的YTHDF1,结果发现,敲低YTHDF1减少TRAF6的蛋白表达量,TRAF6的mRNA水平并没有明显变化。m6A-IP qPCR检测结果发现,吗啡镇痛耐受模型中TRAF6 mRNA的m6A水平显著升高。
	
	
图5. YTHDF1在吗啡镇痛耐受和MIH中调节vlPAG中TRAF6的表达
综上所述,作者提出YTHDF1调节吗啡镇痛耐受中TRAF6的表达,其可能的调控机制是YTHDF1通过识别TRAF6 mRNA的m6A修饰位点,促进下游靶基因(炎症相关因子IL-1β、IL-6、TNF-α、NF-κB)翻译,导致吗啡耐受和MIH。本文的研究意义在于为吗啡耐受和吗啡诱导的痛觉过敏的机制提供新的见解。
		
扫码下载原文
		
	
中山大学肿瘤防治中心麻醉科欧阳汉栋医生、张建兴、迟冬梅医生为本文共同第一作者。中山大学孙逸仙纪念医院麻醉科白晓晖医生、中山大学肿瘤防治中心麻醉科黄婉医生和黄静秀医生为文章的共同通讯作者。项目得到了国家自然科学基金的资助,感谢中山大学肿瘤防治中心徐瑞华教授、鞠怀强教授赠予的YTHDF1flox/flox小鼠。文中用到的病毒以及YTHDF1-shRNA均由枢密公司构建生产。

		
	
本文使用的来自枢密科技的病毒产品,列表如下:
		
	
		
		
	
		
了解产品及服务请扫码
或添加客服微信:BrainVTA2020

市场:027-65023363 行政/人事:027-62439686 邮箱:marketing@brainvta.com 客服:18140661572(活动咨询、售后反馈等)
销售总监:张经理 18995532642 华东区:陈经理 18013970337 华南区:王经理 13100653525 华中/西区:杨经理 18186518905 华北区:张经理 18893721749
地址:中国武汉东湖高新区光谷七路128号中科开物产业园1号楼
Copyright © 武汉枢密脑科学技术有限公司. All RIGHTS RESERVED.
鄂ICP备2021009124号 DIGITAL BY VTHINK 
