2022-08-01 阅读量:2332
以下文章来源于逻辑神经科学 ,作者刘爱林,翁史钧
撰文︱刘爱林,翁史钧
责编︱王思珍
编辑︱杨彬伟
近视(myopia)是因眼球异常生长,导致光线聚焦于视网膜之前,从而引起视像模糊的一种屈光不正状态。近视系极为普遍的视觉疾患,其发病率不断攀升,已累及全世界人口的三分之一[1]。近视机制的研究,特别是在细胞、分子层面解析眼球异常生长的原因,是建立有效的近视防控策略的基础,是社会的重大需求。在众多的近视机制研究中,杨雄里院士团队独辟蹊径,专注于自感光视网膜神经节细胞(intrinsically photosensitive retinal ganglion cell,ipRGC)的作用。这类细胞是视网膜神经节细胞中特殊的一类,它们作为输出神经元,将光感受器信号向视中枢传递;不仅如此,它们又因表达一种特有的视色素——视黑质(melanopsin)而本身对光敏感,故而得名[2,3]。这类细胞发现于21世纪初,被《Science》杂志评为2002年的“十大科学突破”之一[4]。一般认为,ipRGC主要介导哺乳动物的非成像(non-image-forming)视觉功能,如昼夜节律的光调制、瞳孔对光反射、松果体褪黑素释放等[5]。近年的工作则表明,该类细胞亦参与成像(image-forming)视觉[6];然而,ipRGC是否及如何在屈光发育及近视形成过程中起作用,目前尚不清楚。
近日,复旦大学脑科学研究院杨雄里院士团队在《科学·进展》(Science Advances)上发表了题为“The Role of ipRGCs in Ocular Growth and Myopia Development”的研究论文。此项工作首次系统地阐明了ipRGC在眼球发育及近视形成中的重要作用,也为未来近视干预策略的研发提供了新思路。博士研究生刘爱林为论文第一作者,杨雄里院士、翁史钧研究员、钟咏梅研究员为论文共同通讯作者。
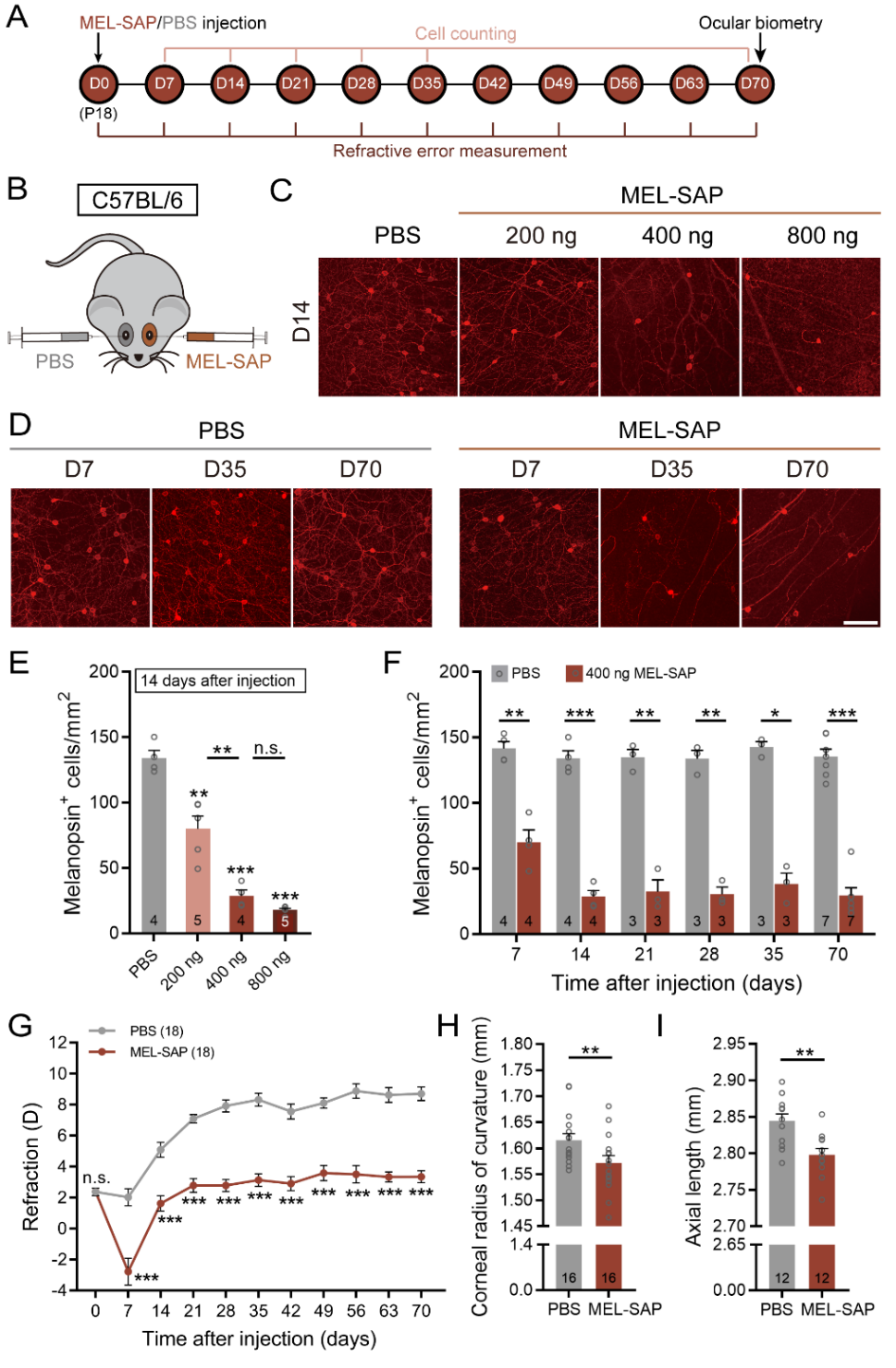
近年不断有证据显示ipRGC参与多样性的视觉功能,而特异损毁该类细胞或操纵其活动,是研究ipRGC功能的主要手段[7-9]。作者通过单侧玻璃体腔注射靶向ipRGC的免疫毒素melanopsin-saporin(MEL-SAP)[9]以选择性损毁ipRGC(图1 A, B)。该毒素在400 ng剂量时作用达到饱和,引起视黑质免疫阳性细胞(即ipRGC)密度长期下降(图1C-F),且未显著损伤视网膜中其它类型的细胞,也未导致视网膜整体生理功能的变化及小鼠整体昼夜节律活动的异常,因此在后续工作中被选作特异损毁ipRGC的工作剂量。使用红外偏心验光仪进行的连续屈光力监测表明,损毁ipRGC后,在正常视觉环境中饲养的小鼠屈光发育向近视方向偏移(图1G);借助SD-OCT及角膜曲率计进行的眼球光学参数测量则显示,上述近视性偏移伴随着角膜曲率半径减小(近视性变化)和眼轴缩短(远视性变化)的双重变化(图1H, I),提示ipRGC对屈光发育的影响是通过多重机制实现的。上述结果初步表明ipRGC参与屈光发育。

此后,作者通过化学遗传学操纵验证了ipRGC对屈光发育的贡献。向Opn4Cre/+小鼠玻璃体腔注射AAV-DIO-hM3D(Gq)-GFP,3周后将动物饲养于黑暗环境,且每日给予CNO从而强烈且长时间(数小时)特异激活ipRGC。为期数周的屈光力监测显示,ipRGC的特异性激活亦导致小鼠屈光发育发生变化,但方向恰与前述的ipRGC损毁所致的近视性偏移相反,表现为向远视方向偏移,且伴随的眼球光学参数的变化亦恰与ipRGC损毁所致结果相反:角膜曲率半径增大(远视性变化)和眼轴拉长(近视性变化)。上述结果表明改变ipRGC的活动水平就足以导致屈光发育的变化。
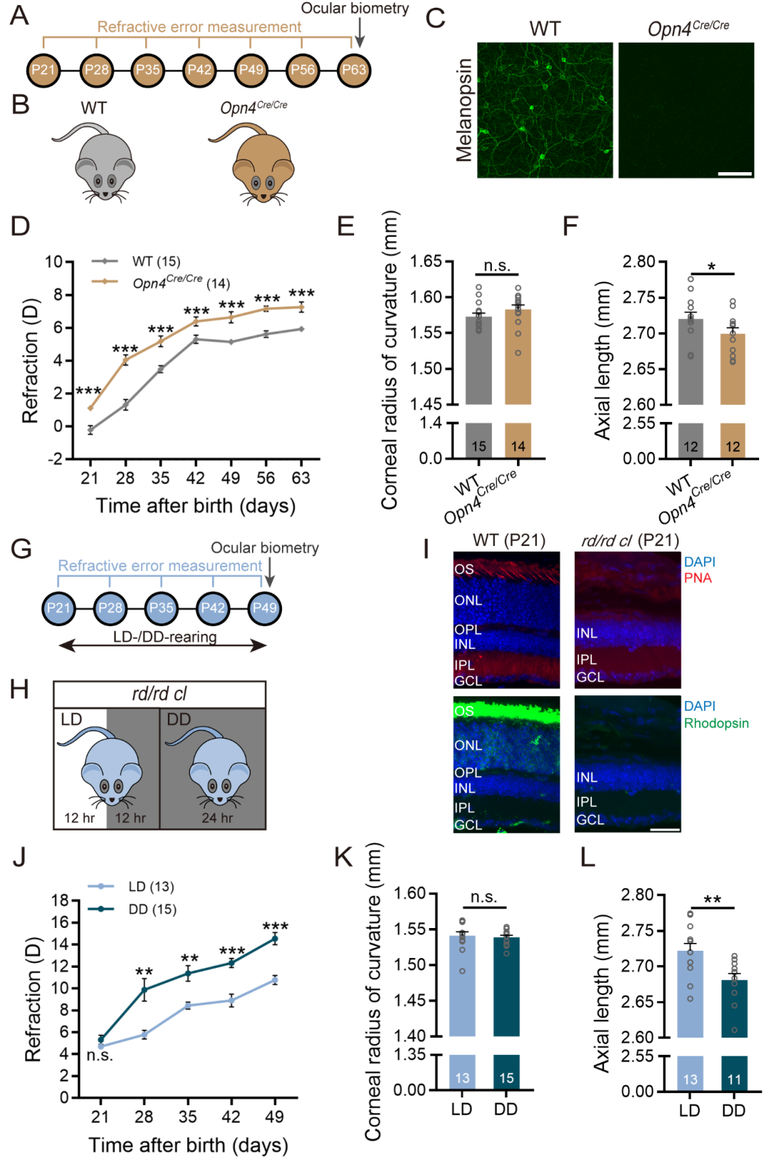
ipRGC的光反应按信号源的不同分为两部分,即视黑质介导的“内源性”光反应,及常规光感受器(视杆/视锥)驱动的“外源性”光反应[10,11]。作者通过多学科技术,先后检测了两者对小鼠屈光发育的影响。首先,对视黑质被特异敲除的Opn4Cre/Cre小鼠(图2A-C)的屈光力监测表明,其屈光力较野生型小鼠显著向远视方向偏移(图2D),且仅伴随着眼轴的缩短,并无角膜曲率的改变(图2E, F);而在视杆和视锥均退变凋亡、仅有ipRGC能凭借视黑质感光的rd/rd cl小鼠上进行的实验则显示,相较于暗饲养的对照组小鼠,在正常明暗循环环境中饲养的、melanopsin光转导通路在日间被选择性激活的小鼠的屈光发育向近视方向偏移,且只伴随着眼轴的拉长。继而,作者向Opn4Cre/Cre小鼠单侧眼注射AAV-DIO-DTA损毁其ipRGC,以该眼与对侧眼比较来检测ipRGC上的视杆/视锥信号对屈光发育的贡献。他们观察到,这一操作导致屈光发育出现近视性偏移,但仅伴随着角膜曲率半径的减小,而眼轴长度接近。上述结果综合提示:在ipRGC对屈光发育的调制作用中,其视黑质光信号和视杆/视锥信号均有贡献,且分别扮演了不同的角色——前者特异介导了眼球的轴性生长,而后者则可能是调控角膜曲率的光信号来源。

上述结果所揭示的ipRGC对眼球轴性发育的影响,提示其可能参与近视的形成。为检测这一工作假设,作者对双侧眼MEL-SAP注射小鼠通过佩戴半透明眼罩,从而建立形觉剥夺性近视(form-deprivation myopia,FDM)模型[12](图3A, B)。作者观察到,在这些ipRGC被选择性损毁的小鼠,FDM依旧能形成,但其幅度显著低于仅接受了溶剂注射的对照小鼠的FDM幅度(图3C, D),提示ipRGC在FDM形成中的重要作用。此外,与对照小鼠一样,这些小鼠的近视性屈光偏移也是眼轴拉长所致,但拉长的程度显著低于对照鼠(图3E-G)。与上述结果一致的是,敲除视黑质的小鼠亦能形成FDM,且其幅度及眼轴拉长程度亦均显著低于野生型FDM小鼠(图4);而将野生型小鼠饲养于480 nm波长光(视黑质的最大激发波长)阙如的环境中造成视黑质激活程度的下调后,形觉剥夺诱导近视的效应亦显著减小。另一方面,在Opn4Cre/Cre小鼠眼内注射AAV-DIO-DTA损毁其ipRGC后,再建立FDM模型,与注射对照病毒AAV-DIO-GFP的Opn4Cre/Cre小鼠的FDM模型相比,其近视幅度没有显著区别,眼轴拉长程度也未见显著差异。上述各项实验结果综合起来,为ipRGC通过视黑质信号参与轴性的近视性屈光偏移提供了证据。


图4 视黑质敲除鼠的FDM幅度下调(图源:A. L. Liu, et al., Science Advances, 2022)
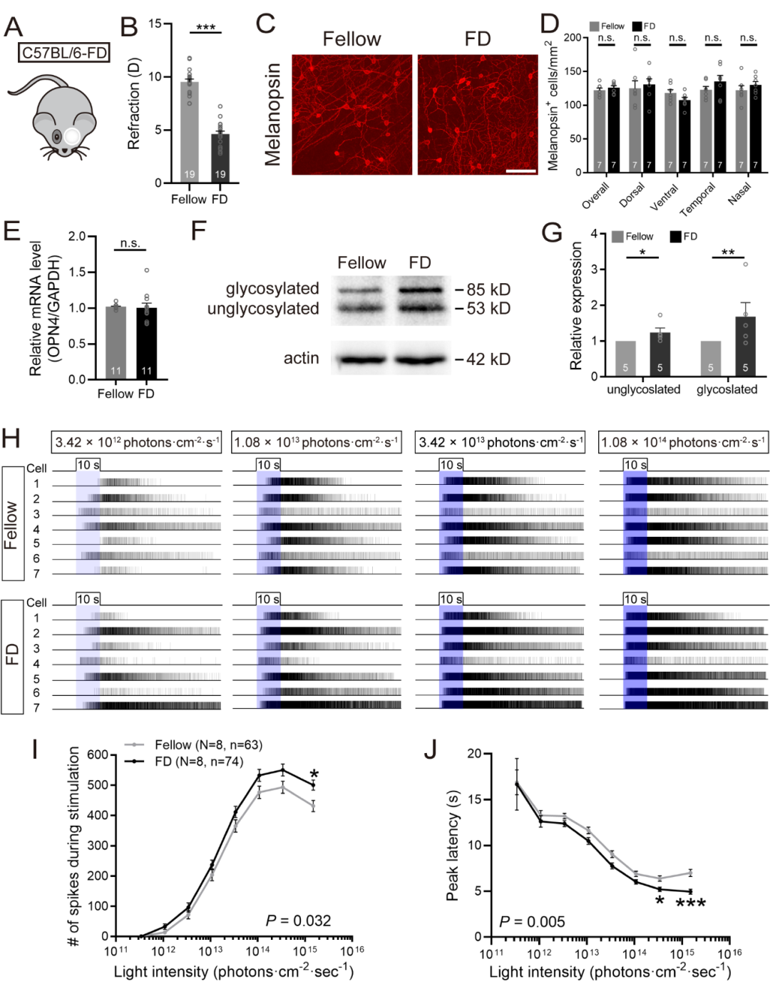
作者根据前述的一系列实验结果推测,在FDM小鼠的剥夺眼,基于视黑质的光信号转导可能发生了变化。针对这一假设,作者对经4周形觉剥夺处理的C57BL/6小鼠(图5 A, B)视网膜进行了多个侧面的检测,结果显示,尽管细胞计数表明剥夺眼的ipRGC密度未见显著异常(图5C, D),且视黑质的转录水平未见显著改变(图5E),但定量Western blot分析揭示其视黑质蛋白表达量上调(图5F, G),视黑质所介导的ipRGC内源性光反应(图5H)的光致动作电位发放数目显著增加(图5I),而峰值潜伏期显著缩短(图5J),提示形觉剥夺导致了ipRGC的视黑质介导的内源性光反应的改变。
最近的工作显示,ipRGC根据视黑质表达水平、胞体-树突形态结构、光反应特征及投射脑区和视觉功能的不同,可分为至少6个亚型(M1–M6)[13]。在本工作的最后,作者初步研究了哪些亚型的ipRGC参与小鼠屈光发育。鉴于MEL-SAP是基于一种优先识别M1–M3细胞的抗体所构建的免疫毒素,作者推测该毒素损毁的主要是这3个亚型的ipRGC并导致了屈光发育的异常。作者先使用靶向标记M1型ipRGC的PA1-780型视黑质抗体[14,15]染色确认,MEL-SAP处理眼中M1细胞被大量损毁。通过在Opn4Cre/+小鼠视前区(POA)[16]和外侧缰核(PHb)[17]这两个ipRGC投射主要来自M1细胞的脑区注射AAV-retro-EF1α-fDIO-DTA,而在其眼内注射AAV-EF1α-DIO-Flp,作者实现了M1细胞的相对特异性的损毁。屈光力监测表明,M1细胞损毁就足以导致类似于MEL-SAP处理的结果,引起屈光力的近视性偏移,从而确认M1细胞参与屈光发育。然而,眼球光学参数测量则显示,M1细胞特异损毁仅引起了角膜曲率的变化,未如MEL-SAP那样同时造成眼轴长度的改变,这暗示M2和/或M3型ipRGC也在屈光发育中起一定作用。此外,作者还观察到,在Opn4Cre/+小鼠眼内注射AAV-CAG-DIO-DTA,从而无差别地损毁6个亚型的ipRGC,其所致的屈光发育的改变与MEL-SAP注射并无显著性差异,说明另3个亚型(M4–M6)对眼球生长的贡献十分有限。
近年的实验性近视研究提示视网膜多巴胺是调制眼球生长和近视形成的关键信号分子[18,19]。因此,作者通过HPLC技术,测量了ipRGC被损毁的MEL-SAP注射眼的多巴胺相关参数,结果显示,尽管ipRGC损毁眼视网膜中的多巴胺浓度、其主要代谢产物DOPAC水平等未见明显异常,但其玻璃体DOPAC水平(多巴胺释放的指标,表征多巴胺受体激活的程度)显著下调,提示视网膜多巴胺系统的异常虽不足以完全解释ipRGC损毁眼屈光发育的改变,但可能是其机制之一。


图6 工作总结图:ipRGC对屈光发育及近视形成的调制作用(图源:https://iobs.fudan.edu.cn/df/b8/c17248a450488/page.htm)
文章结论与讨论,启发与展望
该研究应用多学科技术对ipRGC在小鼠的屈光发育及近视形成中的作用进行了系统的研究(图6)。实验表明,选择性损毁小鼠ipRGC或将其特异激活,使发育中的小鼠分别出现显著的近视性或远视性屈光偏移。进一步的实验显示,ipRGC所含的视黑质信号及常规光感受器信号分别通过调制眼轴长度和角膜曲率影响眼球的发育。尤其值得注意的是,形觉剥夺眼ipRGC的视黑质蛋白表达水平及其介导的光反应幅度均出现上调,而将ipRGC损毁或视黑质敲除后形觉剥夺诱导近视的效应显著减小,有力地支持了ipRGC参与近视形成的假设。
然而,该论文尚留下了至少两个“未解之谜”。其一是ipRGC的视黑质信号和视杆/视锥信号虽由不同来源驱动,但最终均由该细胞统一以动作电位的形式向下游传递,因此目前尚不清楚眼球在生长过程中是如何对这两种信号进行识别,并分别指导眼轴和角膜曲率的发育学改变。基于作者团队前期工作和国外实验室的类似研究成果[20,21],作者推测,仅M1细胞才有的、对多巴胺能无长突细胞的离心性输入[22]可能对此有所贡献,即M1细胞上的视杆/视锥信号通过调制后者的多巴胺释放,从而塑造角膜的形状,而所有亚型ipRGC均具有的视黑质信号则负责调制眼轴的发育。其二是ipRGC究竟是通过何种机制实现了对屈光发育的调制。作者借助对既往实验证据的分析,提出了ipRGC通过调制眼内昼夜节律[23]、神经-血管相互作用[24]及视网膜多巴胺系统[22,25]从而影响眼球生长的几种假设,这些假设有待后续工作验证、修正和完善。
综上所述,这项工作首次清楚地阐明了一类特定的视网膜神经元在眼球发育及近视形成中的重要作用,也为在临床领域研发近视管理的有效策略提供了新的思路。
原文链接:https://doi.org/10.1126/sciadv.abm9027
扫码下载原文

第一作者刘爱林(前排右四),通讯作者杨雄里(前排左五);通讯作者翁史钧(前排右一),通讯作者钟咏梅(前排右五)
(照片提供自:杨雄里实验室)
本文使用病毒产品列表如下:

以上产品均由我司提供,更多产品可联系我们

了解产品及服务请扫码
或添加客服微信:BrainVTA2020
参考文献
[1] Dolgin E (2015) The myopia boom. Nature 519: 276-278.
[2] Berson DM, Dunn FA, Takao M (2002) Phototransduction by retinal ganglion cells that set the circadian clock. Science 295: 1070-1073.
[3] Hattar S, Liao HW, Takao M, Berson DM, Yau KW (2002) Melanopsin-containing retinal ganglion cells: architecture, projections, and intrinsic photosensitivity. Science 295: 1065-1070.
[4] (2002) Breakthrough of the year. The runners-up. Science 298: 2297-2303.
[5] Berson DM (2003) Strange vision: ganglion cells as circadian photoreceptors. Trends Neurosci 26: 314-320.
[6] Sondereker KB, Stabio ME, Renna JM (2020) Crosstalk: The diversity of melanopsin ganglion cell types has begun to challenge the canonical divide between image-forming and non-image-forming vision. J Comp Neurol 528: 2044-2067.
[7] Hatori M, Le H, Vollmers C, Keding SR, Tanaka N, et al. (2008) Inducible ablation of melanopsin-expressing retinal ganglion cells reveals their central role in non-image forming visual responses. PLoS ONE 3: e2451.[8] Guler AD, Ecker JL, Lall GS, Haq S, Altimus CM, et al. (2008) Melanopsin cells are the principal conduits for rod-cone input to non-image-forming vision. Nature 453: 102-105.[9] Goz D, Studholme K, Lappi DA, Rollag MD, Provencio I, et al. (2008) Targeted destruction of photosensitive retinal ganglion cells with a saporin conjugate alters the effects of light on mouse circadian rhythms. PLoS ONE 3: e3153.[10] Wong KY, Dunn FA, Graham DM, Berson DM (2007) Synaptic influences on rat ganglion-cell photoreceptors. J Physiol 582: 279-296.[11] Weng S, Estevez ME, Berson DM (2013) Mouse ganglion-cell photoreceptors are driven by the most sensitive rod pathway and by both types of cones. PLoS One 8: e66480.
[12] Wu XH, Li YY, Zhang PP, Qian KW, Ding JH, et al. (2015) Unaltered retinal dopamine levels in a C57BL/6 mouse model of form-deprivation myopia. Invest Ophthalmol Vis Sci 56: 967-977.
[13] Aranda ML, Schmidt TM (2020) Diversity of intrinsically photosensitive retinal ganglion cells: circuits and functions. Cell Mol Life Sci.
[14] Zhou W, Wang LQ, Shao YQ, Han X, Yu CX, et al. (2021) Orexin-A Intensifies Mouse Pupillary Light Response by Modulating Intrinsically Photosensitive Retinal Ganglion Cells. J Neurosci 41: 2566-2580.
[15] Chen WY, Han X, Cui LJ, Yu CX, Sheng WL, et al. (2021) Cell-Subtype-Specific Remodeling of Intrinsically Photosensitive Retinal Ganglion Cells in Streptozotocin-Induced Diabetic Mice. Diabetes 70: 1157-1169.
[16] Zhang Z, Beier C, Weil T, Hattar S (2021) The retinal ipRGC-preoptic circuit mediates the acute effect of light on sleep. Nat Commun 12: 5115.
[17] An K, Zhao H, Miao Y, Xu Q, Li YF, et al. (2020) A circadian rhythm-gated subcortical pathway for nighttime-light-induced depressive-like behaviors in mice. Nat Neurosci 23: 869-880.[18] Zhou X, Pardue MT, Iuvone PM, Qu J (2017) Dopamine signaling and myopia development: What are the key challenges. Prog Retin Eye Res 61: 60-71.[19] Feldkaemper M, Schaeffel F (2013) An updated view on the role of dopamine in myopia. Exp Eye Res 114: 106-119.[20] Bergen MA, Park HN, Chakraborty R, Landis EG, Sidhu C, et al. (2016) Altered Refractive Development in Mice With Reduced Levels of Retinal Dopamine. Invest Ophthalmol Vis Sci 57: 4412-4419.[21] Wu XH, Qian KW, Xu GZ, Li YY, Ma YY, et al. (2016) The Role of Retinal Dopamine in C57BL/6 Mouse Refractive Development as Revealed by Intravitreal Administration of 6-Hydroxydopamine. Invest Ophthalmol Vis Sci 57: 5393-5404.
[22] Prigge CL, Yeh PT, Liou NF, Lee CC, You SF, et al. (2016) M1 ipRGCs Influence Visual Function through Retrograde Signaling in the Retina. J Neurosci 36: 7184-7197.[23] Barnard AR, Hattar S, Hankins MW, Lucas RJ (2006) Melanopsin regulates visual processing in the mouse retina. Curr Biol 16: 389-395.[24] Sikka G, Hussmann GP, Pandey D, Cao S, Hori D, et al. (2014) Melanopsin mediates light-dependent relaxation in blood vessels. Proc Natl Acad Sci U S A 111: 17977-17982.[25] Zhang DQ, Wong KY, Sollars PJ, Berson DM, Pickard GE, et al. (2008) Intraretinal signaling by ganglion cell photoreceptors to dopaminergic amacrine neurons. Proc Natl Acad Sci U S A 105: 14181-14186.
市场:027-65023363 行政/人事:027-62439686 邮箱:marketing@brainvta.com 客服:18140661572(活动咨询、售后反馈等)
销售总监:张经理 18995532642 华东区:陈经理 18013970337 华南区:王经理 13100653525 华中/西区:杨经理 18186518905 华北区:张经理 18893721749
地址:中国武汉东湖高新区光谷七路128号中科开物产业园1号楼
Copyright © 武汉枢密脑科学技术有限公司. All RIGHTS RESERVED.
鄂ICP备2021009124号 DIGITAL BY VTHINK