2022-07-11 阅读量:1706
应激是每个个体与外部世界沟通交互时,遇到意外环境变化后不可避免的生理反应。既往研究表明,急性应激刺激可以激活下丘脑-垂体-肾上腺轴提升糖皮质激素水平,使得机体迅速响应外部因素刺激。然而,在严重的应激刺激下,持续升高的糖皮质激素可能加重应激反应从而引发焦虑、抑郁、神经内分泌功能紊乱等一系列躯体和精神症状。压力应激往往也可导致睡眠结构改变,睡眠作为一种公认的恢复性生理过程,可能对缓解压力应激状态具有潜在意义。
北京时间2022年7月1日,空军军医大学第一附属医院董海龙教授课题组和英国伦敦帝国学院William Wisden & Nicolas P. Franks课题组联合在《Science》杂志在线发表Article“A specific circuit in the midbrain detects stress and induces restorative sleep”,揭示了社交挫败应激后的睡眠在加速机体撤离应激状态中的重要作用,描绘了由中脑腹侧被盖区(VTA区)引发恢复性睡眠的神经网络机制,并深入阐明该系统经睡眠调控缓解压力后异常焦虑的重要过程。


图1.中脑腹侧被盖核区(VTA)SST阳性GABA能神经元感知社交应激压力并诱发恢复性睡眠,缓解压力应激所引起的焦虑等负面情绪,改善机体功能
在该研究中,研究人员应用一种急性的社交挫败应激(Social defeat stress,SDS)可以很好地模拟常见的社会心理学压力。研究发现1小时的间断SDS刺激可以使小鼠在随后的5小时内非快动眼睡眠(NREM)潜伏期缩短,而NREM及快动眼睡眠(REM)总时间显著延长。这种睡眠时间的延长可以改善SDS诱发的焦虑样行为,并降低应激导致的肾上腺皮质激素水平升高,具有重要的机体保护作用。

为阐明应激后恢复性睡眠产生的神经生物学机制,研究人员关注了在应激响应以及睡眠-觉醒调控中均具有重要作用的脑区——中脑腹侧被盖区(Ventral Tegmental Area,VTA)。进一步应用单细胞RNA-seq技术识别急性应激刺激后活性持续增加的VTA区生长抑素(Somatostatin,SST)阳性的GABA能神经元,并联合应用一种TetTag-DREADDs活性依赖的转基因标记体系及遗传学调控策略,验证应激激活的VTA区GABA能神经元可以显著缩短睡眠潜伏期,延长睡眠时间,特异性抑制这群神经元可使得SDS后的恢复性睡眠减少。

图3.Tattag-DREADDs及单神经元RNAseq技术证实社交挫败特异性激活的神经元亚型为SST阳性神经元
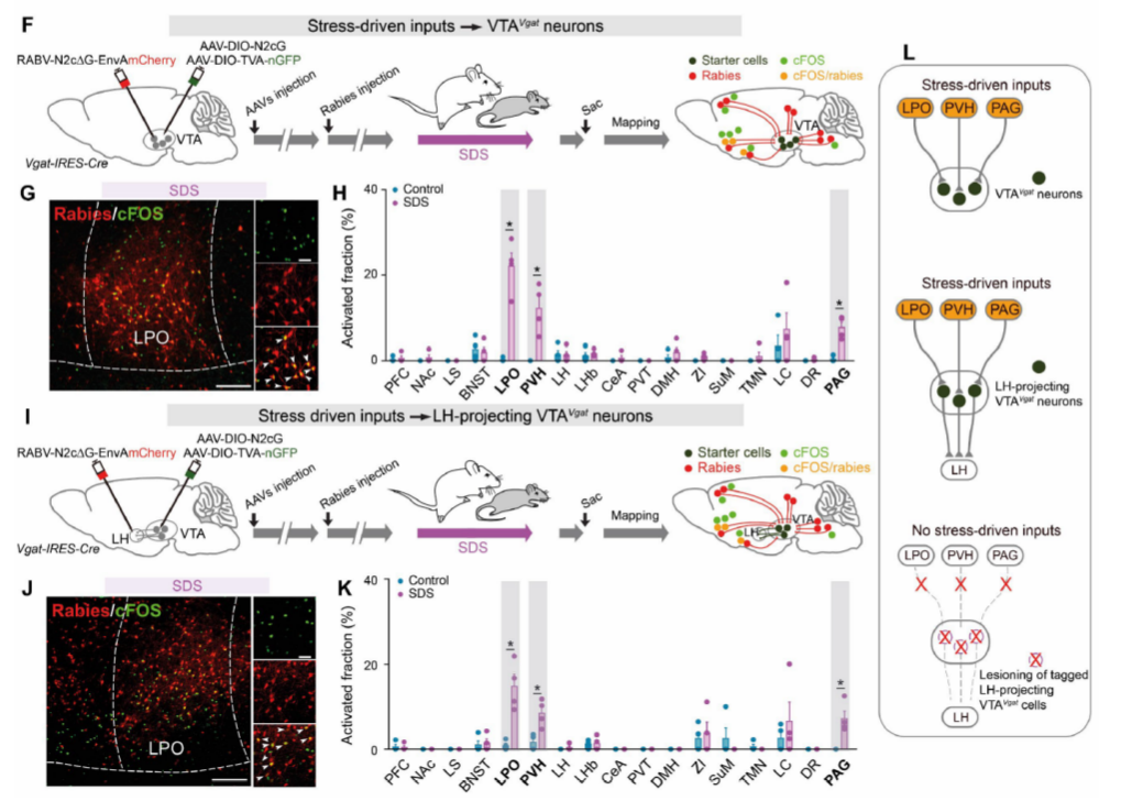
神经束路示踪技术显示,VTA区响应社交挫败应激的神经元接受来自外侧视前区(LPO)、下丘脑室旁核(PVH)以及导水管周围灰质(PAG)的神经投射,并投射到外侧下丘脑(LH)以及PVH,提示以VTA区GABA能神经元为中心的神经网络在应激后恢复性睡眠中的调控作用。特异性激活负责应激响应的VTA区SST神经元及其向下游脑区外侧下丘脑(Lateral Hypothalamus,LH)的神经投射,可以显著促进睡眠,而特异性敲除该群神经元则消除其恢复性睡眠功能,以上发现证实了VTA区SST神经元至LH区的神经环路介导了社交挫败应激后的恢复性睡眠的产生。

图4.压力应激后恢复性睡眠产生的上下游环路投射基础
为明确恢复性睡眠发挥保护性作用的机制,研究人员利用束路追踪技术寻找到VTA区SST神经元的另一个下游投射脑区——下丘脑室旁区(PVH)。PVH区神经元既往被认为通过释放促皮质激素释放因子(CRF)参与应激应答,提示VTA区SST神经元可能通过调控PVH的CRF能系统从而具备调控机体皮质酮水平的潜能。因此,研究者利用新型基因编码的CRF荧光探针(GRAB CRF1.0)发现并证实激活VTA区SST神经元可以显著降低社交挫败应激引起的脑内CRF含量升高,而敲除VTA区SST神经元显著破坏了恢复性睡眠降低皮质酮水平的作用。上述结果证实了VTA区SST阳性GABA神经元主导了社交挫败应激后恢复性睡眠的产生,恢复性睡眠有助于缓解焦虑,降低机体皮质酮水平。

综上所述,本研究提出了一个急性应激激活恢复性睡眠实现机体自我保护,从而改善应激后降低皮质酮水平并缓解焦虑的全新神经环路模型,并在研究中确立了中脑VTA区GABA能神经递质系统在应激后脑生理稳态重建过程中的核心地位。本研究扩展了应激后的睡眠结构在机体内源性保护进程中的重要作用,也为未来开发针对焦虑、抑郁、PTSD(创伤后应激障碍)等情感障碍的治疗方案提供新的方向。

扫码下载原文
特别感谢本研究中由北京大学李毓龙教授及王欢博士提供的CRF荧光分子探针,帮助课题组实现对脑内CRF释放水平波动的高时空分辨率观测。
空军军医大学第一附属医院(西京医院)麻醉与围术期医学科董海龙教授、伦敦帝国学院William Wisden教授、Nicolas P. Franks教授、喻晓研究员为该论文的共同通讯作者。喻晓研究员与空军军医大学第一附属医院赵广超主治医师为该文共同第一作者。
本文使用我司产品,列表如下:


了解产品及服务请扫码
或添加客服微信:BrainVTA2020

市场:027-65023363 行政/人事:027-62439686 邮箱:marketing@brainvta.com 客服:18140661572(活动咨询、售后反馈等)
销售总监:张经理 18995532642 华东区:陈经理 18013970337 华南区:王经理 13100653525 华中/西区:杨经理 18186518905 华北区:张经理 18893721749
地址:中国武汉东湖高新区光谷七路128号中科开物产业园1号楼
Copyright © 武汉枢密脑科学技术有限公司. All RIGHTS RESERVED.
鄂ICP备2021009124号 DIGITAL BY VTHINK