2022-07-11 阅读量:933
2022年7月8日,Science杂志以RESEARCH ARTICLE的形式在线发表了中国科学技术大学生命科学与医学部张智教授与美国国立卫生研究院Yuanyuan Liu教授联合通讯的研究论文 “Sound induces analgesia through corticothalamic circuits”。该研究深入揭示了声音镇痛的神经机制。

早在1960年,有报道称在牙科手术中音乐能够舒缓情绪而噪音能有效缓解疼痛。随后,越来越多的研究发现,音乐能够有效缓解术后以及难治性疼痛。不仅如此,鉴于各种类型的音乐,以及自然声和噪音等,均有能有缓解疼痛,因此有假设认为是声音的某些内在特质或环境因素,而不是音乐本身发挥了镇痛效应。
为了探究音乐能否缓解小鼠的疼痛,研究人员首先给予炎性疼痛模型小鼠音乐声刺激,发现在环境噪音45dB 声压级(SPL)时,50dB而不是60dB的声音能够显著提高小鼠痛阈。随后进一步研究发现50dB的非音乐声及白噪音也均能有效提高小鼠痛阈。由于有研究认为音乐诱发的镇痛效应可能与治疗环境密切相关,为了探究环境因素在声音诱发的镇痛效应中的作用,研究人员将小鼠放在不同的环境中,发现高于环境噪音5 dB的声音能够有效提高模型小鼠的痛阈。

图1.声音刺激模式图及低强度声音镇痛结果统计图。
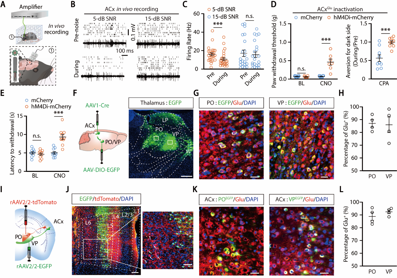
为了研究声音缓解疼痛的神经环路机制,作者分别以声音加工的高级中枢听皮层(ACx)和内侧膝状体(MGB)为起点进行正向病毒追踪,发现ACx中谷氨酸神经元(ACxGlu)向躯体感觉丘脑的后核(PO)和腹后核(VP)有大量投射。不仅如此,低强度声音能够抑制ACxGlu神经元,化学遗传学抑制ACxGlu神经元能够提高小鼠痛阈。因此,作者进一步解析了ACx→PO和ACx→VP神经环路的结构,发现ACxGlu神经元支配了PO和VP中谷氨酸神经元。

随后,作者进一步解析了这两条神经环路在声音缓解疼痛中的作用。通过在体电生理、深部钙信号及钙成像记录发现,使用von Frey毛刷刺激小鼠后肢时,能够激活PO而不是VP中神经元。不仅如此,低强度声音刺激或者光遗传抑制ACx→PO神经环路能够降低PO中神经元活性,而光遗传激活这条环路能够阻断低强度声音诱发的抑制效应及镇痛效应。而通过化学遗传学抑制PO中被ACx支配的神经元,也能够显著提高了疼痛小鼠的后肢痛阈。因此,ACx→PO神经环路介导了低强度声音诱发的后肢镇痛效应。
图3.PO在声音镇痛中的功能研究。
接着,作者进一步探究ACx→VP神经环路在低强度声音诱发镇痛效应中的作用。早期有研究提示,VP参与前肢躯体感觉信号的传递,作者通过在体电生理、深部钙成像记录及光遗传化学遗传操作发现,ACx→VP神经环路介导了低强度声音诱发的上肢镇痛效应。最终,作者鉴定了低强度声音诱发镇痛效应的神经环路机制。

本文的第一作者是中国科学技术大学特任副研究员周文杰博士,共同第一作者分别是中国科学技术大学博士生叶崇欢、安徽中医药大学王海涛副教授、中国科学技术大学博士生毛煜;中国科学技术大学生命科学与医学部张智、美国国立卫生研究院Yuanyuan Liu和安徽医科大学陶文娟为该论文的共同通讯作者。

扫码下载原文
原文链接:
https://www.science.org/doi/10.1126/science.abn4663
本文使用产品列表:

以上病毒产品枢密均可提供,欢迎前来咨询!

了解产品及服务请扫码
或添加客服微信:BrainVTA2020

市场:027-65023363 行政/人事:027-62439686 邮箱:marketing@brainvta.com 客服:18140661572(活动咨询、售后反馈等)
销售总监:张经理 18995532642 华东区:陈经理 18013970337 华南区:王经理 13100653525 华中/西区:杨经理 18186518905 华北区:张经理 18893721749
地址:中国武汉东湖高新区光谷七路128号中科开物产业园1号楼
Copyright © 武汉枢密脑科学技术有限公司. All RIGHTS RESERVED.
鄂ICP备2021009124号 DIGITAL BY VTHINK