2026-04-13 阅读量:520
全球范围内,约5%的人群正受抑郁症困扰,儿童与青少年中亚临床抑郁症状的检出率更是高达17%,而超三分之二的患者未能获得有效干预,抑郁症的临床治疗现状亟待改善。目前临床常用的抗抑郁药物多以大脑单胺类神经递质为作用靶点,却存在起效缓慢、副作用显著、复发率居高不下等问题;氯胺酮这类快速起效的抗抑郁药物,又因安全性隐患和适用人群受限,难以实现普惠。在此背景下,开发更安全、高效的新型抗抑郁策略,成为精神健康领域的迫切课题。
2026年3月31日,南方医科大学曹雄教授团队与赵久波教授团队携手,在顶刊《Cell Metabolism》发表重磅研究成果,论文题为《The gut microbiota alleviates depression by remodeling gut-brain energy metabolism》。该研究首次系统揭示了肠道微生物通过调控肌酸代谢参与抑郁症发生发展的分子机制,并创新性提出“双歧杆菌+肌酸”的协同治疗新策略,为抑郁症的临床干预开辟了全新路径。
外周代谢信号可参与调控中枢能量代谢、维持机体代谢稳态,但能量代谢异常介导抑郁症发生的外周-中枢调控机制,此前始终未被明确阐释。为破解这一科学谜题,研究团队对抑郁症患者和健康对照人群的脑脊液、血浆及粪便样本开展了系统的代谢组学分析,发现了一个关键特征:抑郁症患者粪便中肌酸水平显著升高,而血浆和脑脊液中的肌酸水平却明显降低。这一特征在慢性社交挫败应激(CSDS)诱导的抑郁小鼠模型中也得到了验证。肌酸是神经细胞中储存和快速供能的核心物质,粪便中肌酸堆积、血液与大脑中肌酸缺乏的反差现象,提示抑郁症患者的肠道对肌酸的吸收存在障碍,这也为后续研究指明了核心方向。
明确肌酸代谢的异常特征后,研究团队首先探索了补充外源性肌酸对抑郁行为的改善作用。动物实验结果显示,对抑郁模型小鼠灌胃肌酸后,其在强迫游泳实验、悬尾实验中的不动时间显著减少;在CSDS模型中,肌酸也能有效预防小鼠因应激诱导产生的社交回避、快感缺失等抑郁样行为。而当研究团队使用抗生素清除小鼠的肠道菌群后,肌酸的抗抑郁效应消失。后续的粪菌移植实验进一步验证了这一结论——接受抑郁症患者粪菌移植的小鼠,同样表现出肌酸吸收障碍,且无法通过补充肌酸改善抑郁样行为。
肠道菌群种类繁多,究竟哪种菌种在肌酸吸收和抗抑郁效应中发挥核心作用?研究团队通过宏基因组测序技术展开精准筛选,发现抑郁症患者体内的假长双歧杆菌、青春双歧杆菌丰度显著降低,且这两种菌种的丰度下降,与患者肌酸吸收受损程度密切相关。为验证其功能,研究团队在无菌小鼠体内定植假长双歧杆菌,结果显示小鼠血浆中从肠道吸收的氘标记肌酸水平显著升高,证实该菌种可有效促进肠道对肌酸的吸收。更关键的是,在使用抗生素清除小鼠肠道菌群后,单独补充假长双歧杆菌或青春双歧杆菌,能让肌酸的抗抑郁效应重新恢复;而在CSDS抑郁小鼠模型中,假长双歧杆菌与肌酸的联合治疗,相比单独使用肌酸,能更显著地改善小鼠抑郁样行为,同时小鼠的血浆肌酸水平也得到大幅提升。
图1 双歧杆菌介导外源性肌酸的抗抑郁效应
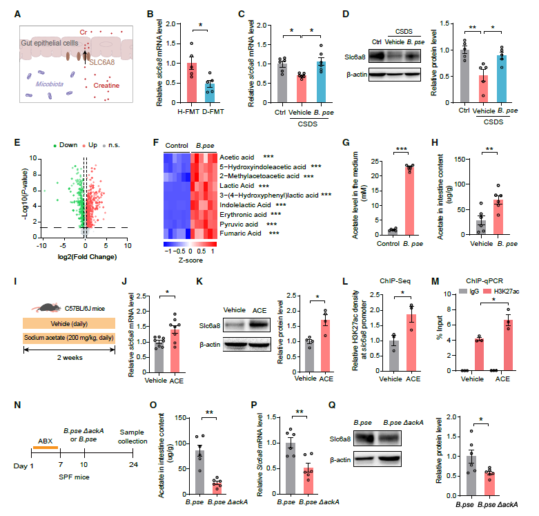
双歧杆菌究竟通过何种方式促进肠道对肌酸的吸收?研究团队围绕这一问题展开深入的机制探索,最终发现假长双歧杆菌产生的乙酸,是发挥作用的关键效应分子。假长双歧杆菌分泌的乙酸,可促进肠上皮细胞的组蛋白乙酰化修饰,进而上调肌酸转运蛋白Slc6a8的表达。Slc6a8是介导细胞摄取肌酸的核心转运体,其表达水平直接决定肠道对肌酸的吸收效率。为进一步验证这一机制,研究团队构建了乙酸激酶(ackA)基因敲除的假长双歧杆菌株,该工程菌株的乙酸合成能力显著下降,其对Slc6a8的上调作用也随之消失,对肠道肌酸吸收和抗抑郁效应的促进作用也大幅减弱,直接证实了乙酸在整个调控通路中的核心地位。
图2 双歧杆菌调节肠道上皮细胞Slc6a8的表达
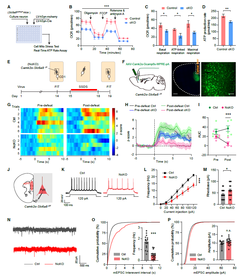
研究团队进一步通过基因敲除实验,明确了肌酸从肠道吸收到大脑发挥作用的完整调控通路:当肠上皮细胞中Slc6a8被特异性敲除后,肌酸的抗抑郁效应完全消失;而脑血管内皮细胞、神经元中的Slc6a8同样不可或缺,敲除这些细胞中的Slc6a8,肌酸也无法发挥抗抑郁作用。
在神经元层面,Slc6a8敲除会直接导致线粒体功能受损,表现为细胞氧消耗率下降、ATP生成减少。使用枢密科技提供的钙指示剂重组腺相关病毒(rAAV),本研究发现敲除神经元中的Slc6a8基因后,小鼠在应激条件下的钙离子活动显著减弱。同时,小鼠大脑前额叶皮层锥体神经元的兴奋性降低,微小兴奋性突触后电流(mEPSC)频率减少。这一系列结果,清晰阐释了神经元肌酸缺乏会通过破坏能量代谢、损伤神经生理功能,最终诱导抑郁样行为的发生,完整勾勒出肌酸从肠道到大脑的抗抑郁调控通路。
图3 Slc6a8影响神经元能量代谢和功能
为验证该策略的临床应用价值,研究团队开展了一项研究者发起的临床研究(IIT),系统评估“肌酸-双歧杆菌”联合治疗在抑郁症患者中的有效性和安全性。在健康成年人群的试验中,联合补充青春双歧杆菌(一种已实现商用、安全性经充分验证的菌株)与肌酸28天后,受试者的血浆肌酸水平提升幅度,显著高于单独补充肌酸的对照组;在抑郁症患者的试验中,在原有5-羟色胺再摄取抑制剂(SSRI)药物治疗的基础上,联合补充青春双歧杆菌和肌酸28天的患者,其汉密尔顿抑郁量表(HAMD)评分改善程度显著优于安慰剂组,且患者的血液肌酸水平同步升高。这一系列临床研究结果,初步证实了“肌酸+益生菌”联合治疗策略在人体中的有效性与可行性。
总结
这项研究的重大突破,在于首次完整勾勒出“肠道关键菌-肌酸吸收-大脑能量代谢”这一调控抑郁症发生发展的全新轴线,为理解肠-脑互动的分子机制提供了全新的研究框架。更具临床价值的是,研究充分验证了“肌酸-双歧杆菌”联合治疗的临床可行性——双歧杆菌与肌酸均为人体天然存在的物质,且已有长期安全使用的临床基础,这种基于“供能+补菌”的联合干预策略,有望发展为副作用小、适用人群广(包括青少年在内)的新型抗抑郁方案。
总结图
南方医科大学博士后卢成林、任静为该论文共同第一作者,曹雄教授、赵久波教授为共同通讯作者。该研究得到国家自然科学基金、科技创新2030—“脑科学与类脑研究”重大项目等国家.级课题的资助,同时也得到了南方医科大学高天明院士、周宏伟教授、陈鹏教授的宝贵指导与帮助。
通讯作者介绍
曹雄,粤港澳大湾区脑科学与类脑研究中心PI;基础医学院神经生物学教研室教授,副主任;国家万人计划青年拔尖人才,广东省杰青;中国神经科学会理事。主要从事抑郁症神经生物学机制研究;在抑郁症星形胶质细胞学说取得进展,发现星形胶质细胞ATP释放减少及其上下游机制。主持国家万人计划青年拔尖人才项目、国家自然科学基金等项目。代表性论文发表在Nature Medicine、Journal of Clinical Investigation、Nature Communications、Science Advances、Biological Psychiatry、Journal of Neuroscience等刊物;获国家自然科学奖二等奖(排名第5)、广东省科学技术一等奖(排名第3)等。
赵久波,教授,医学博士,博士研究生导师,博士后合作导师,精神科医师,心理治疗师,中国心理学会注册系统督导师,国家一.流课程负责人,南方医科大学心理学系副主任,南方医科大学珠江医院精神心理科主任。主要从事心理学与精神医学教学、科研与临床工作,研究方向为自杀预防与危机干预、心理健康与临床心理,主持国家自然科学基金面上项目等课题20余项,国内外期刊发表论文60余篇,主编/参编专著10余部。擅长失眠、抑郁、焦虑、强迫、躯体化等常见精神障碍的诊治与心理治疗,及大学生与青少年考试焦虑、网络成瘾、压力适应、亲子冲突、情绪调节等问题的心理咨询。
文中使用的病毒产品均来自枢密科技,列表如下:

扫码添加客服

更多产品及详情欢迎咨询!

市场:027-65023363 行政/人事:027-62439686 邮箱:marketing@brainvta.com 客服:18140661572(活动咨询、售后反馈等)
销售总监:张经理 18995532642 华东区:陈经理 18013970337 华南区:王经理 13100653525 华中/西区:杨经理 18186518905 华北区:张经理 18893721749
地址:中国武汉东湖高新区光谷七路128号中科开物产业园1号楼
Copyright © 武汉枢密脑科学技术有限公司. All RIGHTS RESERVED.
鄂ICP备2021009124号 DIGITAL BY VTHINK