2025-12-24 阅读量:363
麻醉是保障现代外科手术顺利进行的基石,其核心在于使患者进入一种可逆的、无意识的状态。然而,患者在手术前普遍经历的紧张与焦虑——即术前急性应激——却会显著干扰麻醉药物的预期效果,导致麻醉深度难以掌控,苏醒时间个体差异巨大。这种临床上的不确定性,是围术期安全面临的重要挑战之一。既往研究表明,应激可激活大脑的觉醒系统,从而对抗麻醉的镇静作用。但其背后的具体神经环路与分子机制,仍是未解之谜。精准解析这一“应激-觉醒”环路,对于开发靶向性的术前干预策略、实现个体化精准麻醉管理具有重大意义。
2025年12月9日,徐州医科大学麻醉学院吴坤伟教授与曹君利教授团队在《Anesthesiology》上在线发表了题为“Sex-specific Effects of Acute Stress on Emergence from Isoflurane Anesthesia via Brainstem Circuitry in Mice”的研究论文。该研究在机制层面揭示了急性应激通过一条特异性的脑干神经环路——“蓝斑去甲肾上腺素能神经元(LCNE神经元)→中缝背核GABA能神经元(DRNGABA神经元)”通路——加速雄性小鼠从异氟烷麻醉中苏醒,并阐明其关键的分子开关为α1-肾上腺素能受体(AR),且该效应具有鲜明的性别特异性。
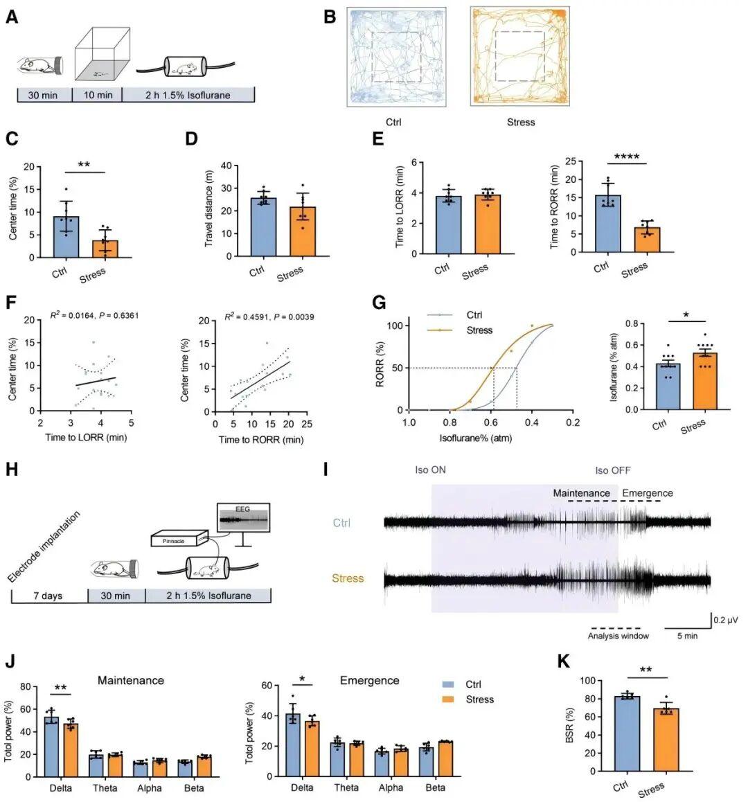
在这项研究中,研究人员首先采用30分钟的束缚应激模拟临床术前急性压力,并系统评估了小鼠在异氟烷麻醉下的行为学与脑电特征。他们发现,与未应激的对照组相比,经历应激的雄性小鼠从麻醉中苏醒的时间缩短了一半以上[翻正反射恢复(RORR)时间缩短,提示麻醉苏醒速度加快],同时脑电图显示麻醉深度显著变浅(图1)。然而,应激导致的促觉醒效应在雌性小鼠中不存在。
图1.急性应激可以加速雄性小鼠从异氟烷全身麻醉中苏醒
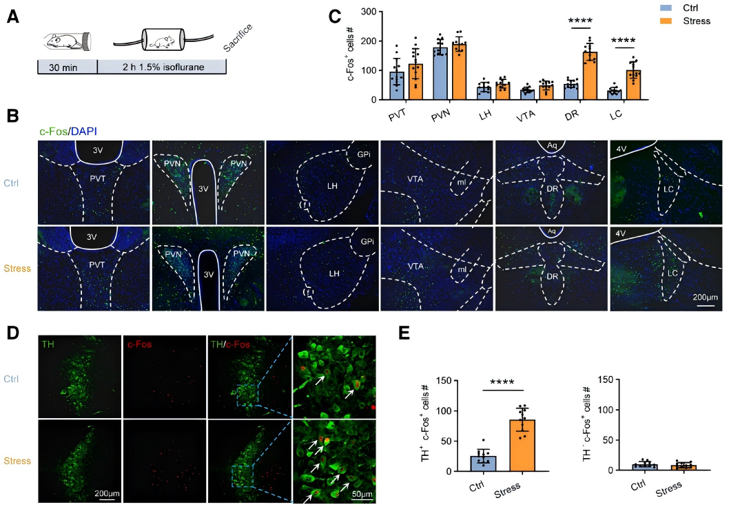
那么,这种性别特异的促觉醒效应背后,是哪条神经环路在“发号施令”?通过c-Fos免疫荧光染色和光纤光度钙信号记录,研究人员将目光锁定在脑干的“警报中心”——蓝斑(LC)。他们发现,在应激后的雄性小鼠中,LC的去甲肾上腺素能神经元(特异性标志物为酪氨酸羟化酶TH)在麻醉期间被显著激活(图2)。
图2.急性应激特异性激活雄性小鼠麻醉期间的LCNE神经元
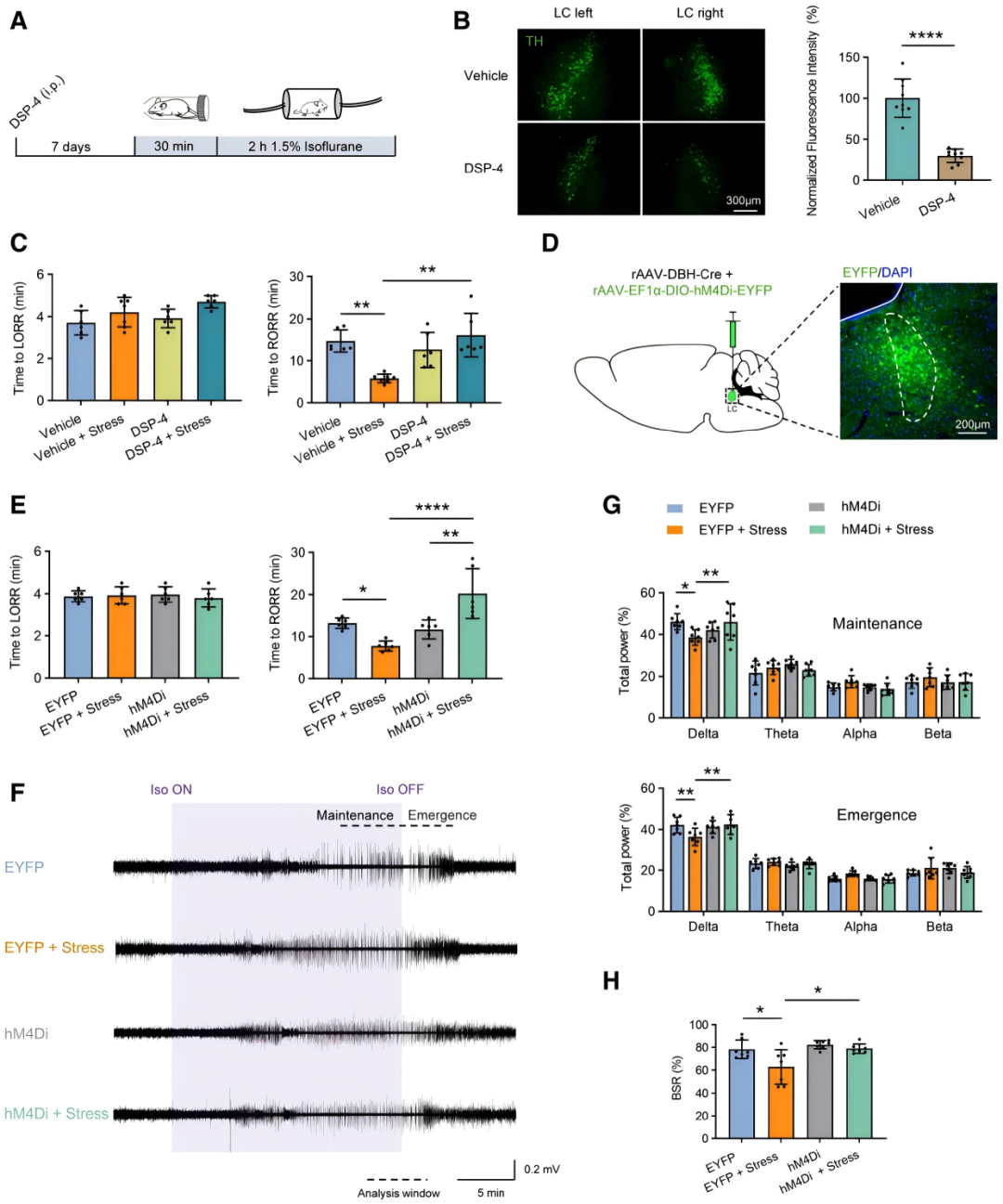
当使用药物(选择性NE能神经元毒素DSP-4)损毁或化学遗传学技术特异性抑制这些神经元时,应激导致的加速苏醒效应在雄性小鼠中被完全阻断(图3)。这证明了LCNE神经元的激活是应激影响雄性小鼠麻醉状态的必要条件。
图3.LCNE神经元介导应激诱导的麻醉苏醒加速
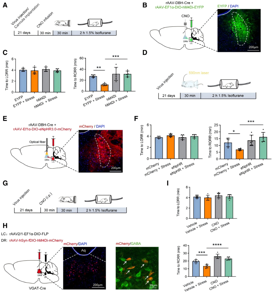
神经信号如同接力,LC的“下一棒”传向何处?通过病毒示踪技术,研究人员发现,LC神经元密集地投射至另一个关键的脑干核团——中缝背核的GABA能神经元。当使用光遗传学或化学遗传学手段特异性抑制这条“LCNE→DRNGABA”通路时,应激对雄性小鼠麻醉的调制作用同样被消除(图4)。这证实了一条介导应激促觉醒效应的特异性神经通路。
图4.LC至DRN的神经环路介导应激诱导的麻醉苏醒加速
最后,研究深入到分子层面,探寻该环路中信息传递的“化学密码”。通过药理学拮抗(选择性α1-AR拮抗剂哌唑嗪;选择性α2-AR拮抗剂育亨宾;非选择性β-AR拮抗剂普萘洛尔)和shRNA基因敲低技术,研究人员证实,DRNGABA神经元上的α1-AR是接收LC“警报信号”的关键分子(图5)。阻断该受体,足以逆转应激对麻醉苏醒的加速效应。
图5.DRNGABA神经元上的α1-AR介导应激诱导的麻醉苏醒加速
结论
综上所述,该研究系统性地绘制出“术前急性应激→LCNE神经元激活→作用于DRNGABA神经元α1受体→对抗麻醉、促进苏醒”的特异神经环路与分子图谱,该发现不仅揭示了应激状态下麻醉苏醒调控的神经生物学基础,也为围术期焦虑管理及个体化麻醉方案的制定提供了新的潜在靶点。研究提示,未来可通过开发针对该环路的精准干预策略,优化存在术前应激患者的麻醉管理,改善其围术期转归。
作者介绍
徐州医科大学吴坤伟教授、曹君利教授为共同资深作者,研究生赵祥合、孟欣为共同第一作者,吴坤伟教授为通讯作者。本研究得到了国家自然科学基金委,江苏省教育厅和科技厅的资助。
本文使用的来自枢密科技的病毒产品,列表如下:
我司可提供光遗传、化学遗传病毒产品,病毒注射及动物实验服务等。部分相关病毒产品列表如下:


了解产品及服务
请扫码添加客服微信:BrainVTA2020

市场:027-65023363 行政/人事:027-62439686 邮箱:marketing@brainvta.com 客服:18140661572(活动咨询、售后反馈等)
销售总监:张经理 18995532642 华东区:陈经理 18013970337 华南区:王经理 13100653525 华中/西区:杨经理 18186518905 华北区:张经理 18893721749
地址:中国武汉东湖高新区光谷七路128号中科开物产业园1号楼
Copyright © 武汉枢密脑科学技术有限公司. All RIGHTS RESERVED.
鄂ICP备2021009124号 DIGITAL BY VTHINK