2025-09-22 阅读量:860
药物成瘾是一种慢性复杂性脑疾病,其主要临床特征表现为强迫性用药和持续性觅药行为。该疾病戒断难度大、复发率高,是目前精神医学与神经科学领域面临的重大临床挑战。社会交往中普遍存在“同质性偏好”现象,即个体倾向于选择与自身生活习惯、特性或经历相似的社交伙伴,既往研究表明,阿片类戒断小鼠存在社交行为缺陷;而与具有同类药物使用经历的个体进行社交接触,则会进一步加剧药物摄入行为、巩固成瘾记忆并显著提高复吸率。然而,在自由社交选择情境下,用药个体是否表现出对具备同类药物经历对象的社交偏好,以及其潜在的神经机制,尚不明确。
2025年9月12日,北京大学基础医学院神经生物学系孙琳琳研究员课题组在Neuron期刊(IF=15)在线发表了题为“Corticotropin-releasing hormone signaling from piriform cortex to amygdala mediates social homophily in opioid addiction”的研究论文。在这项工作中,研究人员通过建立吗啡依赖和戒断模型,首次发现阿片类药物成瘾个体在选择社交伙伴时存在显著的社交同质性偏好,结合多感官行为及功能鉴定、c-Fos全脑筛选、病毒示踪、光遗传、化学遗传、钙成像、基因敲除和脑片电生理等方法,明确了该社交同质行为是由喙侧梨状皮层(APIR)的促肾上腺皮质激素释放激素(CRH)阳性神经元激活,导致CRH神经肽释放并传导至基底内侧杏仁核(BMA),经由CRHR1和CRHR2受体介导社交趋近动机增加,进而诱发社交同质相吸。
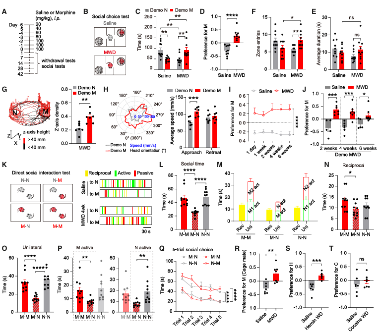
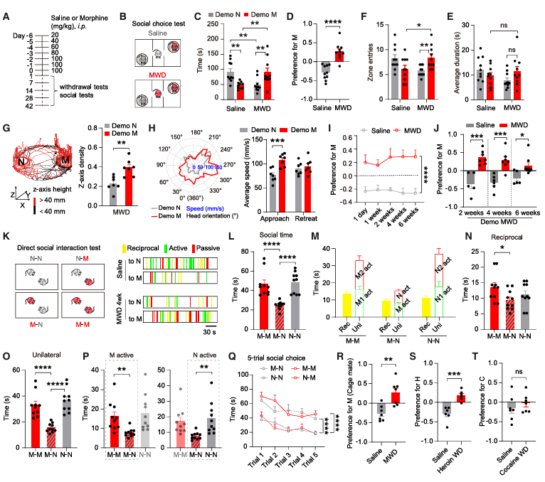
作者首先通过递增剂量腹腔注射吗啡建立小鼠依赖模型,随后进入自然戒断阶段,并采用三箱社交选择实验进行行为学测试。结果显示,戒断期的观察者小鼠对处于吗啡戒断状态的示范小鼠表现出显著的社交偏好。在自由社交交互测试中,戒断观察者小鼠对戒断示范小鼠的主动与被动社交探索时间均显著延长,表明吗啡戒断个体间存在稳定的“社交同质相吸”现象。基于3D行为追踪的社交选择实验进一步表明,戒断观察者小鼠不仅与戒断示范小鼠的社交接触频次更高,其趋近速度也显著加快,且在Z轴空间中的探索分布更为集中,显示出更强的社交趋近动机。
为进一步验证该现象的普遍性与特异性,研究引入不同性别、熟悉程度、戒断时间点及其他阿片类药物(如海洛因)戒断模型进行测试,发现该社交同质偏好在此多种条件下均稳定存在。值得注意的是,这一现象在海洛因戒断小鼠中同样可重复出现,但在可卡因戒断小鼠中并未观察到类似的社交偏好,提示该机制可能特异于阿片类药物戒断背景。
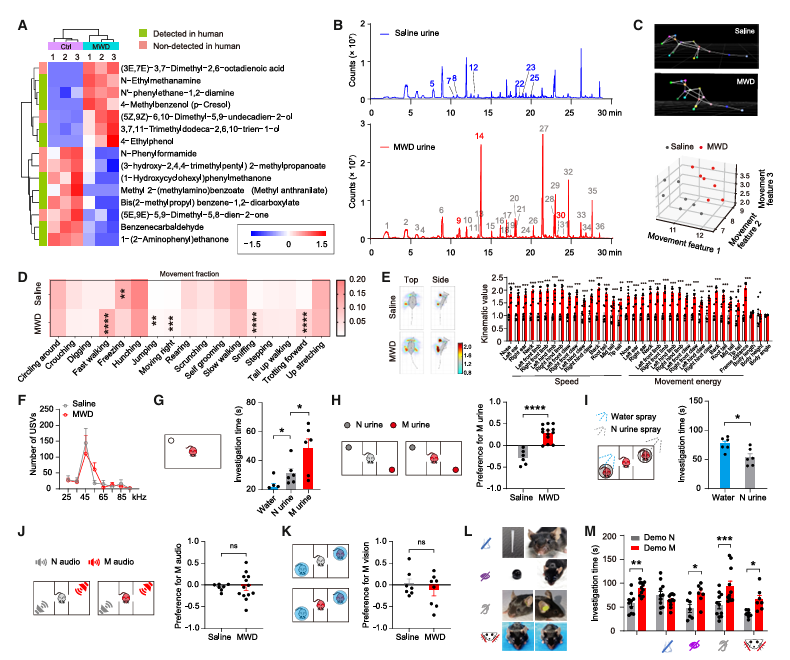
图1.阿片依赖戒断小鼠的社交同质行为筛选。
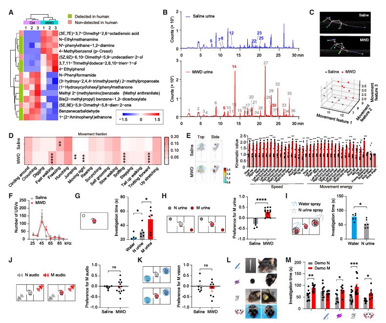
随后,作者通过分别阻断视觉、听觉及嗅觉功能,并对多感官模态线索进行系统性解析,发现阻断吗啡戒断观察小鼠的嗅觉功能可显著抑制其对吗啡戒断示范小鼠的社交偏好;而阻断视觉、听觉或触觉功能则未改变其偏好模式。对不同感官线索的采集与定量分析表明:气相色谱-质谱分析显示,吗啡戒断小鼠与盐水对照组小鼠的尿液挥发性成分存在显著差异;基于3D自发行为捕捉与姿态图谱的分解分析进一步揭示,两组小鼠在动态行为表现上具有明显区别;超声记录分析结果表明,两者在发声频率和呼叫次数上无统计学差异。
通过不同感官线索的偏好测试发现,来自吗啡戒断示范小鼠的尿液气味可显著引发观察小鼠的探索偏好;视觉线索也可在一定程度上诱发探索行为,而听觉线索则未显示出显著效应。以上结果表明,吗啡戒断个体间存在的社交同质相吸行为主要由嗅觉模态介导,视觉线索起辅助作用,共同调控该社交偏好行为。
图2.社交同质相吸主要由嗅觉功能模态及嗅觉和视觉线索介导。
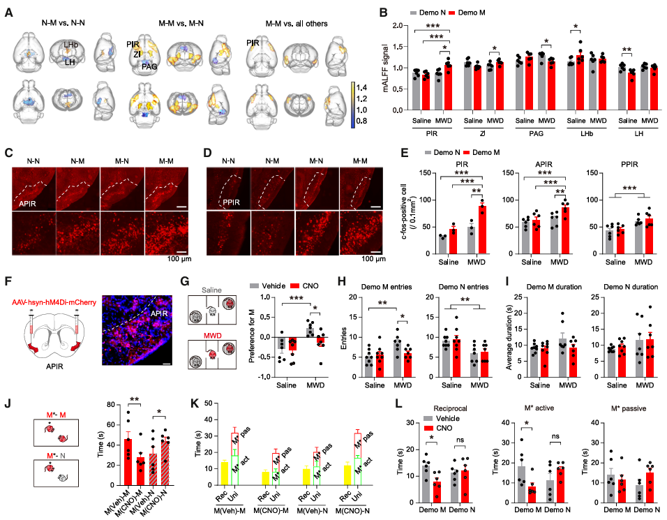
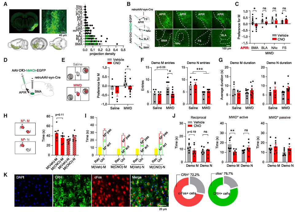
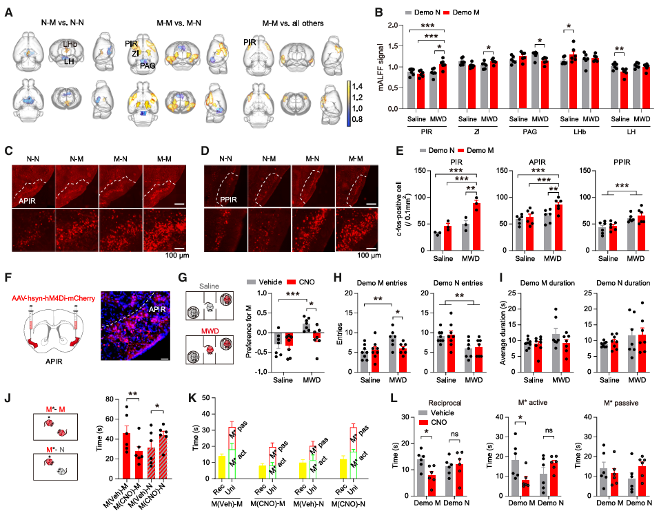
为进一步揭示其神经机制,作者通过功能性磁共振成像(fMRI)扫描及全脑c-Fos表达筛选发现,吗啡戒断小鼠在进行社交互动时,其喙侧梨状皮层(APIR)的神经元活动显著增强。通过特异性抑制APIR神经元活性,可完全阻断吗啡戒断小鼠对同类戒断个体所表现的社交同质相吸行为。以上结果表明,APIR神经元的激活是介导该社交同质偏好行为的关键神经基础。
图3.APIR神经元激活介导吗啡戒断小鼠间社交同质相吸。
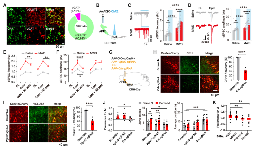
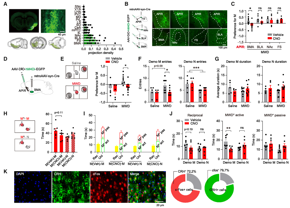
作者进一步探究了APIR神经元的下游投射通路。通过全脑病毒示踪技术发现,APIR神经元向基底内侧杏仁核(BMA)、基底外侧杏仁核(BLA)、终纹床核(FS)及伏隔核(NAc)四个脑区发出密集投射。利用化学遗传学方法分别特异性抑制以上四条通路后发现,只有在抑制APIR→BMA通路时,吗啡戒断小鼠之间的社交同质相吸行为被显著阻断。进一步的免疫荧光染色结果显示,在吗啡戒断小鼠发生社交同质相吸行为时,APIR脑区中CRH阳性神经元被显著激活,且该类神经元共表达谷氨酸能标志物囊泡谷氨酸转运蛋白2(VGLUT2)。以上结果表明,APIR→BMA通路在介导该社交同质相吸行为中起到关键作用,且这一过程伴随APIR内CRH阳性神经元的特异性激活。
图4.社交同质相吸主要由APIR-BMA通路介导。
作者进一步利用在体光纤记录技术,对APIRCRH→BMA环路中CRH神经肽在社交行为中的动态变化进行了监测。结果显示,当吗啡戒断观察小鼠趋近吗啡戒断示范小鼠时,BMA脑区CRH信号水平显著升高;而在进入社交维持阶段后,该信号迅速回落至基线,表明CRH在BMA中的释放特异性增强于社交趋近过程。
为进一步验证该通路的功能,作者通过化学遗传学方法抑制APIR→BMA通路,发现抑制后观察小鼠在社交趋近过程中BMA区的CRH信号不再出现显著性升高。以上结果表明,APIR→BMA通路中CRH信号的动态释放在调控社交趋近动机中起关键作用。
图5.社交趋近阶段APIR-BMA环路中CRH释放增加。
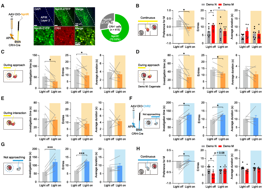
通过环路特异性的光遗传学抑制,作者发现仅在社交趋近阶段(而非社交维持阶段)抑制APIRCRH→BMA通路,可显著降低吗啡戒断观察小鼠的社交动机,从而阻断其对同类戒断小鼠的社交同质偏好。以上结果说明社交同质相吸行为主要由APIRCRH-BMA通路的激活介导,且关键于社交趋近阶段。
图6.APIRCRH-BMA通路主要介导社交同质的趋近阶段。
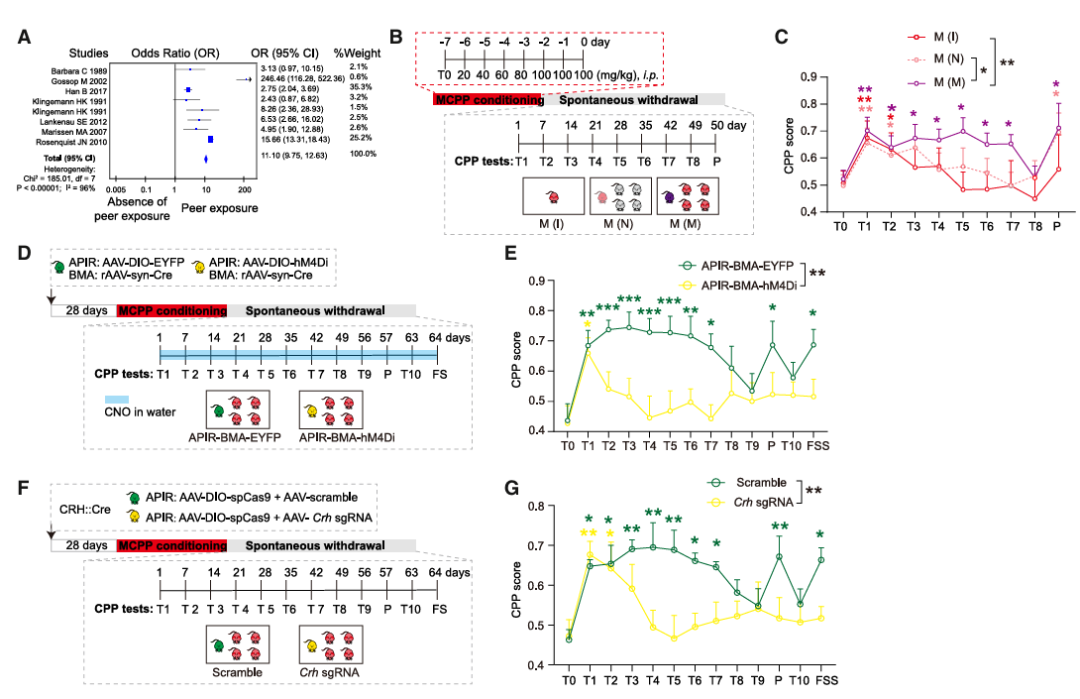
为阐明该环路中CRH与谷氨酸在社交行为中的分别作用,作者通过电生理实验发现,在吗啡戒断小鼠中,APIR→BMA通路的谷氨酸能神经传递显著增强,且CRFR1的激活通过突触前和突触后机制共同参与调控这一增强效应。进一步地,通过在体条件性基因敲除技术特异性敲除APIRCRH神经元中的Crh基因,可阻断吗啡戒断小鼠间社交同质相吸行为的出现。以上结果表明,在APIRCRH→BMA通路介导的社交同质相吸行为中,CRH是发挥关键调控作用的神经肽信号分子。
图7.APIRCRF-BMA通路中CRF介导社交同质相吸。
作者进一步探究社交同质相吸对成瘾相关行为的影响,在戒断期间将成瘾小鼠与非药物小鼠共养,其成瘾相关记忆持续时间缩短;而特异性敲除APIR中CRH的表达或抑制APIR-BMA通路,可显著降低环境诱导和药物诱发的复吸行为。
图8.破坏吗啡戒断小鼠间的社交互动,或干扰APIRCRF-BMA通路,均能减弱吗啡相关记忆与复吸行为。
结论
综上,结合行为学筛选、多感官鉴定、光遗传、化学遗传、钙成像和脑片电生理等技术,解析了阿片成瘾小鼠间社交同质相吸的神经环路及分子机制(图9),加深了我们对成瘾社交同质行为神经机制的认识,为临床上治疗阿片耐受、成瘾和滥用提供了潜在的治疗靶点,为理解成瘾患者社交选择行为及干预治疗提供了全新的理论框架。
图9.阿片成瘾社交同质行为的神经环路示意图
北京大学孙琳琳研究员为论文的唯一通讯作者,北京大学基础医学院博士生霍昱及基础医学八年制本科生王星元为本研究共同第一作者。北京大学江哲涵研究员、徐懋教授、姜红教授、邢国刚教授、万有教授、崔彩莲教授、李亦婧教授和清华大学宋森教授团队为该研究做出了重要贡献。此外,甘文标教授、杨光教授、董锴老师为该研究提供了重要帮助。该项工作得到了北京大学海外人才引进专项基金资助。
通讯作者介绍:
孙琳琳,特聘研究员,博士生导师,主持国家自然科学基金及北自然基金多项,于2021年加入北京大学基础医学院神经生物学系,研究组主要致力于疼痛与镇痛、药物成瘾的神经机制研究,主要研究兴趣与方向包括:
1.体感、内脏感觉异常的神经机制。
2.药物成瘾记忆形成、消退和唤起过程中的神经元突触可塑性及其分子机制。
3.孤独症的感觉异常及认知障碍的神经机制。
本文使用的来自枢密科技的病毒产品,列表如下:


了解产品及服务
请扫码添加客服微信:BrainVTA2020

市场:027-65023363 行政/人事:027-62439686 邮箱:marketing@brainvta.com 客服:18140661572(活动咨询、售后反馈等)
销售总监:张经理 18995532642 华东区:陈经理 18013970337 华南区:王经理 13100653525 华中/西区:杨经理 18186518905 华北区:张经理 18893721749
地址:中国武汉东湖高新区光谷七路128号中科开物产业园1号楼
Copyright © 武汉枢密脑科学技术有限公司. All RIGHTS RESERVED.
鄂ICP备2021009124号 DIGITAL BY VTHINK