2025-02-05 阅读量:16823
在临床麻醉过程中,患者能够从麻醉状态平稳、及时地苏醒,是围术期管理的关键环节。由于患者生理机能存在个体差异性,麻醉后易出现苏醒延迟的现象,这不仅可能引起术后并发症,还会显著延长患者在恢复室的停留时间。特定的物理刺激可促进唤醒患者,如轻唤患者名字、拍打患者肩部、刺激患者疼痛感受器(如按压眶上神经)等,简单易行。在我国传统医学急救领域,“掐人中”源远流长。从经络学说来看,人中穴位于督脉上,督脉被称为“阳脉之海”,统领诸阳经,联系脑和脊髓。因此,刺激人中穴起到醒脑开窍的功效。然而,这些机体外部物理刺激促进唤醒的现代神经机制是什么,尚不清楚。
2025年1月22日,中国科学技术大学/安徽医科大学张智教授团队、安徽医科大学基础医学院陶文娟教授和第一附属医院疼痛科王立奎主任医师团队联合在Science Advances杂志上发表了题为“Rescue-like behavior in a bystander mouse towards anesthetized conspecifics promotes arousal via a tongue-brain connection”的研究成果。该研究以小鼠为模型,发现旁观者小鼠会对麻醉同伴做出拖拽舌头行为,并发现这种舌头上的痛觉刺激能够通过直接的舌-脑神经通路(舌头→三叉神经中脑核谷氨酸能神经元(MTNGlu)→蓝斑核去甲肾上.腺素能神经元(LCNE))促进麻醉小鼠的苏醒。此外,该研究还发现丘脑室旁核(PVT)投射到伏隔核壳(NAcSh)的神经环路能够调控旁观者小鼠的这类特殊拖拽舌头行为。
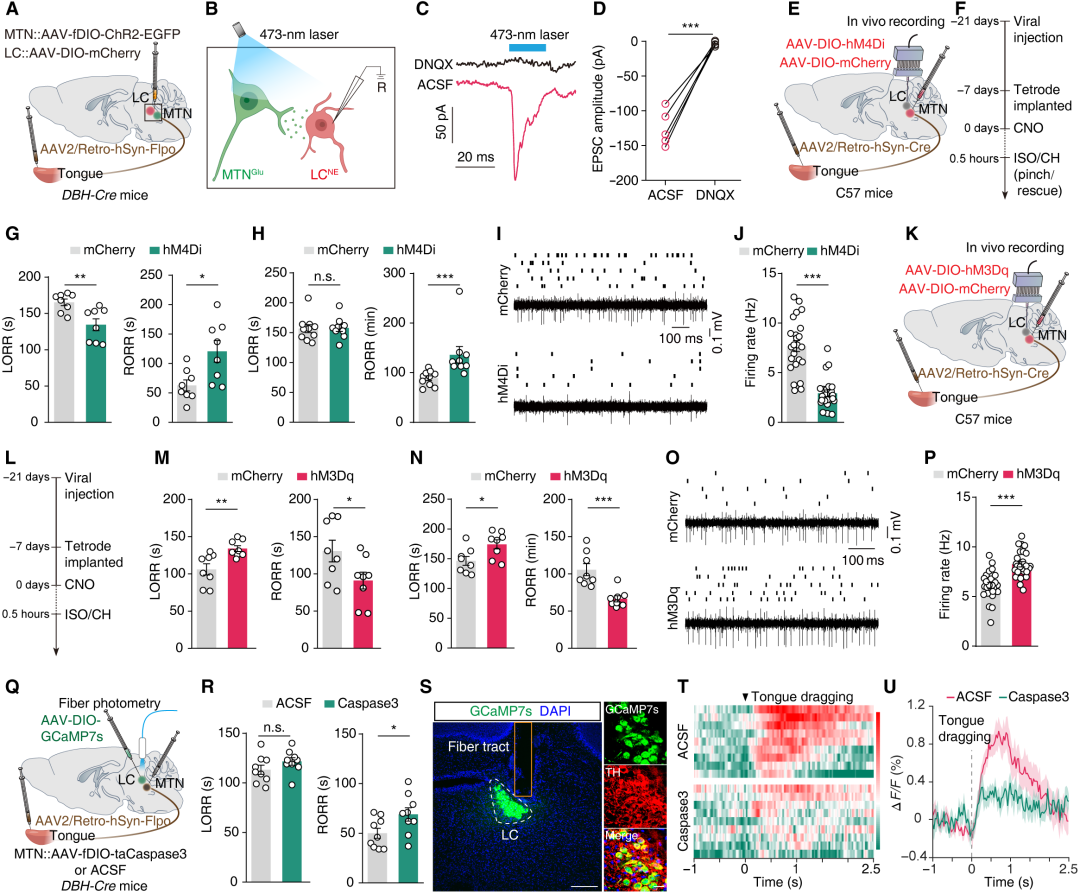
首先,作者发现旁观者小鼠(Bystander)对麻醉小鼠而不是玩具小鼠表现出更大的兴趣,随后精细分析了旁观者小鼠对麻醉小鼠的行为表型,主要包括嗅探、理毛、舔舐眼睛、拖拽舌头。其中,拖拽舌头相较于其它行为发生次数和持续时间最长,并发现这种行为不同于简单的面部舔舐行为。考虑到麻醉小鼠在被拖拽舌头时躯体和四肢发生明显的抖动和震颤,作者猜测这种行为可能与促进麻醉苏醒相关。随后的翻正反射测试和脑电记录也证明了这一点,即旁观者小鼠这种类似救助的“拖拽舌头”行为可以促进麻醉后小鼠的快速苏醒。
图1. 旁观者小鼠对麻醉小鼠做出类似救助的“拖拽舌头”行为以促进麻醉苏醒
为了探究舌头的痛觉刺激如何影响麻醉苏醒,作者随后通过病毒示踪、组织透明化和免疫荧光染色,对“舌头-大脑”之间的神经连接进行解析。发现MTNGlu可以直接投射到舌头,同时在毗邻的LC也存在投射纤维,猜测“拖拽舌头”行为可能经由此通路调节LC脑区活性,从而介导麻醉后的快速苏醒。
图2. “舌头-大脑”神经连接病毒示踪
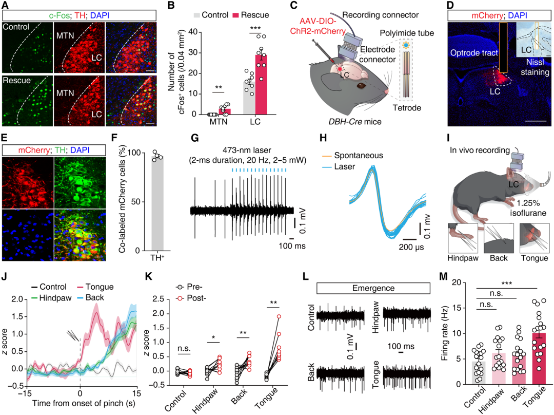
通过免疫荧光染色,作者发现“拖拽舌头”行为的确会导致MTN和LC脑区的激活。随后人为模拟这一行为,发现同等强度疼痛刺激下,刺激舌头要比背部或足底诱导更加快速和强烈的LCNE神经元活性升高。
图3. “拖拽舌头”行为显著激活MTN和LC活性
最后,通过化学遗传学方法特异性抑制这群接收舌头刺激信息的MTNGlu神经元活性,发现这种抑制能够消除人为模拟或旁观者小鼠拖拽舌头行为对麻醉苏醒的促进效果。相反,化学遗传学激活这群神经元则可以促进正常麻醉小鼠的快速苏醒。
图4. 舌-MTNGlu-LCNE神经通路介导“舌头拖拽”行为促进麻醉苏醒
结论
中国科学技术大学生命科学与医学部特任副研究员曹鹏、博士研究生刘颖、倪子蕴和张明君为论文共同第一作者。中国科学技术大学/安徽医科大学张智教授、安徽医科大学陶文娟教授和王立奎主任医师为论文的共同通讯作者。本研究得到科技部、国家自然科学基金、安徽省中医药攻关专项、安徽医科大学等项目的资助。
通讯作者介绍:
张智,教授,博士生导师,安徽医科大学学术副校长,中国科学技术大学讲席教授。海外高层次引进人才,国家杰出青年基金获得者,科技创新2030-脑科学与类脑研究重大项目“中国脑计划”首席科学家,国家重点研发计划首席科学家;兼任中科院脑功能与脑疾病重点实验室主任、安徽省神经科学学会理事长等。张智课题组长期从事脑功能与脑疾病的病理学机制研究,系列性研究诠释了慢性疼痛的多维度新内涵,提出了疼痛多系统调控基础和临床转化研究的新模式,研究成果近5年以最后通讯作者发表于Science(2022)、Nature Neuroscience(2019/2021/2024)、Neuron(2021)和Nature Metabolism(2022/2023)等期刊,入选中国神经科学重大进展(2021;2022)和Cell出版社中国年度最佳论文(2021)。
陶文娟,教授,博士生导师,安徽省领军人才特聘教授。主要从事疼痛产生和维持的神经环路可塑性及表观遗传调控基础研究。研究内容包括运用神经病毒示踪和神经调控等技术描绘神经环路精细结构,采取单细胞测序等分子生物学技术揭示神经功能异常的分子机制,以及靶向神经环路调控的物理干预技术研究。相关研究成果发表于Science、Journal of Clinical Investigation、Progress in Neurobiology、Journal Biological Chemistry等高影响力期刊10余篇。
王立奎,主任医师,副教授,硕士生导师,安徽医科大学第一附属医院疼痛科科主任。从事临床工作28年,擅长脊柱源性及神经病理性疼痛的诊治。现兼任安徽省医学会疼痛学分会主任委员,安徽省疼痛医学质控中心主任,安徽省医师协会疼痛科医师分会副主任委员,中华医学会疼痛学分会委员,中国医师协会疼痛科医师分会常务委员,中华医学会疼痛学分会腰背痛学组副组长,中国中西医结合学会疼痛学分会委员、国家卫生健康委能力建设和继续教育疼痛医学专家委员会脊柱源性疼痛学组副组长,《中国疼痛医学杂志》编委以及《颈腰痛杂志》审稿专家等。主要进行脊柱源性疼痛和神经病理性疼痛的临床和基础研究,发表相关研究论文40余篇。

本文使用来自枢密科技的病毒,列表如下:
我司提供的PRV Bartha株可建立逆向示踪工具系统,用于解析特定和非特定脑区的上游输入网络,以及外周运动系统与中枢神经环路之间的关系。升级版高亮度逆向跨多级PRV测试效果如下:
▲PRV531标记VHPC后2天取样制片
▲PRV724标记VHPC后2天取样制片
部分PRV产品:


了解产品及服务
请扫码添加客服微信:BrainVTA2020

市场:027-65023363 行政/人事:027-62439686 邮箱:marketing@brainvta.com 客服:18140661572(活动咨询、售后反馈等)
销售总监:张经理 18995532642 华东区:陈经理 18013970337 华南区:王经理 13100653525 华中/西区:杨经理 18186518905 华北区:张经理 18893721749
地址:中国武汉东湖高新区光谷七路128号中科开物产业园1号楼
Copyright © 武汉枢密脑科学技术有限公司. All RIGHTS RESERVED.
鄂ICP备2021009124号 DIGITAL BY VTHINK