2024-11-04 阅读量:2434
疼痛是一种不愉快体验,通过引发机体自我防御反应来保护身体免受伤害。疼痛可以分为内脏痛和躯体痛两种不同的痛觉类型,内脏痛刺激会引发腹部的收缩,而躯体痛刺激会导致后肢撤回或舔舐等行为,但不会引起腹部的收缩。近年来,人们对大脑高级中枢的神经环路和分子机制进行解析,在了解疼痛调节方面取得了突破性进展,但关于大脑如何编码内脏痛和躯体痛以产生不同感知和行为的具体机制仍是未知的。
传统观点认为内侧疼痛系统调控内脏疼痛,而外侧疼痛系统调控躯体疼痛。近期一项基于功能磁共振成像的研究发现,内脏痛和躯体痛激活大脑中的相同脑区,包括中脑、小脑、海马体、岛叶皮层、丘脑和下丘脑,表明内脏痛和躯体痛的处理可能并不完全分离。因此,对于这两种疼痛在大脑中的具体识别和编码方式,还需要进一步的研究。
2024年9月25日,苏州大学徐广银教授团队在Neuron杂志发表题为“Distinct circuits and molecular targets of the paraventricular hypothalamus decode visceral and somatic pain”的研究论文,该研究提出下丘脑室旁核(PVH)作为“疼痛分拣中心”分别处理内脏痛和躯体痛信号。PVH中由内脏痛和躯体痛激活的神经元集群虽存在少量重叠,但主要呈现相互独立的特征,并分别投射至外侧隔核腹侧部分(LSV)和未定带尾侧部分(ZIC),专门介导内脏痛与躯体痛。此外,利用单细胞分辨率的fLCM-seq(功能依赖的激光显微切割捕获后RNA测序技术),发现P2X3R在内脏痛相关PVH神经元中特异性高表达,通过PVH-LSV环路调节内脏痛;而VIPR2则在躯体痛相关PVH神经元中特异性高表达,通过PVH-ZIC环路调节躯体痛。这些发现不仅深化了我们对大脑特异性处理内脏痛与躯体痛的神经回路及分子机制的认识,还为开发针对特定类型疼痛的靶向疗法提供了潜在的科学依据。

为了研究PVH在内脏痛和躯体痛中的反应,研究人员使用Tet-off病毒系统并结合c-Fos染色来研究PVH中由内脏痛和躯体痛激活的神经群体。通过结直肠扩张(CRD)构建小鼠的内脏痛模型,通过机械刺激(VFF)构建小鼠的躯体痛模型。对CRD和VFF分别激活的PVH神经元(表达mCherry的红色荧光神经元和c-Fos染色的绿色荧光神经元)进行分析,发现,大约40.68%的PVH神经群仅对内脏痛有反应,36.65%仅对躯体痛有反应,而23.67%对两者都有反应。提示PVH脑区存在不同的神经亚群,它们分别特异性处理内脏痛和躯体痛信号。
图1. PVH中内脏和躯体疼痛激活神经集群的表征
为了探究这些不同神经元亚群的分子特征,对内脏和躯体疼痛激活的PVH神经元进行测序,发现内脏和躯体疼痛激活的PVH神经元在转录水平上有显著差异,具体而言,P2rx3(嘌呤能P2X3受体)特异性富集表达在内脏痛激活的PVH神经元群中,Vipr2(血管活性肠肽受体2)特异性富集表达在躯体痛激活的PVH神经元群中。
图2. 内脏和躯体疼痛激活的PVH神经群在转录水平上有显著差异
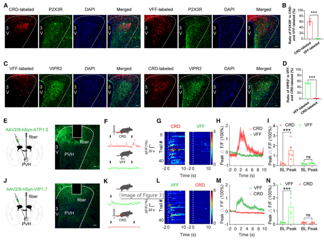
免疫荧光实验表明内脏痛激活的PVH神经元集群中表达P2X3R的比例为61.1%,表达VIPR2的比例仅为1.69%,躯体痛激活的PVH神经元集群中表达P2X3R的比例为1.09%,表达VIPR2的比例为53.58%。此外,研究人员在PVH脑区注射ATP或VIP(血管活性肠肽)的探针来研究ATP和VIP是否在内脏或躯体疼痛刺激下选择性释放。结果显示,表达ATP探针的PVH神经元对内脏疼痛刺激表现出强烈的反应,而对躯体疼痛刺激则没有这种反应;表达VIP探针的PVH神经元对躯体疼痛刺激反应显著,而对内脏疼痛刺激没有反应。综上所述,内脏和躯体疼痛刺激选择性地增加ATP和VIP释放,提示ATP-P2X3R和VIP-VIPR2通路是PVH分别介导内脏和躯体疼痛的潜在机制。

图3. 内脏和躯体疼痛激活的PVH神经元特异性表达P2X3R和VIPR2
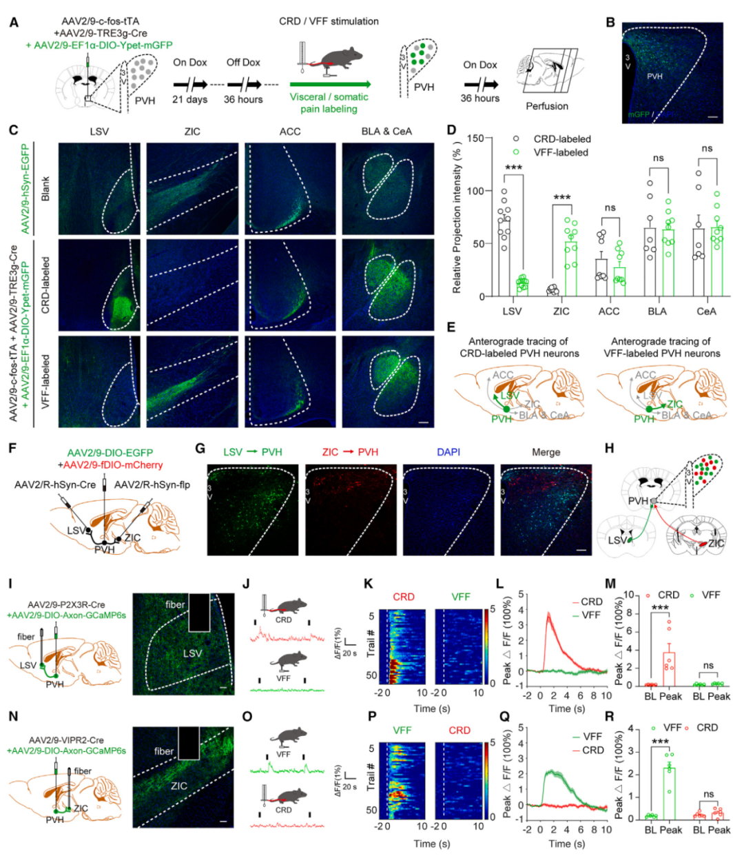
使用病毒示踪技术研究内脏痛和躯体痛激活的PVH投射的神经环路,发现内脏疼痛激活的PVH神经元特异性投射到LSV,但几乎不投射至ZIC;躯体痛激活PVH神经元特异性投射到ZIC,很少投射到LSV。作者进一步通过电生理结合光遗传学的实验,发现PVH-LSV和PVH-ZIC环路均为单突触谷氨酸能连接。通过对LSV和ZIC逆行标记的PVH神经元进行P2X3R和VIPR2的共定位,发现PVH-LSV投射神经元富集表达P2X3R,而PVH-ZIC投射神经元富集表达VIPR2。光纤钙成像系统记录到内脏疼痛刺激可显著引起表达P2X3R的PVH-LSV投射神经元活性升高;躯体疼痛刺激可显著引起表达VIPR2的PVH-ZIC投射神经元活性升高。这些结果表明PVHP2X3R+-LSV和PVHVIPR2+-ZIC神经环路具有独特的传递内脏和躯体疼痛信号的功能,从而特异性调节内脏疼痛和躯体疼痛。
图4. 内脏和躯体疼痛激活的PVH神经元具有不同的投射模式
为了研究CRD标记的PVH神经元向LSV的投射和VFF标记的PVH神经元向ZIC的投射是否在介导内脏和躯体疼痛中起作用,研究人员进行了化学遗传学实验。发现CRD标记PVH-LSV神经元轴突末端的激活显著增强了小鼠内脏疼痛行为,而不改变躯体疼痛行为,反之,抑制PVH-LSV神经元的轴突末梢可缓解内脏痛行为。类似的,化学遗传激活或抑制VFF标记PVH-ZIC神经元轴突末梢,可显著增强或减弱小鼠躯体疼痛行为,而不改变内脏疼痛行为。这些发现表明,CRD标记的PVH神经元向LSV的投射特异性介导内脏疼痛过程,而VFF标记的PVH神经元向ZIC的投射特异性介导躯体疼痛过程,这可能是PVH中内脏和躯体疼痛加工区别的神经基础。
图5. PVH-LSV调节内脏痛行为,PVH-ZIC调节躯体痛行为
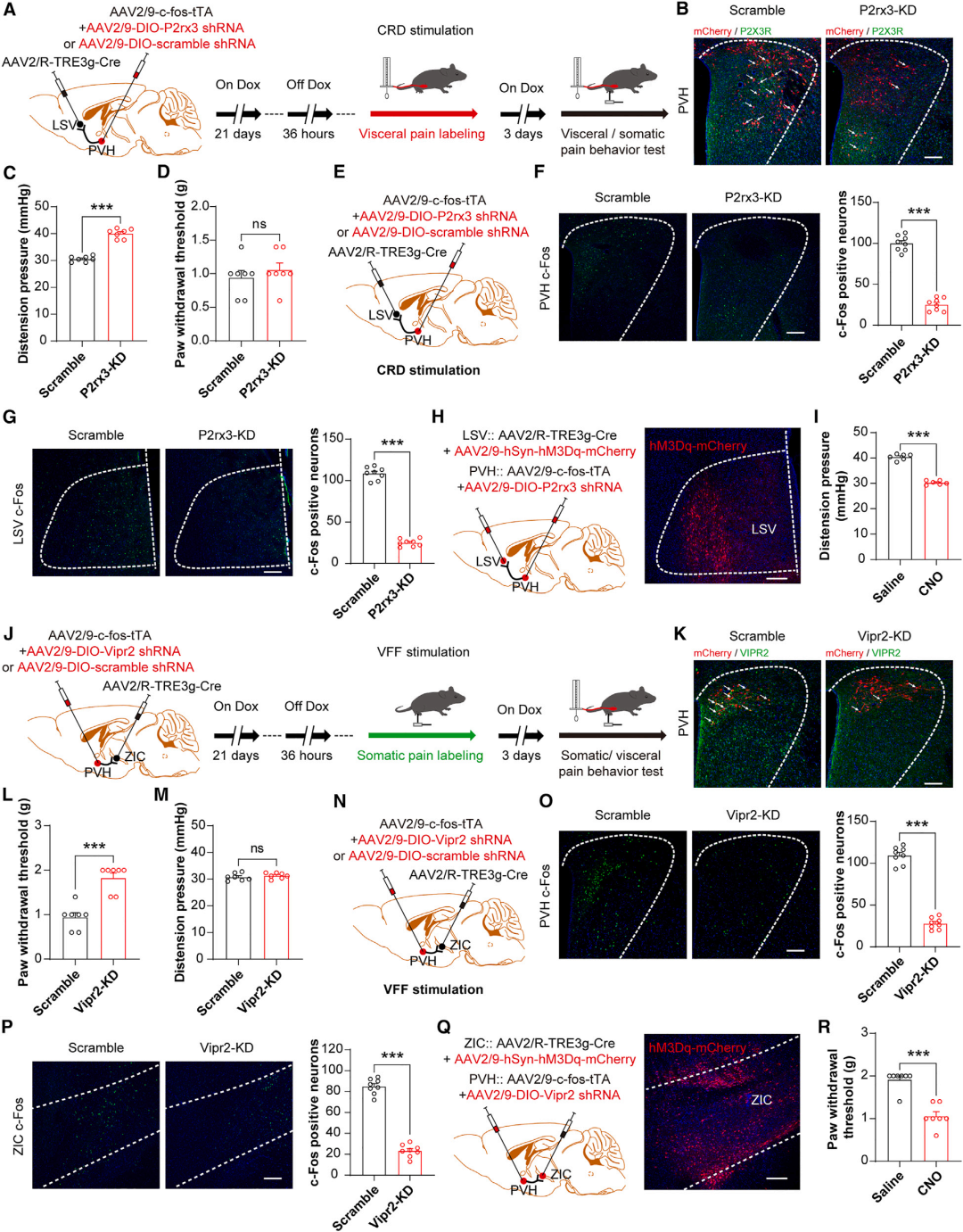
最后研究人员通过AAV介导的RNA干扰作用特异性敲低PVH神经元中的P2X3R和VIPR2表达,验证P2X3R和VIPR2在PVH-LSV和PVH-ZIC神经环路中的作用。结果显示特异性敲低PVH-LSV环路P2X3R表达后可显著降低CRD刺激PVH和LSV中c-Fos的表达,并显著增加内脏痛的疼痛阈值。敲低PVH-ZIC环路VIPR2表达后可显著降低VFF刺激PVH和ZIC中c-Fos的表达,并显著增加躯体痛的疼痛阈值。这些数据表明P2X3R通过PVHP2X3R+-LSV环路特异性调节内脏疼痛,而VIPR2通过PVHVIPR2+-ZIC环路特异性调节躯体疼痛。
图6. P2X3R通过PVHP2X3R+-LSV神经环路特异性调节内脏疼痛,而VIPR2通过PVHVIPR2+-ZIC神经环路特异性调节躯体疼痛
结论
总而言之,该研究揭示了PVH作为关键性疼痛分类中心,通过不同的PVH神经元集群区分内脏痛和躯体痛。这些神经元集群在分子表达、投射模式、电生理特性以及与疼痛相关的行为方面表现出显著的差异性。该研究结果为揭示大脑中内脏痛和躯体痛差异处理的神经和分子机制提供了新的见解,也为内脏痛和躯体痛的靶向干预策略和镇痛药物的研发奠定了理论基础。
苏州大学神经科学研究所李永昌博士、张夫超博士为论文共同第一作者,苏州大学神经科学研究所徐广银教授为论文最后通讯作者。该研究得到了国家自然科学基金委(81920108016、32230041)、国家资助博士后研究人员计划等项目的资助。
通讯作者介绍
徐广银教授,现任中国神经科学会副理事长、中国神经科学会神经内稳态和内分泌分会主任委员、中国生理学会人体微生态专业委员会主任委员等职务。长期从事慢性痛特别是功能性内脏痛的神经分子机制研究。在美国德州大学盖尔维斯顿医学部(UTMB)神经生物学系和内科系先后做博士后、Instructor和准终身制助理教授(Assistant Professor with Tenure-Track)。在美工作十二年期间,建立了独立的慢性痛研究室,曾以PI和Co-PI的身份获包括NIH在内的多项科研基金的资助。主要研究成果已发表在国际权威期刊PNAS, Journal of Neuroscience, Gastroenterology等。在博士后工作期间率先在国际上开展了蛋白激酶CaMKⅡ调节P2XR胞膜转运(Trafficking)介导慢性痛的外周神经细胞机制的研究。2008年首创发现P2X3受体参与IBS(肠激综合症)功能性内脏痛和糖尿病痛性外周神经病变产生和发展,相关研究成果发表在国际著名权威期刊GUT、Diabetes和Pain上。自2000年来以第一作者和/或通讯作者在国际著名权威SCI学术刊物上发表论文60余篇。
本文使用的病毒产品均来自枢密科技,列表如下:


了解产品及服务
请扫码添加客服微信:BrainVTA2020

市场:027-65023363 行政/人事:027-62439686 邮箱:marketing@brainvta.com 客服:18140661572(活动咨询、售后反馈等)
销售总监:张经理 18995532642 华东区:陈经理 18013970337 华南区:王经理 13100653525 华中/西区:杨经理 18186518905 华北区:张经理 18893721749
地址:中国武汉东湖高新区光谷七路128号中科开物产业园1号楼
Copyright © 武汉枢密脑科学技术有限公司. All RIGHTS RESERVED.
鄂ICP备2021009124号 DIGITAL BY VTHINK