2024-09-18 阅读量:1370
小头畸形-毛细血管畸形(Microcephaly-capillary malformation,MIC-CAP)综合征是一种罕见的先天性疾病,其特征包括进行性小头畸形、广泛性皮肤毛细血管畸形、早发性难治性癫痫以及严重的发育迟缓。该综合征首次于2011年被报道,2013年研究发现其遗传病因源自Stambp基因的双等位突变,该基因编码一种内涵体(Endosome)的去泛素化酶。目前,全球仅有24例MIC-CAP患者被报道,其中一例患者在17个月时去世,另有两例患者分别在8岁和9岁时去世。此综合征患者因严重的发育迟缓及难治性癫痫,其生活质量大幅下降。因此,迫切需要开发新的治疗方案。为此,我们旨在建立合适的前临床动物模型,以进一步探索MIC-CAP综合征的发病机制和治疗策略。
2024年8月21日,复旦大学附属儿科医院徐秀教授/丰伟军青年研究员/李慧萍副主任医师团队的一项新成果以“AAV-mediated Stambp gene replacement therapy rescues neurological defects in a mouse model of microcephaly-capillary malformation syndrome”为题发表在Molecular Therapy期刊。该文通过构建中枢神经系统特异性Stambp敲除小鼠模型(Stambp Sox1-cKO),发现该模型能够很好地模拟MIC-CAP综合征的主要症状,包括神经元死亡伴随泛素化蛋白聚集和神经炎症反应、小头畸形、生长发育迟缓和早期死亡等表型。进一步利用腺相关病毒(AAV9)在新生突变小鼠中递送Stambp基因到小鼠侧脑室中,显著改善了小鼠的神经症状和生存时间。该研究首次在小鼠模型里证明出生后进行基因替代治疗是治疗MIC-CAP综合征的有效方法。

研究人员首先建立了中枢神经系统特异性Stambp敲除小鼠模型(Stambp Sox1-cKO)(图1A-B)。该模型小鼠在P0(出生时)身长和体重正常,但从第一周开始,这些小鼠逐渐表现出发育迟缓,身长、体重以及脑体积和脑重较对照组显著减少(图1C-D)。通过Nissl染色分析显示,P14 Stambp Sox1-cKO小鼠的海马CA1区域完全消失,皮层厚度明显减小,且出现后肢交叉等神经异常表型(图1E-F)。此外,所有Stambp Sox1-cKO小鼠在P18至P21之间死亡(图1G)。这些实验结果表明Stambp Sox1-cKO小鼠模型成功地模拟MIC-CAP综合征患者的主要症状,包括小头畸形、生长发育迟缓和早期死亡等表型。

图1. Stambp基因敲除小鼠的大体表型分析
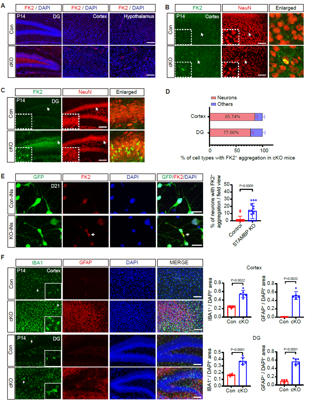
为进一步在细胞学水平上探究Stambp敲除导致的神经异常表型,我们对Stambp Sox1-cKO小鼠脑片进行了系列免疫荧光染色实验。研究发现在P14的Stambp Sox1-cKO小鼠的皮层和海马齿状回中,检测到大量的泛素化蛋白聚集体(FK2阳性聚集体),这些聚集体主要位于NeuN阳性的神经元中(图2A-E)。此外,研究还发现,在P14的Stambp Sox1-cKO小鼠的皮层和海马齿状回区域,小胶质细胞和星形胶质细胞的数量显著增加(图2F)。这些结果首次揭示了Stambp Sox1-cKO小鼠中存在神经元死亡,且伴随显著的神经炎症反应。

图2. Stambp敲除导致神经元出现泛素化蛋白沉积及神经炎症
鉴于Stambp Sox1-cKO小鼠的表型与MIC-CAP患者高度相似,我们认为该模型是测试MIC-CAP疾病治疗策略的理想工具。为此,我们尝试通过腺相关病毒(AAV)介导的Stambp基因替代治疗,于出生后P0-P2阶段将AAV9/Stambp或对照AAV9/mGFP病毒注射到小鼠的侧脑室,以评估对Stambp Sox1-cKO小鼠表型的治疗效果。首先,我们评估了在P14时对Stambp Sox1-cKO小鼠表型的改善作用。结果显示,注射AAV9/Stambp的Stambp Sox1-cKO小鼠的身长、体重、脑体积和脑重方面较AAV9/mGFP的Stambp Sox1-cKO对照组小鼠显著增加。此外,AAV9/Stambp治疗显著改善了P14的Stambp Sox1-cKO小鼠的后肢交叉表型(图3A-B)。因此,出生后进行AAV9/Stambp替代治疗在很大程度上能够拯救Stambp Sox1-cKO小鼠在P14时的生长发育迟缓和神经异常表型。
进一步通过Nissl染色分析显示,与AAV9/mGFP对照组相比,AAV9/Stambp治疗显著减少了P14时Stambp Sox1-cKO小鼠的海马CA1区域的细胞死亡,CTIP2阳性锥体神经元数量显著增加(图3C-D)。此外,AAV9/Stambp治疗显著减少了Stambp Sox1-cKO小鼠的海马齿状回的泛素化蛋白聚集体,并显著降低了异常激活的小胶质细胞和星形胶质细胞的数量,表明治疗后神经炎症得到了极大缓解(图3E-F)。综上,出生后进行AAV9/Stambp治疗可以拯救P14的Stambp Sox1-cKO小鼠的泛素蛋白沉积、神经炎症和神经元死亡等表型。
图3. Stambp基因替代治疗改善了P14 Stambp Sox1-cKO小鼠的生长发育和神经症状
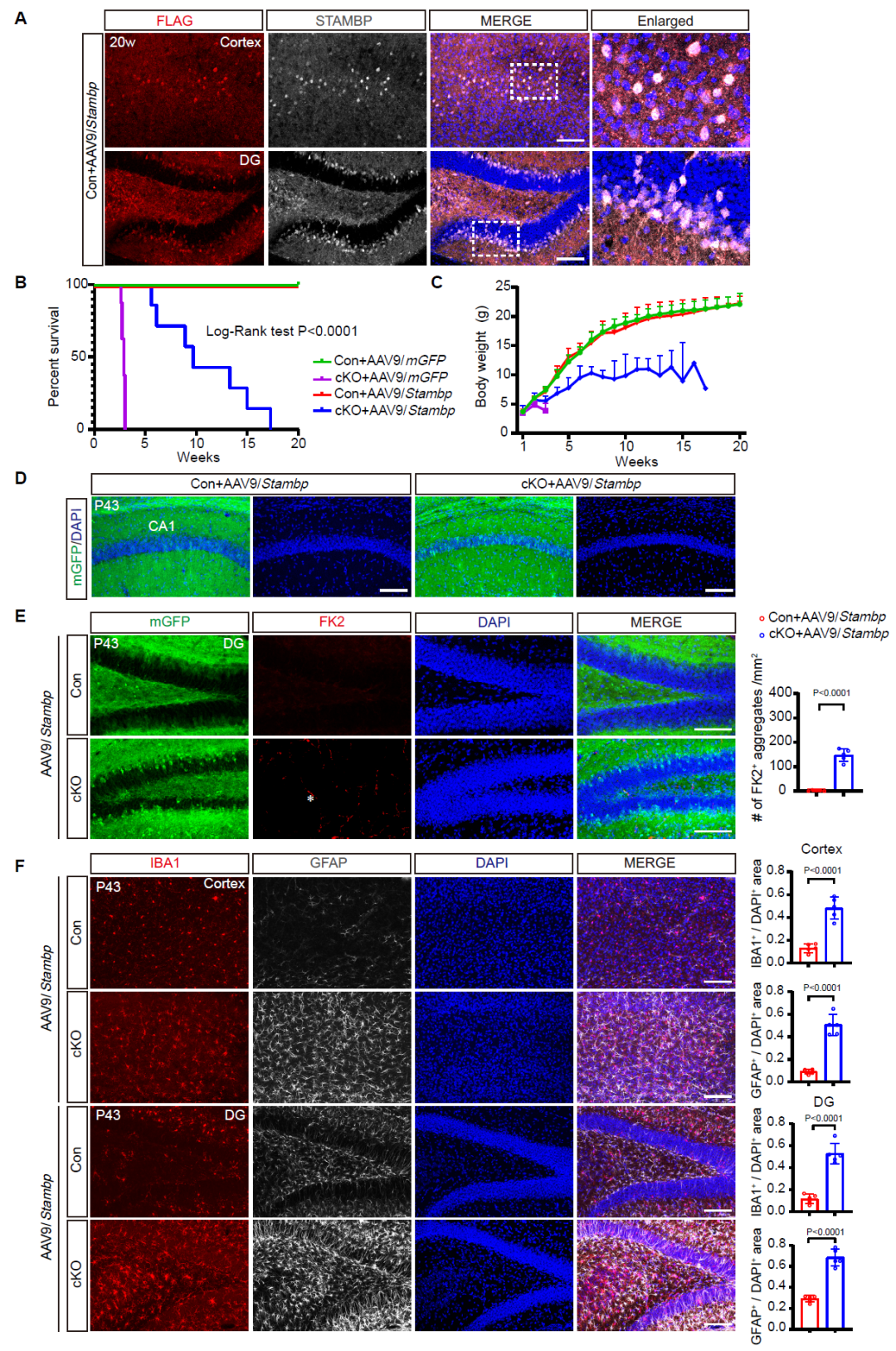
最后,我们对经过AAV9/Stambp治疗的Stambp Sox1-cKO小鼠进行了远期疗效分析。首先,我们评估了AAV治疗后STAMBP表达的持久性。通过STAMBP和FLAG抗体的免疫荧光染色实验,发现在注射后至少20周(即研究终点),AAV9/Stambp治疗的小鼠的皮层和海马区域仍然表达外源性STAMBP(图4A)。
接着,我们评估了AAV9/Stambp治疗后Stambp Sox1-cKO小鼠的生存率和生长情况。结果显示,AAV9/Stambp治疗显著延长了Stambp Sox1-cKO小鼠的生存时间,与AAV9/mGFP对照组相比,其中位生存期从2.9周延长至9.7周(图4B)。体重指标显示,AAV9/Stambp治疗组的Stambp Sox1-cKO小鼠的体重有所增加(图4C)。在43天,对海马CA1区域进行染色分析,发现AAV9/Stambp治疗小鼠的神经元的存活情况显著改善(图4D)。与未治疗的P14的Stambp Sox1-cKO小鼠相比,AAV9/Stambp治疗组在43天时海马DG区中的泛素化聚集体显著减少。因此,出生后给予AAV9介导的Stambp替代治疗可以显著延长Stambp Sox1-cKO小鼠寿命,减少泛素蛋白聚集,并有效改善海马CA1区域神经元的存活。
图4. Stambp基因替代治疗延长了Stambp Sox1-cKO小鼠的寿命并减少了神经元丢失
结论
综上,本研究表明,通过一次性脑室内注射AAV9介导的Stambp基因替代治疗,可以在Stambp Sox1-cKO小鼠的大脑中实现STAMBP蛋白的长期表达。该治疗显著改善了小鼠的生存率和生长发育情况,减少了泛素蛋白的沉积及神经炎症。Stambp Sox1-cKO小鼠表型的显著疗效表明,出生后Stambp基因替代疗法是MIC-CAP综合征这种致命性疾病的一种潜在且有前景的治疗策略。

图5. 论文模式图
复旦大学附属儿科医院博士生胡梅新是论文第一作者,复旦大学附属儿科医院儿保科李慧萍副主任医师、复旦大学附属儿科医院/复旦大学生物医学研究院丰伟军青年研究员、复旦大学附属儿科医院儿保科徐秀教授为共同通讯作者。
作者团队介绍
徐秀,复旦大学附属儿科医院儿保科主任、教授、主任医师、博士生导师,从事儿童保健和发育行为儿科领域医教研工作30余年,是国内首位获国际孤独研究协会授予“INSAR Fellow”称号的专家。课题组长期从事儿童脑发育障碍的临床与基础研究。主持和参与多项国家科研课题。研究成果发表在Molecular Therapy、Prog Neurobiol、IEEE Transactions on Cybernetics、IEEE Transctions on Industrial Informatics、Mol Autism等多学科高影响力杂志上。课题组长期招聘医学遗传学、分子生物学、行为发育学和核磁影像学专业博士后。欢迎有关专业博士投递简历,请发送邮箱:xuxiu@fudan.edu.cn。邮件注明“博士后应聘”。
丰伟军,青年研究员,博士生导师,复旦大学附属儿科医院/复旦大学生物医学研究院课题组长。课题组的研究方向为大脑神经发育过程中关键染色质调节机制及相关疾病的机理和干预,所取得的研究成果发表在Molecular Therapy、Cell Stem Cell和Nature Communications等学术期刊。实验室得到了国家重点研发计划、国家自然科学基金面上项目、CHARGE综合征基金会等科研项目资助。课题组长期招聘遗传学、表观遗传学、分子生物学等专业的博士后。欢迎有关专业博士投递简历,请发送邮箱:fengweijun@fudan.edu.cn。邮件注明“博士后应聘”。

本文使用的病毒产品均来自枢密科技,列表如下:


了解产品及服务
请扫码添加客服微信:BrainVTA2020

市场:027-65023363 行政/人事:027-62439686 邮箱:marketing@brainvta.com 客服:18140661572(活动咨询、售后反馈等)
销售总监:张经理 18995532642 华东区:陈经理 18013970337 华南区:王经理 13100653525 华中/西区:杨经理 18186518905 华北区:张经理 18893721749
地址:中国武汉东湖高新区光谷七路128号中科开物产业园1号楼
Copyright © 武汉枢密脑科学技术有限公司. All RIGHTS RESERVED.
鄂ICP备2021009124号 DIGITAL BY VTHINK